10 Clés du Bail Civil selon le Code Civil pour Gestionnaires

Aperçu
Le titre "10 Clés du Bail Civil selon le Code Civil pour Gestionnaires" met en avant les éléments essentiels que les gestionnaires immobiliers doivent maîtriser.
Comprendre les droits et obligations des parties est crucial. Cela inclut également des processus de gestion comme :
- La rédaction des contrats
- Le renouvellement
- La résiliation des baux
En optimisant ces aspects, les gestionnaires peuvent non seulement améliorer leur efficacité, mais aussi éviter des litiges potentiels. La maîtrise de ces clés est donc indispensable pour une gestion immobilière réussie.
Introduction
Dans un contexte où la gestion immobilière est soumise à des réglementations de plus en plus strictes, il est impératif pour les gestionnaires de maîtriser les nuances des baux civils selon le Code Civil. Cet article met en avant dix clés essentielles pour optimiser la gestion des baux civils. En parallèle, nous mettrons en lumière les avantages des solutions numériques, telles que celles proposées par Dwell.
Comment ces outils peuvent-ils révolutionner la gestion locative et garantir le respect des droits et obligations des propriétaires et des locataires dans un marché en constante évolution ?
Dwell: Solutions Numériques pour la Gestion des Baux Civils
Dwell propose des solutions numériques innovantes qui révolutionnent l'administration des baux civils selon le bail civil code civil. Grâce à une plateforme centralisée, les gestionnaires de biens immobiliers peuvent suivre les contrats de manière efficace, automatiser les rappels de paiement et générer des rapports détaillés en temps réel.
Cette approche optimise non seulement le temps de travail, mais améliore également la satisfaction des locataires en garantissant une communication fluide et rapide. En effet, 80 % des agences immobilières considèrent la dématérialisation des documents de gestion des biens très importante.
Une agence dotée d’outils digitaux peut espérer une des locataires. De plus, la digitalisation a la capacité de réduire de 30 % le temps consacré aux tâches administratives, ce qui est essentiel dans un marché en constante évolution.
En somme, l'adoption de solutions numériques comme celles proposées par Dwell est cruciale pour les gestionnaires immobiliers souhaitant répondre aux exigences d'un marché dynamique.

Les Principes Fondamentaux du Code Civil sur les Baux
Les , régis par le [bail civil code civil](https://angelfire.com/co/Dochy/BAIL.htm) dans les articles 1713 à 1778, établissent des droits et obligations clairs pour les parties concernées. Ces articles offrent une flexibilité considérable dans la rédaction des contrats, tout en imposant des responsabilités précises, notamment en ce qui concerne la délivrance et l'entretien du bien loué.
Comment ces dispositions peuvent-elles optimiser la gestion immobilière ? En comprenant et en appliquant ces principes, les gestionnaires de biens et les agents immobiliers peuvent non seulement garantir la conformité légale, mais également renforcer leur crédibilité sur le marché.
En somme, la maîtrise des baux civils est essentielle pour naviguer efficacement dans le domaine de l'immobilier.

Obligations des Propriétaires selon le Code Civil
Selon le , les propriétaires sont tenus de respecter plusieurs obligations essentielles. Cela inclut la fourniture d'un habitat décent, conforme aux normes de sécurité et de salubrité. Ils doivent également garantir la jouissance paisible des lieux, ce qui implique la réalisation des réparations nécessaires pour maintenir le bien en bon état. Le non-respect de ces obligations peut entraîner des conséquences juridiques significatives.
Par exemple, en cas de manquement à l'obligation de fournir un habitat décent, un locataire a le droit de demander la résiliation du bail civil code civil, ainsi que des dommages-intérêts. En 2013, 19 % des ménages ont déclaré souffrir du froid dans leur habitation, ce qui souligne l'importance de cette obligation.
De plus, des statistiques révèlent que 10 % des ménages vivent dans des habitations surpeuplées, ce qui peut également engager la responsabilité du propriétaire. Le surpeuplement peut être considéré comme une violation des normes de résidence décent.
Les conséquences juridiques du non-respect de ces obligations peuvent inclure des poursuites judiciaires, des amendes, et dans certains cas, la perte de revenus locatifs. Ainsi, il est crucial pour les propriétaires de respecter ces obligations afin d'éviter des répercussions juridiques et financières.

Droits des Locataires dans le Cadre des Baux Civils
Les résidents en France disposent de droits essentiels, notamment le droit à un habitat convenable et à la jouissance paisible des lieux. Environ 11 millions de personnes vivent dans un habitat social, soulignant ainsi l'importance cruciale des normes de décence. En effet, près de 19 % des ménages déclarent souffrir du froid chez eux durant l'hiver. En cas de non-respect de ces droits, les occupants ont la possibilité d'engager des actions légales contre leurs propriétaires selon le bail civil du code civil.
Les recours légaux incluent notamment :
- La saisine des commissions départementales de conciliation pour résoudre les litiges en matière de bail, conformément au code civil.
- Des cas fréquents de litiges concernant des réparations non effectuées ou des conditions d'habitation inadéquates.
Ces actions visent à garantir le respect des droits des occupants dans le cadre du bail civil selon le code civil et à maintenir des relations équilibrées entre occupants et propriétaires. En 2023, les aides au logement s'élevaient à 43,5 milliards d'euros, reflétant l'engagement des pouvoirs publics à soutenir les locataires dans leurs droits et leurs besoins en matière de logement.

Importance des Contrats de Bail pour la Gestion Immobilière
Un bien rédigé est fondamental pour une gestion immobilière efficace. Il établit clairement les droits et obligations des parties, les conditions de paiement, la durée du bail et les modalités de résiliation. En effet, un contrat précis peut réduire considérablement les conflits.
Selon une étude, 80 % des propriétaires ayant une communication régulière avec leurs occupants rapportent moins de conflits, soulignant l'importance d'une bonne rédaction. Des conflits liés à des dépôts de garantie, par exemple, ont été résolus grâce à des états des lieux rigoureux, qui servent de référence en cas de litige.
Les experts recommandent d'inclure des clauses claires sur les réparations et les responsabilités pour éviter des malentendus. En outre, des statistiques montrent que les erreurs dans les contrats peuvent entraîner des litiges coûteux, rendant essentiel le recours à des modèles conformes aux normes légales.
En somme, un contrat de bail civil code civil clair et complet est non seulement une protection pour les deux parties, mais aussi un outil de gestion locative qui favorise une relation harmonieuse entre propriétaires et occupants.

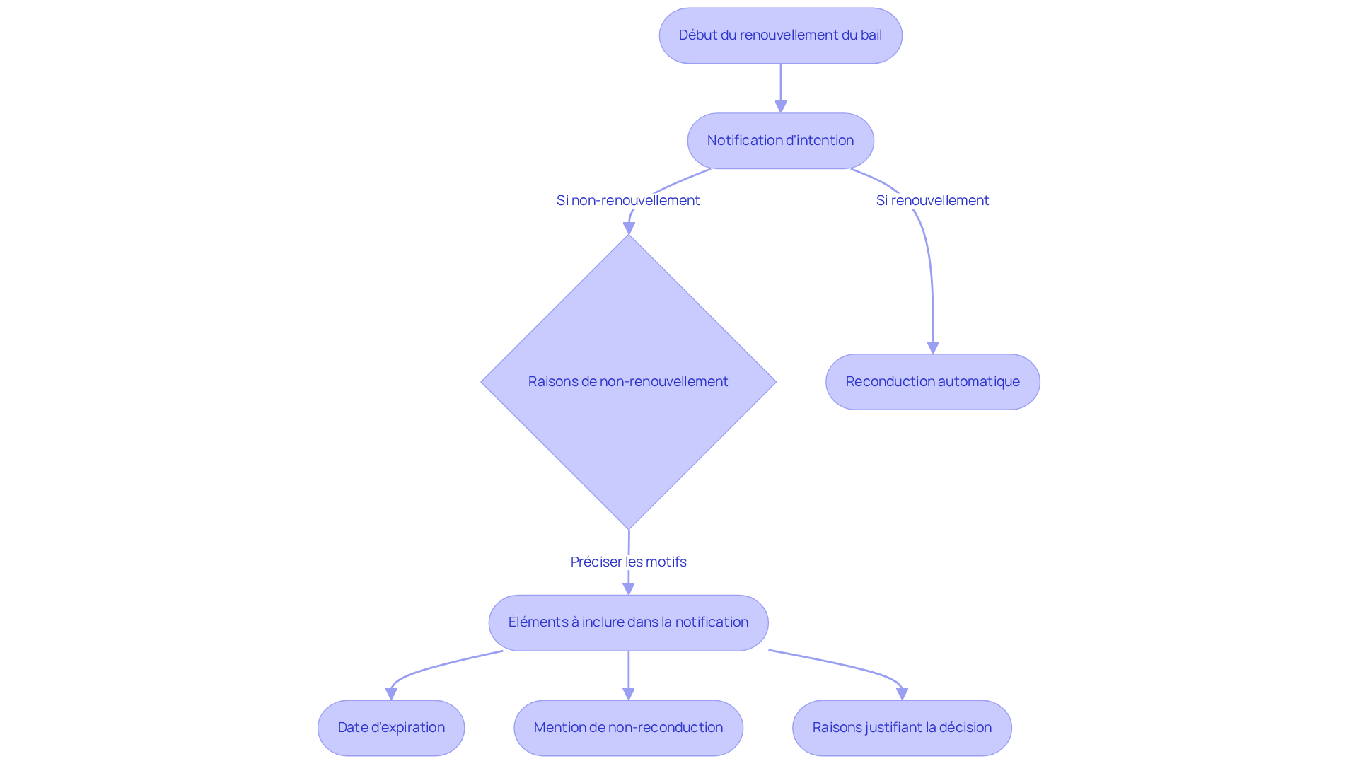
Processus de Renouvellement des Baux Civils
Le renouvellement d'un bail civil code civil s'effectue généralement de manière tacite, à moins qu'une des parties ne notifie son intention de ne pas renouveler. Il est recommandé d'envoyer une lettre recommandée au moins six mois avant la fin du bail pour informer l'autre partie, surtout pour les baux de courte durée. Cette démarche est cruciale pour prévenir les malentendus, qui surviennent dans près de 30 % des cas lors du renouvellement des baux. En effet, une notification claire dans le cadre du bail civil et du code civil permet de garantir que toutes les conditions sont respectées et que les droits de chaque partie sont protégés.
Un propriétaire peut rédiger une notification de non-renouvellement en précisant des , tels que des retards de paiement ou des manquements aux obligations contractuelles. Un modèle de notification pourrait inclure des éléments tels que :
- la date d'expiration du bail
- la mention de la non-reconduction
- les raisons justifiant cette décision
En respectant ces étapes, les gestionnaires de biens immobiliers peuvent éviter des litiges et assurer une transition fluide entre les locataires.
De plus, il est important de noter que le bail est reconduit pour trois ans si le propriétaire est un particulier, ou six ans si c'est une personne morale.

Résiliation des Baux: Procédures et Considérations
Pour résilier un bail civil code civil, il est impératif de respecter un , sauf indication contraire dans le contrat. Ce préavis doit être notifié par lettre recommandée, garantissant ainsi une traçabilité des communications. En cas de non-respect de cette procédure, le locataire est susceptible d'être tenu de payer le loyer jusqu'à la fin du préavis, même s'il quitte les lieux plus tôt. Les situations de préavis réduit, comme en cas de mutation professionnelle ou de problèmes de santé, peuvent également s'appliquer, permettant une résiliation anticipée sous certaines conditions. Par exemple, un locataire qui obtient un premier emploi ou qui doit déménager pour des raisons de santé a droit à un préavis réduit à un mois, à condition de fournir un justificatif approprié.
Les litiges liés à la résiliation des baux en vertu du bail civil code civil en France sont fréquents. En effet, environ 30% des litiges en matière de bail civil concernent des désaccords sur les préavis selon le code civil. Les experts s'accordent à dire que la documentation minutieuse des communications et le respect des procédures légales sont essentiels pour éviter des conflits. Par exemple, un bailleur qui ne respecte pas le préavis de trois mois peut faire face à des complications juridiques, notamment des demandes de dommages-intérêts de la part du locataire.
En somme, la rigueur dans le respect des préavis et des procédures de résiliation selon le bail civil code civil est cruciale pour maintenir des relations harmonieuses entre bailleurs et occupants. De plus, il est important de noter que le bailleur a des obligations spécifiques, notamment en matière de relogement pour les occupants âgés de plus de 65 ans dont les ressources sont inférieures à un certain plafond.

Conséquences de la Non-Conformité aux Règlements du Code Civil
Le non-respect des règlements du bail civil code civil peut entraîner des sanctions significatives pour les propriétaires, notamment la résiliation du bail et l'octroi de dommages-intérêts aux occupants. En cas de non-conformité aux normes de décence, les propriétaires peuvent être contraints par la justice de réaliser les réparations nécessaires pour rendre le bien conforme.
Par exemple, les propriétaires de logements jugés non décents peuvent faire face à des amendes pouvant atteindre 5 000 euros pour les personnes physiques et jusqu'à 15 000 euros pour les personnes morales. De plus, une enquête a révélé que seulement 69 % des bailleurs respectent la réglementation sur l'encadrement des loyers à Paris et en Seine-Saint-Denis, exposant ainsi ceux qui ne s'y conforment pas à des sanctions importantes.
Les locataires ont également la possibilité de demander une réduction de loyer en cas de non-conformité persistante, ce qui souligne l'importance pour les propriétaires de se conformer aux exigences légales. En somme, il est essentiel pour les bailleurs de respecter le bail civil code civil afin d'éviter des conséquences juridiques et financières graves.
Fournir un logement décent constitue l’une des obligations du propriétaire-bailleur envers son locataire. Il est également recommandé aux propriétaires de se renseigner sur les aides financières disponibles, telles que celles de l'Agence nationale de l'habitat (Anah) et de Ma Prime Logement Décent, pour faciliter la mise en conformité.

Importance de la Documentation dans la Gestion des Baux
La documentation joue un rôle essentiel dans l'administration des baux selon le bail civil code civil. Conserver des copies de tous les contrats, correspondances et rapports d'état des lieux est impératif. Les experts recommandent de conserver les contrats de location, les états des lieux et les quittances de loyer pendant toute la durée de la location, plus trois ans après la fin du bail civil code civil. Cela permet de prouver les obligations respectées dans le cadre du bail civil code civil et de résoudre rapidement les conflits éventuels.
Dwell facilite cette administration grâce à des opérateurs formés et expérimentés, garantissant des inspections efficaces et des rapports mis à disposition sous 24 heures. De plus, selon le bail civil code civil, la conservation de documents d'assurance, qui doivent être gardés pendant la durée du contrat et au moins deux ans après la résiliation, ainsi que des correspondances liées aux baux, est cruciale pour protéger les intérêts des deux parties.
Il est également de plus en plus conseillé de conserver ces documents de manière dématérialisée, simplifiant ainsi leur administration. Les reportages photos, apportant une précision supplémentaire aux rapports, ainsi que les , sont des outils précieux pour une administration efficace. En cas de litige, il est judicieux de consulter un professionnel du droit pour obtenir des conseils spécifiques.
En somme, une administration rigoureuse de la documentation, soutenue par les solutions de Dwell, constitue un atout majeur pour les gestionnaires de biens immobiliers, favorisant la transparence et la confiance dans les relations locataire-propriétaire.

Technologie et Gestion des Baux: L'Impact de Dwell
Dwell révolutionne la gestion des baux grâce à ses solutions numériques avancées. En intégrant des , tels que le logiciel Ublo, les gestionnaires de biens immobiliers peuvent suivre les paiements avec précision, gérer les renouvellements de contrats et maintenir une communication fluide avec les occupants.
Cette approche permet de réduire le temps consacré aux tâches administratives de 30 %, soit jusqu'à 40 heures par mois, ce qui se traduit par une augmentation significative de la satisfaction des clients. En effet, les gestionnaires qui adoptent ces outils numériques constatent une amélioration de 20 % de la satisfaction des occupants, renforçant ainsi leur fidélité et leur engagement.
De plus, 82 % des professionnels utilisent les avis clients en ligne pour instaurer la confiance, soulignant l'importance de la satisfaction des utilisateurs. Avec Dwell, l'automatisation des processus devient un atout stratégique pour optimiser la gestion des baux et du bail civil code civil, tout en répondant aux attentes croissantes des locataires, dans un contexte où la digitalisation est désormais au centre des enjeux du secteur immobilier.

Conclusion
L'importance des baux civils selon le Code Civil est indéniable, tant pour les gestionnaires immobiliers que pour les locataires. En intégrant des solutions numériques telles que celles proposées par Dwell, il devient possible d'optimiser la gestion des baux tout en garantissant la conformité aux règlements en vigueur. Ces outils permettent non seulement de simplifier les tâches administratives, mais aussi d'améliorer la satisfaction des locataires, un aspect crucial dans un marché immobilier en constante évolution.
À travers les divers aspects des baux civils, il est fondamental de comprendre les droits et obligations des propriétaires et des locataires. Les obligations des propriétaires, telles que :
- la fourniture d'un logement décent
- le respect des délais de préavis
sont essentielles pour éviter des litiges. De même, les droits des locataires, y compris :
- la possibilité de demander des réparations
- la possibilité de résilier un bail sous certaines conditions
soulignent la nécessité d'un cadre légal clair et respecté.
En somme, une gestion efficace des baux civils repose sur la maîtrise des réglementations et l'adoption de technologies modernes. Les gestionnaires immobiliers sont vivement encouragés à investir dans des solutions numériques pour se conformer aux exigences légales tout en améliorant l'expérience locataire. En intégrant ces pratiques, il est possible de bâtir des relations de confiance entre propriétaires et locataires, tout en naviguant avec succès dans le paysage complexe de la gestion immobilière.
Foire aux questions
Qu'est-ce que Dwell et quelles solutions propose-t-il pour la gestion des baux civils ?
Dwell est une plateforme qui propose des solutions numériques innovantes pour l'administration des baux civils. Elle permet aux gestionnaires de biens immobiliers de suivre les contrats efficacement, d'automatiser les rappels de paiement et de générer des rapports détaillés en temps réel.
Comment Dwell améliore-t-il la satisfaction des locataires ?
Dwell améliore la satisfaction des locataires en garantissant une communication fluide et rapide. Les agences immobilières utilisant des outils digitaux peuvent espérer une augmentation de 20 % de la satisfaction des locataires.
Quelle est l'importance de la dématérialisation des documents dans la gestion immobilière ?
La dématérialisation des documents est considérée comme très importante par 80 % des agences immobilières, car elle optimise le temps de travail et améliore l'efficacité des processus administratifs.
Quelles sont les obligations des propriétaires selon le Code Civil ?
Selon le Code Civil, les propriétaires doivent fournir un habitat décent, conforme aux normes de sécurité et de salubrité, et garantir la jouissance paisible des lieux en effectuant les réparations nécessaires.
Quelles sont les conséquences du non-respect des obligations des propriétaires ?
Le non-respect des obligations peut entraîner des conséquences juridiques significatives, telles que des poursuites judiciaires, des amendes, et la résiliation du bail civil code civil, ainsi que des dommages-intérêts pour le locataire.
Pourquoi est-il essentiel pour les gestionnaires immobiliers de maîtriser les baux civils ?
La maîtrise des baux civils est essentielle pour garantir la conformité légale et renforcer la crédibilité sur le marché immobilier, ce qui permet de naviguer efficacement dans ce domaine.
Quel impact la digitalisation a-t-elle sur le temps consacré aux tâches administratives ?
La digitalisation peut réduire de 30 % le temps consacré aux tâches administratives, ce qui est crucial dans un marché en constante évolution.
Téléphone
09 80 80 63 21Réseaux sociaux
