10 Logiciels de Gestion Immobilière pour Optimiser vos Opérations

Aperçu
Les logiciels de gestion immobilière optimisent les opérations en centralisant les informations, réduisant ainsi le temps consacré aux tâches administratives et améliorant la communication entre gestionnaires, locataires et propriétaires. Ces outils ne se contentent pas d'accroître la satisfaction des clients ; ils augmentent également la productivité des gestionnaires. En permettant une administration efficace, ils répondent aux exigences modernes du marché immobilier.
En intégrant ces solutions, les gestionnaires peuvent non seulement rationaliser leurs processus, mais aussi se positionner en leaders sur un marché compétitif. Pourquoi ne pas envisager ces outils pour transformer votre approche de la gestion immobilière ?
Introduction
Dans un secteur immobilier en constante évolution, la gestion efficace des propriétés est devenue un enjeu crucial pour les professionnels. Les logiciels de gestion immobilière émergent comme des outils essentiels, permettant d'optimiser les opérations tout en améliorant la satisfaction des clients.
Cependant, avec une multitude d'options disponibles, comment choisir le bon logiciel qui répond aux besoins spécifiques de chaque gestionnaire ?
Cet article explore dix solutions innovantes qui promettent de transformer l'administration immobilière, tout en posant la question : quelles fonctionnalités sont vraiment indispensables pour réussir dans ce domaine compétitif ?
Dwell: Solutions Innovantes pour la Gestion Immobilière
La société se distingue par sa plateforme numérique, conçue pour optimiser la gestion des inspections et des propriétés locatives. Cette solution innovante attire l'attention grâce à des fonctionnalités telles que :
- La réservation en ligne rapide
- Des rapports détaillés conformes aux exigences légales, disponibles en moins de 24 heures
En centralisant toutes les informations relatives aux propriétés, elle permet aux responsables de gagner un temps précieux, réduisant le temps consacré aux tâches administratives de 30 %, soit jusqu'à 40 heures par mois.
En améliorant l'efficacité opérationnelle, l'entreprise favorise également la satisfaction des clients, avec une augmentation de 20 % de la satisfaction locataire observée grâce à des outils digitaux. Cette approche innovante favorise une communication fluide entre responsables, locataires et propriétaires, réduisant ainsi les litiges liés à une mauvaise communication, qui représentent 60 % des conflits immobiliers.
En intégrant des logiciels de gestion immobilière, l'entreprise transforme l'administration immobilière. Elle offre une expérience utilisateur améliorée tout en facilitant l'accès instantané aux documents et informations nécessaires. Pourquoi ne pas envisager cette plateforme pour optimiser vos opérations immobilières et améliorer la satisfaction de vos clients?

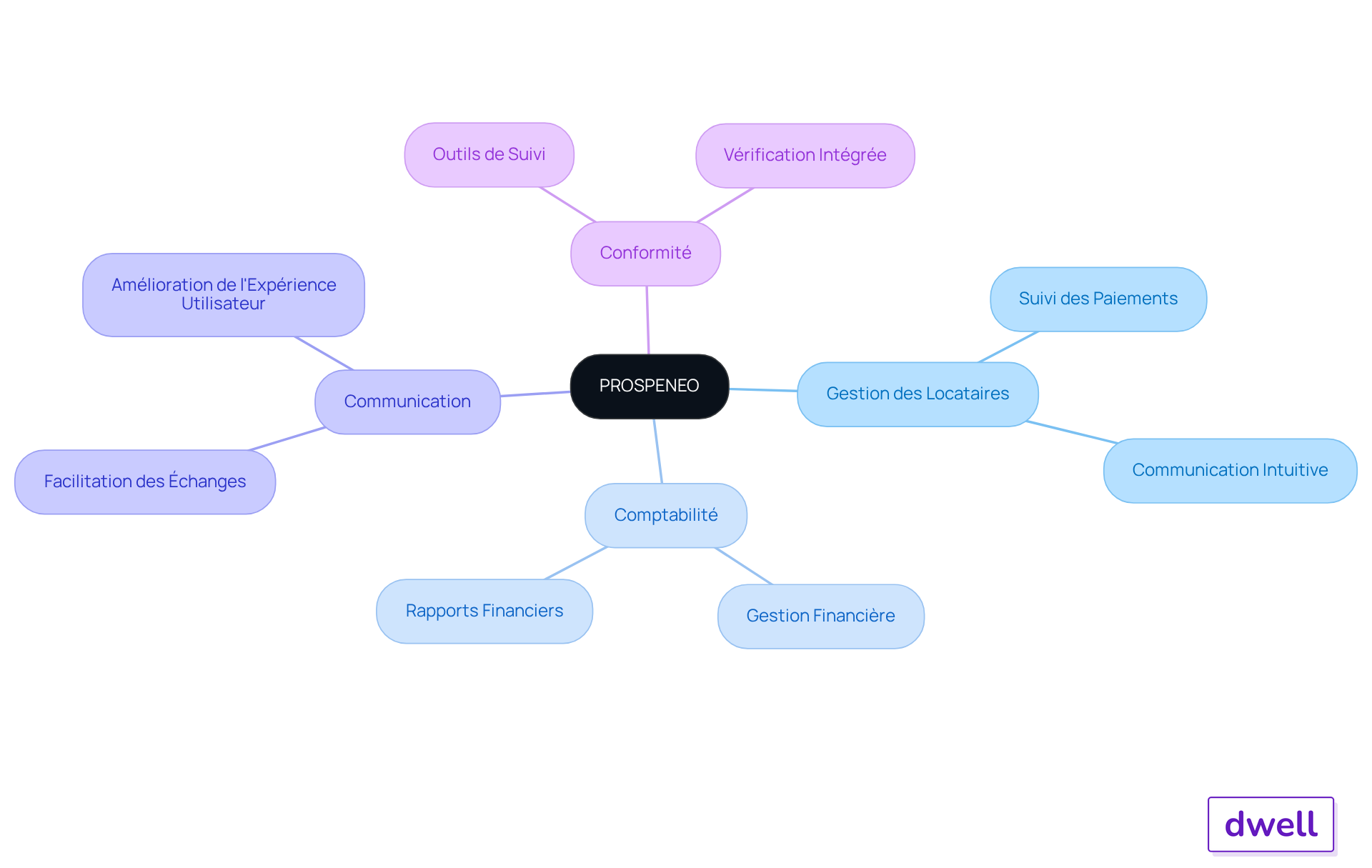
PROSPENEO: Outils Complets pour la Gestion de Propriétés
Cette entreprise propose une série de logiciels de gestion immobilière, allant de la gestion des locataires à la comptabilité, permettant ainsi aux administrateurs de suivre toutes les opérations en un seul lieu. Grâce à sa suite intégrée de services, elle réduit la charge administrative, permettant aux gestionnaires de gagner jusqu'à 3 heures par dossier de location.
Sa plateforme intuitive facilite la communication avec les locataires et le suivi des paiements, contribuant à une meilleure expérience utilisateur. En offrant des services accessibles où et quand vous le souhaitez, cette entreprise optimise la gestion locative avec des logiciels gestion immobilière.
Elle garantit également la conformité des biens loués grâce à des outils de suivi et de vérification intégrés, renforçant ainsi la confiance et la fidélisation des clients. Pourquoi attendre ? Découvrez comment les logiciels gestion immobilière peuvent transformer votre gestion locative dès aujourd'hui.

ADAPTIMMO: Flexibilité et Simplicité d'Utilisation
Dwell se distingue par sa flexibilité, permettant aux utilisateurs de personnaliser les fonctionnalités selon leurs besoins spécifiques. Cette caractéristique attire immédiatement l'attention des gestionnaires immobiliers, car les logiciels de gestion immobilière répondent à un besoin crucial d'adaptabilité. Sa simplicité d'utilisation en fait un choix idéal pour ceux qui cherchent à minimiser le temps d'apprentissage et à maximiser l'efficacité. En effet, des études montrent que 82% des professionnels de l'immobilier privilégient des solutions intuitives pour améliorer leur productivité. Cela suscite un intérêt croissant pour des outils comme Dwell, qui facilitent le travail quotidien.
Les experts soulignent également que la personnalisation des logiciels gestion immobilière est cruciale pour répondre aux défis variés du marché immobilier. Comme le dit un utilisateur satisfait : "Cette application a transformé ma façon de travailler : elle est fluide, intuitive et me permet de réaliser des états des lieux rapidement et sans stress." Ce témoignage illustre parfaitement l'impact positif que Dwell peut avoir sur la productivité des utilisateurs.
En offrant une interface conviviale, des options de personnalisation, ainsi que des indicateurs clés et des fonctionnalités de collaboration, cette plateforme permet aux gestionnaires de se concentrer sur des tâches à forte valeur ajoutée. Dans un contexte où la digitalisation est essentielle pour le secteur immobilier, Dwell se positionne comme un des logiciels de gestion immobilière indispensables. Il réduit les saisies manuelles et favorise la collaboration au sein des équipes, ce qui est essentiel dans un environnement de travail moderne.

HEKTOR: Fonctionnalités Robustes pour les Professionnels de l'Immobilier
HEKTOR se distingue par ses fonctionnalités avancées, notamment l'administration des baux, le suivi des réparations et des outils d'analyse de performance. Ces logiciels de gestion immobilière sont essentiels pour les professionnels de l'immobilier, car ils permettent de prendre des décisions éclairées basées sur des données précises. En effet, l'utilisation d'indicateurs clés de performance (ICP) aide à identifier les faiblesses d'une entreprise et à optimiser les opérations.
En intégrant des outils d'analyse comme HEKTOR, les responsables immobiliers peuvent non seulement suivre l'évolution de leurs biens, mais aussi anticiper les besoins futurs. Cela améliore non seulement la rentabilité, mais aussi la satisfaction des clients.
L'impact des logiciels de gestion immobilière sur l'administration immobilière est significatif : ils facilitent la prise de décision stratégique et permettent une approche proactive des biens.

MODELO: Approche Innovante pour la Gestion Immobilière
MODELO se distingue par son approche novatrice, intégrant des logiciels de gestion immobilière et des technologies avancées telles que l'intelligence artificielle pour anticiper les besoins des locataires et optimiser les opérations immobilières. Grâce à des algorithmes prédictifs, les gestionnaires peuvent analyser les comportements des utilisateurs et ajuster leurs stratégies en conséquence. Cela leur permet de rester en phase avec les tendances du marché. En 2025, l'importance de l'IA dans le secteur immobilier continuera de croître, notamment grâce aux logiciels de gestion immobilière qui automatisent les processus administratifs et améliorent l'expérience client. Cette transformation numérique, impliquant l'utilisation de logiciels de gestion immobilière, est essentielle pour répondre aux attentes d'un marché de plus en plus exigeant, où l'innovation est la clé de la réussite.
De plus, Dwell propose des rapports de condition des propriétés réalisés par des professionnels qualifiés, garantissant leur conformité aux exigences légales. En offrant un archivage numérique sécurisé, Dwell optimise le suivi des documents dans un environnement en constante évolution. Qu'attendez-vous pour tirer parti de ces logiciels de gestion immobilière innovants et rester compétitif dans le secteur immobilier?

LOCKIMMO: Gestion Complète pour Propriétaires et Gestionnaires
LOCKIMMO propose des logiciels de gestion immobilière complets pour les propriétés, englobant la supervision des locataires, la comptabilité et le suivi des réparations. Cette plateforme tout-en-un, conçue avec des logiciels de gestion immobilière, permet aux propriétaires et aux administrateurs de se concentrer sur l'essentiel, tout en bénéficiant d'une vue d'ensemble de leurs opérations. En intégrant toutes ces fonctionnalités, les logiciels de gestion immobilière comme LOCKIMMO facilitent la prise de décisions éclairées et optimisent l'efficacité opérationnelle.
Les responsables immobiliers remarquent que cette approche intégrée, grâce aux logiciels de gestion immobilière, augmente non seulement leur productivité, mais aussi la satisfaction des propriétaires, qui apprécient la transparence et la réactivité dans l'administration de leurs biens. De plus, avec l'interdiction de louer des biens classés G au DPE, une administration efficace devient essentielle pour naviguer dans un marché en évolution.
Les états des lieux réalisés par des professionnels qualifiés garantissent la conformité légale et assurent un archivage numérique sécurisé, éléments clés dans le marché locatif actuel. Pourquoi ne pas envisager de rejoindre LOCKIMMO pour transformer votre utilisation de logiciels de gestion immobilière ?

IMMOFACILE: Outils Efficaces pour les Débutants en Gestion Immobilière
Cette entreprise se démarque par ses logiciels de gestion immobilière centralisés, qui sont idéaux pour les administrateurs de biens. Grâce à une interface intuitive, les utilisateurs peuvent facilement centraliser toutes les informations relatives à leurs biens, facilitant ainsi les tâches quotidiennes. De plus, la société propose des commandes en ligne rapides et efficaces, ainsi que des prises de rendez-vous avec les locataires, évitant ainsi des échanges prolongés. En effet, 70 % des acheteurs s'attendent à recevoir une réponse en moins de 24 heures, soulignant l'importance d'un service client efficace dans la maîtrise des logiciels administratifs.
Les tutoriels de Dwell, conçus pour améliorer l'expérience utilisateur, aident les responsables de propriétés à maîtriser rapidement les fonctionnalités essentielles des logiciels de gestion immobilière, garantissant ainsi une administration efficace de leurs biens. Par exemple, des guides sur la multidiffusion des annonces et l'administration des documents sont cruciaux pour améliorer la visibilité et la fluidité des opérations immobilières. Ces ressources permettent aux gestionnaires de biens de se sentir en confiance et compétents dans leur rôle, renforçant ainsi l'efficacité globale de leurs opérations.

TRANSACTIMO: Gestion Spécialisée des Transactions Immobilières
TRANSACTIMO se spécialise dans l'administration des transactions immobilières grâce à des logiciels de gestion immobilière, offrant une gamme d'outils conçus pour optimiser la vente et l'achat de propriétés. Grâce à ses fonctionnalités avancées de suivi des offres et d'organisation des documents, TRANSACTIMO permet aux agents immobiliers de simplifier considérablement leurs processus. En facilitant la gestion des transactions, ces outils permettent aux professionnels de se concentrer sur l'essentiel : la satisfaction de leurs clients. Comme le souligne Michel Mouillart, professeur émérite, "la simplification des processus est essentielle pour améliorer l'efficacité des agents immobiliers". Cela fait de TRANSACTIMO un choix privilégié pour ceux qui cherchent à maximiser leur productivité tout en offrant un service de qualité.
De plus, cette entreprise propose un programme de formation complet pour maîtriser la réalisation d'états des lieux, incluant des théories, des exercices pratiques et des conseils d'experts. Ce programme renforce la conformité des rapports de condition de propriété et assure un archivage sécurisé. Les logiciels de gestion immobilière de Dwell, tels que l'application mobile et les modèles de documents, complètent idéalement ceux de TRANSACTIMO, offrant une solution intégrée pour les responsables de biens immobiliers.

SPI GESTION LOCATIVE: Outils Essentiels pour la Gestion Locative
SPI GESTION LOCATIVE propose des logiciels de gestion immobilière essentiels pour l'administration des baux, des paiements et des communications avec les locataires. Ces fonctionnalités permettent aux gestionnaires de maintenir des relations solides avec les locataires, favorisant ainsi une satisfaction accrue. En intégrant des systèmes de communication multicanaux, SPI GESTION LOCATIVE renforce la transparence et la réactivité, éléments cruciaux pour bâtir une relation de confiance. Les logiciels de gestion immobilière automatisés minimisent les erreurs humaines, garantissant une administration efficace des biens tout en améliorant l'expérience locataire.
Par exemple, des plateformes comme Rentila et AppFolio Property Manager facilitent la gestion des baux et des paiements, tout en offrant des fonctionnalités de communication intégrées. En adoptant des logiciels de gestion immobilière innovants, tels que cette plateforme qui a transformé la façon de travailler des professionnels de l'immobilier grâce à une application fluide et intuitive, les gestionnaires immobiliers peuvent optimiser leurs opérations tout en créant un environnement propice à la fidélisation des locataires. Dwell permet de réaliser des états des lieux rapidement et sans stress, augmentant ainsi les revenus des agents.
Pour maximiser ces bénéfices, il est conseillé d'explorer les différentes options disponibles et de choisir celles qui répondent le mieux aux besoins spécifiques de votre administration locative.

MOZART PRESTIGE PATRIMOINE: Gestion de Propriétés Haut de Gamme
MOZART PRESTIGE PATRIMOINE se spécialise dans l'administration de propriétés haut de gamme, offrant des services personnalisés qui répondent aux attentes des clients les plus exigeants. Grâce à une attention méticuleuse aux détails et à un service client exceptionnel, cette plateforme se distingue comme un choix privilégié pour les gestionnaires de biens de luxe. Les services personnalisés, tels que :
- la gestion des événements
- l'entretien sur mesure
- l'assistance juridique
jouent un rôle crucial dans l'amélioration de la satisfaction des clients. En intégrant des solutions adaptées aux besoins spécifiques de chaque propriété, MOZART PRESTIGE PATRIMOINE assure une expérience client inégalée, renforçant la fidélité et la confiance des propriétaires.
De plus, grâce à ses solutions numériques axées sur l'utilisateur, cette entreprise permet de diminuer la charge administrative tout en augmentant les revenus dans le secteur immobilier. En effet, Dwell propose des outils tels que :
- l'automatisation des tâches
- des rapports en temps réel
facilitant ainsi la prise de décision. Selon Flora Hourdequin, "les services ultra-personnalisés et l'ultra-connectivité transforment l'expérience de l’immobilier haut de gamme", soulignant l'importance d'un service client de qualité dans l'administration de biens de luxe.
Avec 78% des clients internationaux intégrant des critères écologiques dans leur recherche de propriétés, il est essentiel que les services offerts s'alignent sur ces attentes modernes. Les témoignages de clients satisfaits illustrent comment des logiciels de gestion immobilière sur mesure peuvent transformer la gestion immobilière en une expérience fluide et agréable.

Conclusion
Optimiser la gestion immobilière grâce à des logiciels adaptés est désormais incontournable pour les professionnels du secteur. Les solutions présentées, telles que Dwell et MOZART PRESTIGE PATRIMOINE, offrent une palette d'outils innovants répondant aux besoins variés des gestionnaires, propriétaires et locataires. En intégrant ces technologies, il est possible de réduire la charge administrative, d'améliorer la communication et d'augmenter la satisfaction des clients.
Chaque logiciel, qu'il s'agisse de PROSPENEO avec sa suite complète ou d'ADAPTIMMO avec sa flexibilité, démontre l'importance d'une approche intégrée et personnalisée. Les fonctionnalités avancées, telles que l'analyse de performance avec HEKTOR ou l'automatisation des tâches avec MODELO, permettent non seulement de gagner du temps, mais aussi d'optimiser la rentabilité des opérations. De plus, la gestion des transactions immobilières avec TRANSACTIMO et les outils essentiels de SPI GESTION LOCATIVE renforcent la confiance et la transparence dans les relations avec les locataires.
L'adoption de ces logiciels de gestion immobilière ne se limite pas à une simple amélioration des processus; elle constitue une transformation numérique essentielle pour se conformer aux attentes croissantes du marché. En explorant les différentes options disponibles, les professionnels de l'immobilier peuvent non seulement améliorer leur efficacité opérationnelle, mais également offrir une expérience client exceptionnelle. Il est temps de tirer parti de ces innovations pour rester compétitif et répondre aux défis d'un secteur en constante évolution.
Foire aux questions
Qu'est-ce que Dwell et quelles solutions propose-t-elle pour la gestion immobilière ?
Dwell est une plateforme numérique conçue pour optimiser la gestion des inspections et des propriétés locatives, offrant des fonctionnalités telles que la réservation en ligne rapide et des rapports détaillés conformes aux exigences légales, disponibles en moins de 24 heures.
Comment Dwell améliore-t-elle l'efficacité opérationnelle ?
Dwell centralise toutes les informations relatives aux propriétés, permettant aux responsables de gagner jusqu'à 30 % de temps sur les tâches administratives, soit jusqu'à 40 heures par mois. Cela améliore également la satisfaction des clients, avec une augmentation de 20 % de la satisfaction locataire.
Quels sont les avantages de la communication facilitée par Dwell ?
La plateforme favorise une communication fluide entre responsables, locataires et propriétaires, réduisant ainsi les litiges liés à une mauvaise communication, qui représentent 60 % des conflits immobiliers.
Quelles fonctionnalités offre PROSPENEO pour la gestion de propriétés ?
PROSPENEO propose une série de logiciels de gestion immobilière, incluant la gestion des locataires et la comptabilité, permettant aux administrateurs de suivre toutes les opérations en un seul lieu et de gagner jusqu'à 3 heures par dossier de location.
Comment PROSPENEO optimise-t-elle l'expérience utilisateur ?
Sa plateforme intuitive facilite la communication avec les locataires et le suivi des paiements, tout en garantissant la conformité des biens loués grâce à des outils de suivi et de vérification intégrés.
Qu'est-ce qui distingue ADAPTIMMO en termes de flexibilité et de simplicité d'utilisation ?
ADAPTIMMO se distingue par sa flexibilité permettant aux utilisateurs de personnaliser les fonctionnalités selon leurs besoins spécifiques, et par sa simplicité d'utilisation, ce qui minimise le temps d'apprentissage et maximise l'efficacité.
Pourquoi la personnalisation des logiciels de gestion immobilière est-elle importante ?
La personnalisation est cruciale pour répondre aux défis variés du marché immobilier, permettant aux gestionnaires de s'adapter aux besoins spécifiques et d'améliorer leur productivité.
Quels témoignages existent concernant l'impact de Dwell sur le travail des utilisateurs ?
Un utilisateur satisfait a déclaré que l'application a transformé sa façon de travailler, la qualifiant de fluide, intuitive et efficace pour réaliser des états des lieux rapidement et sans stress.
Quels bénéfices Dwell apporte-t-elle dans un environnement de travail moderne ?
Dwell réduit les saisies manuelles, favorise la collaboration au sein des équipes, et permet aux gestionnaires de se concentrer sur des tâches à forte valeur ajoutée, essentielle dans un contexte de digitalisation du secteur immobilier.
Téléphone
09 80 80 63 21Réseaux sociaux
