10 Points Clés sur la Validité du DPE pour Agents Immobiliers

Aperçu
Le titre "10 Points Clés sur la Validité du DPE pour Agents Immobiliers" met en lumière les éléments essentiels que les agents immobiliers doivent maîtriser concernant la validité du Diagnostic de Performance Énergétique (DPE).
Il est crucial de noter que la validité standard du DPE est de dix ans. Cependant, il est impératif pour les professionnels de l'immobilier de suivre cette validité de près. Cela permet non seulement d'éviter des sanctions financières, mais également de garantir la conformité lors des transactions.
En outre, l'article fournit des exemples concrets et des recommandations pratiques pour une gestion efficace des DPE, renforçant ainsi l'importance de cette connaissance dans le secteur immobilier.
Introduction
Le Diagnostic de Performance Énergétique (DPE) est devenu un élément central dans le secteur immobilier, influençant non seulement la valeur des propriétés, mais aussi les obligations légales des agents immobiliers. Avec l'évolution des normes et une durée de validité généralement fixée à dix ans, de nombreux professionnels doivent naviguer dans un paysage complexe de réglementations et d'exigences.
Cet article explore les points clés relatifs à la validité du DPE, mettant en lumière les risques d'un DPE périmé.
Quelles solutions numériques innovantes peuvent faciliter la gestion de ces diagnostics ?
Comment les agents immobiliers peuvent-ils s'assurer que leurs DPE sont à jour et conformes aux nouvelles exigences, tout en préservant la confiance de leurs clients ?
Dwell: Solutions Numériques pour la Gestion des Diagnostics de Performance Énergétique
Dwell propose des solutions numériques innovantes qui améliorent la DPE validité dans la gestion des diagnostics de performance énergétique (DPE). Grâce à une interface intuitive, les professionnels de l'immobilier peuvent :
- Créer
- Gérer
- Suivre les DPE validité avec une grande facilité, assurant ainsi leur conformité aux nouvelles réglementations.
En intégrant des fonctionnalités avancées, Dwell permet d'intégrer les diagnostics dans le processus de gestion des états des lieux, offrant une vue d'ensemble des performances énergétiques des propriétés. Cette approche numérique répond à un besoin croissant d'outils adaptés, facilitant la gestion des DPE validité tout en améliorant l'efficacité opérationnelle des professionnels. En intégrant des innovations technologiques, Dwell se positionne comme un partenaire clé pour les professionnels de l'immobilier. Cela leur permet de naviguer dans un environnement réglementaire en constante évolution tout en optimisant leurs processus.

Durée Standard de Validité du DPE: 10 Ans
Le diagnostic de performance énergétique (DPE) a une DPE validité standard de 10 ans. Cela signifie qu'un DPE réalisé pour un bien immobilier a une DPE validité pendant cette période, tant qu'aucune modification significative n'a été apportée à la propriété.
Environ 140 000 logements ont été reclassés grâce aux réformes récentes, soulignant l'importance d'un DPE à jour. Les professionnels de l'immobilier doivent donc assurer un suivi rigoureux des DPE validité pour garantir leur validité lors de la vente ou de la location des biens.
En effet, un DPE périmé peut entraîner des sanctions financières, allant jusqu'à 3 000 € pour les particuliers et 15 000 € pour les personnes morales. De plus, les DPE validité réalisés entre janvier 2018 et juin 2021 ne sont plus valables depuis janvier 2025, ce qui accentue la nécessité d'une vigilance constante.
Les experts s'accordent à dire que le suivi de la DPE validité est crucial pour éviter des complications juridiques et pour rassurer les clients sur la performance énergétique des biens qu'ils envisagent d'acheter ou de louer.
Dans ce contexte, Dwell propose un programme de formation de deux jours qui permet aux professionnels de l'immobilier de maîtriser les états des lieux. Ce programme intègre des méthodologies pratiques, des études de cas et des outils numériques innovants pour garantir la conformité légale et optimiser la gestion des rapports de condition des propriétés.

Exceptions à la Durée de Validité du DPE: Ce Qu'il Faut Savoir
La durée de validité du DPE est généralement de dix ans, mais certaines exceptions s'appliquent. Un nouveau DPE est nécessaire si des travaux de rénovation significatifs sont réalisés, tels que l'installation d'un nouveau système de chauffage ou des améliorations d'isolation. Des études montrent que ces rénovations peuvent faire progresser un bien de plusieurs classes au DPE, entraînant des économies d'énergie allant jusqu'à 30 % et une valorisation du bien sur le marché.
De plus, si le DPE initial repose sur des données inexactes, il peut être contesté. En France, environ 15 % des DPE sont contestés, souvent en raison d'erreurs dans les informations fournies par les propriétaires, telles que des données sur la surface ou les équipements. Les professionnels de l'immobilier doivent donc être attentifs et s'assurer que les DPE reflètent fidèlement l'état énergétique des propriétés. En effet, un DPE périmé ou erroné peut entraîner des sanctions financières et juridiques, ainsi que retarder une vente ou une location.
Il est également conseillé de renouveler le DPE après des travaux de rénovation pour garantir une évaluation précise et à jour de la performance énergétique du bien. Par exemple, si un propriétaire a installé des panneaux solaires ou amélioré l'isolation, un nouveau DPE peut refléter ces changements positifs.
En conclusion, les professionnels de l'immobilier devraient toujours vérifier le DPE avant de finaliser une transaction. Cela garantit non seulement la conformité, mais aussi une meilleure valorisation des biens sur le marché.

Conséquences d'un DPE Périmé lors d'une Vente ou Location
Un DPE périmé peut avoir des conséquences graves lors d'une vente ou d'une location. En effet, jusqu'à 20 % des transactions immobilières risquent d'être annulées en raison d'un DPE validité non conforme, soulignant ainsi l'importance cruciale de ce document. Les professionnels de l'immobilier peuvent faire face à des sanctions financières allant jusqu'à 3 000 euros pour un individu et jusqu'à 15 000 euros pour une entité en cas de publication d'annonces sans DPE validité. De plus, un DPE non conforme peut nuire à la réputation de l'agent, entraînant une perte de confiance de la part des clients.
Grâce à la plateforme numérique innovante de Dwell, qui permet des rapports d'état des lieux conformes et un archivage sécurisé, les professionnels de l'immobilier peuvent s'assurer que la DPE validité est à jour avant de procéder à une transaction. Dwell offre également une formation complète, incluant des modules théoriques interactifs et un accompagnement personnalisé, pour aider les professionnels à maîtriser les normes légales. Cela est essentiel pour éviter des complications lors des transactions immobilières.
Comme le témoigne Berthe, professionnel indépendant des états des lieux depuis 2 ans à Marseille : "Dwell a transformé ma façon de travailler : l’application est fluide, intuitive et me permet de réaliser des états des lieux rapidement et sans stress.

Renouvellement du DPE: Quand et Comment Procéder
Le renouvellement du DPE doit impérativement être réalisé avant l'expiration de la validité de 10 ans. Il est fortement recommandé de débuter le processus de renouvellement de la validité du DPE au moins trois mois avant la date d'expiration afin d'éviter toute interruption dans la conformité. En moyenne, le délai de renouvellement des DPE est de 6 à 8 semaines, ce qui souligne l'importance cruciale de planifier à l'avance.
Les professionnels de l'immobilier doivent collaborer étroitement avec des diagnostiqueurs certifiés pour effectuer un nouveau DPE, veillant à ce que toutes les informations soient à jour et conformes aux normes en vigueur. Cela inclut la vérification minutieuse des caractéristiques du logement, telles que :
- l'isolation
- les systèmes de chauffage
pour garantir une évaluation précise et fiable. En intégrant ces bonnes pratiques, les représentants sont non seulement en mesure d'assurer la conformité légale, mais aussi de valoriser les biens sur le marché immobilier.
Grâce à la plateforme innovante de Dwell, les professionnels bénéficient d'une approche pragmatique qui réduit les saisies manuelles, améliore la précision des constats et favorise la collaboration au sein de l'équipe, optimisant ainsi le processus de gestion des diagnostics et des états des lieux.

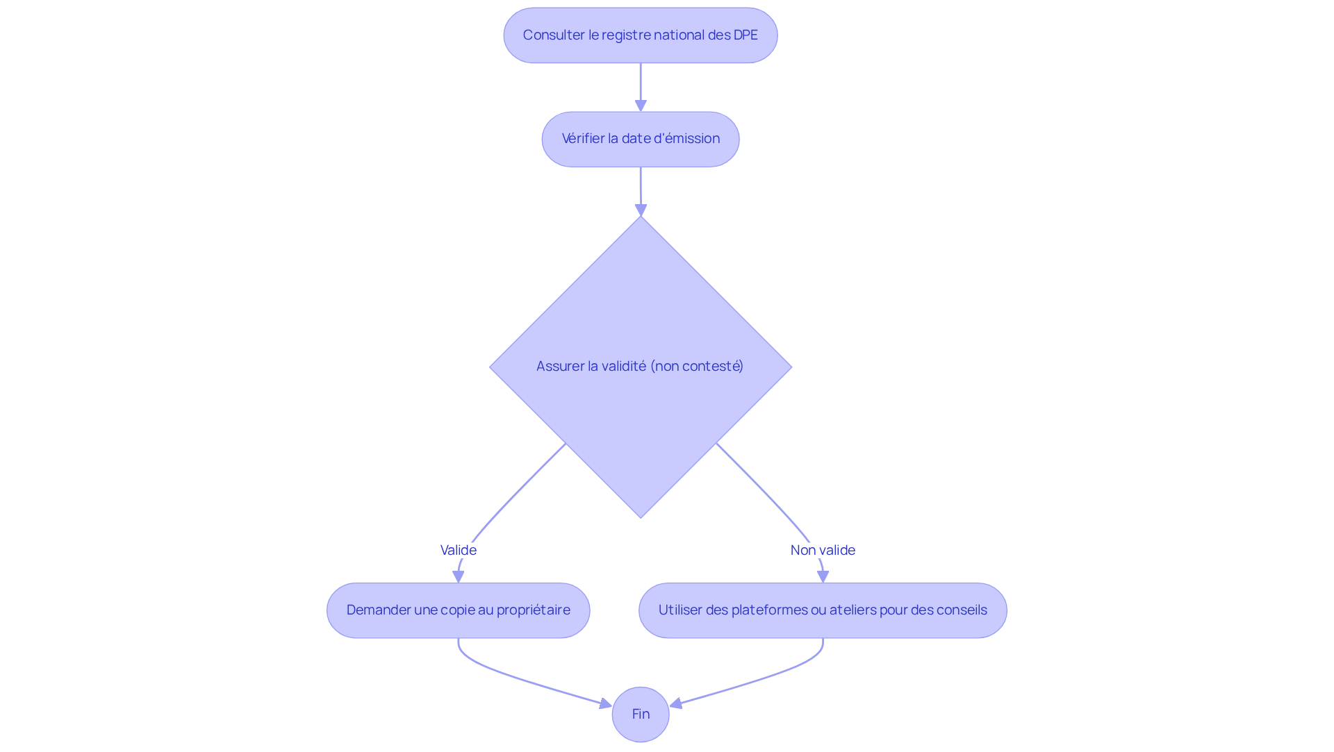
Comment Vérifier la Validité d'un DPE?
Pour vérifier la dpe validité d'un DPE, les professionnels de l'immobilier peuvent consulter le registre national des DPE, qui recense tous les diagnostics effectués. Actuellement, environ 30 millions de résidences principales sont concernées, dont 5,2 millions sont classées comme passoires énergétiques (classes F et G). Il est essentiel de vérifier la date d'émission du DPE et de s'assurer de la dpe validité en s'assurant qu'il n'a pas été contesté ou annulé. De plus, les agents peuvent demander une copie du DPE directement au propriétaire ou au gestionnaire de la propriété.
Voici quelques méthodes efficaces pour consulter le registre national des DPE :
- Accéder au site officiel du registre, où les DPE peuvent être recherchés par adresse ou numéro de dossier.
- Utiliser des plateformes dédiées qui offrent des services de consultation des DPE, souvent accompagnées d'outils d'analyse.
- Participer à des ateliers ou webinaires sur la rénovation énergétique, où des experts partagent des conseils pratiques sur l'utilisation du registre.
Des témoignages d'agents immobiliers soulignent l'importance de cette vérification : "Consulter le registre m'a permis de garantir à mes clients que les propriétés respectent les normes énergétiques, ce qui renforce leur confiance dans mes services." En intégrant ces pratiques, les représentants peuvent assurer la conformité des DPE validité tout en améliorant la satisfaction de leurs clients. Grâce à des solutions numériques comme celles de Dwell, qui offrent des états des lieux réalisés par des professionnels qualifiés et un archivage numérique sécurisé, les représentants gèrent ces processus de manière plus efficace et conforme aux exigences légales.

Impact du DPE sur la Valeur des Propriétés: Énergie et Rentabilité
Le DPE exerce une influence considérable sur la valeur des propriétés. Un DPE favorable peut non seulement augmenter la valeur d'un bien, mais aussi attirer des acheteurs et des locataires de plus en plus sensibles à la dpe validité et aux performances énergétiques. Par exemple, les logements classés A et B pourraient voir leur valeur augmenter de 6 à 16 %, tandis que ceux classés F ou G risquent de perdre jusqu'à 180 000 euros par rapport à des biens mieux notés. En moyenne, la décote des logements notés F ou G varie entre 12 % et 22 %, soulignant ainsi l'importance d'une bonne notation énergétique. À Paris, une décote de 3,9 % est observée pour les logements avec un mauvais DPE, illustrant les variations régionales.
Cette dynamique souligne que les propriétés avec un bon dpe validité sont souvent perçues comme plus rentables à long terme, influençant positivement les décisions d'achat ou de location. Les agents de l'immobilier constatent également que les petites surfaces destinées à l'investissement locatif, en particulier, voient leur valeur diminuer avec un mauvais DPE. Cela incite les propriétaires à envisager des travaux de rénovation pour améliorer leur dpe validité et optimiser leur prix de vente potentiel.
De plus, avec l'adoption du DPE collectif à partir de 2025, les copropriétés devront également prendre en compte ces enjeux pour assurer la dpe validité de leurs biens. En parallèle, il est essentiel de considérer les tendances de prix dans les différents quartiers. Le loyer moyen oscille entre 11 et 13 €/m² dans des secteurs prisés comme Jacquard, Dorian et Carnot, tandis que les quartiers périphériques affichent des loyers de 6 à 9 €/m². Le prix d'achat moyen de 2 500 €/m² doit également être pris en compte, car ces variations de prix influencent directement les décisions d'investissement et de gestion de patrimoine. Cela souligne l'importance d'une analyse approfondie des tarifs dans le cadre de la stratégie de gestion des biens.

Rôle du DPE dans les Contrats de Location: Obligations et Droits
Dans le cadre des contrats de location, le Diagnostic de Performance Énergétique (DPE) est une obligation légale incontournable. Les propriétaires doivent fournir un DPE validité aux locataires avant la signature du contrat, assurant ainsi que ces derniers sont pleinement informés des performances énergétiques du bien. Cette exigence vise à protéger les droits des locataires, qui peuvent demander un DPE validité lors de la reconduction tacite de leur bail.
En cas de non-respect de cette obligation, les professionnels de l'immobilier s'exposent à des litiges potentiels, notamment des demandes de réparations judiciaires de la part des locataires. En effet, environ 70 % des litiges concernent des logements classés F ou G, souvent considérés comme peu performants, en lien avec des DPE validité non valides. Les professionnels de l'immobilier doivent donc veiller à ce que cette obligation soit scrupuleusement respectée.
Pour éviter des sanctions administratives, telles qu'une amende pouvant atteindre 3 000 € pour une personne physique, il est crucial de garantir la conformité des logements proposés à la location. Grâce aux outils numériques innovants de Dwell, les professionnels peuvent optimiser la gestion des états des lieux et assurer une documentation sécurisée et conforme.

Évolutions Réglementaires du DPE en 2025: Ce Qui Change
En 2025, plusieurs évolutions réglementaires concernant le dpe validité entreront en vigueur. Parmi celles-ci, on note un renforcement des exigences en matière de performance énergétique pour les nouveaux bâtiments et des sanctions accrues pour les propriétaires ne respectant pas les normes. Les professionnels de l'immobilier doivent se tenir informés de ces changements afin de conseiller efficacement leurs clients et de garantir la dpe validité des biens.
Dans ce contexte, Dwell propose un programme de formation de deux jours. Ce programme permet aux professionnels de maîtriser les états des lieux, en définissant le cadre juridique, en rédigeant les états des lieux d’entrée et de sortie, et en anticipant les conflits. Grâce à des outils innovants, Dwell aide les professionnels à s'assurer de la conformité légale et à archiver de manière sécurisée les rapports d'inspection. Cela est essentiel face aux nouvelles réglementations concernant le dpe validité.

Audit Énergétique: Lien avec le DPE et Importance pour l'Immobilier Durable
L'audit énergétique est essentiel pour évaluer la dpe validité du Diagnostic de Performance Énergétique (DPE) d'un bâtiment, car il fournit une analyse approfondie de ses performances énergétiques. En identifiant les améliorations possibles, cet audit permet d'optimiser la consommation d'énergie, un enjeu crucial dans un monde où la durabilité est de plus en plus valorisée. Pour les agents immobiliers, comprendre l'importance de l'audit énergétique est fondamental, répondant ainsi aux attentes croissantes des acheteurs et des locataires en matière d'efficacité énergétique.
En 2024, par exemple, 88 % des diagnostics réalisés concernaient des bâtiments classés G et F, mettant en lumière l'urgence d'améliorer ces performances. De plus, l'évolution prévue du DPE validité pour 2026, qui inclura un nouveau coefficient de conversion de l'électricité, devrait permettre à environ 850 000 logements de sortir du statut de passoire énergétique. Ces changements incitent les propriétaires à investir dans des solutions de chauffage décarbonées, telles que les pompes à chaleur, soulignant ainsi l'importance croissante des audits énergétiques dans la transition vers un immobilier durable.

Conclusion
La validité du DPE (Diagnostic de Performance Énergétique) représente un enjeu crucial pour les professionnels de l'immobilier, influençant non seulement la conformité légale, mais également la valeur des biens sur le marché. En intégrant des solutions numériques telles que celles proposées par Dwell, les agents immobiliers peuvent gérer efficacement les diagnostics de performance énergétique, garantissant ainsi que chaque DPE est à jour et conforme aux réglementations en constante évolution.
Les points clés abordés dans cet article mettent en lumière l'importance d'un suivi rigoureux des DPE. Il est essentiel de renouveler ces diagnostics en cas de travaux significatifs, car un DPE périmé peut avoir des conséquences néfastes sur les transactions immobilières. Les agents doivent donc être proactifs dans la vérification de la validité des DPE, notamment en consultant le registre national pour éviter des sanctions financières et préserver leur réputation professionnelle.
En somme, la gestion efficace des DPE est indispensable non seulement pour respecter les obligations légales, mais aussi pour répondre aux attentes croissantes des acheteurs et des locataires en matière de performance énergétique. Il est impératif pour les professionnels de l'immobilier de s'informer sur les évolutions réglementaires à venir en 2025 et d'adopter des outils innovants pour optimiser leurs pratiques. Cela leur permettra non seulement de sécuriser leurs transactions, mais également de contribuer à un avenir immobilier durable et écoresponsable.
Foire aux questions
Qu'est-ce que Dwell et quelles solutions propose-t-il pour la gestion des DPE ?
Dwell est une plateforme qui propose des solutions numériques innovantes pour améliorer la gestion des diagnostics de performance énergétique (DPE). Elle permet aux professionnels de l'immobilier de créer, gérer et suivre les DPE avec facilité, assurant ainsi leur conformité aux nouvelles réglementations.
Quelle est la durée standard de validité d'un DPE ?
La durée standard de validité d'un DPE est de 10 ans, tant qu'aucune modification significative n'a été apportée à la propriété.
Quelles sont les conséquences d'un DPE périmé ?
Un DPE périmé peut entraîner des sanctions financières allant jusqu'à 3 000 € pour les particuliers et 15 000 € pour les personnes morales. De plus, les DPE réalisés entre janvier 2018 et juin 2021 ne seront plus valables à partir de janvier 2025.
Quelles exceptions existent à la durée de validité du DPE ?
Un nouveau DPE est nécessaire si des travaux de rénovation significatifs sont réalisés, comme l'installation d'un nouveau système de chauffage ou des améliorations d'isolation. De plus, un DPE peut être contesté s'il repose sur des données inexactes.
Pourquoi est-il important de suivre la validité des DPE ?
Il est crucial de suivre la validité des DPE pour éviter des complications juridiques, garantir la conformité légale, et rassurer les clients sur la performance énergétique des biens qu'ils envisagent d'acheter ou de louer.
Que propose Dwell pour aider les professionnels de l'immobilier ?
Dwell propose un programme de formation de deux jours pour aider les professionnels de l'immobilier à maîtriser les états des lieux, intégrant des méthodologies pratiques, des études de cas et des outils numériques pour optimiser la gestion des rapports de condition des propriétés.
Téléphone
09 80 80 63 21Réseaux sociaux
