10 Points Clés sur le Diagnostic Plomb Obligatoire Depuis Quand

Introduction
La présence de plomb dans les logements représente un problème de santé publique majeur depuis des décennies, soulevant des enjeux cruciaux pour les propriétaires et les gestionnaires immobiliers. Le diagnostic de risque d'exposition au plomb, devenu obligatoire pour les biens construits avant 1949, n'est pas seulement une exigence légale ; c'est un impératif de sécurité pour les occupants, en particulier les plus vulnérables.
Comment garantir la conformité tout en préservant la valeur des biens immobiliers dans un cadre réglementaire en constante évolution ? Cet article explore les points clés concernant le diagnostic plomb obligatoire, ses implications, et les solutions numériques innovantes qui facilitent cette gestion essentielle.
Dwell: Solutions Numériques pour la Gestion des Diagnostics Immobiliers
Dwell propose une plateforme numérique innovante qui révolutionne la gestion des évaluations immobilières, y compris l'analyse plomb. Avec des outils de réservation en ligne et des rapports détaillés disponibles en moins de 24 heures, Dwell permet aux gestionnaires de biens immobiliers de se concentrer sur l'essentiel : la satisfaction de leurs clients. En centralisant toutes les informations relatives aux diagnostics, la plateforme réduit le temps consacré aux tâches administratives. Cela améliore non seulement l'efficacité opérationnelle, mais aussi la transparence des opérations.
Les gestionnaires utilisant Dwell rapportent un taux de satisfaction élevé. Cela souligne l'impact positif des solutions numériques sur leur quotidien professionnel. En intégrant des fonctionnalités avancées, Dwell se positionne comme un acteur clé dans l'optimisation des processus d'évaluation immobilière. Cela offre un avantage concurrentiel significatif. Pourquoi ne pas explorer comment Dwell peut transformer votre gestion immobilière ?
Obligations Légales pour le Diagnostic de Risque d'Exposition au Plomb
Depuis 1998, le constat de risque d'exposition aux métaux lourds (CREP) est une obligation légale pour tous les biens immobiliers construits avant le 1er janvier 1949. Environ 80 % des logements construits avant cette date nécessitent ce diagnostic, qui doit être effectué avant toute transaction de vente ou de location. Les propriétaires sont tenus de fournir ce document aux futurs acquéreurs ou locataires, afin de les sensibiliser aux risques potentiels liés à la présence de métal toxique dans les revêtements.
En cas de détection de métal toxique à des concentrations supérieures à 1 mg/cm², des travaux de mise en conformité doivent être réalisés pour garantir la sécurité des occupants. Le CREP doit être établi par un diagnostiqueur certifié, garantissant ainsi la fiabilité des résultats. Cette démarche vise à protéger la santé des locataires et acquéreurs, notamment des jeunes enfants plus vulnérables aux effets nocifs du plomb, ce qui soulève la question du diagnostic plomb obligatoire depuis quand.
En respectant ces obligations, les propriétaires assurent non seulement la conformité légale de leur bien, mais également la sécurité et le bien-être des occupants. De plus, une amende de 3 000 € peut être imposée en cas de récidive pour avoir utilisé un diagnostiqueur non certifié. Il est également important de noter que la durée de validité du CREP est illimitée s'il est négatif, ce qui rassure les propriétaires sur la gestion de ce diagnostic.
Comme le souligne Clément Poirier, avocat en droit immobilier, "l’accompagnement de l’avocat permet aussi d’éviter les erreurs de qualification, de respecter les délais légaux pour agir et de défendre efficacement vos droits devant le tribunal si la voie judiciaire devient nécessaire.

Conséquences de la Présence de Plomb dans un Logement
La présence de métal lourd dans un logement représente un risque sérieux pour la santé, en particulier pour les enfants et les femmes enceintes. Le saturnisme, une intoxication au métal lourd, engendre des troubles neurologiques, des retards de développement et d'autres maladies graves. Selon Dr. Hubert Isnard, "l'exposition aux métaux lourds engendre également des effets néfastes sur le système immunitaire, augmentant le risque d'allergies et d'asthme".
De plus, la présence de ce métal peut avoir un impact significatif sur la valeur des biens immobiliers. Les propriétaires peuvent être confrontés à des litiges juridiques. Par exemple, une société civile immobilière a contesté des frais de 25 000 euros pour des travaux de réfection liés à la présence de métal toxique, arguant que le montant était disproportionné. La cour administrative d'appel de Paris a rejeté cette demande, soulignant l'importance d'une évaluation rigoureuse, car les conséquences financières peuvent être lourdes.
En somme, la gestion de la présence de ce métal dans les logements est cruciale non seulement pour la santé des occupants, mais aussi pour la préservation de la valeur des biens immobiliers. Pourquoi prendre le risque de compromettre la santé et la valeur de votre propriété ? Il est essentiel d'agir maintenant pour garantir un environnement sûr et sain.

Responsabilités des Professionnels pour le Diagnostic de Plomb
Les professionnels de l'immobilier, y compris les diagnostiqueurs, doivent impérativement effectuer le diagnostic de la présence de matériaux dangereux en respectant les normes en vigueur. Pourquoi est-ce si crucial ? La certification est obligatoire pour ces professionnels, garantissant qu'ils possèdent les compétences nécessaires pour effectuer des détections précises de métaux. En cas de non-respect de ces obligations, des sanctions financières peuvent être appliquées, avec des amendes pouvant atteindre 3 000 € pour les diagnostiqueurs exerçant sans certification. De plus, la responsabilité des diagnostiqueurs peut être engagée, entraînant des conséquences juridiques significatives.
Les méthodes de détection doivent être rigoureusement appliquées, incluant des techniques validées pour assurer la fiabilité des résultats. Il est essentiel que les diagnostiqueurs respectent les normes établies pour protéger la santé des occupants et éviter des litiges potentiels. En fin de compte, la conformité n'est pas seulement une obligation légale, mais un impératif moral pour garantir la sécurité de tous.

Processus de Réalisation du Diagnostic de Risque d'Exposition au Plomb
Le processus de réalisation du diagnostic plomb obligatoire depuis quand se décompose en plusieurs étapes clés :
- Inspection visuelle des surfaces
- Prélèvements pour analyse
- Mesure de la concentration en plomb à l'aide d'appareils spécialisés
- Rédaction d'un document détaillé
Grâce à Dwell, les documents sont mis à disposition dans votre espace sous 24h, garantissant une rapidité d'exécution.
De plus, nos opérateurs formés et expérimentés veillent à éviter les erreurs. Les états des lieux informatisés assurent une fluidité dans le processus. Ce rapport, qui doit être remis au propriétaire et aux autorités compétentes dans un délai déterminé, inclut des indicateurs d’état et de propreté, ainsi que des photos des dégradations constatées. Cela optimise la précision et la structure des rapports.
Pourquoi choisir Dwell ? Parce que nous nous engageons à fournir des résultats fiables et rapides, vous permettant ainsi de vous concentrer sur ce qui compte vraiment : la gestion efficace de vos biens.

Durée de Validité du Diagnostic de Risque d'Exposition au Plomb
La durée de validité de l'évaluation dépend des résultats. Si l'évaluation révèle la présence de plomb, elle est valable pour une durée d'un an lors d'une vente et de six ans lors d'une location. En revanche, si le diagnostic est négatif, il reste valide indéfiniment, sauf en cas de travaux qui pourraient affecter les revêtements.
Dwell s'assure que ces diagnostics sont effectués par des professionnels qualifiés, garantissant ainsi la conformité légale des documents. De plus, grâce à nos solutions numériques innovantes, nous offrons un archivage sécurisé des rapports, facilitant l'accès et la gestion des documents nécessaires pour les gestionnaires de biens immobiliers.
Pourquoi prendre le risque de ne pas être en conformité ? Avec Dwell, vous avez l'assurance que chaque diagnostic est effectué selon les normes les plus strictes. Ne laissez pas les incertitudes vous freiner. Optez pour une gestion immobilière efficace et sécurisée.

Sanctions en Cas de Non-Respect des Règles de Diagnostic de Plomb
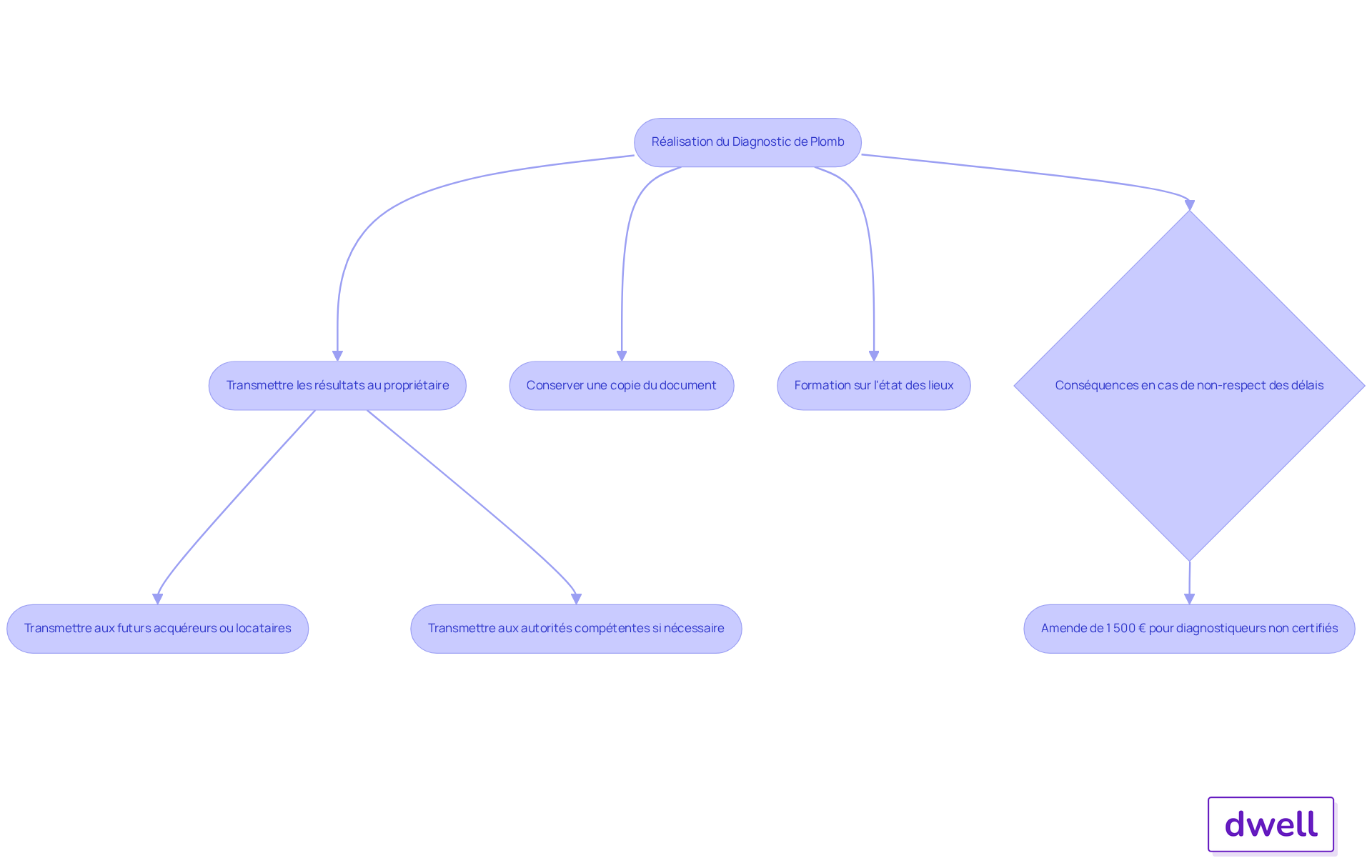
Le non-respect des obligations liées au diagnostic du métal toxique entraîne des sanctions significatives pour les propriétaires. En cas de non-conformité, une amende de 1 500 € est imposée, et cette somme peut atteindre 3 000 € en cas de récidive. De plus, les propriétaires peuvent être tenus responsables des dommages résultant de l'exposition au métal lourd, ce qui pourrait inclure des actions en justice.
Saviez-vous que les litiges liés à l'exposition au métal toxique ont augmenté de 25 % au cours des cinq dernières années ? Cela souligne l'importance d'une conformité rigoureuse. Les experts, tels que le Dr. Jean Dupont, affirment que ces amendes ont un impact dissuasif, incitant les propriétaires à respecter les réglementations en matière de sécurité sanitaire.
Les conséquences financières d'un non-respect peuvent être lourdes. En effet, cela inclut non seulement les amendes, mais aussi les coûts associés aux réparations nécessaires et aux éventuelles indemnisations aux locataires ou acquéreurs affectés. Il est également crucial de noter que l'absence du CREP dans le contrat de location peut engager la responsabilité pénale du propriétaire, augmentant ainsi les risques juridiques.

Transmission des Résultats du Diagnostic de Plomb
Les résultats de l'évaluation plomb doivent impérativement être transmis au propriétaire, aux futurs acquéreurs ou locataires, ainsi qu'aux autorités compétentes si nécessaire. Pourquoi est-ce si crucial ? Parce que cette transmission doit s'effectuer dans un délai de cinq jours ouvrables suivant la réalisation du diagnostic. En fait, environ 70 % des propriétaires ne conservent pas une copie de ce document, ce qui peut entraîner des complications juridiques. Pour éviter cela, il est conseillé de garder ces documents dans un dossier numérique sécurisé, facilitant ainsi l'accès et la consultation en cas de besoin.
Dwell propose également un programme de formation complet sur les fondamentaux de l'état des lieux. Ce programme inclut des sessions théoriques et pratiques, ainsi qu'une vidéo tutorielle démontrant la préparation et la conduite d’un état des lieux standard. Cela permet d'optimiser la gestion des rapports d'état des lieux. En outre, le non-respect de ces délais peut exposer les propriétaires à des sanctions, telles qu'une amende de 1 500 € pour avoir fait appel à un diagnostiqueur non certifié. Cela souligne l'importance d'une gestion rigoureuse des documents liés aux matériaux dangereux.
Comme le souligne un expert, "le propriétaire est responsable s'il ne transmet pas l'évaluation ou fournit de fausses informations." Cela renforce la nécessité de respecter ces obligations et de se conformer aux normes légales et aux bonnes pratiques. En somme, la diligence dans la gestion de ces documents est non seulement une obligation légale, mais aussi une protection contre des conséquences potentiellement graves.

Ressources et Aide pour les Gestionnaires de Biens Immobiliers
Les gestionnaires de biens immobiliers disposent d'une multitude de ressources pour les aider dans la gestion des diagnostics de sécurité. Parmi celles-ci, les sites web d'organismes de réglementation fournissent des informations essentielles sur les obligations légales et les normes en vigueur. Des guides pratiques sont également disponibles pour naviguer dans les exigences spécifiques liées à l'analyse des métaux.
La participation à des formations continues est cruciale pour rester informé des meilleures pratiques et des évolutions réglementaires. En effet, des études montrent que les gestionnaires qui s'engagent dans des formations spécialisées améliorent non seulement leur expertise, mais aussi la qualité des services offerts à leurs clients.
Dwell propose des outils numériques innovants qui simplifient la gestion des diagnostics, aidant les gestionnaires à centraliser et automatiser leurs processus. Par exemple, des formations spécifiques sur l'analyse des métaux lourds sont disponibles, abordant des thèmes tels que :
- la réglementation
- les techniques d'évaluation
- les meilleures pratiques pour assurer la conformité des biens
Ces initiatives renforcent l'importance de la formation continue dans un secteur en constante évolution. En effet, comment les gestionnaires peuvent-ils garantir la conformité sans une mise à jour régulière de leurs compétences ? Cela souligne également la confiance que les propriétaires placent en Dwell par rapport à d'autres entreprises.

Implications du Diagnostic de Plomb pour Vendeurs et Bailleurs
Pour les vendeurs et bailleurs, l'évaluation des risques liés à ce métal est cruciale. Un diagnostic positif peut non seulement diminuer la valeur de vente d'un bien, mais aussi engendrer des obligations de travaux correctifs. Les propriétaires doivent être conscients que si le CREP révèle la présence de substances toxiques, ils sont tenus de transmettre le rapport complet au futur acquéreur ou locataire, ainsi qu'au préfet. Ces éléments peuvent influencer la perception des acheteurs potentiels et, par conséquent, la valeur du bien sur le marché.
Il est impératif que les bailleurs annexent le CREP au bail. Selon les dernières données, environ 75% des bailleurs respectent cette exigence. Cette annexion est essentielle, car elle informe les locataires des risques potentiels liés aux matériaux dangereux, ce qui peut affecter leur décision de louer. En cas de non-conformité, les vendeurs et bailleurs s'exposent à des litiges et à des sanctions, notamment des amendes pouvant atteindre 3 000 euros en cas de récidive.
Ainsi, le diagnostic plomb obligatoire depuis quand ne se limite pas à une obligation légale, mais constitue également un facteur déterminant dans la valorisation d'un bien immobilier. Cela souligne l'importance d'une gestion proactive et conforme des risques liés à cette substance. Les diagnostiqueurs doivent également fournir des recommandations sur les risques liés au plomb dans leur document, ce qui est crucial pour la compréhension des responsabilités des propriétaires.
Pour aider les gestionnaires de biens immobiliers à naviguer dans ces exigences, Dwell propose un programme de formation de deux jours. Ce programme couvre le cadre juridique et les méthodologies pratiques pour réaliser des états des lieux conformes, tout en intégrant des outils numériques innovants pour une gestion efficace et sécurisée des rapports de condition des propriétés.

Conclusion
La gestion du diagnostic plomb est un enjeu crucial pour la sécurité et la santé des occupants, ainsi que pour la conformité légale des biens immobiliers. L'obligation d'effectuer un constat de risque d'exposition au plomb pour les logements construits avant 1949 souligne l'importance d'une approche proactive face aux dangers liés à cette substance toxique. En intégrant des solutions numériques comme celles proposées par Dwell, les gestionnaires de biens immobiliers peuvent optimiser leurs processus tout en assurant la sécurité des occupants.
Les obligations légales, les responsabilités des professionnels et les conséquences potentielles en cas de non-conformité sont des points clés à considérer. Des sanctions financières peuvent être imposées, et la présence de plomb peut affecter non seulement la santé, mais aussi la valeur des biens immobiliers. Les propriétaires et bailleurs doivent être conscients des implications de ces diagnostics pour éviter des litiges ou des amendes.
Il est essentiel d'agir dès maintenant pour garantir un environnement sûr et conforme. La mise en œuvre de diagnostics rigoureux et le respect des normes légales ne sont pas seulement des obligations, mais également des éléments clés pour la préservation de la santé des occupants et la valorisation des biens. Les gestionnaires de biens immobiliers sont encouragés à explorer les ressources disponibles et à intégrer des outils numériques pour une gestion efficace et sécurisée des diagnostics plomb.
Foire aux questions
Qu'est-ce que Dwell et quels services propose-t-il ?
Dwell est une plateforme numérique innovante qui révolutionne la gestion des évaluations immobilières, y compris l'analyse plomb. Elle offre des outils de réservation en ligne et des rapports détaillés disponibles en moins de 24 heures, permettant aux gestionnaires de biens immobiliers de se concentrer sur la satisfaction de leurs clients.
Comment Dwell améliore-t-il l'efficacité opérationnelle des gestionnaires immobiliers ?
Dwell centralise toutes les informations relatives aux diagnostics, ce qui réduit le temps consacré aux tâches administratives. Cela améliore non seulement l'efficacité opérationnelle, mais aussi la transparence des opérations.
Quelles sont les obligations légales concernant le diagnostic de risque d'exposition au plomb ?
Depuis 1998, le constat de risque d'exposition aux métaux lourds (CREP) est obligatoire pour tous les biens immobiliers construits avant le 1er janvier 1949. Ce diagnostic doit être effectué avant toute transaction de vente ou de location, et les propriétaires doivent fournir ce document aux futurs acquéreurs ou locataires.
Que se passe-t-il si du plomb est détecté à des concentrations supérieures à 1 mg/cm² ?
Si du plomb est détecté à des concentrations supérieures à 1 mg/cm², des travaux de mise en conformité doivent être réalisés pour garantir la sécurité des occupants. Le CREP doit être établi par un diagnostiqueur certifié.
Quelle est la durée de validité du CREP ?
La durée de validité du CREP est illimitée s'il est négatif, ce qui rassure les propriétaires sur la gestion de ce diagnostic.
Quels sont les risques pour la santé associés à la présence de plomb dans un logement ?
La présence de plomb représente un risque sérieux pour la santé, en particulier pour les enfants et les femmes enceintes. Elle peut engendrer des troubles neurologiques, des retards de développement, et des maladies graves, ainsi que des effets néfastes sur le système immunitaire.
Comment la présence de plomb peut-elle affecter la valeur d'un bien immobilier ?
La présence de plomb peut avoir un impact significatif sur la valeur des biens immobiliers et peut entraîner des litiges juridiques. Par exemple, une société civile immobilière a contesté des frais de travaux liés à la présence de plomb, ce qui souligne l'importance d'une évaluation rigoureuse.
Quelles sont les conséquences de ne pas respecter les obligations liées au CREP ?
Les propriétaires qui ne respectent pas les obligations liées au CREP peuvent faire face à une amende de 3 000 € en cas de récidive pour avoir utilisé un diagnostiqueur non certifié.
Téléphone
09 80 80 63 21Réseaux sociaux
