10 Points Essentiels sur la Durée de Validité du Diagnostic Plomb

Introduction
La gestion des diagnostics plomb est un enjeu crucial pour la sécurité des logements, surtout dans un contexte où la réglementation évolue constamment. Comprendre la durée de validité de ces diagnostics peut non seulement protéger les occupants, mais aussi garantir la conformité légale des propriétaires. Que se passe-t-il lorsqu'un diagnostic révèle la présence de plomb ? Quels sont les risques encourus si les obligations ne sont pas respectées ?
Cet article explore les points essentiels à connaître sur la durée de validité du diagnostic plomb. Il offre des solutions pratiques et des recommandations pour une gestion efficace et sécurisée. En effet, la non-conformité peut entraîner des conséquences graves, tant sur le plan légal que sur la santé des occupants.
Il est donc impératif pour les gestionnaires immobiliers et les agents immobiliers de se familiariser avec ces enjeux. En restant informés et proactifs, ils peuvent non seulement éviter des sanctions, mais aussi assurer un environnement sûr pour tous.
Dwell: Solutions pour la Gestion des Diagnostics Plomb
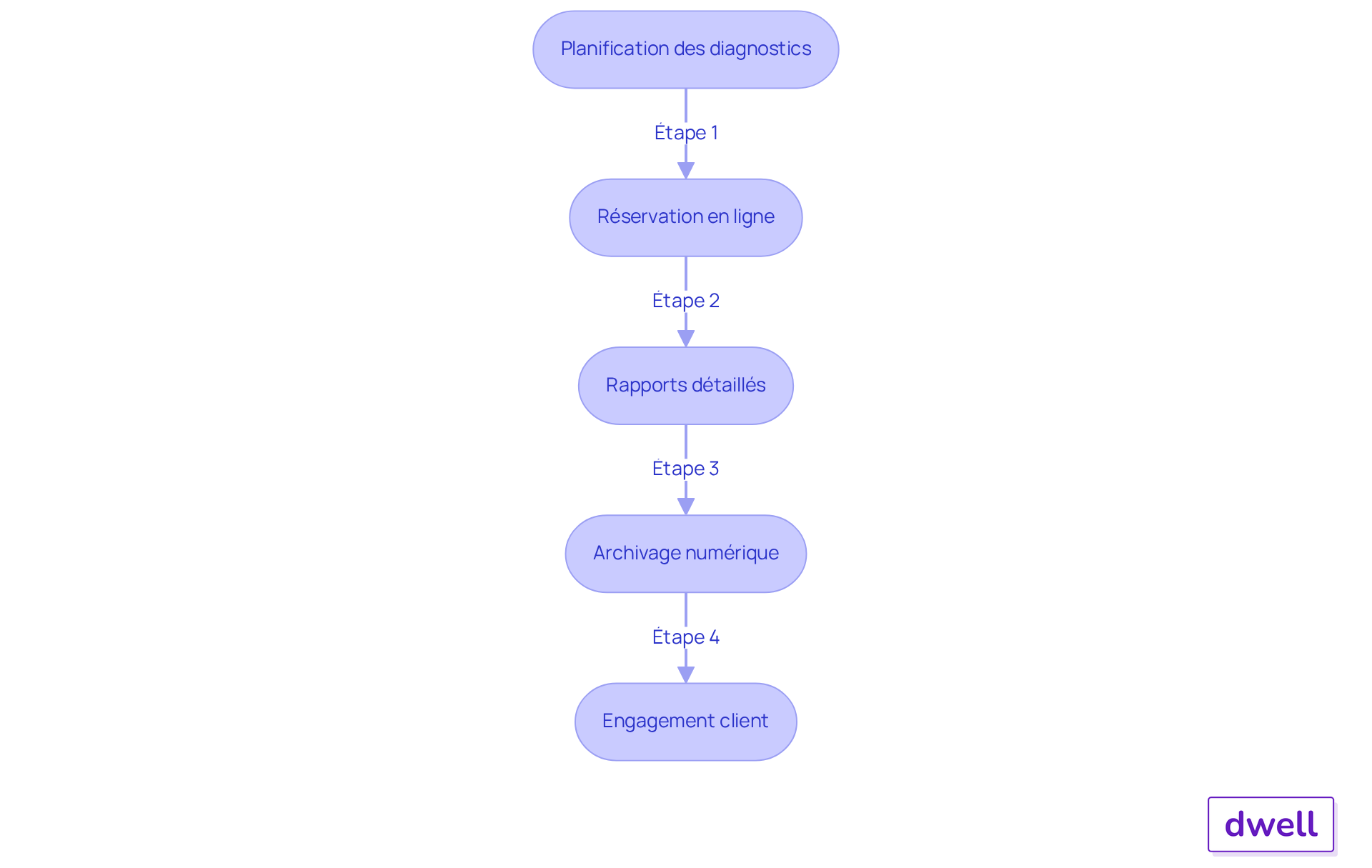
Dwell propose une plateforme numérique qui révolutionne la gestion des diagnostics, un élément essentiel pour la cession ou la mise en location de biens immobiliers. Imaginez pouvoir planifier rapidement les diagnostics nécessaires grâce à des outils de réservation en ligne. Cela réduit considérablement le temps consacré à ces tâches administratives, permettant aux gestionnaires de biens immobiliers de se concentrer sur ce qui compte vraiment.
Les rapports détaillés, conformes aux exigences légales et disponibles dans les 24 heures suivant l'inspection, garantissent non seulement la conformité avec les réglementations en vigueur, mais aussi une transparence accrue pour les clients. En quoi cela pourrait-il améliorer votre relation avec vos clients ? De plus, l'archivage numérique sécurisé des rapports assure une traçabilité et une accessibilité des informations, renforçant ainsi la confiance des clients.
En intégrant des indicateurs clés et des fonctionnalités de collaboration, Dwell permet aux professionnels de se concentrer sur l'engagement client et l'excellence opérationnelle. Dans un marché en constante évolution, cette solution répond aux exigences croissantes, vous positionnant ainsi comme un leader dans votre domaine.

Durée de Validité du Diagnostic Plomb: Ce Qu'il Faut Savoir
La durée validité diagnostic plomb est cruciale pour la sécurité des logements dans l'évaluation de la présence de métal toxique. Si l'évaluation révèle une concentration de métal lourd supérieure à 1 mg/cm², la durée validité diagnostic plomb est d'un an lors d'une cession et de six ans en cas d'occupation. Que se passe-t-il si aucune présence de métal lourd n'est détectée ? Dans ce cas, la durée validité diagnostic plomb est illimitée, ce qui offre une tranquillité d'esprit aux propriétaires et aux gestionnaires immobiliers.
Il est essentiel de respecter les normes légales et les bonnes pratiques lors de la réalisation de ces diagnostics. C'est ici que la plateforme innovante de Dwell entre en jeu. Elle fournit des rapports de condition des propriétés précis et structurés, contribuant ainsi à prévenir les litiges. En utilisant Dwell, vous vous assurez que vos évaluations sont non seulement conformes, mais aussi fiables. Pourquoi prendre des risques inutiles ? Optez pour une solution qui renforce votre crédibilité et protège vos intérêts.

Réglementation des Diagnostics Plomb: Obligations Légales
Les propriétaires de biens bâtis avant 1949 doivent impérativement réaliser une évaluation de plomb avant toute opération, qu'il s'agisse d'une cession ou d'une mise en location. Ce constat, connu sous le nom de Constat de Risque d'Exposition au Plomb (CREP), doit être annexé au contrat de cession ou de bail. En cas de non-respect de cette obligation, les sanctions peuvent être sévères : des amendes allant jusqu'à 15 000 euros pour les personnes morales et 3 000 euros pour les personnes physiques.
Environ 30 % des propriétaires omettent cette évaluation avant de mettre leur bien à disposition ou en location, ce qui les expose à des risques juridiques considérables. Les conséquences d'un manquement à cette obligation incluent non seulement des amendes, mais aussi la possibilité pour l'acquéreur ou le locataire de demander :
- L'annulation de la vente
- Une réduction du loyer
- Des dommages et intérêts
Il est donc crucial pour les propriétaires de s'assurer que la durée validité diagnostic plomb est à jour et conforme aux exigences légales. Cela protège non seulement leur investissement, mais garantit également la sécurité des occupants. Dwell propose des solutions numériques innovantes pour réaliser ces diagnostics, en veillant à respecter la durée validité diagnostic plomb, effectués par des professionnels qualifiés et archivés de manière sécurisée. Cela garantit la conformité légale et la tranquillité d'esprit des gestionnaires de biens immobiliers.

Conséquences d'un Diagnostic Plomb Positif: Risques et Actions
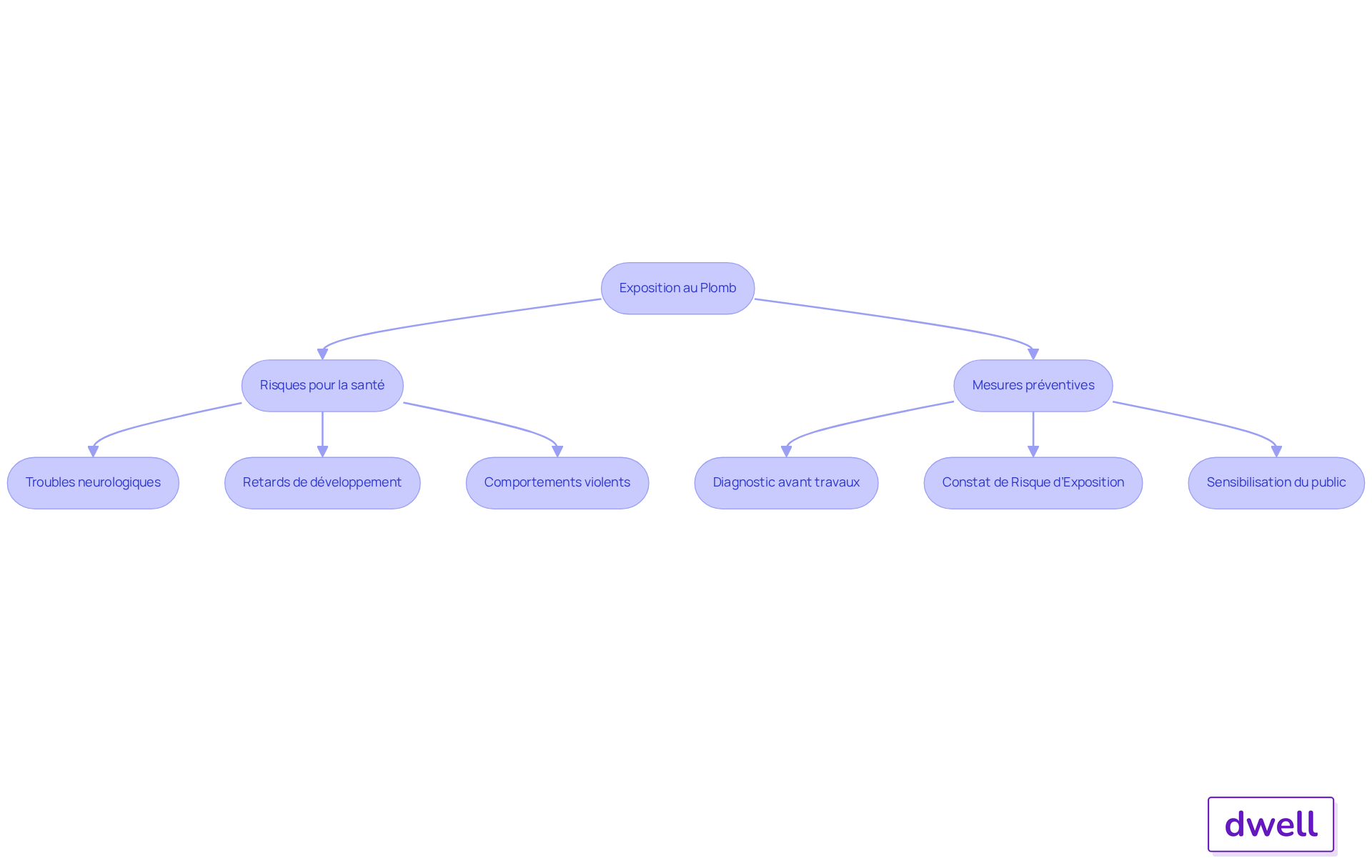
Un résultat positif de métal lourd nécessite une réaction rapide. Les propriétaires doivent entreprendre des travaux de mise en conformité, tels que l'élimination ou l'encapsulation des substances nocives, afin de protéger la santé des occupants. Ignorer un diagnostic positif peut avoir des conséquences graves, notamment des troubles neurologiques, particulièrement chez les enfants, qui sont les plus vulnérables.
En France, entre 2015 et 2018, environ 500 à 700 cas de saturnisme infantile ont été diagnostiqués chaque année. Cela souligne l'urgence d'agir. Environ 2 % des enfants affichent un taux de métal lourd dans le sang supérieur à 50 μg/L, ce qui met en évidence l'importance de la conformité et des mesures préventives.
Les experts recommandent des interventions rapides pour réduire les risques d'exposition. Même des niveaux de métal lourd inférieurs à 50 µg/L peuvent avoir des effets néfastes sur le développement cognitif des jeunes enfants. Des exemples de travaux de mise en conformité incluent la réhabilitation des peintures à base de métal dans les habitations anciennes et l'amélioration des infrastructures de salubrité.
Ces actions sont essentielles pour garantir un environnement sain et sécurisé, en particulier dans les zones à risque. Des disparités régionales dans les cas de saturnisme infantile ont été observées, ce qui renforce la nécessité d'une action immédiate.

Quand Renouveler le Diagnostic Plomb: Guide Pratique
Il est essentiel de mettre à jour l'évaluation des risques dans plusieurs situations clés :
- Un an après un résultat positif
- Avant la vente ou la location d'un bien
- Après des travaux de rénovation significatifs
Cela garantit que les informations sur la présence de métal lourd sont à jour et conformes aux exigences légales.
En effet, une évaluation valide des matériaux dangereux est cruciale pour protéger la santé des occupants. Saviez-vous que l’exposition à ces substances, même à de faibles niveaux, peut causer des problèmes de santé graves ? Dwell propose une plateforme innovante pour les rapports d'état des lieux, intégrant des normes légales et des bonnes pratiques, ce qui optimise le processus de reporting.
Il est également recommandé de renouveler vos diagnostics immobiliers pour plusieurs raisons, notamment pour assurer la sécurité des futurs occupants. En pratique, il est important de noter que la durée validité diagnostic plomb pour l'évaluation de la présence de métal toxique est de 1 an dans le cadre d'un transfert si cette substance est présente et de 6 ans dans un bail.
En suivant ces meilleures pratiques, les gestionnaires de biens immobiliers peuvent non seulement respecter la législation, mais aussi valoriser leur bien en offrant un environnement sûr et sain. De plus, ils bénéficient d'un archivage numérique sécurisé des rapports réalisés par des professionnels qualifiés.

Différences entre Diagnostic Plomb Vente et Location
Les diagnostics de métaux lourds pour la cession et la mise à disposition se distinguent principalement par leur durée validité diagnostic plomb. En cas de cession, l'évaluation est valable un an si des revêtements contenant du métal toxique sont présents, tandis qu'elle est valable six ans pour un bail. Il est essentiel de souligner qu'il n'y a pas de distinction dans les exigences d'évaluation entre la cession et la location de biens, mais les obligations de présentation peuvent différer selon le type de contrat.
Par exemple, l'évaluation des risques liés aux métaux lourds doit être fournie lors de la signature du bail pour les locations, garantissant ainsi la sécurité des locataires. En revanche, pour la vente, le diagnostic doit être annexé au compromis de vente. Les propriétaires doivent également être conscients que des travaux peuvent être nécessaires si des revêtements dégradés contenant des substances nocives sont identifiés, ce qui engage leur responsabilité légale. En effet, ils doivent effectuer des travaux pour éliminer l'exposition au métal toxique.
De plus, il est essentiel que les propriétaires veillent à l'entretien des revêtements non dégradés ou en état d'usage pour éviter leur dégradation future. Il est également crucial de rappeler que ce métal représente un risque sanitaire important, notamment pour les jeunes enfants, pouvant entraîner des retards intellectuels et des difficultés d'apprentissage.
En résumé, bien que les diagnostics soient requis dans les deux cas, leur durée validité diagnostic plomb et les obligations associées diffèrent, soulignant l'importance d'une gestion proactive des diagnostics selon le type de transaction.

Rôle des Diagnostiqueurs Certifiés dans le Diagnostic Plomb
Les diagnostiqueurs certifiés jouent un rôle crucial dans l'identification des substances toxiques. Grâce à leur formation spécialisée, ils peuvent détecter efficacement ces éléments dans les revêtements et évaluer l'état des matériaux. Leur expertise est essentielle non seulement pour assurer la sécurité des occupants, mais aussi pour garantir la conformité aux réglementations en vigueur.
Des études révèlent que ces professionnels affichent un taux de réussite élevé dans l'identification des substances toxiques, soulignant ainsi leur importance dans la protection de la santé publique. Par exemple, des données récentes montrent que le taux de réussite des diagnostiqueurs certifiés dans l'identification de certains métaux atteint 85 %. Cela démontre clairement leur compétence et leur fiabilité.
De plus, la formation continue des diagnostiqueurs, axée sur les dernières normes et techniques, leur permet de rester à jour et d'améliorer constamment leurs compétences. Les experts, comme Lionel Causse, affirment que la présence de diagnostiqueurs certifiés est un gage de sécurité, renforçant la confiance des propriétaires et des locataires dans les diagnostics réalisés. En fin de compte, faire appel à un diagnostiqueur certifié, c'est choisir la sécurité et la tranquillité d'esprit.

Risques Sanitaires Liés à l'Exposition au Plomb
L'exposition à ce métal représente un risque majeur pour la santé, entraînant des troubles neurologiques graves chez les enfants, tels que des retards de développement et des problèmes de comportement. En effet, un enfant sur trois dans le monde présente un taux de métal toxique dans le sang préoccupant, ce qui pourrait concerner jusqu'à 800 millions d'enfants. Les effets neurologiques du métal lourd sont particulièrement alarmants, car cette neurotoxine peut causer des dommages irréversibles au cerveau, affectant les capacités intellectuelles et augmentant le risque de comportements violents.
Des études ont montré que l'exposition à ce métal est corrélée à des déficiences intellectuelles développementales, soulignant l'urgence d'agir pour protéger les enfants vulnérables. Pour atténuer ces risques, des mesures ont été mises en place, notamment :
- le diagnostic de l'élément toxique avant travaux
- le Constat de Risque d’Exposition, qui prennent en compte la durée validité diagnostic plomb et sont essentiels pour identifier les matériaux à risque dans les logements anciens.
Ces initiatives visent à diminuer l'exposition à ce métal, en particulier dans les habitations où des peintures contenant ce matériau et des canalisations en ce métal sont encore présentes.
En France, le Haut Conseil de la santé publique a recommandé de nouvelles mesures pour protéger les enfants et les futures mamans, en abaissant le seuil d'intervention à 50 microgrammes par litre de sang. Cela permet une prise en charge plus précoce des cas d'intoxication. Il est impératif de continuer à sensibiliser le public sur les dangers des métaux lourds et d'encourager des pratiques de rénovation sécurisées pour préserver la santé des générations futures.
De plus, il est important de noter que chaque année, entre 200 et 300 nouveaux cas de saturnisme sont diagnostiqués chez des jeunes de moins de 18 ans en France. Cela souligne l'importance des mesures préventives. Que ferez-vous pour contribuer à cette cause essentielle?

Meilleures Pratiques pour Réaliser un Diagnostic Plomb
Pour établir une évaluation efficace, il est crucial d'utiliser des dispositifs de détection modernes, tels que les analyseurs à fluorescence X. Dwell propose une méthode pragmatique qui inclut :
- Des rapports disponibles sous 24 heures
- Des opérateurs formés pour garantir la précision des constats
En vérifiant tous les revêtements, y compris ceux des parties communes, et en documentant soigneusement les résultats à l'aide d'états des lieux informatisés, de reportages photos et d'indicateurs d'état, vous assurez la transparence et la conformité. Cette documentation permet également d'évaluer le coût des dégradations constatées, renforçant ainsi l'efficacité des inspections immobilières. Pourquoi ne pas adopter cette approche dès aujourd'hui pour optimiser vos processus d'évaluation?

Résumé des Points Clés sur le Diagnostic Plomb
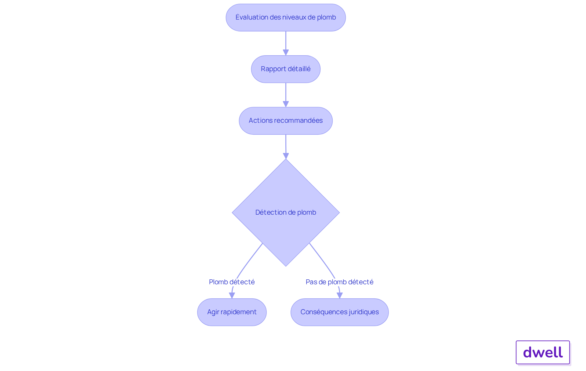
L'évaluation des niveaux de métal toxique est cruciale pour assurer la sécurité des habitants dans les habitations anciennes, en particulier celles construites avant 1949, où le risque d'exposition est élevé. La durée validité diagnostic plomb de cette évaluation dépend de la détection de métal lourd : elle est valable pendant un an si du métal lourd est trouvé, et illimitée si l'évaluation est négative, sauf en cas de travaux ultérieurs. En France, environ 2 465 000 logements nécessitent potentiellement un Constat des Risques d’Exposition au Plomb (CREP), ce qui souligne l'importance de respecter les exigences légales. Les propriétaires doivent fournir le CREP avant toute transaction immobilière, garantissant ainsi transparence et sécurité pour les futurs occupants.
Les diagnostiqueurs certifiés jouent un rôle essentiel dans ce processus. Ils effectuent des inspections rigoureuses et fournissent des rapports détaillés, incluant des recommandations d'action. Grâce à Dwell, les agents d'état des lieux, comme Berthe, constatent une transformation dans leur manière de travailler : l'application leur permet de réaliser des états des lieux rapidement et sans stress, augmentant ainsi leur efficacité et leurs revenus tout en assurant la conformité avec les exigences légales.
En cas de détection de plomb, il est impératif d'agir rapidement pour protéger la santé des occupants, notamment des enfants, qui sont particulièrement vulnérables aux effets néfastes du plomb. Les sanctions pour non-respect des obligations de diagnostic peuvent atteindre 300 000 € d'amende et inclure des conséquences juridiques, telles que l'impossibilité de se soustraire à la garantie des vices cachés. Cela renforce l'importance d'une conformité rigoureuse dans le secteur immobilier.

Conclusion
La gestion des diagnostics plomb est un enjeu crucial pour la sécurité des logements et la conformité légale. La durée de validité du diagnostic plomb varie en fonction de la détection de métal toxique, soulignant l'importance d'une évaluation rigoureuse et régulière. En intégrant des solutions numériques comme celles proposées par Dwell, les gestionnaires immobiliers peuvent optimiser leur processus tout en garantissant la transparence et la sécurité pour les occupants.
Les obligations légales entourant les diagnostics plomb sont claires. Un diagnostic positif peut entraîner des conséquences graves, tant pour les propriétaires que pour les locataires. Il est donc essentiel de renouveler les évaluations dans des situations clés. Le rôle des diagnostiqueurs certifiés est fondamental pour assurer la conformité et la sécurité, offrant une tranquillité d'esprit tant aux propriétaires qu'aux locataires. En respectant ces normes, il est possible de prévenir des risques sanitaires graves, notamment chez les enfants, qui sont particulièrement vulnérables aux effets du plomb.
Il est impératif d'agir de manière proactive pour garantir un environnement sain et sécurisé. Les propriétaires et gestionnaires immobiliers doivent s'engager à suivre les meilleures pratiques en matière de diagnostics plomb, en intégrant des outils modernes et des évaluations régulières. En prenant ces mesures, non seulement ils protègent leur investissement, mais ils contribuent également à la santé publique et à la sécurité des futurs occupants. Pourquoi attendre ? Engagez-vous dès aujourd'hui à assurer la sécurité de vos logements.
Foire aux questions
Qu'est-ce que Dwell et quelle est sa fonction principale ?
Dwell est une plateforme numérique qui révolutionne la gestion des diagnostics immobiliers, facilitant la planification rapide des diagnostics nécessaires pour la cession ou la mise en location de biens immobiliers.
Quels sont les avantages de la plateforme Dwell pour les gestionnaires de biens immobiliers ?
Dwell permet de réduire le temps consacré aux tâches administratives, de fournir des rapports détaillés conformes aux exigences légales disponibles dans les 24 heures suivant l'inspection, et d'assurer un archivage numérique sécurisé des rapports.
Quelle est la durée de validité d'un diagnostic plomb en cas de présence de métal toxique ?
Si la concentration de métal lourd est supérieure à 1 mg/cm², la durée de validité du diagnostic plomb est d'un an lors d'une cession et de six ans en cas d'occupation.
Que se passe-t-il si aucune présence de métal lourd n'est détectée ?
Si aucune présence de métal lourd n'est détectée, la durée de validité du diagnostic plomb est illimitée.
Quelles sont les obligations légales pour les propriétaires de biens bâtis avant 1949 concernant le diagnostic plomb ?
Les propriétaires de biens bâtis avant 1949 doivent réaliser une évaluation de plomb, connue sous le nom de Constat de Risque d'Exposition au Plomb (CREP), avant toute opération de cession ou de mise en location.
Quelles sanctions peuvent être appliquées en cas de non-respect de l'obligation de diagnostic plomb ?
Les sanctions peuvent inclure des amendes allant jusqu'à 15 000 euros pour les personnes morales et 3 000 euros pour les personnes physiques, ainsi que des conséquences pour l'acquéreur ou le locataire, comme l'annulation de la vente ou une réduction du loyer.
Comment Dwell aide-t-il à respecter les normes légales pour le diagnostic plomb ?
Dwell fournit des rapports de condition des propriétés précis et structurés, réalisés par des professionnels qualifiés, et garantit que les évaluations sont conformes aux exigences légales, ce qui protège les intérêts des propriétaires et des gestionnaires immobiliers.
Téléphone
09 80 80 63 21Réseaux sociaux
