10 Tarifs DPE pour la Vente de Maisons en 2025 à Connaître

Introduction
Le marché immobilier de 2025 sera profondément influencé par les diagnostics de performance énergétique (DPE), un facteur devenu incontournable dans les transactions. Les gestionnaires immobiliers doivent naviguer dans un paysage où les maisons classées A à C se vendent à des prix nettement supérieurs, tandis que celles classées F ou G subissent des décotes significatives.
Comment ces évolutions réglementaires et les nouvelles attentes des acheteurs affecteront-elles la stratégie de vente des professionnels de l'immobilier ? Ce guide explore les tarifs DPE à connaître pour optimiser les ventes de maisons et répondre aux défis de cette nouvelle ère.
En effet, comprendre l'impact des DPE sur le marché est essentiel pour toute personne impliquée dans la gestion immobilière. Les statistiques montrent que les propriétés avec de meilleures performances énergétiques se vendent plus rapidement et à des prix plus élevés. Ainsi, il est crucial d'adapter les stratégies de vente en conséquence.
En conclusion, ce guide vous fournira les informations nécessaires pour naviguer dans ce nouveau paysage immobilier, vous permettant de maximiser vos ventes tout en répondant aux attentes croissantes des acheteurs.
Dwell: Solutions pour la Gestion des Diagnostics de Performance Énergétique (DPE)
Dwell propose une plateforme numérique innovante qui permet aux gestionnaires immobiliers de gérer efficacement les tarifs DPE vente maison. En 2025, le taux d'adoption des outils numériques par les gestionnaires immobiliers en France a atteint des niveaux significatifs, facilitant ainsi la transition vers des processus davantage automatisés. Grâce à des outils de réservation en ligne et des rapports détaillés conformes aux exigences légales, disponibles en moins de 24 heures, Dwell simplifie le processus de gestion des DPE. Cela permet aux professionnels de réduire le temps consacré à ces tâches administratives.
Cette automatisation, avec peu de saisies manuelles, assure non seulement la conformité avec les réglementations en vigueur, mais permet également aux gestionnaires de se concentrer sur le tarif dpe vente maison ainsi que sur d'autres aspects cruciaux de la gestion immobilière. Des experts soulignent que l'automatisation des processus de gestion des DPE, y compris le tarif dpe vente maison, améliore l'efficacité opérationnelle et réduit les risques d'erreurs. Dans un marché où la fiabilité des diagnostics est primordiale, cette amélioration est essentielle.
En intégrant des plateformes numériques comme celle de Dwell, les gestionnaires immobiliers peuvent optimiser leur flux de travail et garantir un service de qualité à leurs clients. En effet, le marché du diagnostic immobilier a connu une croissance de 8 à 9 % par an entre 2019 et 2021. Le coût moyen d'un diagnostic immobilier technique complet est de 418 €, soulignant l'importance de l'automatisation pour réduire les coûts administratifs.
De surcroît, le nombre de diagnostiqueurs a augmenté de 7 500 en 2019 à davantage de 10 000 en 2020, illustrant la tendance vers la numérisation dans le secteur. Les constats plus précis et les indicateurs clés fournis par Dwell permettent également d'améliorer la collaboration au sein des équipes, renforçant ainsi l'efficacité générale des opérations.

Impact du DPE sur les Prix de Vente des Maisons en 2025
En 2025, les maisons affichant un DPE favorable (A à C) se vendent à des prix nettement supérieurs. En revanche, celles classées F ou G subissent une décote marquée. Saviez-vous qu'un logement classé A peut atteindre jusqu'à 16 % de plus en valeur par rapport à un logement classé D ? Les habitations classées A ou B peuvent bénéficier d'une surcote allant de 427 à 593 euros par m², tandis que celles de classe F ou G se vendent entre 448 et 457 euros par m² moins cher.
Dans des quartiers prisés comme Jacquard, Dorian et Carnot, les prix de vente peuvent atteindre jusqu'à 2 500 €/m². En revanche, dans les zones périphériques, les prix d'achat oscillent entre 6 et 9 €/m². Cette dynamique souligne l'importance croissante du tarif dpe vente maison dans le processus de vente immobilière. En effet, le tarif dpe vente maison influence non seulement le prix, mais aussi la durée de commercialisation. Les biens classés F ou G restent en moyenne 5 jours supplémentaires sur le marché.
Ainsi, il est crucial pour les gestionnaires immobiliers et les agents immobiliers de prendre en compte le tarif dpe vente maison lors de l'évaluation des biens. Cela pourrait bien faire la différence entre une vente rapide et une propriété qui stagne sur le marché.

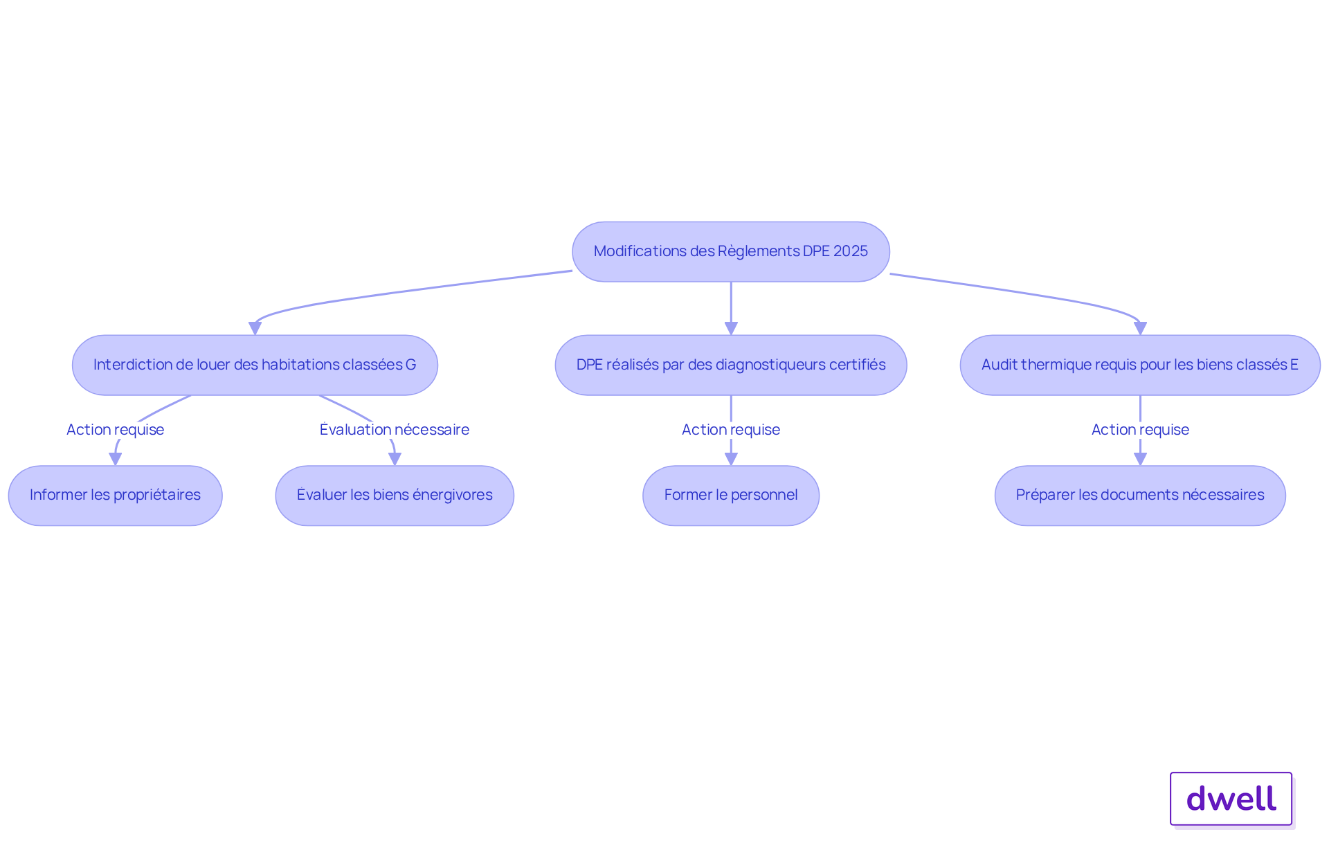
Modifications des Règlements DPE à Compter de 2025
À partir de 2025, des modifications significatives des règlements DPE entreront en vigueur. L'interdiction de louer des habitations classées G est l'une des mesures phares. De plus, il sera impératif que les DPE soient réalisés par des diagnostiqueurs certifiés, et un audit thermique sera requis pour les biens classés E.
Ces changements visent non seulement à améliorer la performance énergétique des habitations, mais aussi à réduire le nombre de passoires thermiques sur le marché. En tant que gestionnaires de biens immobiliers ou agents immobiliers, il est crucial de se préparer à ces nouvelles exigences. Comment allez-vous vous adapter à ces évolutions ?
En résumé, ces réformes représentent une opportunité d'améliorer la qualité des logements tout en répondant aux attentes croissantes en matière de durabilité. Ne laissez pas ces changements vous prendre au dépourvu ; commencez dès maintenant à vous informer et à vous préparer.

Influence de l'Étiquette Énergétique sur les Ventes Immobilières
L'étiquette de performance, ou tarif dpe vente maison, est désormais un élément clé dans les transactions immobilières. En 2025, les acheteurs montrent une sensibilité accrue à la performance énergétique des habitations, privilégiant celles classées A ou B. Pourquoi ? Parce que ces biens sont non seulement plus attrayants, mais ils se vendent aussi rapidement et à des prix supérieurs. Par exemple, un appartement bien isolé à Marseille, classé B ou C, peut se vendre jusqu'à 5 % de plus que la moyenne du secteur.
À l'inverse, les habitations avec des étiquettes F ou G rencontrent des difficultés pour trouver preneur. Elles restent en moyenne cinq jours supplémentaires sur le marché et subissent des décotes de prix significatives, pouvant atteindre 25 % dans certaines régions. Les experts s'accordent à dire que l'étiquette énergétique influence non seulement le confort et les factures d'énergie, mais aussi la valeur patrimoniale des logements. Ainsi, le tarif dpe vente maison devient essentiel pour réussir une vente en 2025.
En résumé, pour les professionnels de l'immobilier, comprendre l'impact du tarif dpe vente maison est crucial. Cela peut faire la différence entre une vente rapide et une propriété qui stagne sur le marché.

Coût des Améliorations pour Augmenter le DPE
Améliorer le DPE d'un logement est une démarche essentielle qui peut nécessiter des investissements considérables. Les coûts varient selon la nature des travaux, allant de moins de 2 500 euros pour des interventions mineures à plus de 100 000 euros pour des rénovations complètes. En moyenne, les propriétaires doivent prévoir entre 4 000 et 20 000 euros pour des travaux tels que :
- l'isolation
- le remplacement des fenêtres
- l'installation de systèmes de chauffage plus efficaces
Ces investissements, bien que significatifs, peuvent générer des économies d'énergie substantielles à long terme. Par exemple, saviez-vous que les appartements en classe D se vendent en moyenne 4 % plus cher que ceux en classe F ou G ? Cela démontre clairement l'impact positif d'une amélioration du DPE sur le tarif dpe vente maison. De plus, 77 % des appartements peuvent obtenir au moins la note D, soulignant ainsi le potentiel d'augmentation de la valeur immobilière grâce à des rénovations ciblées.
En somme, bien que les coûts initiaux puissent sembler élevés, le tarif dpe vente maison et le retour sur investissement à long terme en font une démarche judicieuse pour les propriétaires. Pourquoi ne pas envisager dès maintenant ces améliorations pour maximiser la valeur de votre propriété ?

Conséquences des Passoires Thermiques sur le Marché Locatif
Les habitations classées F ou G, souvent appelées passoires thermiques, sont confrontées à des restrictions de plus en plus strictes sur le marché locatif. À partir de 2025, ces biens ne pourront plus être loués sans avoir subi des travaux de rénovation significatifs. Cette évolution réglementaire diminue l'attractivité de ces habitations, entraînant une baisse des loyers pouvant atteindre 15 % par rapport aux biens mieux classés. Par exemple, les habitations classées G affichent un loyer mensuel inférieur de 1,3 euro par m² par rapport aux habitations classées D.
En conséquence, les propriétaires doivent anticiper une vacance locative accrue. En effet, 71 % des résidences privées anciennes à Rennes sont considérées comme des passoires énergétiques, rendant leur location de plus en plus difficile. Pour éviter une perte de rentabilité, il est crucial que les propriétaires envisagent des rénovations énergétiques. Le coût moyen de la rénovation d'une passoire thermique au label BBC est de 46 000 € pour une maison, soulignant ainsi l'importance d'un investissement significatif.
Des exemples de propriétaires ayant réussi à rénover leurs biens classés F ou G montrent que ces investissements peuvent non seulement améliorer la performance, mais aussi revaloriser le bien sur le marché. Ces réglementations, bien qu'exigeantes, représentent une opportunité pour moderniser le parc immobilier et réduire l'impact environnemental. En effet, les logements classés F produisent plus de 70 kg de CO2 équivalent par mètre carré par an. En investissant dans des rénovations, les propriétaires peuvent garantir une rentabilité à long terme tout en contribuant à un avenir plus durable.

Obligations d'Affichage du DPE pour les Ventes
Depuis 2022, l'affichage du tarif dpe vente maison est devenu une obligation légale dans toutes les annonces immobilières. Cela inclut non seulement la mention de la classe énergétique, mais aussi des détails sur la consommation d'énergie. Les vendeurs doivent veiller à ce que ces informations soient clairement visibles pour les acheteurs potentiels. En cas de non-respect de cette obligation, les sanctions peuvent être sévères.
Par exemple, un manquement à l'affichage du DPE peut entraîner des amendes allant jusqu'à 3 000 euros pour les personnes physiques et jusqu'à 15 000 euros pour les personnes morales. En outre, l'absence de DPE dans une annonce peut également exposer le propriétaire à des sanctions civiles, telles que l'annulation de la vente ou des réductions de loyer. Les experts soulignent que le non-respect des obligations liées au DPE peut avoir des conséquences financières significatives. Cela rend essentiel pour les gestionnaires de biens immobiliers de s'assurer de la conformité de leurs annonces.
En effet, la responsabilité du vendeur est engagée, et des litiges peuvent survenir si le tarif dpe vente maison n'est pas à jour ou s'il est erroné. Ainsi, il est crucial de respecter ces obligations pour éviter des complications juridiques et financières. Pour optimiser la gestion de ces obligations, Dwell propose des formations pour les utilisateurs, intégrant des normes légales et des bonnes pratiques, afin d'assurer une conformité précise et structurée.
En France, 13,9 % des résidences principales sont classées comme des passoires énergétiques, ce qui souligne l'importance d'une conformité rigoureuse. En outre, la loi Climat et Résilience impose des restrictions sur la location des logements classés F et G, renforçant ainsi la nécessité d'un DPE valide et à jour.

Qui Peut Établir un Diagnostic de Performance Énergétique ?
Un DPE doit impérativement être réalisé par un diagnostiqueur certifié, possédant les qualifications nécessaires pour évaluer la performance énergétique d'un logement. Ces professionnels, accrédités par des organismes reconnus, suivent des formations spécifiques, telles que celles proposées par Dwell, qui incluent des méthodologies pratiques et un cadre juridique solide.
Pourquoi est-il crucial de choisir un diagnostiqueur fiable ? Pour garantir la précision et la conformité du DPE. Dwell se distingue en offrant des outils innovants qui assurent une inspection numérique sécurisée et conforme aux normes. En optant pour Dwell, vous vous assurez d'une évaluation rigoureuse et d'une tranquillité d'esprit inestimable.

Durée de Validité du DPE et Implications pour les Ventes
La durée de validité d'un Diagnostic de Performance Énergétique (DPE) est généralement de dix ans. Cependant, il est crucial de noter que les DPE réalisés avant juillet 2021 ne sont plus valables depuis 2025. Cela oblige les propriétaires à s'assurer que le tarif dpe vente maison est à jour avant de mettre leur bien en vente. En 2025, environ 4,8 millions de biens sont classés comme passoires énergétiques. Un DPE périmé peut non seulement retarder le processus de vente, mais également nuire à la perception du bien par les acheteurs potentiels, impactant ainsi le tarif dpe vente maison.
Les experts soulignent que la mise à jour du DPE, en particulier le tarif dpe vente maison, est essentielle pour éviter des complications lors des transactions immobilières. Par exemple, un DPE périmé peut entraîner des litiges, car les acheteurs peuvent contester la validité du diagnostic. Cela pourrait mener à des demandes d'annulation de la vente ou à des réductions de prix. En outre, les statistiques montrent qu'un nombre croissant de DPE devient périmé, ce qui souligne l'importance d'une vigilance accrue de la part des propriétaires pour garantir la conformité de leurs biens sur le marché.
Il est également important de noter que les propriétaires qui ne font pas état de la classe de performance dans leurs annonces immobilières risquent des amendes pouvant atteindre 3 000 € pour un particulier et 15 000 € pour une entreprise. Enfin, lors de la vente des logements classés F ou G, un audit de performance doit être réalisé en plus du tarif dpe vente maison, ce qui représente une exigence supplémentaire à prendre en compte.

Informations Obligatoires dans un Rapport DPE
Un tarif DPE vente maison doit inclure plusieurs informations essentielles :
- la classe énergétique
- la consommation d'énergie
- les émissions de gaz à effet de serre
- des recommandations pour améliorer la performance énergétique
Pourquoi ces éléments sont-ils cruciaux ? Ils informent les acheteurs potentiels du tarif DPE vente maison et garantissent la transparence dans les transactions immobilières.
En intégrant les principes de base, les normes légales et les bonnes pratiques, Dwell propose une plateforme innovante pour des rapports de condition des propriétés. Ces rapports ne sont pas seulement précis et structurés, mais ils sont également conçus pour prévenir les litiges. Cela permet aux gestionnaires de biens immobiliers de s'assurer que leurs rapports DPE, en tenant compte du tarif DPE vente maison, respectent les exigences légales tout en optimisant la communication avec les parties prenantes.
En somme, choisir Dwell, c'est opter pour une solution qui allie conformité légale et efficacité communicationnelle. Pourquoi ne pas explorer cette opportunité pour améliorer vos rapports DPE ?

Conclusion
L'importance du Diagnostic de Performance Énergétique (DPE) dans le processus de vente immobilière en 2025 est indéniable. Les gestionnaires immobiliers et les propriétaires doivent comprendre que le tarif DPE vente maison influence non seulement la valeur des propriétés, mais aussi leur attractivité sur le marché. Avec des changements réglementaires significatifs à l'horizon, il est crucial de s'adapter pour maximiser les opportunités de vente.
Les données montrent que les maisons classées A à C se vendent à des prix nettement plus élevés, tandis que celles classées F ou G subissent des décotes significatives. L'automatisation des processus de gestion des DPE, facilitée par des plateformes comme Dwell, améliore l'efficacité et réduit les risques d'erreurs. De plus, les nouvelles réglementations imposent des exigences strictes concernant la validité et l'affichage des DPE, rendant leur conformité essentielle pour éviter des sanctions financières.
En conclusion, il est impératif pour les professionnels de l'immobilier de prendre des mesures proactives pour se conformer aux nouvelles exigences et d'investir dans des améliorations énergétiques. En agissant dès maintenant, il est possible d'augmenter la valeur des biens tout en répondant aux attentes croissantes des acheteurs en matière de durabilité. La gestion efficace du DPE représente une opportunité stratégique pour réussir dans un marché immobilier en constante évolution.
Foire aux questions
Qu'est-ce que Dwell et quelles solutions propose-t-il pour la gestion des diagnostics de performance énergétique (DPE) ?
Dwell est une plateforme numérique innovante qui permet aux gestionnaires immobiliers de gérer efficacement les tarifs DPE pour la vente de maisons, en automatisant les processus et en fournissant des rapports détaillés conformes aux exigences légales en moins de 24 heures.
Quel est l'impact de l'automatisation des DPE sur les gestionnaires immobiliers ?
L'automatisation réduit le temps consacré aux tâches administratives, assure la conformité avec les réglementations en vigueur, et permet aux gestionnaires de se concentrer sur d'autres aspects cruciaux de la gestion immobilière, améliorant ainsi l'efficacité opérationnelle et réduisant les risques d'erreurs.
Comment le DPE influence-t-il les prix de vente des maisons en 2025 ?
Les maisons avec un DPE favorable (A à C) se vendent à des prix nettement supérieurs, tandis que celles classées F ou G subissent une décote. Par exemple, un logement classé A peut se vendre jusqu'à 16 % plus cher qu'un logement classé D.
Quelles sont les nouvelles réglementations concernant le DPE qui entreront en vigueur en 2025 ?
À partir de 2025, il sera interdit de louer des habitations classées G, les DPE devront être réalisés par des diagnostiqueurs certifiés, et un audit thermique sera requis pour les biens classés E.
Pourquoi est-il important pour les gestionnaires immobiliers de prendre en compte le tarif DPE lors de l'évaluation des biens ?
Le tarif DPE influence non seulement le prix de vente, mais aussi la durée de commercialisation des biens. Les propriétés classées F ou G restent en moyenne 5 jours supplémentaires sur le marché, ce qui peut affecter la rapidité de la vente.
Quel est le coût moyen d'un diagnostic immobilier technique complet ?
Le coût moyen d'un diagnostic immobilier technique complet est de 418 €, soulignant l'importance de l'automatisation pour réduire les coûts administratifs dans ce domaine.
Quelle est la tendance concernant le nombre de diagnostiqueurs en France ?
Le nombre de diagnostiqueurs a augmenté de 7 500 en 2019 à plus de 10 000 en 2020, illustrant la tendance vers la numérisation dans le secteur du diagnostic immobilier.
Téléphone
09 80 80 63 21Réseaux sociaux
