4 Étapes pour Réaliser un Audit Énergétique de Votre Maison

Aperçu
L'audit énergétique de votre maison se déroule en quatre étapes essentielles :
- Préparer l'audit
- Évaluer les coûts et aides disponibles
- Sélectionner un auditeur compétent
- Analyser les résultats pour planifier les travaux nécessaires
Chaque étape est cruciale pour garantir une évaluation efficace et maximiser les économies d'énergie.
Pourquoi est-ce important ? En fournissant des recommandations pratiques et en tenant compte des aides financières disponibles, vous pouvez alléger le coût de l'audit. Cela vous permet non seulement d'optimiser votre consommation d'énergie, mais aussi de réaliser des économies significatives à long terme.
En somme, un audit énergétique bien mené est une étape incontournable pour toute personne souhaitant améliorer l'efficacité énergétique de son logement. Ne sous-estimez pas l'impact que cela peut avoir sur vos factures et sur l'environnement.
Introduction
Un audit énergétique de maison va bien au-delà d'une simple évaluation de la consommation d'énergie ; c'est une démarche cruciale pour optimiser l'efficacité énergétique et réduire les coûts. En comprenant les étapes clés de ce processus, les propriétaires peuvent non seulement améliorer le confort de leur logement, mais aussi valoriser leur bien sur le marché immobilier tout en respectant les réglementations environnementales.
Cependant, face à la complexité des exigences et aux coûts potentiels, comment s'assurer que cet audit soit réalisé de manière efficace et bénéfique ? En explorant cette question, nous découvrirons comment un audit bien mené peut transformer votre propriété en un actif plus précieux et durable.
Comprendre l'Audit Énergétique : Définition et Importance
Un audit énergétique maison constitue une analyse approfondie de la consommation d'un bâtiment, visant à identifier les lacunes en matière d'efficacité. Ce processus permet de réaliser un audit energetique maison pour proposer des solutions concrètes afin de réduire la consommation énergétique, entraînant ainsi des économies sur les factures d'électricité. En améliorant le confort des occupants, un audit énergétique maison valorise également la propriété sur le marché immobilier.
De plus, il joue un rôle essentiel dans le respect des réglementations environnementales, favorisant la durabilité. En 2023, par exemple, 71 600 logements ont engagé des rénovations d'ampleur, avec des économies d'énergie conventionnelles attendues de 0,9 TWh/an. Cela démontre l'impact significatif des audits sur la consommation d'énergie des bâtiments. Les propriétaires peuvent ainsi bénéficier d'une augmentation de la valeur de leur bien tout en contribuant à la transition vers des énergies durables.
Il est crucial de noter que les réglementations algériennes exigent un audit énergétique maison pour les institutions tertiaires lorsque la consommation dépasse 500 TOE, soulignant ainsi la nécessité d'une telle évaluation. Enfin, les certificats d’économie d’énergie (CEE), utilisés par 87 % des logements aidés, représentent une aide précieuse pour les propriétaires désireux d'améliorer l'efficacité de leurs biens.

Étape 1 : Préparer l'Audit Énergétique de Votre Maison
Pour préparer efficacement l'évaluation de la consommation d'énergie de votre maison, commencez par rassembler les documents essentiels. Cela inclut :
- Les factures d'énergie des 12 derniers mois
- Les plans de votre maison
- Toute documentation relative aux systèmes de chauffage et de refroidissement
Il est également crucial de dresser une liste des améliorations énergétiques déjà réalisées, telles que :
- L'isolation
- Le remplacement des fenêtres
- L'installation de systèmes de chauffage plus efficaces
Assurez-vous que votre maison est facilement accessible pour l'auditeur : dégagez les zones autour des appareils et des systèmes à évaluer, afin de faciliter une inspection complète. N'oubliez pas que l'évaluation énergétique est obligatoire pour les logements classés F et G, et qu'elle sera étendue aux logements classés E à partir du 1er janvier 2025.
Il est recommandé de fournir :
- Le dernier audit énergétique maison
- Des diagnostics techniques
- Des justificatifs de travaux
pour garantir la conformité aux exigences réglementaires. L'évaluation doit être effectuée par un professionnel compétent, ce qui est essentiel pour garantir la qualité de l'évaluation et l'accès à des aides financières.
Enfin, le rapport sur la consommation d'énergie doit être remis à l'acheteur lors de la première visite. Cela souligne l'importance de la préparation pour la vente. Êtes-vous prêt à maximiser la valeur de votre propriété tout en respectant les normes énergétiques?

Étape 2 : Évaluer les Coûts et Aides Disponibles pour l'Audit
Avant de commencer l'évaluation, il est crucial d'analyser les coûts associés. En 2025, le coût d'un audit energetique maison pour une maison individuelle se situe entre 900 et 1500 euros, tandis que pour une copropriété, un audit energetique maison peut atteindre jusqu'à 10 000 euros. Il est donc judicieux de se renseigner sur les tarifs des auditeurs dans votre région, car ceux-ci peuvent varier considérablement selon les départements. N'hésitez pas à demander plusieurs devis pour comparer les offres et faire le meilleur choix.
Parallèlement, explorez les aides financières disponibles, telles que les subventions gouvernementales. MaPrimeRénov' propose des montants allant jusqu'à :
- 500 euros pour les ménages très modestes
- 400 euros pour les ménages modestes
- 300 euros pour les ménages intermédiaires
Ces aides peuvent réduire considérablement le coût de l'audit énergétique maison et des travaux qui en découlent. En 2023, 46 % des bénéficiaires de MaPrimeRénov' étaient des ménages très modestes, soulignant l'importance de ces aides pour améliorer l'accès à la rénovation. En intégrant ces subventions dans votre budget, vous optimisez vos investissements tout en contribuant à l'amélioration de la performance de votre logement. Comme l'a souligné Alexandra Stoecklin, "Investir dans le prix d’un audit energetique maison représente une décision stratégique.

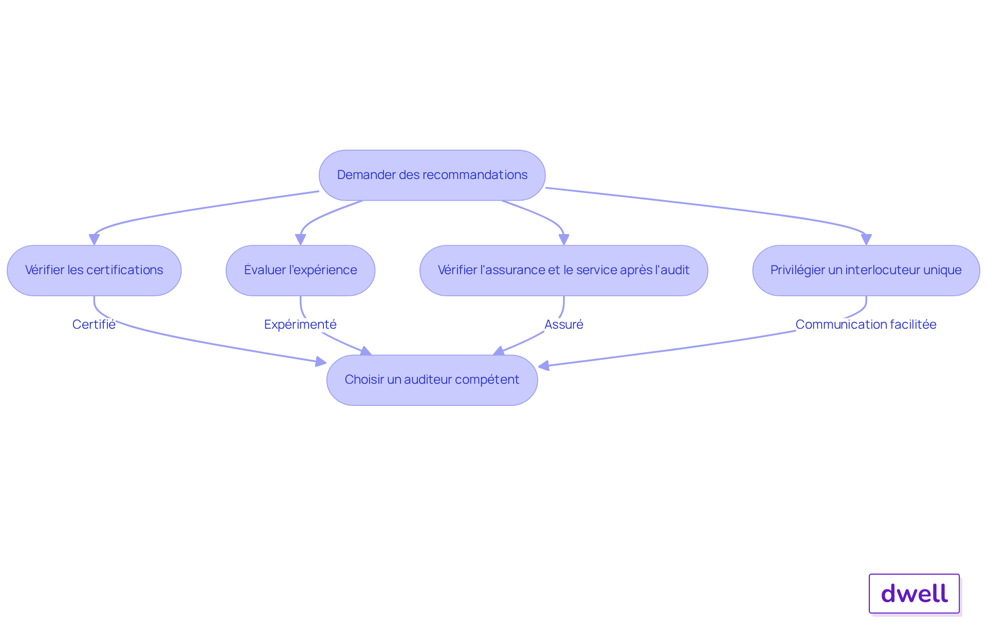
Étape 3 : Sélectionner un Auditeur Énergétique Compétent
Pour sélectionner un auditeur compétent en efficacité énergétique, commencez par demander des recommandations à vos contacts, qu'il s'agisse d'amis ou de professionnels de l'immobilier. Vérifiez les certifications nécessaires, telles que celles délivrées par l'OPQIBI, la Qualification 1911, QUALIBAT 8731 ou AFNOR Certification 01 A, qui garantissent la qualité des services fournis. En 2025, un pourcentage significatif d'auditeurs énergétiques est certifié, ce qui témoigne de l'importance de cette qualification dans le secteur.
Évaluez également l'expérience de l'auditeur dans le domaine. Renseignez-vous sur sa méthodologie et demandez des exemples de rapports d'audit antérieurs. Assurez-vous que l'auditeur est assuré et qu'il propose un service après l'audit pour répondre à vos questions.
Enfin, privilégiez un auditeur qui offre un interlocuteur unique tout au long du processus. Cela facilite la communication et le suivi des actions recommandées. En choisissant judicieusement, vous vous assurez d'obtenir un service de qualité qui répond à vos besoins.

Étape 4 : Analyser les Résultats de l'Audit et Planifier les Travaux
Après avoir reçu le rapport d'audit energetique maison, il est essentiel de l'analyser en profondeur. Quelles recommandations devriez-vous prioriser ? Tenez compte de leur impact potentiel sur l'efficacité de votre maison. Évaluez également les coûts associés à chaque amélioration, car les projets d'audit énergétique maison peuvent varier considérablement. En effet, les coûts moyens des interventions recommandées peuvent aller de quelques centaines à plusieurs milliers d'euros, selon la nature des améliorations.
Il est judicieux de consulter des entrepreneurs spécialisés pour obtenir des devis précis et des conseils sur la mise en œuvre des recommandations. Ces experts peuvent vous aider à peaufiner votre plan et à déterminer les meilleures pratiques pour chaque type d'intervention. Pourquoi ne pas tirer parti de leur expertise ?
Enfin, établissez un calendrier pour les tâches. Cela vous permettra de suivre les progrès et d'assurer une mise en œuvre efficace. Une bonne planification peut également maximiser les aides financières disponibles, réduisant ainsi considérablement le coût total des travaux. En intégrant ces étapes dans votre processus, vous vous assurez qu'un audit énergétique maison est effectué de manière structurée et efficace pour réaliser les améliorations énergétiques.

Conclusion
Réaliser un audit énergétique de votre maison est une démarche essentielle pour améliorer l'efficacité énergétique de votre habitation tout en réduisant vos factures. Ce processus ne se limite pas à une simple évaluation ; il représente une opportunité d'optimiser la consommation d'énergie, d'accroître le confort des occupants et de valoriser votre bien immobilier sur le marché. En intégrant cette approche, les propriétaires peuvent non seulement répondre aux exigences réglementaires, mais aussi contribuer activement à la transition vers des énergies durables.
L'article a détaillé quatre étapes clés pour mener à bien un audit énergétique :
- La préparation adéquate
- L'évaluation des coûts et des aides disponibles
- La sélection d'un auditeur compétent
- L'analyse des résultats et la planification des travaux
Chacune de ces étapes est cruciale pour garantir le succès de cette démarche. En prêtant attention à chaque phase, vous vous assurez que l'audit soit effectué de manière efficace et conforme aux normes en vigueur, tout en maximisant les économies potentielles.
En somme, entreprendre un audit énergétique est une décision stratégique qui peut transformer votre maison en un espace plus économe en énergie et plus respectueux de l'environnement. Il est impératif de prendre des mesures dès maintenant pour améliorer l'efficacité énergétique de votre logement. En vous engageant dans ce processus, non seulement vous réduisez vos coûts énergétiques, mais vous participez également à un avenir plus durable.
Foire aux questions
Qu'est-ce qu'un audit énergétique maison ?
Un audit énergétique maison est une analyse approfondie de la consommation d'énergie d'un bâtiment, visant à identifier les lacunes en matière d'efficacité et à proposer des solutions pour réduire la consommation énergétique.
Quelle est l'importance d'un audit énergétique ?
Un audit énergétique permet de réaliser des économies sur les factures d'électricité, d'améliorer le confort des occupants, de valoriser la propriété sur le marché immobilier, et de respecter les réglementations environnementales.
Quel impact les audits énergétiques ont-ils sur la consommation d'énergie ?
En 2023, 71 600 logements ont engagé des rénovations d'ampleur, avec des économies d'énergie conventionnelles attendues de 0,9 TWh/an, démontrant l'impact significatif des audits sur la consommation d'énergie des bâtiments.
Qui est concerné par l'obligation d'effectuer un audit énergétique en Algérie ?
Les institutions tertiaires dont la consommation dépasse 500 TOE doivent réaliser un audit énergétique, soulignant l'importance de cette évaluation.
Quels documents sont nécessaires pour préparer un audit énergétique ?
Il est nécessaire de rassembler les factures d'énergie des 12 derniers mois, les plans de la maison, et toute documentation relative aux systèmes de chauffage et de refroidissement.
Quelles améliorations énergétiques doivent être listées avant l'audit ?
Il est important de dresser une liste des améliorations énergétiques déjà réalisées, telles que l'isolation, le remplacement des fenêtres, et l'installation de systèmes de chauffage plus efficaces.
Quelles sont les exigences réglementaires concernant l'audit énergétique ?
L'évaluation énergétique est obligatoire pour les logements classés F et G, et elle sera étendue aux logements classés E à partir du 1er janvier 2025.
Qui doit effectuer l'audit énergétique ?
L'audit énergétique doit être réalisé par un professionnel compétent pour garantir la qualité de l'évaluation et l'accès à des aides financières.
Que doit contenir le rapport sur la consommation d'énergie ?
Le rapport sur la consommation d'énergie doit être remis à l'acheteur lors de la première visite pour maximiser la valeur de la propriété tout en respectant les normes énergétiques.
Téléphone
09 80 80 63 21Réseaux sociaux
