4 Étapes pour Utiliser le Modèle d'État des Lieux de Sortie Simple

Aperçu
Le modèle d'état des lieux de sortie simple est un outil essentiel pour documenter l'état d'un bien immobilier au moment du départ d'un locataire. Il joue un rôle crucial dans la prévention des litiges liés aux dépôts de garantie.
En effet, une préparation minutieuse, accompagnée de documentation visuelle, est primordiale. De plus, une communication transparente entre le locataire et le propriétaire est nécessaire pour garantir une transition harmonieuse. Cela permet de minimiser les conflits potentiels et d'assurer une expérience positive pour toutes les parties impliquées.
Introduction
Le modèle d'état des lieux de sortie simple est un outil crucial pour garantir une transition harmonieuse entre locataires et propriétaires. Pourtant, il est souvent mal compris ou mal appliqué. En maîtrisant ce modèle, les gestionnaires de biens peuvent non seulement protéger leurs droits, mais aussi éviter des litiges coûteux liés aux dépôts de garantie.
Pourquoi tant de conflits persistent-ils autour de ce processus pourtant essentiel ? Cet article explore les quatre étapes fondamentales pour utiliser efficacement ce modèle, offrant des conseils pratiques pour garantir une inspection complète et sans accroc.
Comprendre le Modèle d'État des Lieux de Sortie
Le modèle état des lieux de sortie simple est un document essentiel qui enregistre la condition d'un bien immobilier lorsque le locataire quitte les lieux. Il joue un rôle crucial dans la protection des droits des propriétaires et des locataires, en fournissant une référence claire sur l'état de la propriété. Ce modèle doit comporter des sections détaillées pour chaque pièce, incluant des descriptions précises des conditions des murs, des sols, des appareils électroménagers et d'autres éléments pertinents.
En France, environ 30 % des litiges concernant les dépôts de garantie proviennent d'un manque de clarté dans les inventaires, soulignant ainsi l'importance d'un document bien structuré. En intégrant des illustrations visuelles, comme des photos ou des vidéos, vous pouvez renforcer la documentation de l'état du logement, ce qui est encouragé par la loi Alur.
Il est également important de noter que le coût de réalisation d'un état est plafonné à 3 € TTC par mètre carré, ce qui peut avoir des implications financières significatives pour les gestionnaires de biens. En comprenant et en appliquant le modèle état des lieux de sortie simple, vous pouvez mieux gérer les attentes des parties impliquées et éviter les litiges potentiels concernant les dépôts de garantie.
Des exemples de modèles efficaces incluent des listes de contrôle qui garantissent que chaque aspect de la propriété est examiné et noté, facilitant ainsi une transition harmonieuse entre le résident et le propriétaire. Enfin, l'utilisation d'indicateurs d’état et de propreté peut également contribuer à une évaluation plus précise de la condition du bien.

Préparer l'État des Lieux de Sortie
Pour préparer efficacement le rapport de fin de bail, commencez par rassembler tous les documents nécessaires, tels que le contrat de location et les rapports antérieurs. Il est crucial de planifier une date et une heure pour l'inspection, en veillant à ce que le locataire soit disponible. Avant l'inspection, effectuez un tour de la propriété pour identifier les zones nécessitant une attention particulière. Cette étape peut réduire le temps moyen nécessaire à la préparation, souvent estimé à environ deux heures. Assurez-vous d'avoir le modèle état des lieux de sortie simple prêt à être rempli, ainsi que des outils comme un appareil photo pour documenter la situation.
En suivant ces étapes, vous garantissez une inspection complète et minimisez les risques de litiges potentiels. Grâce à Dwell, vous bénéficiez de rapports mis à disposition dans votre espace sous 24 heures, ce qui assure une inspection approfondie. De plus, les opérateurs formés et expérimentés de Dwell contribuent à éviter les erreurs, tandis que les états numérisés assurent une fluidité dans le processus.
N'oubliez pas que Dwell permet d'économiser jusqu'à deux jours par mois pour les gestionnaires de biens, soulignant ainsi l'importance de l'efficacité dans la préparation du rapport d'inspection. Une communication claire et transparente entre le résident et le bailleur est également essentielle pour éviter les malentendus.

Réaliser l'État des Lieux de Sortie
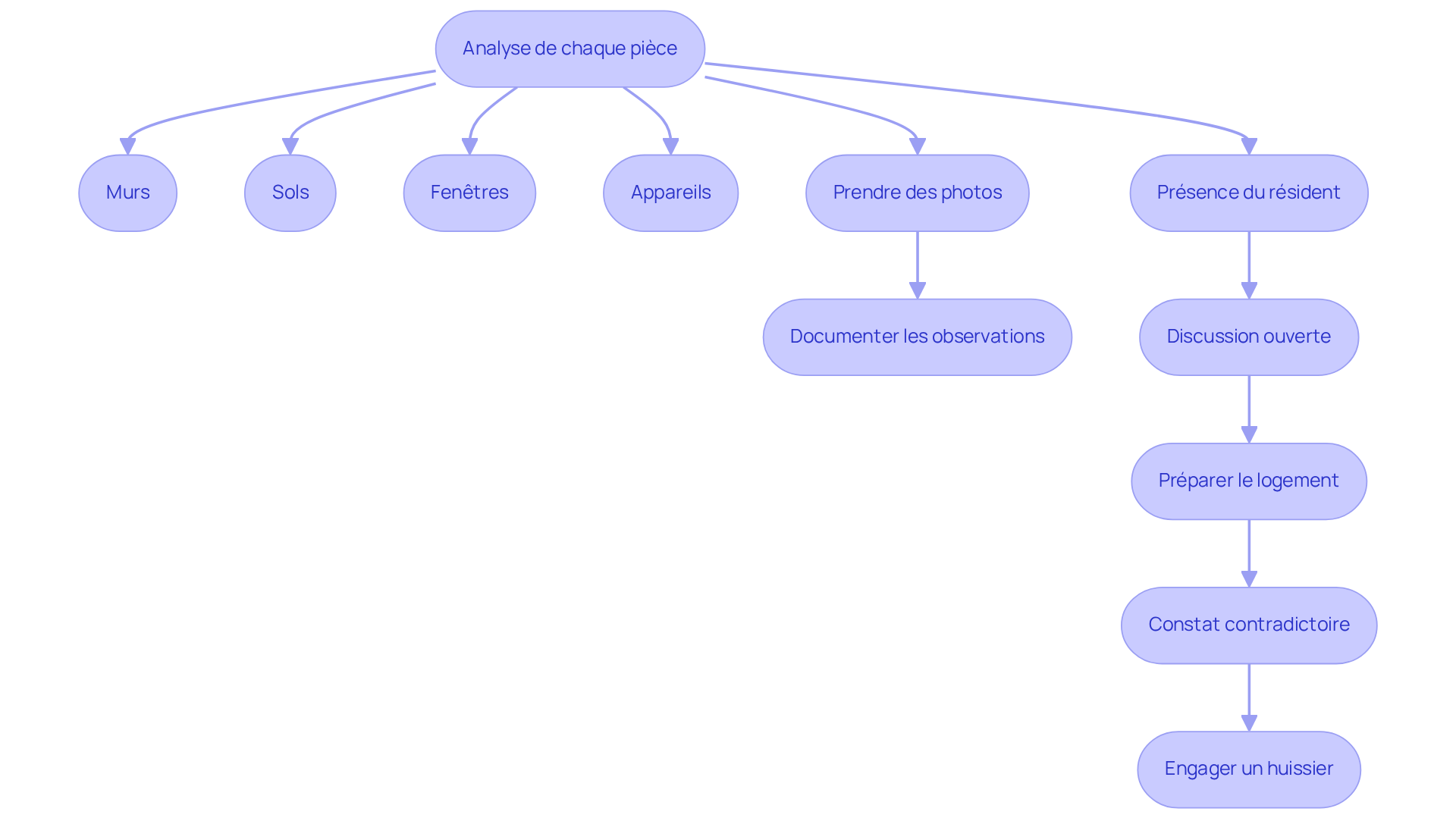
Pour réaliser un inventaire de départ efficace, il est essentiel de commencer par une analyse minutieuse de chaque pièce. Observez attentivement la condition des murs, des sols, des fenêtres et des appareils. Utilisez un modèle état des lieux de sortie simple pour consigner vos observations de manière claire et structurée. N'oubliez pas qu'il est crucial de prendre des photos de tout dommage ou usure excessive ; cela constitue une preuve visuelle essentielle en cas de désaccord. Avec Dwell, les rapports sont disponibles dans votre espace sous 24 heures, facilitant ainsi la documentation et la transparence.
La présence du résident est indispensable lors de cette étape. En effet, elle permet d'encourager une discussion ouverte sur les constatations et de recueillir ses préoccupations. Cette transparence favorise une relation positive et peut diminuer les risques de conflits. Saviez-vous que près de 68 % des différends concernant le dépôt de garantie sont liés à des désaccords sur les conditions de l'habitat ? De plus, près de 45 % des inspections de sortie révèlent des dégradations, engageant souvent la responsabilité du locataire pour un montant moyen de 600 euros. En documentant attentivement la situation avec des photos et des notes, vous vous assurez que toutes les parties sont sur la même longueur d'onde, ce qui est essentiel pour une restitution harmonieuse du dépôt de garantie.
Il est également conseillé de préparer le logement avant l'inspection pour éviter les litiges. En cas de désaccord persistant, un huissier de justice peut établir un constat contradictoire. Les opérateurs expérimentés de Dwell garantissent des inspections fluides et précises, tandis que les états informatisés contribuent à une gestion efficace du processus.

Finaliser et Distribuer l'État des Lieux de Sortie
Après avoir complété le modèle état des lieux de sortie simple, il est crucial de relire le document pour garantir sa complétude et sa précision. Envoyez ensuite une copie au résident afin qu'il puisse la réviser.
Il est fortement recommandé de demander à la personne qui loue de signer le modèle état des lieux de sortie simple, confirmant ainsi son accord avec les constatations. Conservez une copie signée pour vos dossiers, car cela peut servir de protection juridique en cas de litige ultérieur.
En cas de réparations nécessaires, engagez une discussion avec l'occupant pour établir les prochaines étapes et résoudre les problèmes identifiés avant son départ définitif de la propriété. Selon des études, environ 30 % des états de sortie nécessitent des réparations, soulignant l'importance d'une documentation précise et d'une communication claire avec le résident.
Des spécialistes en gestion immobilière affirment que la signature de l'occupant sur le modèle état des lieux de sortie simple est cruciale pour éviter des conflits futurs et garantir une transition harmonieuse. Dans un cas où des réparations ont été nécessaires, une communication proactive avec le locataire a permis de résoudre les problèmes rapidement, évitant ainsi des malentendus.
Grâce à Dwell, les rapports sont mis à disposition dans votre espace sous 24 heures, et des opérateurs formés et expérimentés assurent une gestion fluide des états des lieux, avec des reportages photos pour plus de précision. Il est donc essentiel de documenter chaque étape du processus.

Conclusion
Le modèle d'état des lieux de sortie simple constitue un outil essentiel pour assurer une transition fluide entre locataires et propriétaires. En documentant avec précision l'état d'un bien immobilier lors du départ d'un locataire, ce modèle prévient les litiges et protège les droits des deux parties. Sa mise en œuvre rigoureuse garantit une compréhension claire des conditions de la propriété, élément crucial pour éviter les malentendus.
Les quatre étapes clés présentées dans cet article — comprendre le modèle, préparer l'état des lieux, réaliser l'inventaire et finaliser le document — offrent une feuille de route efficace pour mettre en œuvre ce processus. Chaque étape contribue à établir une documentation précise et à favoriser une communication ouverte entre le résident et le bailleur. En intégrant des éléments visuels et en utilisant des outils comme Dwell, les gestionnaires de biens peuvent non seulement améliorer la qualité des états des lieux, mais également réduire les risques de conflits.
Il est impératif de reconnaître l'importance d'un état des lieux de sortie bien réalisé, car il joue un rôle fondamental dans la gestion immobilière. En suivant ces étapes et en adoptant une approche proactive, propriétaires et locataires peuvent non seulement minimiser les désaccords, mais aussi garantir une expérience de location positive pour toutes les parties concernées. L'utilisation d'un modèle d'état des lieux de sortie simple n'est pas simplement une obligation légale, mais une pratique qui peut transformer la gestion des biens immobiliers en une expérience harmonieuse et sans tracas.
Foire aux questions
Qu'est-ce qu'un modèle d'état des lieux de sortie ?
Un modèle d'état des lieux de sortie est un document qui enregistre la condition d'un bien immobilier lorsque le locataire quitte les lieux, protégeant ainsi les droits des propriétaires et des locataires.
Pourquoi est-il important d'avoir un état des lieux bien structuré ?
Un état des lieux bien structuré est crucial car environ 30 % des litiges concernant les dépôts de garantie en France proviennent d'un manque de clarté dans les inventaires.
Que doit contenir un modèle d'état des lieux de sortie ?
Il doit comporter des sections détaillées pour chaque pièce, incluant des descriptions précises des conditions des murs, des sols, des appareils électroménagers et d'autres éléments pertinents.
Comment la loi Alur encourage-t-elle la documentation de l'état du logement ?
La loi Alur encourage l'intégration d'illustrations visuelles, comme des photos ou des vidéos, pour renforcer la documentation de l'état du logement.
Quel est le coût maximum pour réaliser un état des lieux en France ?
Le coût de réalisation d'un état des lieux est plafonné à 3 € TTC par mètre carré.
Comment un bon modèle d'état des lieux peut-il aider à éviter des litiges ?
En comprenant et en appliquant un modèle d'état des lieux bien structuré, les parties impliquées peuvent mieux gérer leurs attentes et éviter des litiges concernant les dépôts de garantie.
Quels outils peuvent être utilisés pour faciliter l'évaluation de l'état d'un bien ?
Des listes de contrôle et des indicateurs d’état et de propreté peuvent être utilisés pour garantir que chaque aspect de la propriété est examiné et noté.
Téléphone
09 80 80 63 21Réseaux sociaux
