5 Étapes pour Maîtriser le Quittancement de Loyer

Aperçu
Pour maîtriser le quittancement de loyer, il est essentiel de comprendre son importance. Pourquoi est-il crucial ? Le quittancement est la preuve des paiements effectués, un document indispensable pour les locataires et les propriétaires.
Préparer les documents nécessaires et suivre les étapes appropriées pour en faire la demande est fondamental. Cet article fournit des instructions détaillées sur la manière de demander cette attestation. En abordant les problèmes courants et leurs solutions, il facilite la gestion des relations entre locataires et propriétaires.
En somme, maîtriser le quittancement de loyer n'est pas seulement une question de formalité, mais un élément clé pour assurer une relation harmonieuse et transparente. Êtes-vous prêt à optimiser votre gestion locative ?
Introduction
Le quittancement de loyer est bien plus qu'un simple document ; c'est un pilier fondamental de la relation entre locataires et propriétaires. En attestant des paiements effectués, il joue un rôle crucial dans la prévention des litiges et la gestion des démarches administratives. Pourtant, beaucoup de locataires ignorent encore les étapes essentielles pour obtenir ce précieux reçu.
Comment garantir une procédure fluide et sans accroc pour maîtriser le processus de quittancement de loyer ? Cet article vous propose un guide détaillé en cinq étapes, permettant à chacun de naviguer efficacement dans cette démarche indispensable.
Comprendre la Quittance de Loyer : Importance et Rôle
Le quittancement de location est un certificat officiel émis par le propriétaire ou l'agence immobilière, attestant que le locataire a réglé son paiement pour une période précise. Ce quittancement joue un rôle crucial dans la relation entre locataire et propriétaire, car il sert de preuve de paiement. En effet, la principale utilité d'un quittancement de location est de servir de preuve de paiement. En cas de différend, ce quittancement peut être un document légal essentiel pour prouver que le paiement a été effectué.
De plus, il est souvent requis pour des démarches administratives, comme la demande de quittancement pour les aides au logement. Le reçu de location facilite également la déclaration fiscale pour les propriétaires en fournissant une trace écrite des revenus locatifs perçus. Il est donc impératif pour les locataires de demander régulièrement leur quittancement afin de maintenir une bonne gestion de leurs finances et de prévenir d'éventuels conflits avec leur bailleur.
Des litiges ont été réglés grâce à des preuves de paiement, où ces attestations ont permis de confirmer les sommes versées, évitant ainsi des démarches judiciaires onéreuses. Il est essentiel que toutes les mentions obligatoires dans un reçu de paiement soient correctement remplies pour éviter tout litige potentiel. En somme, le reçu de location n'est pas seulement un document, mais un outil indispensable pour assurer la tranquillité d'esprit des locataires et des propriétaires.

Préparer les Documents Nécessaires pour la Quittance
Avant de solliciter une attestation de paiement, il est crucial de rassembler certains documents pour simplifier la procédure. Voici les éléments à préparer :
- Contrat de location : Ce document définit les termes de votre location et peut être requis pour prouver votre statut de locataire.
- Preuves de paiement : Conservez vos relevés bancaires ou reçus de paiement, car ils attestent que vous avez réglé votre loyer. Environ 70 % des locataires conservent ces preuves, ce qui est essentiel pour éviter des litiges futurs. Il est important de noter que, selon la loi n° 89-462 du 6 juillet 1989, le bailleur doit fournir le reçu sans frais sur requête.
- Identité : Ayez une pièce d'identité à portée de main, car elle peut être demandée pour vérifier votre identité lors de la demande du reçu.
- Éléments supplémentaires : Dans certaines situations, d'autres pièces telles que le dernier avis de taxe foncière ou le titre de propriété peuvent également être requis.
En ayant ces documents prêts, vous serez en mesure de demander votre justificatif de manière efficace et rapide, minimisant ainsi les risques de complications administratives. En cas de refus de remise du reçu, sachez que vous pourriez avoir le droit de demander des dommages et intérêts. Pourquoi prendre le risque de retards ou de refus ? Préparez-vous dès maintenant pour garantir une procédure fluide.

Demander la Quittance de Loyer : Étapes à Suivre
Pour demander une quittance de loyer, suivez ces étapes essentielles :
-
Rédigez une requête : Adressez une lettre ou un email à votre propriétaire ou à l'agence immobilière, en précisant clairement que vous sollicitez un reçu de loyer pour la période concernée. N'oubliez pas que, selon la loi n° 89-462 du 6 juillet 1989, le bailleur est légalement tenu de fournir un quittancement sur demande.
-
Incluez les informations nécessaires : Assurez-vous d'inclure votre nom, l'adresse du logement, la période pour laquelle vous demandez le reçu, ainsi que toute autre information pertinente, comme le mode de paiement habituel. Mentionnez également que la quittancement sert de preuve de paiement, ce qui est crucial en cas de litige ou pour des démarches administratives, telles que la demande d'aide au logement auprès de la CAF.
-
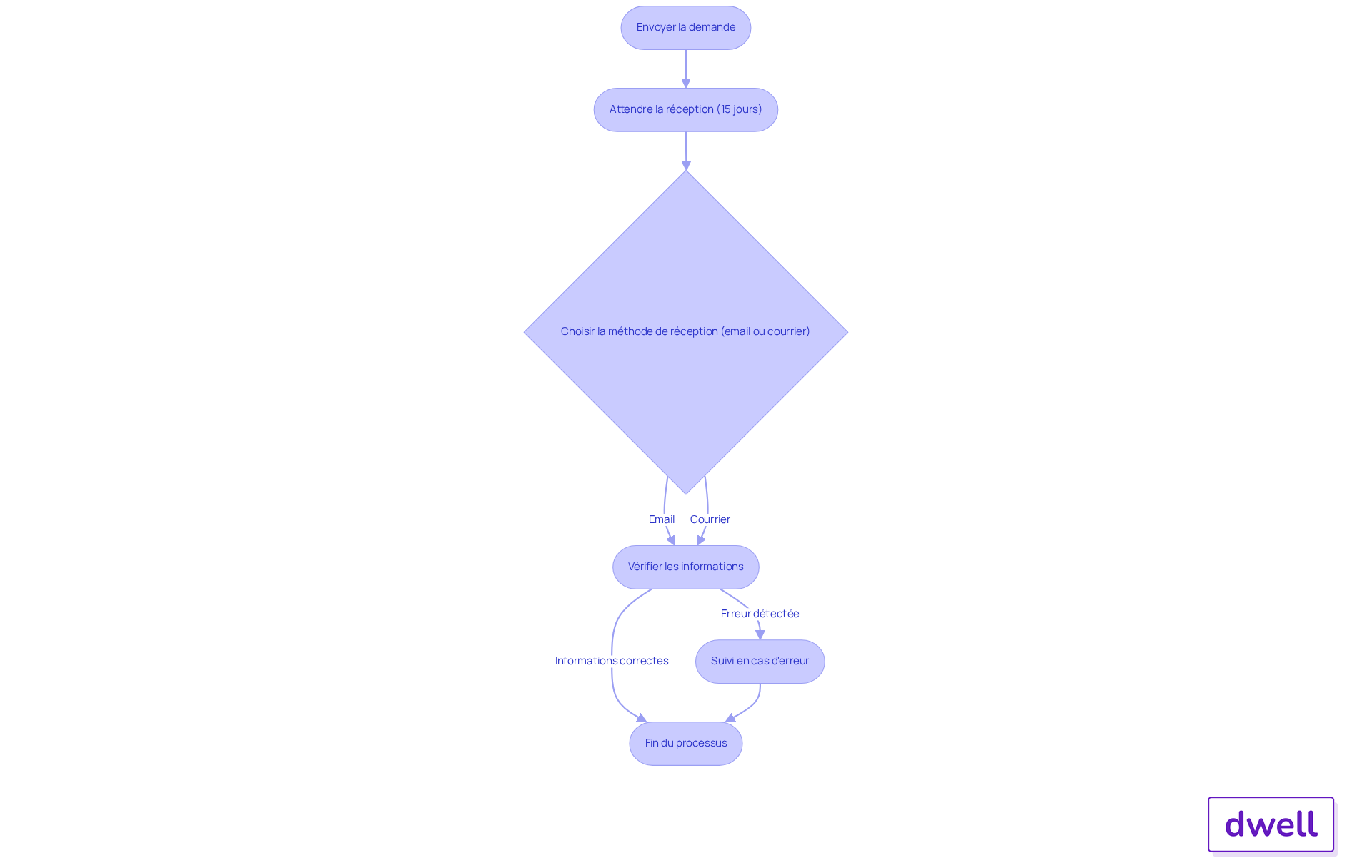
Soumettez la requête : Transmettez votre demande par email ou par courrier recommandé pour avoir une preuve d'envoi, ce qui est essentiel en cas de litige. Il est conseillé de laisser un délai de 15 jours au bailleur pour répondre à votre requête.
-
Suivez votre requête : Si vous ne recevez pas de réponse dans ce délai, n'hésitez pas à relancer votre propriétaire ou l'agence pour vous assurer que votre demande est traitée.
-
Utilisez un modèle de lettre : Pour faciliter votre démarche, inspirez-vous de modèles de lettres disponibles en ligne, qui vous aideront à formuler votre requête de manière appropriée. Des exemples de modèles peuvent être trouvés sur des sites comme Homepilot ou service-public.fr.

Recevoir la Quittance de Loyer : Délais et Méthodes
Une fois votre demande envoyée, voici ce à quoi vous pouvez vous attendre :
-
Délais de réception : En général, le propriétaire ou l'agence immobilière doit vous faire parvenir le document dans un délai raisonnable, idéalement dans les 15 jours suivant votre requête. Si vous ne la recevez pas dans ce délai, il est recommandé de faire un suivi pour garantir la bonne réception de votre requête.
-
Méthodes de réception : Le document peut être envoyé par email ou par courrier postal. Il est essentiel de préciser votre préférence lors de votre demande. Si vous choisissez l'email, n'oubliez pas de vérifier votre dossier de spam pour éviter que le message ne soit filtré. Dwell facilite cette gestion en centralisant les informations des biens et en optimisant les interactions avec les locataires.
-
Vérification des informations : À la réception du reçu, assurez-vous que toutes les informations sont correctes, y compris le montant du bail, la période couverte, et vos coordonnées. En cas d'erreur, contactez immédiatement votre propriétaire pour rectifier la situation. Dwell vous permet également de gérer les clés et d'assurer un suivi efficace des fichiers.
-
Pourcentage d'envoi : Actuellement, une part croissante des reçus de loyer est transmise par email, ce qui facilite la gestion et réduit les délais d'envoi. Cela reflète une tendance vers la dématérialisation des écrits, permettant une communication plus rapide et efficace.
-
Exemples de méthodes efficaces : Pour optimiser la réception de vos documents, envisagez d'établir un accord avec votre bailleur pour l'envoi dématérialisé, ce qui peut simplifier le processus et garantir que vous recevez vos papiers en temps voulu. Grâce à Dwell, vous pouvez également gérer vos réservations en ligne rapidement et efficacement, ce qui améliore l'expérience globale de gestion immobilière.

Résoudre les Problèmes Courants lors de l'Obtention de la Quittance
Il peut arriver que des problèmes se présentent lors de l'obtention de votre reçu de loyer. Voici quelques solutions aux problèmes courants :
-
Retard dans la réception : Si vous n'avez pas obtenu votre reçu dans les huit jours suivant votre requête, relancez votre propriétaire par téléphone ou par email. Indiquez la date à laquelle vous avez soumis votre requête pour rappeler votre droit à la confirmation, qui doit être fournie sans frais.
-
Refus de délivrance : Si votre propriétaire refuse de vous fournir un reçu, rappelez-lui qu'il est légalement obligé de le faire sur requête et sans frais. Pour formaliser votre requête, envoyez-lui une lettre recommandée, en précisant que le refus constitue une violation de ses obligations légales.
-
Quittancement erroné : Si vous constatez des erreurs sur le quittancement reçu, contactez immédiatement votre propriétaire pour demander une correction par écrit, de préférence par lettre recommandée. Il est crucial de résoudre cela rapidement pour éviter des complications futures, notamment en cas de litige ou de demande administrative.
En cas de non-réponse ou de refus persistant, envisagez de contacter une commission de conciliation ou une association de défense des locataires. Ces organismes peuvent rappeler au propriétaire ses obligations légales et aider à trouver une solution amiable.

Conclusion
Le quittancement de loyer est un élément fondamental de la gestion locative, tant pour les locataires que pour les propriétaires. Ce document, qui atteste des paiements effectués, joue un rôle crucial en offrant une sécurité juridique et en simplifiant les démarches administratives. En reconnaissant son importance, chaque partie peut naviguer plus efficacement dans la relation locative et éviter des litiges indésirables.
Pour maîtriser le processus de quittancement de loyer, il est essentiel de suivre certaines étapes clés :
- Préparer les documents nécessaires
- Rédiger une demande claire et formelle
- Suivre la requête jusqu'à la réception du document
En se familiarisant avec ces étapes et en adoptant une approche proactive, les locataires peuvent s'assurer que leurs droits sont respectés et que leur situation financière est bien documentée.
Il est important de comprendre que la quittance de loyer ne se limite pas à un simple document administratif. Elle constitue un outil de protection et de gestion des relations locatives. En veillant à toujours demander et vérifier ce reçu, locataires et propriétaires peuvent établir une communication claire et constructive. Pour garantir une expérience locative sereine, il est recommandé de se préparer adéquatement et de rester informé sur ses droits et obligations.
Foire aux questions
Qu'est-ce qu'une quittance de loyer ?
Une quittance de loyer est un certificat officiel émis par le propriétaire ou l'agence immobilière, attestant que le locataire a réglé son paiement pour une période précise.
Quelle est l'importance d'une quittance de loyer ?
La quittance de loyer sert de preuve de paiement et est essentielle en cas de différend entre le locataire et le propriétaire. Elle est également requise pour certaines démarches administratives, comme les demandes d'aides au logement.
Comment la quittance de loyer aide-t-elle les propriétaires ?
Elle fournit une trace écrite des revenus locatifs perçus, facilitant ainsi la déclaration fiscale pour les propriétaires.
Quels documents sont nécessaires pour demander une quittance de loyer ?
Les documents nécessaires incluent le contrat de location, des preuves de paiement (relevés bancaires ou reçus), une pièce d'identité, et éventuellement d'autres éléments comme le dernier avis de taxe foncière ou le titre de propriété.
Que faire en cas de refus de remise de la quittance ?
En cas de refus de remise du reçu, le locataire pourrait avoir le droit de demander des dommages et intérêts.
Pourquoi est-il important de conserver des preuves de paiement ?
Conserver des preuves de paiement est essentiel pour éviter des litiges futurs, car cela atteste que le loyer a été réglé.
Quelles mentions doivent être présentes dans une quittance de loyer ?
Il est essentiel que toutes les mentions obligatoires dans un reçu de paiement soient correctement remplies pour éviter tout litige potentiel.
Téléphone
09 80 80 63 21Réseaux sociaux
