7 Avis Essentiels sur la Classe Énergie E pour les Propriétaires

Aperçu
La classe énergie E est cruciale pour les propriétaires. Elle révèle une performance énergétique médiocre, ce qui peut entraîner une dévaluation de la propriété et des coûts énergétiques élevés. En effet, des études montrent que les propriétés avec une meilleure classe énergétique se vendent souvent à des prix plus élevés.
Pour remédier à cela, des améliorations telles que l'isolation et l'utilisation de technologies de gestion de l'énergie sont essentielles. Non seulement ces solutions augmentent la valeur du bien, mais elles permettent également de réduire les dépenses énergétiques. Imaginez un bien immobilier qui attire davantage d'acheteurs et de locataires grâce à des coûts d'énergie réduits.
En conclusion, investir dans l'amélioration de la performance énergétique n'est pas seulement une question de conformité, mais une stratégie intelligente pour maximiser la valeur de votre propriété. Ne laissez pas la classe énergie E nuire à votre investissement; agissez dès aujourd'hui pour transformer votre bien en un actif plus attractif.
Introduction
La classe énergie E des propriétés représente un enjeu crucial pour les propriétaires, tant sur le plan financier que réglementaire. En effet, près d'un quart des logements en France sont classés dans cette catégorie, et les enjeux de performance énergétique n'ont jamais été aussi pressants. Cet article explore les stratégies essentielles pour optimiser la classe énergie E, offrant aux propriétaires des solutions concrètes pour améliorer la valeur de leur bien tout en répondant aux exigences légales croissantes. Quelles mesures peuvent véritablement transformer un logement énergivore en un actif attractif sur le marché immobilier ?
Dwell: Solutions pour Optimiser la Classe Énergie E des Propriétés
Dwell propose des outils numériques novateurs qui permettent aux détenteurs de suivre et d'optimiser la performance de leurs biens. Grâce à des inspections effectuées par des experts qualifiés et des rapports détaillés conformes aux exigences légales, les propriétaires peuvent facilement identifier les domaines nécessitant des améliorations, comme l'isolation ou les systèmes de chauffage.
En intégrant des systèmes de gestion d'énergie intelligents (HEMS), capables de réduire la consommation d'énergie d'une maison de 15 à 30%, Dwell aide non seulement à satisfaire aux exigences réglementaires en matière d'efficacité, mais contribue également à accroître la valeur de la propriété sur le marché immobilier. De plus, l'utilisation de matériaux à changement de phase (MCP) optimise le confort thermique en régulant la température intérieure, réduisant ainsi les besoins en chauffage et climatisation de 20 à 30%.
Ces solutions numériques permettent aux détenteurs d'améliorer leur classe énergie et avis, ce qui est essentiel dans un environnement où la durabilité et l'efficacité sont de plus en plus valorisées. Pour tirer pleinement parti de ces avantages, il est conseillé aux propriétaires d'examiner les outils numériques de Dwell, y compris Dwell Pro, qui propose des solutions adaptées pour les agences immobilières, favorisant une gestion proactive de l'efficacité des ressources.

Comprendre l'Importance de la Classe Énergie E pour la Valeur de Propriété
La classe énergie E, selon les avis, indique une performance énergétique médiocre, entraînant une dépréciation significative de la valeur d'une propriété. Environ 24 % des logements en France sont classés E selon la classe énergie e avis, et les acheteurs potentiels prennent de plus en plus conscience des coûts énergétiques associés à ces logements, ce qui peut les dissuader d'effectuer un achat. Une étude a révélé que les appartements, selon la classe énergie e avis, classés E risquent de perdre jusqu'à 4 % de leur prix de vente, tandis que les maisons subissent une baisse allant jusqu'à 7 %.
Améliorer la classe énergétique, par des travaux d'isolation ou le remplacement de systèmes de chauffage, permet aux propriétaires d'augmenter la valeur de leur bien et d'attirer plus facilement des locataires ou des acheteurs. Des témoignages de propriétaires, comme celui de Berthe, agent d’état des lieux indépendant, montrent que ces améliorations peuvent transformer un bien peu attractif en une propriété recherchée, augmentant ainsi son attrait sur le marché immobilier.
Avec les solutions numériques de Dwell, qui incluent des états des lieux réalisés par des professionnels qualifiés et un archivage numérique sécurisé, les gestionnaires immobiliers peuvent produire des rapports conformes aux exigences légales. Cela facilite la mise en valeur de leurs propriétés sur le marché. Pourquoi ne pas envisager ces améliorations dès aujourd'hui pour maximiser la valeur de votre bien?

Réglementations et Normes Relatives à la Classe Énergie E pour les Propriétaires
À partir de 2025, tous les logements classés E devront obligatoirement passer un audit pour leur classe énergie e avis avant leur vente. Cette mesure s'inscrit dans une stratégie visant à diminuer le nombre de logements énergivores sur le marché immobilier, ce qui aura un impact positif sur la classe énergie e avis. Environ 31,4 % du parc locatif privé est constitué de logements peu performants, une augmentation par rapport à l'année précédente, soulignant ainsi l'ampleur des améliorations nécessaires. Les détenteurs doivent donc agir rapidement pour améliorer l'efficacité énergétique de leurs biens, afin d'éviter des restrictions futures sur la location ou la vente.
Des détenteurs ayant déjà réalisé des rénovations écologiques ont observé une valorisation de leur bien, avec des hausses de prix atteignant jusqu'à 18 % pour les logements classés A ou B par rapport à ceux de classe D. Pourquoi attendre ? Les spécialistes, comme ceux de l'Observatoire national de la rénovation, suggèrent de procéder à ces évaluations non seulement pour respecter les nouvelles réglementations, mais également pour améliorer la classe énergie e avis de revente de leurs biens. En anticipant ces changements, les détenteurs de biens immobiliers peuvent non seulement se conformer aux exigences légales, mais aussi améliorer le confort thermique de leurs logements et réduire les coûts énergétiques sur le long terme.
Dwell propose des solutions d'inspection de propriété numériques, réalisées par des professionnels qualifiés, garantissant ainsi la conformité légale et un archivage sécurisé des rapports d'état des lieux. Cela permet aux gestionnaires de biens immobiliers de simplifier leur gestion locative tout en assurant une conformité optimale. Ne laissez pas passer cette opportunité d'améliorer la valeur de vos biens et de répondre aux exigences du marché.

Stratégies pour Améliorer la Classe Énergie E de Votre Propriété
Pour améliorer la classe énergie e avis, les propriétaires doivent envisager plusieurs stratégies efficaces. Saviez-vous que renforcer l'isolation des murs et des combles peut réduire la consommation d'énergie de manière significative ? Des travaux d'isolation thermique ont révélé une baisse moyenne de 5,4 % de la consommation d'électricité pour les logements chauffés à l'électricité et de 8,9 % pour ceux chauffés au gaz. Cela souligne l'importance d'une isolation adéquate.
Remplacer les fenêtres par des modèles à double vitrage est une autre mesure judicieuse. Cela contribue à minimiser les pertes de chaleur, ce qui est essentiel pour améliorer l'efficacité énergétique. De plus, moderniser les systèmes de chauffage, en optant pour des chaudières à haute efficacité ou des pompes à chaleur, peut considérablement améliorer la performance énergétique de votre logement.
L'installation de panneaux solaires représente également une option intéressante. Non seulement cela permet de réduire les coûts énergétiques à long terme, mais cela diminue aussi l'empreinte carbone des logements. Ces rénovations, bien qu'exigeant un investissement initial, peuvent générer des économies substantielles sur les factures d'énergie et améliorer le confort des occupants, influençant ainsi la classe énergie e avis.
Comme le souligne Wissem BABA MOUSSA du SDES, "les rénovations d'ampleur réunissant plusieurs gestes de travaux simultanés sont recommandées pour maximiser les économies d'énergie." Il est également crucial de considérer les aides financières disponibles, telles que MaPrime, qui peuvent faciliter ces investissements. Alors, pourquoi ne pas commencer dès aujourd'hui à envisager ces améliorations ?

Implications Financières de la Classe Énergie E pour les Propriétaires
Les propriétés qui ont une classe énergie E et avis sont souvent synonymes de coûts énergétiques élevés, ce qui peut sérieusement affecter la rentabilité des propriétaires. En effet, les logements de la classe énergie E avis peuvent engendrer des factures d'énergie supérieures de 20 à 30 % par rapport à des logements mieux classés. De plus, les logements classés F ou G subissent une décote de 15 % par rapport aux biens classés D, illustrant ainsi l'impact financier plus large des catégories d'énergie sur la rentabilité.
Prenons l'exemple d'un propriétaire ayant rénové son bien classé E. Il a constaté une réduction significative de ses coûts d'énergie, ce qui a permis d'améliorer la rentabilité de son investissement. En investissant dans des améliorations énergétiques, comme l'isolation ou le remplacement du système de chauffage, les propriétaires peuvent non seulement diminuer leurs dépenses, mais aussi augmenter la valeur de leur bien sur le marché.
Il est essentiel de souligner que les logements classés E, selon les classe énergie E avis, seront prohibés à la location dès 2034. Cela met en avant l'urgence d'agir pour améliorer la performance énergétique. Les coûts de rénovation pour passer d'un logement de classe E à C varient entre 10 000 et 25 000 euros, représentant un investissement significatif mais indispensable.
Ainsi, la mise en œuvre de travaux d'amélioration énergétique s'avère être une stratégie judicieuse pour optimiser la rentabilité à long terme des biens immobiliers, selon la classe énergie E avis. Pourquoi attendre ? Investissez dès maintenant pour garantir la valeur de votre propriété et réduire vos coûts d'exploitation.

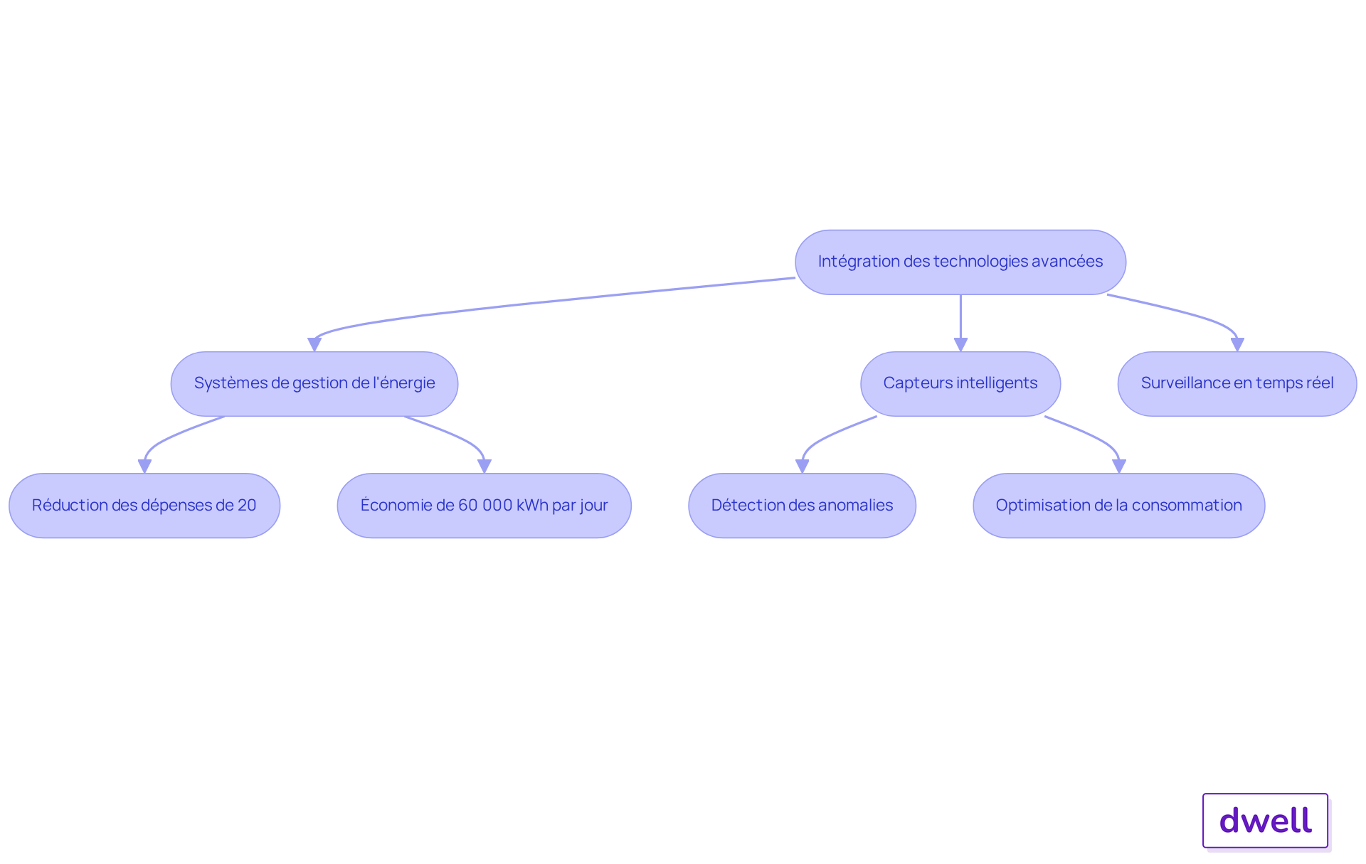
Technologie et Gestion de l'Efficacité Énergétique dans la Classe Énergie E
L'intégration de technologies avancées, comme les systèmes de gestion de l'énergie et les capteurs intelligents, offre aux propriétaires une opportunité précieuse : surveiller leur consommation d'énergie en temps réel. Pourquoi est-ce si crucial ? Ces outils permettent d'identifier les inefficacités et de mettre en œuvre des solutions ciblées pour optimiser la classe énergie e avis des propriétés.
Prenons un exemple concret : des systèmes de gestion de l'énergie peuvent réduire les dépenses en énergie de 20 % en optimisant l'utilisation des ressources. De plus, des études de cas révèlent que dans certaines industries, comme une papeterie, ces technologies ont permis de réduire la consommation d'énergie de 60 000 kWh par jour, ce qui équivaut à 520 tonnes de CO2 évitées. Les capteurs intelligents jouent un rôle clé dans cette démarche, détectant les anomalies et ajustant automatiquement les paramètres de consommation.
Des experts s'accordent à dire que l'utilisation de ces technologies est essentielle pour atteindre les objectifs de durabilité et réduire l'empreinte carbone des bâtiments, en tenant compte de la classe énergie e avis, bien que l'adoption de ces systèmes puisse nécessiter des investissements initiaux significatifs. En adoptant ces solutions, les détenteurs non seulement améliorent l'efficacité des ressources de leurs biens, mais contribuent également à un avenir plus durable. Alors, êtes-vous prêt à faire le premier pas vers une gestion énergétique plus efficace ?

Impact de la Classe Énergie E sur la Satisfaction des Locataires
Les logements souvent classés E, selon la classe énergie e avis, sont synonymes de factures d'énergie élevées et d'un confort thermique insuffisant, ce qui peut engendrer une insatisfaction chez les locataires. En effet, 37 % des ménages dans le parc social se trouvent en situation de vulnérabilité, avec des dépenses annuelles en électricité atteignant 1480 euros, tandis que dans le parc privé, elles s'élèvent à 1403 euros.
Imaginez un scénario où les propriétaires peuvent non seulement réduire ces coûts pour leurs locataires, mais aussi renforcer leur fidélité et leur satisfaction. En améliorant la classe d'efficacité de leurs biens, ils ont cette capacité. Une étude a révélé que plus de la moitié des locataires (63 %) seraient prêts à payer un loyer légèrement plus élevé pour un logement à haute performance énergétique. Cela souligne l'importance d'investir dans des rénovations écologiques, qui sont également susceptibles de maintenir un taux d'occupation élevé.
Des propriétaires ayant entrepris des travaux de rénovation ont constaté une amélioration significative de la satisfaction de leurs locataires, renforçant ainsi le lien entre le confort thermique et la fidélité des occupants. En outre, 80 % des ménages se déclarent satisfaits de leur logement et de leur quartier, ce qui démontre que des améliorations liées à l'énergie peuvent avoir un impact positif sur cette satisfaction.
Pourquoi ces améliorations liées à la classe énergie e avis sont-elles si cruciales ? Les témoignages d'experts confirment que la classe énergie e avis joue un rôle déterminant dans la décision des locataires de rester dans un logement. Ces améliorations ne sont pas seulement bénéfiques pour le bien-être des occupants, mais elles sont également stratégiques pour les bailleurs soucieux de leur rentabilité. Plus de 80 % des propriétaires sont conscients que la classe énergie e avis de leur bien immobilier influe sur sa valeur, ce qui pourrait les inciter à investir davantage dans des rénovations énergétiques.

Importance des Inspections Régulières pour la Classe Énergie E
Les inspections régulières sont essentielles pour garantir le bon fonctionnement des systèmes de chauffage, d'isolation et de ventilation. Elles contribuent à maintenir ou améliorer la classe énergie e avis d'un logement. En planifiant ces inspections, les propriétaires peuvent prévenir les dégradations qui pourraient compromettre la performance de leur bien.
Saviez-vous qu'une isolation adéquate peut réduire les pertes de chaleur de 30 % ? De plus, des systèmes de chauffage modernes, comme les chaudières à condensation, optimisent la consommation d'énergie. Des études montrent également que les logements ayant bénéficié d'inspections régulières affichent une réduction significative des coûts liés à l'énergie. Cela renforce l'importance d'une gestion proactive de la performance.
Dwell propose des solutions de gestion de propriété intégrées, avec des opérateurs formés et expérimentés. Cela garantit des rapports rapides et des états des lieux informatisés pour une fluidité accrue. En effet, 21,1 % des résidences principales sont classées en classe énergie e avis, et 40,9 % des logements du parc locatif privé sont énergivores (étiquettes E, F et G). Cela souligne la nécessité d'une attention particulière à ces inspections.
Depuis 2023, l'audit de performance est devenu obligatoire pour la vente de maisons individuelles et d'immeubles en monopropriété classés F et G. Cela accentue encore l'importance des inspections régulières. Pour aider les gestionnaires de biens immobiliers à maîtriser ces enjeux, Dwell propose également un programme de formation de deux jours. Ce programme aborde le cadre juridique et les méthodologies pratiques pour réaliser des états des lieux efficaces.

Démystification des Idées Reçues sur la Classe Énergie E
Il existe de nombreuses idées reçues concernant la classe énergie e avis, notamment que tous les logements classés dans cette catégorie sont invendables ou inlouables. Pourtant, avec les bonnes améliorations et l'utilisation de solutions numériques innovantes comme celles proposées par Dwell, ces logements peuvent demeurer attractifs sur le marché.
Berthe, agent d’état des lieux indépendant, témoigne que Dwell a véritablement transformé sa façon de travailler, rendant le processus plus fluide et efficace. Imaginez un monde où des investissements dans l'efficacité, associés à des outils numériques performants et à des formations adaptées, peuvent métamorphoser un bien ayant une classe énergie e avis en un actif rentable.
Il est essentiel de comprendre que ces transformations ne sont pas seulement possibles, mais également nécessaires pour rester compétitif dans le secteur immobilier. Pourquoi ne pas envisager ces solutions dès aujourd'hui ?

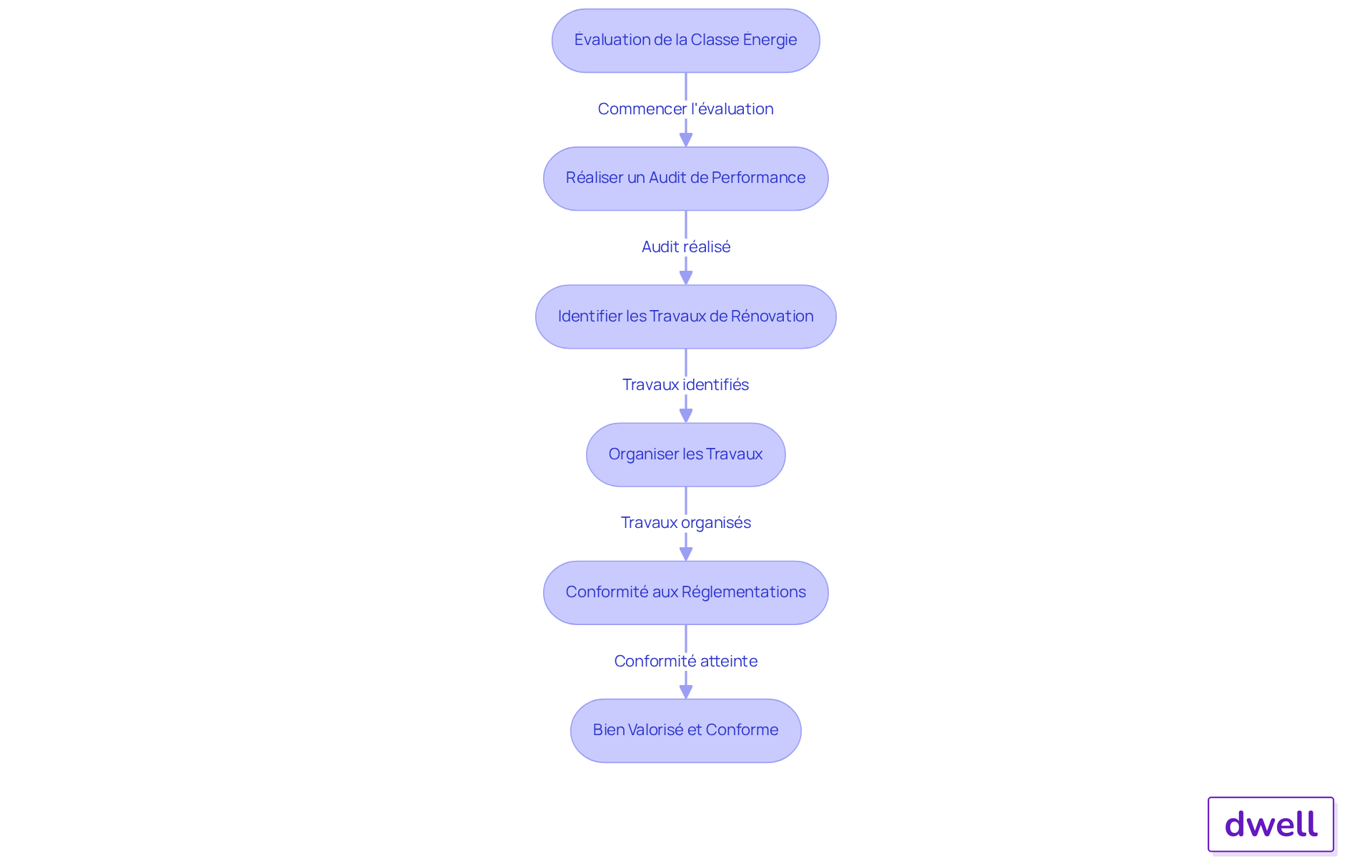
Agir pour Améliorer la Classe Énergie E de Votre Propriété
Les détenteurs doivent agir rapidement pour améliorer la classe énergie e avis de leurs biens, en particulier ceux classés E. Pourquoi est-ce si crucial ? La réalisation d'un audit de performance est une étape essentielle, car elle permet d'identifier les travaux de rénovation nécessaires pour optimiser l'efficacité des ressources. Des études montrent que des détenteurs ayant effectué des audits ont constaté une valorisation significative de leur bien, avec des augmentations de prix allant de 6 % à 18 % selon les régions, en fonction de la classe énergie e avis.
Organiser des travaux de rénovation, comme l'amélioration de l'isolation ou le remplacement de systèmes de chauffage peu efficaces, peut réduire les dépenses d'énergie et augmenter le confort des occupants. En 2024, le budget des aides à la rénovation a été augmenté de 47 % pour soutenir les détenteurs de biens dans ces démarches. Cela représente une opportunité à ne pas manquer.
Les spécialistes soulignent également que la conformité aux nouvelles réglementations, qui requièrent des contrôles pour les habitations ayant une classe énergie e avis à partir de 2025, est cruciale pour prévenir des pertes de valeur. En anticipant ces exigences, les propriétaires peuvent non seulement se conformer aux lois, mais aussi rendre leur propriété plus attractive sur le marché. En somme, investir dans des rénovations énergétiques n'est pas seulement une obligation réglementaire, mais aussi une stratégie judicieuse pour valoriser son patrimoine immobilier.

Conclusion
Améliorer la classe énergie E des propriétés n'est pas seulement une nécessité réglementaire, c'est aussi une stratégie essentielle pour augmenter la valeur immobilière et attirer des locataires ou acheteurs potentiels. Les propriétaires peuvent optimiser la performance énergétique de leurs biens grâce à des solutions numériques innovantes et des travaux de rénovation ciblés. Pourquoi attendre ? En agissant dès maintenant, il est possible de transformer un bien peu attractif en un actif recherché sur le marché.
Les principaux points abordés dans cet article soulignent l'importance d'une classe énergie E améliorée pour éviter une dépréciation de la valeur des propriétés, ainsi que les coûts énergétiques élevés associés à cette classification. Des stratégies efficaces, telles que :
- Le renforcement de l'isolation
- Le remplacement des fenêtres
- L'intégration de technologies de gestion de l'énergie
peuvent non seulement réduire les factures d'énergie, mais aussi améliorer le confort des occupants. De plus, la conformité aux nouvelles réglementations à venir est essentielle pour prévenir des restrictions sur la location ou la vente des logements.
En somme, agir pour améliorer la classe énergie E de votre propriété est une démarche bénéfique tant sur le plan financier qu'environnemental. Investir dans des rénovations énergétiques et adopter des solutions technologiques peut garantir une meilleure rentabilité à long terme, tout en contribuant à un avenir plus durable. Les propriétaires sont encouragés à envisager ces améliorations dès aujourd'hui pour maximiser la valeur de leur patrimoine immobilier.
Foire aux questions
Qu'est-ce que Dwell et comment aide-t-il les propriétaires ?
Dwell propose des outils numériques novateurs permettant aux propriétaires de suivre et d'optimiser la performance de leurs biens, grâce à des inspections par des experts et des rapports détaillés.
Comment Dwell contribue-t-il à améliorer la classe énergie E des propriétés ?
Dwell intègre des systèmes de gestion d'énergie intelligents (HEMS) qui peuvent réduire la consommation d'énergie de 15 à 30%, et utilise des matériaux à changement de phase (MCP) pour réguler la température intérieure, diminuant ainsi les besoins en chauffage et climatisation de 20 à 30%.
Quelle est l'importance de la classe énergie E pour la valeur d'une propriété ?
La classe énergie E indique une performance énergétique médiocre, ce qui peut entraîner une dépréciation de la valeur de la propriété, avec des pertes allant jusqu'à 4% pour les appartements et 7% pour les maisons classées E.
Quelles améliorations peuvent être apportées pour augmenter la classe énergétique d'une propriété ?
Les propriétaires peuvent améliorer la classe énergétique par des travaux d'isolation ou le remplacement de systèmes de chauffage, ce qui augmente la valeur de leur bien et attire plus facilement des locataires ou des acheteurs.
Quelles sont les nouvelles réglementations concernant la classe énergie E à partir de 2025 ?
À partir de 2025, tous les logements classés E devront obligatoirement passer un audit avant leur vente, afin de réduire le nombre de logements énergivores sur le marché immobilier.
Quels bénéfices les propriétaires peuvent-ils attendre de rénovations écologiques ?
Les propriétaires ayant réalisé des rénovations écologiques peuvent observer une valorisation de leur bien, avec des hausses de prix allant jusqu'à 18% pour les logements classés A ou B par rapport à ceux de classe D.
Comment Dwell assure-t-il la conformité légale pour les gestionnaires immobiliers ?
Dwell propose des solutions d'inspection de propriété numériques réalisées par des professionnels qualifiés, garantissant la conformité légale et un archivage sécurisé des rapports d'état des lieux.
Téléphone
09 80 80 63 21Réseaux sociaux
