7 Droits des locataires sur les travaux à connaître pour 2025

Introduction
Les droits des locataires s'apprêtent à connaître des changements significatifs en 2025, marquant le début d'une nouvelle ère de protections et d'opportunités. Avec l'augmentation des rénovations et des travaux majeurs dans le secteur immobilier, il est essentiel pour les occupants de bien comprendre leurs droits. Cela inclut :
- la réintégration après travaux
- les moratoires sur les évictions
- des protections spécifiques pour les aînés
Mais face à ces évolutions législatives, une question cruciale se pose : comment ces nouvelles lois vont-elles réellement influencer la vie quotidienne des locataires et leur sécurité résidentielle ?
Droit de revenir dans le logement après des travaux majeurs
En 2025, les occupants bénéficient d'un droit fondamental de réintégration dans leur habitation après des travaux majeurs. Ce droit stipule que si des rénovations significatives sont réalisées, le locataire doit pouvoir revenir dans son habitation une fois les droits locataire travaux achevés. Cette protection des droits locataire travaux est cruciale pour éviter les tentatives d'éviction et garantir que les occupants ne perdent pas leur domicile en raison de travaux nécessaires.
Saviez-vous qu'environ 85% des résidents ont été réintégrés avec succès dans leur logement après des rénovations importantes ? Cela illustre l'efficacité de cette mesure. Des spécialistes en droits des occupants, comme Heloïse Fougeray, soulignent que cette réintégration est essentielle pour préserver la stabilité des ménages et éviter les situations de précarité. Par exemple, dans le cadre de la loi ALUR, les droits locataire travaux permettent aux occupants de demander une indemnisation si les travaux durent plus de 21 jours, renforçant ainsi leur position.
De plus, les occupants bénéficient des droits locataire travaux qui leur assurent un habitat décent et habitable, même durant les travaux, ce qui est fondamental pour leur sécurité résidentielle. En somme, les droits locataire travaux garantissent une protection accrue pour les occupants, leur permettant de retrouver leur domicile sans crainte de perdre leur sécurité résidentielle.

Moratoire sur les évictions jusqu'en 2027
Depuis juin 2024, un moratoire sur les évictions a été instauré, interdisant aux propriétaires d'expulser les occupants jusqu'en 2027. Cette mesure vise à protéger les occupants, en particulier ceux en situation précaire, et à leur offrir une certaine stabilité pendant une période de transition difficile sur le marché du logement.
Pourquoi cette décision est-elle cruciale ? En période d'incertitude économique, de nombreux locataires se retrouvent dans des situations vulnérables. Ce moratoire est une réponse directe à cette crise, garantissant que les familles ne seront pas laissées sans abri.
En offrant cette protection, nous ne faisons pas que stabiliser le marché du logement ; nous renforçons également la communauté. Les propriétaires doivent comprendre que cette mesure est temporaire, mais elle est essentielle pour assurer un équilibre dans le secteur immobilier.
En conclusion, ce moratoire est une étape nécessaire pour protéger les occupants et favoriser un environnement de logement plus stable. Il est impératif que tous les acteurs du marché immobilier prennent conscience de l'importance de cette initiative.

Renforcement des protections pour les aînés
En 2025, les occupants âgés bénéficient de protections renforcées. Cela signifie qu'ils ne peuvent pas être expulsés sans justification valable. La loi impose aux propriétaires de prendre en compte la situation financière et personnelle des occupants avant d'envisager une éviction. Par exemple, comme le souligne Julie Benard, "les locataires âgés de 65 ans et plus ne peuvent pas être expulsés s'ils justifient de revenus modestes et n'ont pas de solution de relogement adaptée." Cette mesure vise à assurer une sécurité accrue pour cette population vulnérable, en évitant des expulsions abusives.
En 2024, la France a enregistré 24.556 expulsions locatives, marquant une hausse de 29 % par rapport à l'année précédente. Cela souligne l'importance de ces protections. De plus, la nouvelle législation de 2025 renforce cette protection en limitant la capacité des bailleurs à donner congé sans respecter des conditions strictes. Elle garantit également le renouvellement automatique des baux pour les seniors, évitant ainsi le stress d'un déménagement non souhaité.

Cession de bail
En 2025, les occupants ont le droit de céder leur bail à un tiers, à condition d'obtenir l'accord écrit du propriétaire. Cette cession doit être formalisée par un contrat écrit, incluant des détails essentiels tels que :
- L'identité des parties
- La description des locaux
- Le prix de cession
- Les modalités de paiement
Il est crucial de respecter ces formalités pour que la cession soit opposable au bailleur. Sans cela, le locataire sortant pourrait rester responsable des loyers et charges même après la cession.
Les droits d'enregistrement pour la cession de bail varient :
- 0 % si le prix est inférieur à 23 000 €
- 3 % pour les montants entre 23 001 € et 200 000 €
- 5 % au-delà
La nouvelle législation de 2025 renforce les conditions de cession de bail, visant à protéger les droits locataire travaux des occupants. Par exemple, le propriétaire ne peut s'opposer à la cession si le locataire sortant part à la retraite ou si la cession fait partie de la vente du fonds de commerce. De plus, les droits locataire travaux assurent que les occupants de plus de 65 ans ou en situation de handicap bénéficient d'une protection accrue, rendant l'expulsion possible uniquement si un relogement équivalent est proposé.
Des exemples de cessions de bail réussies montrent que, lorsque les occupants respectent les conditions légales et maintiennent une communication ouverte avec le bailleur, la transition peut se faire sans heurts. Les démarches pour céder un bail en France incluent :
- La rédaction d'un contrat de cession
- La réalisation d'un état des lieux
- L'enregistrement de l'acte auprès des impôts, avec des droits d'enregistrement variant selon le montant de la cession
En suivant ces étapes, les occupants peuvent naviguer efficacement dans le processus de cession de bail. Il est également important de noter que les propriétaires qui ne respectent pas les formalités risquent des sanctions allant jusqu'à 20 000 € d'amende et un an de prison pour un particulier.

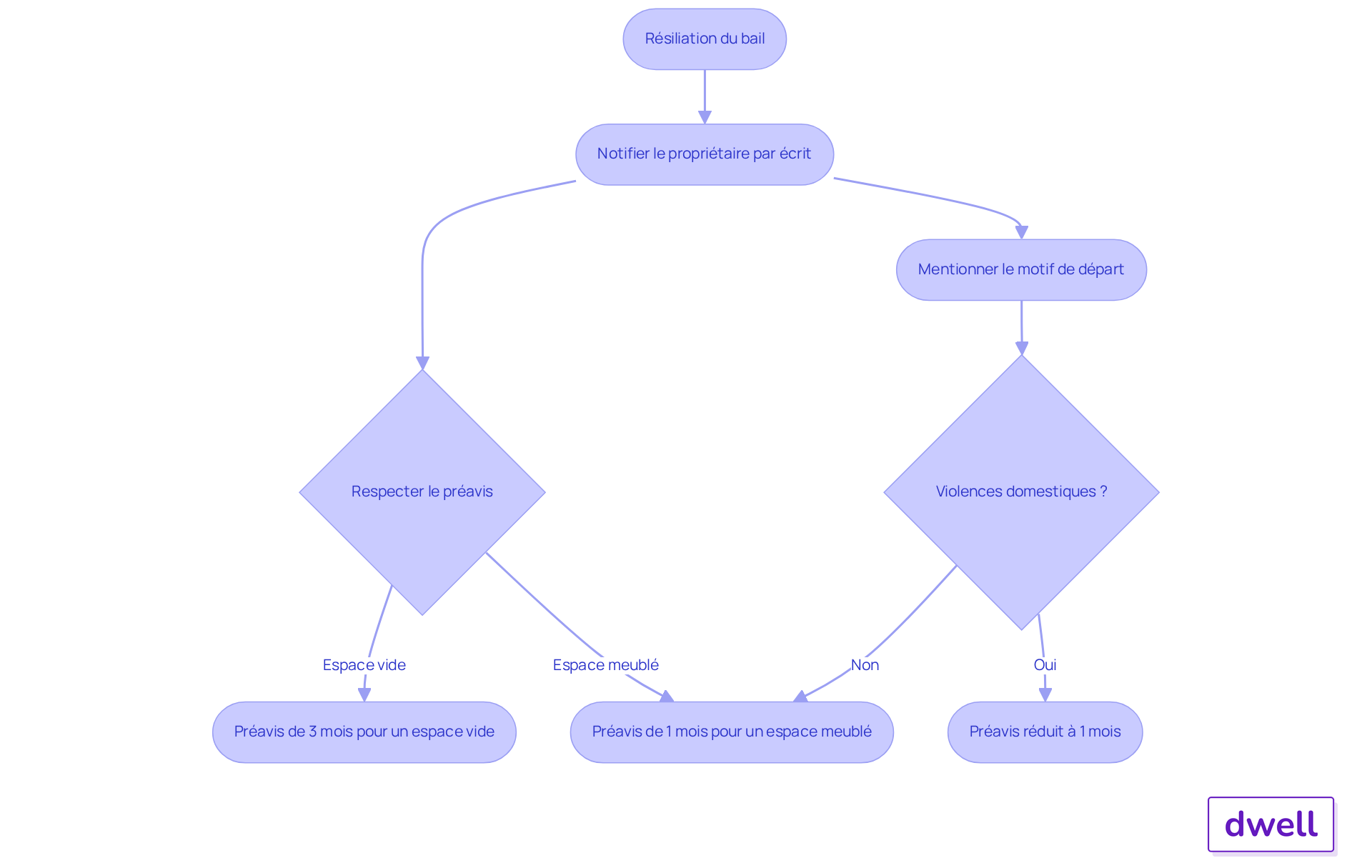
Résiliation du bail
Les occupants ont la possibilité de mettre fin à leur contrat en respectant un préavis de trois mois pour un espace vide et d'un mois pour un espace meublé. Il est essentiel de notifier le propriétaire par écrit, que ce soit par lettre recommandée avec accusé de réception ou par acte d'huissier, afin d'assurer la validité de la résiliation.
Saviez-vous que près de 30 % des résiliations de bail en France sont dues à des changements de situation personnelle, comme une mutation professionnelle ou une perte d'emploi ? Il est également crucial de mentionner le motif de départ dans la lettre de résiliation, surtout si le locataire souhaite bénéficier d'un préavis réduit. Par exemple, en cas de violences domestiques, le préavis peut être réduit à un mois, à condition de fournir des justificatifs.
En respectant ces conditions, les occupants peuvent éviter des complications et garantir une transition en douceur vers leur nouveau domicile. N'attendez pas pour agir, assurez-vous de suivre ces étapes pour une résiliation efficace.

Logement impropre à l'habitation
Un habitat est considéré comme impropre à l'habitation lorsqu'il présente des risques pour la santé ou la sécurité des occupants, tels que des infestations de punaises de lit ou des défauts structurels graves. Dans ces cas, les occupants peuvent exercer leurs droits locataire travaux pour demander des réparations nécessaires afin de remédier à l'insalubrité. Parmi les réparations courantes, on trouve :
- La réparation de fuites
- L'élimination des nuisibles
- La mise aux normes des installations électriques et sanitaires
En 2025, les occupants peuvent également quitter l'habitation sans préavis si les conditions d'insalubrité persistent, leur permettant ainsi de protéger leur santé et leur sécurité. En France, les demandes de réparations pour insalubrité sont en augmentation, ce qui reflète une prise de conscience croissante des droits locataire travaux. Les bailleurs, quant à eux, sont tenus de fournir un habitat décent, conforme aux normes de qualité dès le début du bail. En cas de non-respect de cette obligation, les occupants peuvent engager des procédures pour faire valoir leurs droits locataire travaux et obtenir des réparations ou des indemnisations.
Les experts soulignent que la charge de la preuve incombe au bailleur, qui doit démontrer que l'habitation était en bon état au début du bail. Il est donc crucial pour les locataires de signaler tout défaut dans les délais impartis afin de préserver leurs droits locataire travaux. Pour faciliter cette gestion, Dwell propose des solutions numériques innovantes pour les rapports d'état des lieux, permettant une documentation précise et rapide des conditions de logement. Les rapports sont mis à disposition dans un délai de 24 heures, accompagnés d'indicateurs d'état et de propreté. De plus, Dwell offre un programme de formation de deux jours qui aide les gestionnaires immobiliers à maîtriser les aspects juridiques et pratiques des états des lieux, garantissant ainsi la conformité et la sécurité des archives.

Droit au relevé 31
Les occupants ont le droit de recevoir un relevé 31 de leur propriétaire, qui doit être produit avant le 28 février de chaque année. Ce document est essentiel pour la déclaration des revenus de location, car il permet aux occupants de réclamer certains crédits d'impôt. En effet, le relevé 31 n'est pas seulement une obligation légale pour les propriétaires, mais il joue également un rôle crucial dans la situation financière des occupants.
Sans ce relevé, les occupants pourraient se retrouver dans l'incapacité de réclamer des crédits d'impôt auxquels ils ont droit. Cela pourrait avoir des conséquences financières significatives. De plus, le non-respect de cette obligation par le propriétaire peut entraîner des pénalités financières et compliquer les relations avec les occupants.
Ainsi, il est impératif que les propriétaires respectent cette obligation. Cela permet d'éviter des complications administratives et de maintenir une relation harmonieuse avec leurs occupants. En respectant cette exigence, les propriétaires non seulement se conforment à la loi, mais ils renforcent également la confiance et la satisfaction de leurs locataires.

Ressources utiles pour les locataires
Les occupants disposent de plusieurs ressources essentielles pour mieux comprendre leurs droits et les aides disponibles en 2025. Des organismes comme l'ANIL et les ADIL offrent des conseils gratuits et des informations précieuses sur les démarches à suivre en cas de litige. Par exemple, l'ADIL aide les locataires à naviguer dans les complexités des impayés de loyer, leur permettant ainsi de trouver des solutions adaptées à leur situation.
Les sites gouvernementaux, tels que ceux de la CAF et de l'ANAH, fournissent également des informations sur les aides financières, comme l'Aide Personnalisée au Logement (APL), qui reste un dispositif clé pour réduire le coût du logement. En 2025, plus de 5,8 millions de ménages bénéficient de l'APL, avec des démarches simplifiées en ligne, facilitant l'accès aux aides pour les ménages en difficulté.
Statistiquement, le chèque énergie, qui peut également couvrir des charges locatives, est accessible à de nombreux ménages. De plus, des programmes comme 'Mobili-Jeune' soutiennent les jeunes actifs et étudiants, offrant des aides pouvant atteindre 150 euros par mois. Le Fonds de Solidarité pour le Logement (FSL) intervient également pour aider les foyers précaires à couvrir des impayés de loyer.
Ces ressources sont cruciales pour aider les occupants à faire face aux défis financiers liés à la résidence et à garantir les droits locataire travaux. Alors, êtes-vous prêt à explorer ces options et à assurer votre sécurité financière?

Mieux comprendre pour mieux s'entendre
Il est essentiel pour les occupants de bien saisir leurs droits et obligations afin d'éviter les malentendus avec les propriétaires. En 2025, les droits locataire travaux comprennent :
- Le droit à un logement décent
- Le droit à la jouissance paisible des lieux
- L'obligation de payer le loyer à temps
- Le respect des clauses du bail
Une communication claire et proactive entre occupants et propriétaires est primordiale pour résoudre les problèmes avant qu'ils ne dégénèrent en conflits. Par exemple, informer les occupants de leurs droits locataire travaux planifiés ou des modifications du règlement intérieur peut prévenir des frustrations. Les experts soulignent que le non-respect des obligations de communication peut entraîner des conséquences juridiques sérieuses.
En instaurant un dialogue ouvert, les bailleurs sont en mesure non seulement d'améliorer la satisfaction des occupants, mais aussi de diminuer les coûts liés aux litiges. Des systèmes de notification multicanal peuvent garantir que les informations importantes atteignent rapidement leur destinataire, facilitant ainsi une gestion locative harmonieuse.
En somme, une approche respectueuse et communicative peut transformer les relations locatives, favorisant une dynamique positive et durable.

Stratégie québécoise en habitation
La stratégie québécoise en habitation vise à améliorer l'accès aux logements pour tous les citoyens. Elle met en œuvre des mesures pour augmenter l'offre de résidences abordables et garantir des conditions de vie décentes pour les occupants. En 2025, cette stratégie se concentre sur plusieurs axes, notamment :
- L'augmentation des investissements dans le logement social et abordable
- L'amélioration des normes d'acceptabilité des logements
Par exemple, le gouvernement prévoit la construction de près de 10 000 logements sociaux, bien que cela soit perçu comme un rattrapage plutôt qu'une solution à long terme.
Les occupants doivent être attentifs aux évolutions de cette stratégie, car elles peuvent directement influencer leurs droits locataire travaux. La hausse des loyers, atteignant 7,2 % pour un appartement de deux chambres entre 2024 et 2025, souligne la nécessité d'une régulation stricte pour protéger les occupants vulnérables. De plus, la nouvelle méthode de calcul des hausses de loyer, qui fixe les augmentations à 5 % par an, pourrait affecter la capacité des ménages à payer leur loyer, surtout pour ceux dont le revenu est déjà limité.
Il est essentiel que les occupants soient informés des mesures mises en place pour améliorer l'accès aux habitations au Québec. Des initiatives visent à réduire le temps d'attente pour les audiences de fixation de loyer, qui peuvent atteindre près de sept mois. En restant informés, les occupants peuvent mieux défendre leurs droits locataire travaux et s'assurer que leurs besoins sont pris en compte dans les décisions politiques.
En outre, le taux d'inoccupation de 8 % pour les constructions neuves à Montréal met en lumière les défis actuels du marché locatif. Comme l'a souligné la ministre responsable de l'Habitation, France-Élaine Duranceau, la nouvelle méthode de calcul pourrait avoir des impacts significatifs sur les personnes vulnérables, rendant la recherche d'un habitat abordable plus difficile. Les ménages ayant des besoins impérieux en matière d'habitation, souvent plus touchés par les augmentations de loyer, doivent également être au centre des préoccupations politiques. Les tensions entre propriétaires et locataires, exacerbées par ces changements, soulignent l'importance d'une approche équilibrée pour résoudre les problèmes de logement.

Conclusion
Les droits des locataires concernant les travaux en 2025 représentent une avancée significative pour la protection des occupants. Ces droits garantissent non seulement la réintégration des locataires après des travaux majeurs, mais instaurent également des mesures pour prévenir les évictions abusives, en particulier pour les populations vulnérables comme les aînés. Cette législation vise à créer un environnement de logement plus stable et sécurisé, essentiel pour le bien-être des ménages.
L'article a mis en lumière plusieurs aspects cruciaux :
- Le moratoire sur les évictions jusqu'en 2027
- Le droit à la cession de bail
- Les protections renforcées pour les aînés
Il est fondamental que les locataires soient conscients de leurs droits en matière de logement insalubre et de l'importance du relevé 31 pour leurs déclarations fiscales. Ces éléments constituent une base solide pour que les occupants puissent naviguer dans le paysage locatif avec confiance.
En conclusion, il est impératif que les locataires s'informent et s'engagent activement dans la défense de leurs droits. La compréhension des lois et des ressources disponibles peut transformer leur expérience locative et leur offrir une sécurité accrue. La communication proactive entre locataires et propriétaires est essentielle pour éviter les malentendus et favoriser des relations harmonieuses. En restant vigilants et informés, les occupants peuvent contribuer à un marché locatif plus équilibré et respectueux de leurs droits.
Foire aux questions
Quel est le droit des occupants après des travaux majeurs en 2025 ?
En 2025, les occupants ont un droit fondamental de réintégration dans leur habitation après des travaux majeurs, leur permettant de revenir une fois les rénovations achevées.
Quelle est l'importance de ce droit de réintégration ?
Ce droit est crucial pour éviter les tentatives d'éviction et garantir que les occupants ne perdent pas leur domicile en raison de travaux nécessaires.
Quel pourcentage de résidents a été réintégré avec succès après des rénovations importantes ?
Environ 85% des résidents ont été réintégrés avec succès dans leur logement après des rénovations importantes.
Que prévoit la loi ALUR concernant les droits des locataires pendant les travaux ?
La loi ALUR permet aux occupants de demander une indemnisation si les travaux durent plus de 21 jours, renforçant ainsi leur position.
Quelles protections sont offertes aux occupants pendant les travaux ?
Les occupants bénéficient de droits qui leur assurent un habitat décent et habitable même durant les travaux, garantissant leur sécurité résidentielle.
Qu'est-ce que le moratoire sur les évictions instauré en juin 2024 ?
Le moratoire sur les évictions interdit aux propriétaires d'expulser les occupants jusqu'en 2027, visant à protéger ceux en situation précaire.
Pourquoi ce moratoire est-il considéré comme crucial ?
Ce moratoire est une réponse à la crise économique, garantissant que les familles ne seront pas laissées sans abri et offrant une certaine stabilité.
Quelles protections sont renforcées pour les occupants âgés en 2025 ?
Les occupants âgés bénéficient de protections renforcées, ne pouvant être expulsés sans justification valable, surtout s'ils ont des revenus modestes et pas de solution de relogement.
Quelle a été la tendance des expulsions locatives en France en 2024 ?
En 2024, la France a enregistré 24.556 expulsions locatives, marquant une hausse de 29 % par rapport à l'année précédente.
Quelles mesures sont mises en place pour éviter les expulsions abusives des seniors ?
La nouvelle législation de 2025 limite la capacité des bailleurs à donner congé sans respecter des conditions strictes et garantit le renouvellement automatique des baux pour les seniors.
Téléphone
09 80 80 63 21Réseaux sociaux
