7 Règles de Copropriété Gratuites pour Gestionnaires Immobiliers

Introduction
La gestion des copropriétés représente un défi complexe, nécessitant une attention particulière aux règles et aux meilleures pratiques. Les gestionnaires immobiliers se trouvent souvent face à des obligations légales croissantes et à des attentes de transparence de la part des copropriétaires. Cet article met en lumière sept règles essentielles de copropriété qui non seulement facilitent la gestion quotidienne, mais améliorent également la satisfaction des résidents. Dans un environnement en constante évolution, comment les gestionnaires peuvent-ils garantir le respect de ces normes tout en optimisant leur efficacité opérationnelle ?
Dwell: Solutions Numériques pour la Gestion de Copropriété
Une plateforme numérique innovante attire l'attention en proposant un règlement de copropriété gratuit qui simplifie la gestion des copropriétés. En automatisant des tâches administratives essentielles, telles que la planification des inspections et la gestion des rapports, elle répond aux besoins croissants des gestionnaires immobiliers.
L'intérêt grandit grâce à des inspections réalisées par des professionnels qualifiés, garantissant des rapports conformes aux exigences légales et un archivage numérique sécurisé. Cette approche permet aux gestionnaires immobiliers de réduire leur charge de travail, leur laissant plus de temps pour se concentrer sur le règlement de copropriété gratuit et améliorer la satisfaction des copropriétaires et des locataires.
Avec plus de 14 000 inspections effectuées et un taux de satisfaction de 4,7/5, la société prouve son efficacité et sa fiabilité dans le secteur de la gestion immobilière. De plus, cette plateforme propose des fonctionnalités de collaboration et des indicateurs clés qui facilitent le travail d'équipe et optimisent les opérations.
Dwell se positionne ainsi comme un leader dans ce domaine. Pourquoi ne pas explorer cette solution numérique qui pourrait transformer votre gestion immobilière ?

Rôle du Syndicat dans la Gestion de la Copropriété
Le syndicat des occupants joue un rôle essentiel dans l'administration des espaces partagés et la prise de décisions collectives. Il est chargé de veiller à l'entretien de l'immeuble, de gérer les finances et de représenter les intérêts des habitants. Une communication efficace entre le syndicat et les associés est primordiale pour assurer une administration harmonieuse et éviter les conflits.
Saviez-vous que 84 % des Français se déclarent satisfaits des prestations de leur syndic ? Ce chiffre souligne l'importance d'une bonne communication. En effet, 58 % des sondés estiment que les nouvelles obligations législatives ont amélioré le service. Cela démontre que des échanges réguliers et transparents peuvent renforcer la confiance et la satisfaction des copropriétaires.
Les responsabilités du syndicat incluent également la gestion des nuisances locatives. Dans ce cadre, le syndic doit intervenir pour faire cesser les troubles affectant la copropriété. Des solutions numériques, comme celles proposées par Dwell, peuvent transformer la manière dont les états des lieux sont réalisés, rendant le processus plus fluide et efficace.
En somme, une communication proactive et claire est essentielle pour le bon fonctionnement du syndicat et le bien-être des copropriétaires. Pourquoi ne pas envisager d'améliorer vos pratiques de communication dès aujourd'hui ?

Obligations Légales en Matière de Copropriété au Québec
Au Québec, les gestionnaires de copropriété doivent respecter plusieurs obligations légales essentielles en vertu du règlement de copropriété gratuit. Parmi celles-ci, la tenue d'assemblées générales et l'administration rigoureuse des finances sont primordiales. La loi impose également aux syndicats d'établir un règlement de copropriété gratuit, ainsi qu'un carnet d'entretien mis à jour régulièrement et un fonds de prévoyance pour anticiper les travaux futurs. Ces exigences garantissent la transparence dans la gestion des copropriétés, un règlement de copropriété gratuit étant essentiel pour maintenir la confiance des membres.
Des études montrent qu'un immeuble bien entretenu conserve mieux sa valeur à long terme, protégeant ainsi les intérêts de tous les copropriétaires. Avec l'entrée en vigueur de nouvelles réglementations en août 2025, les syndicats devront renforcer leur conformité, notamment en fournissant des informations détaillées sur l'état de la copropriété et en s'assurant que le règlement de copropriété gratuit est bien respecté.
Pour aider les gestionnaires à répondre à ces exigences, Dwell propose un programme de formation complet. Ce programme couvre la théorie des états des lieux, des exercices pratiques, des vidéos tutoriels, et des conseils d'experts. Il facilite non seulement la location, mais optimise également le temps et fidélise les clients. En diminuant la charge administrative, il augmente les revenus dans le secteur immobilier.
Êtes-vous prêt à renforcer la gestion de votre copropriété et à maximiser sa valeur? Ne laissez pas passer cette opportunité de vous former et de vous conformer aux nouvelles exigences!
Conservation et Entretien des Parties Communes
L'entretien des parties communes est une responsabilité partagée entre le syndicat de copropriété et les copropriétaires, conformément au règlement de copropriété gratuit. Cela inclut non seulement le nettoyage et la maintenance des équipements, mais aussi l'administration des espaces extérieurs. Un plan d'entretien régulier est essentiel pour garantir que ces zones restent en bon état, jouant un rôle crucial dans la valorisation de l'immeuble. En effet, un bon entretien peut augmenter la valeur d'un bien immobilier de 5 à 10 %, attirant ainsi des acheteurs potentiels et renforçant la perception de qualité de la propriété.
De plus, des espaces communs bien entretenus contribuent à la satisfaction des résidents, créant un environnement agréable et sécurisé. Dwell propose des solutions numériques qui centralisent toutes les informations des biens, simplifiant ainsi le règlement de copropriété gratuit et la coordination des espaces communs. Grâce à des commandes en ligne rapides et efficaces, ainsi qu'à des prises de rendez-vous avec les locataires, les gestionnaires peuvent déléguer certaines tâches, optimisant ainsi leur temps.
Des exemples de plans d'entretien réussis incluent :
- Des nettoyages hebdomadaires des sols
- Des vérifications mensuelles des équipements de sécurité
Ces actions garantissent une gestion efficace et proactive des parties communes. Les experts soulignent que maintenir des espaces communs propres et bien gérés est essentiel pour le bien-être des résidents et la préservation de la valeur de la propriété. Un immeuble propre et bien entretenu inspire confiance et peut justifier un prix de vente plus élevé, ce qui est crucial dans un marché immobilier compétitif.
Dwell s'assure également que les états des lieux sont réalisés par des professionnels qualifiés, garantissant ainsi la conformité légale et un archivage numérique sécurisé.

Récapitulatif des Responsabilités des Copropriétaires et du Syndicat
Les occupants ont la responsabilité de respecter le règlement de copropriété gratuit, de s'acquitter des charges et de participer activement aux assemblées générales. De leur côté, le syndicat gère les parties communes, établit le budget et assure l'entretien de l'immeuble. Une collaboration efficace entre associés et syndicat est essentielle pour assurer une administration harmonieuse.
Saviez-vous que les assemblées générales souffrent souvent d'un faible taux de participation, souvent autour de 50 % ? Cela limite la représentativité des décisions. Cependant, des initiatives comme l'AG hybride, qui permet une participation à distance, ont démontré une augmentation de 20 % du taux de participation dans certaines copropriétés.
Des exemples de collaboration réussie incluent des projets de rénovation où les copropriétaires et le syndicat ont travaillé ensemble pour obtenir des subventions. Cela renforce l'engagement collectif et l'efficacité des décisions prises. Les experts, comme Isabelle DAHAN, soulignent que cette synergie est essentielle pour améliorer l'administration des biens immobiliers en copropriété.
En 2025, les syndics devront également respecter de nouvelles obligations, renforçant ainsi leur responsabilité en matière de transparence et de reddition de comptes. Il est donc crucial pour les occupants et les syndics de s'engager activement dans ce processus.

Gestion des Conflits dans la Copropriété
La gestion des conflits en copropriété nécessite une approche proactive et structurée. Les gestionnaires doivent établir des canaux de communication clairs, favorisant un dialogue ouvert entre les associés. En cas de désaccord, la médiation se présente comme une solution efficace, permettant d'atteindre un accord amiable tout en préservant les relations de voisinage.
Des études de cas montrent que la médiation peut aboutir à des résultats positifs. Par exemple, on a observé une augmentation de 30 % du recouvrement des frais d'entretien en moins de six mois, grâce à une résolution rapide des conflits. Il est essentiel de traiter les problèmes dès leur apparition pour éviter qu'ils ne s'aggravent. Une intervention précoce peut transformer une situation conflictuelle en une opportunité de dialogue constructif.
En intégrant des principes de communication non violente et en favorisant la participation active des occupants, les gestionnaires peuvent créer un environnement favorable à la résolution des conflits. Cela renforce la cohésion au sein de la copropriété. De plus, l'obligation de médiation, ainsi que les principes de confidentialité et de neutralité, sont cruciaux pour garantir un processus équitable et respectueux.
Cette dynamique participative pourrait également favoriser des copropriétés plus solidaires et résilientes. Alors, pourquoi ne pas envisager la médiation comme un outil clé dans la gestion des conflits en copropriété ?

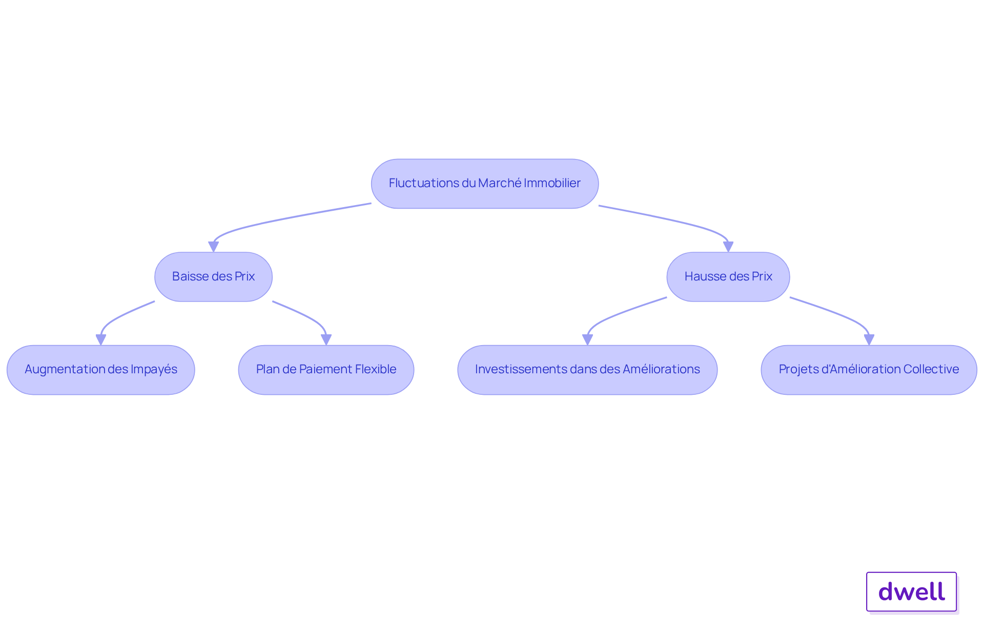
Fluctuations du Marché Immobilier et Leur Impact
Les fluctuations du marché immobilier exercent une influence significative sur l'administration des copropriétés. En période de baisse des prix, par exemple, les statistiques révèlent une augmentation des impayés de charges, ce qui peut compromettre la trésorerie des syndicats de copropriété. En revanche, une hausse des prix peut inciter les propriétaires à investir dans des améliorations, augmentant ainsi la valeur de leur bien.
Pour naviguer efficacement dans ces dynamiques, les responsables doivent surveiller attentivement les tendances du marché immobilier en 2025. Quelles sont les implications de la stabilisation des prix à Paris et du retour des acheteurs ? Il est crucial d'adapter les stratégies en conséquence. Des approches proactives, telles que :
- la mise en place de plans de paiement flexibles pour les charges
- l'encouragement à des projets d'amélioration collective
peuvent atténuer les effets négatifs des fluctuations du marché. Cela renforce également la satisfaction des copropriétaires.
En somme, une gestion avisée et proactive face aux fluctuations du marché immobilier est essentielle pour assurer la pérennité des syndicats de copropriété.

Respect des Réglementations et Normes en Gestion de Copropriété
Les responsables de copropriété doivent se conformer au règlement de copropriété gratuit ainsi qu'à diverses réglementations, notamment celles relatives à la sécurité, à l'entretien et à la gestion des finances. Cela inclut le respect des normes de construction, la tenue de documents comptables rigoureux et la transparence dans l'administration des fonds, conformément au règlement de copropriété gratuit. Environ 75 % des gestionnaires de copropriété affirment qu'ils respectent les normes de construction en vigueur, ce qui est essentiel pour garantir la sécurité des occupants. De plus, les copropriétés de moins de 16 lots doivent se conformer au règlement de copropriété gratuit en ouvrant un compte séparé depuis le 31 décembre 2020, afin de garantir une administration financière claire et accessible. Un manquement à ces obligations peut entraîner des sanctions, y compris l'annulation du mandat du syndic dans les trois mois suivant sa désignation, conformément au règlement de copropriété gratuit.
Des exemples de suivi financier transparent incluent des copropriétés qui, dans le cadre d'un règlement de copropriété gratuit, organisent des réunions mensuelles avec le conseil syndical pour informer les copropriétaires sur l'avancement des projets et la situation financière. Ces pratiques renforcent la confiance et la coopération entre les parties prenantes.
L'entreprise propose des solutions de management de biens qui centralisent toutes les informations nécessaires, facilitant la conformité aux réglementations. Grâce à des commandes en ligne rapides et efficaces, et à des prises de rendez-vous simplifiées avec les locataires, Dwell optimise l'expérience utilisateur tout en assurant une administration fluide et conforme. Enfin, il est crucial de se rappeler que la conformité aux normes de sécurité et d'entretien, qui peut être facilitée par un règlement de copropriété gratuit, est non seulement une obligation légale, mais aussi un gage de la réputation de la copropriété. Comme l'a souligné un expert en administration immobilière, "la transparence et la responsabilité sont les piliers d'une administration efficace des biens immobiliers", rappelant ainsi l'importance d'un équilibre entre sécurité et liberté dans l'administration des biens immobiliers.

Relations avec les Locataires dans la Copropriété
Les relations avec les locataires sont essentielles pour une gestion efficace de la copropriété. Les gestionnaires doivent être non seulement accessibles, mais aussi réactifs aux demandes des locataires. Cela peut considérablement améliorer la satisfaction générale. En 2023, 84,4 % des locataires ont exprimé une satisfaction globale, soulignant l'importance d'une communication efficace.
Des réunions régulières et des canaux de communication ouverts, tels que des plateformes numériques, peuvent renforcer ces relations et prévenir les conflits. Par exemple, une entreprise a révolutionné la gestion des états des lieux grâce à des solutions numériques innovantes, permettant des rapports conformes aux exigences légales et un archivage numérique sécurisé. Berthe, agent d’état des lieux indépendant depuis 2 ans à Marseille, témoigne : "Dwell a transformé ma façon de travailler : l’application est fluide, intuitive et me permet de réaliser des états des lieux rapidement et sans stress. Grâce à son efficacité, je gagne du temps, peux enchaîner plus de missions et augmenter mes revenus en toute simplicité !"
Habitat 25 a constaté une augmentation de la satisfaction des locataires grâce à des améliorations dans le suivi des demandes, atteignant 91 % dans certaines zones. En intégrant des stratégies de communication proactive, comme des mises à jour régulières sur les travaux en cours et des réponses rapides aux préoccupations, les gestionnaires peuvent établir un climat de confiance.
Il est également crucial de suivre le règlement de copropriété gratuit tout en étant attentif aux besoins des locataires. Cela favorise une ambiance harmonieuse et une meilleure administration des relations locataires-copropriété.

Stratégies de Communication Efficaces en Gestion de Copropriété
Pour garantir une administration efficace de la copropriété, il est essentiel de mettre en place des stratégies de communication claires et adaptées. Saviez-vous que 42 % des détenteurs d'appartements ne tirent pas pleinement parti des outils de communication disponibles ? L'utilisation d'outils numériques, comme ceux offerts par Dwell, permet de centraliser toutes les informations des biens en administration, de partager des données de manière fluide et d'automatiser la communication avec les locataires. Cela inclut des fonctionnalités telles que la prise de rendez-vous rapide et la gestion des clés, évitant ainsi des échanges prolongés.
Une étude récente a révélé que 37 % des copropriétés interrogées n’avaient pas d’extranet, soulignant l'importance d'une approche proactive. Des plateformes comme celle-ci peuvent faciliter cette communication, en offrant un espace centralisé pour les annonces, les documents et les discussions. La transparence dans les échanges contribue à instaurer un climat de confiance, essentiel pour favoriser un environnement collaboratif.
En intégrant des outils numériques efficaces, tels que ceux de Dwell, les gestionnaires immobiliers peuvent non seulement améliorer la satisfaction des copropriétaires, mais aussi optimiser leur propre efficacité opérationnelle. Ne laissez pas votre copropriété à la traîne - explorez les solutions numériques dès aujourd'hui !

Conclusion
La gestion efficace des copropriétés repose sur un ensemble de règles et de pratiques qui garantissent non seulement le bon fonctionnement des espaces partagés, mais aussi la satisfaction des copropriétaires et des locataires. L'adoption de solutions numériques, comme celles proposées par Dwell, facilite cette gestion en automatisant des tâches essentielles, en améliorant la communication et en respectant les obligations légales en matière de copropriété.
Tout au long de cet article, nous avons souligné l'importance d'une communication proactive entre le syndicat et les copropriétaires. Pourquoi est-ce crucial ? Parce qu'une communication claire et ouverte favorise la confiance et la collaboration. De plus, l'entretien régulier des parties communes est essentiel pour préserver la valeur des biens immobiliers. En effet, des statistiques montrent que des espaces bien entretenus augmentent la satisfaction des résidents et la valeur des propriétés.
La gestion des conflits et l'adaptation aux fluctuations du marché immobilier sont également des aspects cruciaux qui nécessitent une attention particulière de la part des gestionnaires immobiliers. En intégrant des outils numériques, les gestionnaires peuvent non seulement résoudre les problèmes plus rapidement, mais aussi anticiper les besoins des résidents.
En conclusion, il est essentiel d'adopter une approche intégrée qui combine technologie, communication efficace et respect des réglementations pour optimiser la gestion des copropriétés. Les gestionnaires immobiliers sont invités à explorer les outils numériques disponibles pour améliorer leur efficacité opérationnelle et renforcer les relations au sein de la copropriété. En investissant dans ces pratiques, ils peuvent non seulement assurer une gestion harmonieuse, mais aussi créer un environnement où chaque résident se sent valorisé et impliqué. Alors, qu'attendez-vous pour faire le premier pas vers une gestion plus efficace ?
Foire aux questions
Qu'est-ce que Dwell et comment cela aide-t-il à la gestion de copropriété?
Dwell est une plateforme numérique innovante qui propose un règlement de copropriété gratuit et automatise des tâches administratives essentielles, telles que la planification des inspections et la gestion des rapports, facilitant ainsi la gestion des copropriétés.
Quels sont les avantages des inspections réalisées par Dwell?
Les inspections sont effectuées par des professionnels qualifiés, garantissant des rapports conformes aux exigences légales et un archivage numérique sécurisé, ce qui réduit la charge de travail des gestionnaires immobiliers.
Quel est le taux de satisfaction des utilisateurs de Dwell?
Dwell a réalisé plus de 14 000 inspections et affiche un taux de satisfaction de 4,7/5, prouvant son efficacité et sa fiabilité dans le secteur de la gestion immobilière.
Quel rôle joue le syndicat des occupants dans la gestion de la copropriété?
Le syndicat des occupants est responsable de l'administration des espaces partagés, de la gestion des finances, et de la représentation des intérêts des habitants, tout en veillant à une communication efficace pour éviter les conflits.
Quelle est l'importance de la communication entre le syndicat et les copropriétaires?
Une communication efficace est primordiale pour assurer une administration harmonieuse et renforcer la confiance et la satisfaction des copropriétaires. 84 % des Français se disent satisfaits des prestations de leur syndic grâce à une bonne communication.
Quelles sont les obligations légales des gestionnaires de copropriété au Québec?
Au Québec, les gestionnaires doivent tenir des assemblées générales, administrer rigoureusement les finances, établir un règlement de copropriété gratuit, maintenir un carnet d'entretien à jour, et constituer un fonds de prévoyance pour les travaux futurs.
Comment Dwell aide-t-il les gestionnaires à respecter les obligations légales?
Dwell propose un programme de formation complet qui couvre la théorie des états des lieux, des exercices pratiques, des vidéos tutoriels, et des conseils d'experts, facilitant ainsi la conformité aux obligations légales et optimisant la gestion immobilière.
Quelles sont les conséquences d'un immeuble bien entretenu?
Un immeuble bien entretenu conserve mieux sa valeur à long terme, protégeant ainsi les intérêts de tous les copropriétaires.
Quelles nouvelles réglementations entreront en vigueur en août 2025 pour les syndicats?
Les syndicats devront renforcer leur conformité en fournissant des informations détaillées sur l'état de la copropriété et en s'assurant que le règlement de copropriété gratuit est respecté.
Téléphone
09 80 80 63 21Réseaux sociaux
