7 Technologies Immobilières pour Optimiser la Gestion des Propriétés

Aperçu
Les technologies immobilières jouent un rôle crucial dans l'optimisation de la gestion des propriétés. En intégrant des solutions numériques, elles améliorent non seulement l'efficacité opérationnelle, mais aussi la satisfaction client. Des outils tels que la digitalisation des transactions, l'intelligence artificielle, et les applications mobiles permettent aux gestionnaires de réduire le temps administratif, tout en renforçant la communication et la transparence avec les locataires.
Cette approche innovante offre des avantages tangibles : elle facilite la gestion quotidienne des biens, tout en assurant une interaction fluide avec les clients. En conséquence, les gestionnaires immobiliers peuvent se concentrer sur des tâches à plus forte valeur ajoutée, augmentant ainsi leur productivité.
En conclusion, l'adoption de ces technologies ne se limite pas à une simple modernisation, mais constitue une nécessité stratégique pour toute entreprise souhaitant rester compétitive dans le secteur immobilier.
Introduction
Dans un secteur immobilier en constante évolution, l'intégration des technologies devient incontournable pour optimiser la gestion des propriétés. Les innovations telles que :
- la digitalisation des transactions
- l'intelligence artificielle
- les applications mobiles
transforment non seulement les opérations, mais améliorent également l'expérience client. Face à ces avancées, une question cruciale se pose : comment les professionnels peuvent-ils naviguer dans ce paysage technologique tout en répondant aux exigences croissantes du marché ? Cette exploration des technologies immobilières clés offre des solutions pour relever ces défis et maximiser l'efficacité opérationnelle.
Dwell: Solutions pour la Gestion Immobilière Efficace
Une entreprise propose une plateforme numérique intégrant la technologie immobilier qui révolutionne la gestion des propriétés grâce à des solutions innovantes. Ses fonctionnalités, telles que la réservation en ligne rapide pour les inspections et la fourniture de rapports détaillés en moins de 24 heures, permettent aux gestionnaires de biens de se concentrer sur l'engagement client tout en optimisant leurs opérations. En intégrant des professionnels qualifiés pour réaliser des états des lieux conformes aux exigences légales et en assurant un archivage numérique sécurisé, cette entreprise réduit considérablement le fardeau administratif. Cela permet aux professionnels de la technologie immobilier de gagner jusqu'à deux jours par mois, ce qui est crucial dans un secteur aussi compétitif.
Grâce à une digitalisation et une automatisation des actions, cette entreprise améliore non seulement l'efficacité opérationnelle, mais contribue également à une satisfaction client élevée, comme en témoigne une note de 4,7/5 basée sur 516 avis. Dans un marché des logiciels de gestion locative évalué à 27,2 milliards de dollars en 2025, l'entreprise se positionne comme un acteur clé dans la technologie immobilier, offrant des solutions qui répondent aux besoins spécifiques des administrateurs de biens tout en garantissant une communication fluide et efficace avec les locataires.

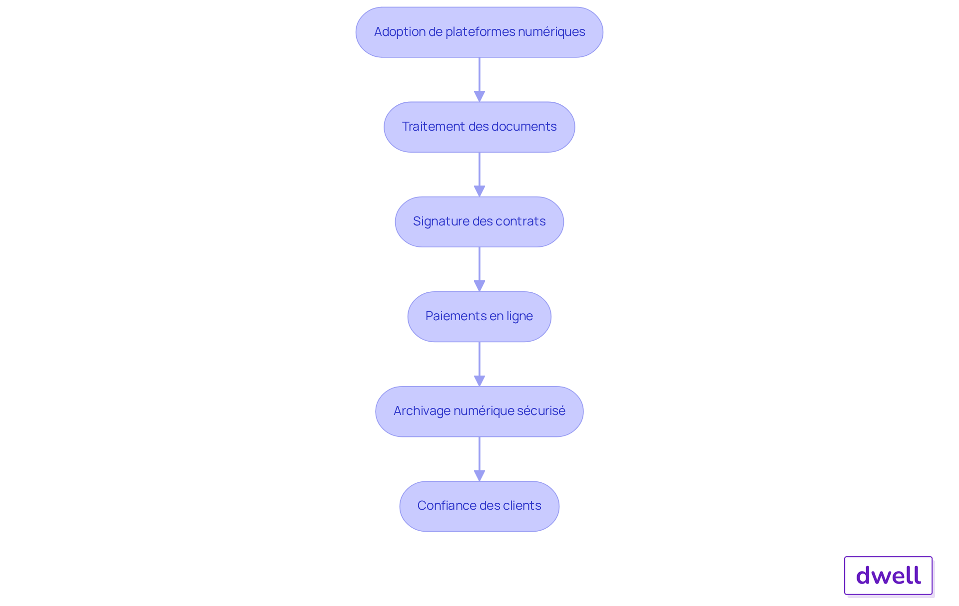
Digitalisation des Transactions Immobilières: Accélérer le Processus
La technologie immobilier est un levier essentiel pour accélérer la digitalisation des transactions immobilières, notamment dans le processus de vente et de location. En adoptant des plateformes numériques performantes, les gestionnaires peuvent non seulement traiter les documents, mais aussi signer des contrats et effectuer des paiements en ligne. Cette approche réduit considérablement le temps nécessaire pour finaliser une transaction, augmentant ainsi l'efficacité opérationnelle.
Dwell se distingue en offrant des états des lieux réalisés par des professionnels qualifiés, assurant un rapport complet conforme aux exigences légales. De plus, l'archivage numérique sécurisé garantit la protection des données, renforçant la confiance des clients. Cette combinaison d'efficacité et de transparence est cruciale dans le secteur de la technologie immobilier, où la confiance est la clé de la réussite.
En conclusion, la digitalisation n'est pas seulement une tendance, mais une nécessité pour les professionnels de l'immobilier souhaitant optimiser leurs opérations grâce à la technologie immobilier et établir des relations de confiance avec leurs clients.

Utilisation des Données et de l'Intelligence Artificielle: Améliorer l'Efficacité
L'intégration de l'intelligence artificielle et de l'analyse des données dans la technologie immobilier transforme les opérations en offrant des solutions novatrices. Des algorithmes avancés analysent les tendances du marché et prédisent les fluctuations des prix, permettant aux responsables d'ajuster leurs stratégies de manière proactive. En 2025, l'utilisation de l'IA dans la technologie immobilier devrait atteindre 10 %, soulignant son adoption croissante.
Cette transition est facilitée par la digitalisation et l'automatisation des tâches répétitives, telles que :
- la coordination des contrats
- le traitement des paiements
Cela permet aux professionnels de se concentrer sur des activités à plus forte valeur ajoutée. En moyenne, les organisations constatent un retour sur investissement de 1,7 fois dans leurs activités opérationnelles grâce à l'IA, ce qui témoigne de son impact positif sur l'efficacité des gestionnaires de biens.
De plus, l'analyse des données facilite la qualification des dossiers locataires, réduisant ainsi le temps consacré à la sélection des candidats et améliorant la qualité des décisions prises. Les fonctionnalités de collaboration et les indicateurs clés proposés par Dwell, comme des tableaux de bord personnalisés et des outils de communication intégrés, aident également à créer une super équipe, essentielle dans un environnement de management dynamique.
Enfin, les prix des loyers varient fortement selon les quartiers, avec des moyennes oscillant entre 11-13 €/m² dans les secteurs prisés. Cela souligne l'importance d'une administration efficace et informée des propriétés en utilisant la technologie immobilier.

Gestion Immobilière Intelligente: Optimiser les Opérations
L'administration utilisant la technologie immobilier intelligente s'appuie sur des technologies avancées, telles que les capteurs IoT et les systèmes intégrés, qui jouent un rôle crucial dans l'optimisation des opérations. Ces outils permettent une surveillance en temps réel de l'état des propriétés, facilitant ainsi l'optimisation de la consommation d'énergie et la prévision des besoins d'entretien.
Saviez-vous que les propriétés équipées de capteurs IoT peuvent réaliser une réduction de 15 à 20 % des coûts des services publics grâce à une gestion proactive des ressources ?
En adoptant des solutions centralisées en technologie immobilier qui gèrent toutes les informations des biens, les clés et qui permettent des réservations en ligne rapides, les gestionnaires immobiliers peuvent non seulement réduire les coûts opérationnels, mais aussi améliorer la satisfaction des locataires. Cela crée un environnement plus efficace et réactif.
De plus, les systèmes de gestion intégrés de cette entreprise permettent une automatisation des processus administratifs, entraînant une réduction de 60 à 80 % du temps consacré à l'administration des services publics.
Cette transformation numérique est essentielle pour rester compétitif dans un marché en constante évolution, en intégrant la technologie immobilier.
Berthe, agent d’état des lieux, souligne l'efficacité et la fluidité de l'application Dwell dans son travail quotidien, témoignant ainsi de l'impact significatif de ces technologies.

Innovation dans la Construction et la Rénovation: Répondre aux Nouvelles Exigences
Les innovations dans la construction et la rénovation, telles que l'utilisation de matériaux durables et de techniques de construction avancées, sont essentielles pour répondre aux exigences croissantes en matière de durabilité et d'efficacité énergétique. Ces avancées ne se contentent pas d'améliorer la qualité des bâtiments ; elles contribuent également à réduire les coûts d'exploitation à long terme. Pour les responsables de propriétés, cela représente une opportunité significative d'optimiser leurs investissements. En intégrant ces solutions innovantes, les gestionnaires utilisant la technologie immobilier peuvent non seulement répondre aux attentes actuelles, mais aussi anticiper les défis futurs.

Intégration des Nouvelles Technologies: Un Engagement pour l'Amélioration
L'intégration des nouvelles technologies immobilières dans l'administration immobilière constitue un engagement essentiel vers l'amélioration continue. Les responsables de biens doivent impérativement adopter des solutions novatrices, qu'il s'agisse de programmes de management, d'outils de communication ou de plateformes d'analyse de données. Cette flexibilité est cruciale pour répondre aux attentes croissantes des clients et optimiser les opérations.
Prenons par exemple des logiciels de gestion immobilière, tels que ceux de la marque, qui permettent d'automatiser les tâches administratives, réduisant ainsi le temps consacré à la gestion quotidienne. Grâce à une digitalisation efficace, l'entreprise simplifie les échanges via un canal unique, ce qui limite les réclamations et améliore la satisfaction des clients. En adoptant ces technologies immobilières, les responsables immobiliers peuvent non seulement améliorer leur productivité, mais aussi offrir un service de qualité supérieure à leurs clients.
Berthe, agent d’état des lieux, témoigne de l'impact transformateur de cette solution sur son travail quotidien, illustrant ainsi l'importance de la technologie immobilière dans le domaine.

Impact de la Technologie sur la Recherche de Propriétés: Transformer la Découverte
La technologie immobilier a véritablement révolutionné la recherche de propriétés. Elle offre aux utilisateurs des plateformes en ligne et des applications mobiles qui facilitent le filtrage et la comparaison des options en un temps record. Grâce à des outils de recherche avancés, tels que les cartes interactives et les visites virtuelles, l'expérience utilisateur est enrichie, rendant le processus de découverte non seulement plus efficace, mais également plus engageant.
En 2025, ces innovations permettent aux gestionnaires de propriétés immobilières de répondre rapidement aux besoins des clients, tout en optimisant leur temps et leurs ressources. Prenons l'exemple de Dwell, une plateforme en ligne qui propose des fonctionnalités de réservation rapide, un accès au logiciel pour réaliser des états des lieux en quelques minutes, et un soutien pour développer la clientèle. Cela illustre comment ces technologies améliorent la visibilité des propriétés et favorisent une prise de décision éclairée.
Comme l'indique Albert Brie, les progrès technologiques créent plus de besoins qu'ils n'en comblent, soulignant ainsi l'importance d'une adaptation continue. En intégrant ces outils avancés de technologie immobilier, les professionnels peuvent transformer la manière dont les clients découvrent et interagissent avec les biens, renforçant ainsi leur satisfaction et leur engagement. Philippe Bouvard souligne également que la technologie remplace des outils traditionnels, ce qui reflète le changement dans la gestion immobilière.
En somme, ces avancées en technologie immobilier, y compris le processus de récupération des clés organisé par Dwell, sont essentielles pour naviguer dans le paysage de la technologie immobilier moderne.

Visites Virtuelles et Réalité Augmentée: Moderniser les Visites de Propriétés
Les visites virtuelles et la réalité augmentée révolutionnent la manière dont les clients explorent les propriétés, leur permettant de le faire depuis le confort de leur domicile. Ces technologies immersives créent des expériences engageantes qui aident les acheteurs et les locataires potentiels à visualiser les espaces de manière réaliste, facilitant ainsi des décisions d'achat éclairées. En intégrant ces outils dans leur stratégie marketing, les gestionnaires d'actifs peuvent non seulement attirer un public plus large, mais aussi améliorer leur taux de conversion.
En effet, 77 % des acheteurs potentiels préfèrent utiliser la réalité virtuelle pour visiter des biens à distance, ce qui souligne l'importance croissante de la technologie immobilier dans le processus d'achat. De plus, des études montrent que le home staging virtuel, qui peut être mis en place rapidement, est plus rentable que les méthodes traditionnelles, éliminant ainsi le besoin d'objets physiques tout en offrant une visualisation attrayante des propriétés.
Cependant, il est important de reconnaître les défis liés à l'adoption de ces technologies. Cette solution aide à surmonter ces obstacles grâce à une formation et un accompagnement personnalisé, permettant aux professionnels de l'immobilier de s'adapter facilement à la plateforme. En adoptant ces innovations en technologie immobilier, les professionnels de l'immobilier, comme ceux utilisant cette plateforme, peuvent se démarquer dans un marché concurrentiel et offrir des expériences mémorables à leurs clients.
Dwell, avec sa plateforme numérique intuitive, permet également de réduire les saisies manuelles et d'améliorer la compréhension des états des lieux, ce qui contribue à une efficacité accrue et à une satisfaction renforcée des utilisateurs.

Applications Mobiles: Simplifier la Communication dans l'Immobilier
Les applications mobiles, grâce à la technologie immobilier, jouent un rôle crucial dans l'amélioration de la communication entre les administrateurs de propriétés, les locataires et les propriétaires. Elles facilitent l'envoi de notifications instantanées, la gestion efficace des demandes de maintenance et le traitement des paiements en ligne. En centralisant toutes les informations des propriétés gérées, les entreprises permettent aux administrateurs de mieux piloter leurs parcours de location, renforçant ainsi les relations et augmentant la satisfaction des clients.
En effet, d'ici 2025, 80 % des entreprises devraient abandonner les applications mobiles natives au profit de solutions de messagerie, témoignant d'une tendance vers des communications plus fluides et accessibles. Les notifications instantanées, lorsqu'elles sont bien conçues, peuvent améliorer l'engagement des utilisateurs, avec des taux d'ouverture pouvant atteindre 56 % grâce à des contenus enrichis. En intégrant ces technologies immobilier, les gestionnaires de biens peuvent non seulement répondre rapidement aux besoins des clients, mais aussi créer une expérience personnalisée qui favorise la fidélisation à long terme.
Pour toute question ou pour collaborer avec Dwell, les professionnels de la technologie immobilier peuvent nous contacter au 09 80 80 63 21 ou via notre formulaire de contact.

Avenir de la Technologie Immobilière: Tendances Émergentes et Innovations
L'avenir de la technologie immobilier s'annonce radieux, avec des tendances telles que :
- l'automatisation
- l'intelligence artificielle avancée
- un engagement croissant envers la durabilité
Ces innovations en technologie immobilier redéfinissent la gestion et la commercialisation des propriétés, en offrant des solutions plus efficaces et personnalisées. En 2025, l'automatisation devrait permettre aux responsables de patrimoine de gagner jusqu'à deux jours par mois en optimisant les tâches administratives et en améliorant l'expérience client.
Selon une enquête récente, 79,3 % des professionnels de l'immobilier expriment un intérêt marqué pour l'adoption de solutions d'IA, soulignant une volonté de modernisation des méthodes de travail. La technologie immobilier, comme la blockchain et l'Internet des objets (IoT), facilite également des transactions plus rapides et sécurisées, tout en permettant un contrôle à distance des propriétés.
Les gestionnaires de biens doivent donc rester vigilants face à ces évolutions technologiques. Il est crucial de s'adapter et de capitaliser sur les nouvelles opportunités qui émergent dans le secteur.

Conclusion
La technologie immobilière transforme radicalement la gestion des propriétés, offrant des solutions novatrices qui optimisent les opérations et renforcent la satisfaction client. L'intégration de plateformes numériques, d'intelligence artificielle et d'outils de communication avancés permet aux gestionnaires de biens de gagner en efficacité tout en répondant aux exigences croissantes du marché.
Les points essentiels à considérer incluent :
- La digitalisation des transactions immobilières
- L'utilisation de données et d'IA pour améliorer l'efficacité
- L'importance des visites virtuelles et des applications mobiles pour moderniser l'expérience utilisateur
Ces innovations facilitent non seulement les processus administratifs, mais elles établissent également un environnement où la transparence et la réactivité sont primordiales.
À mesure que la technologie continue d'évoluer, il devient essentiel pour les professionnels de l'immobilier de s'adapter à ces changements. L'adoption de nouvelles technologies et l'engagement envers l'innovation ne sont pas de simples options, mais une nécessité pour rester compétitif dans un secteur en pleine transformation. En embrassant ces tendances émergentes, les gestionnaires de biens peuvent optimiser leurs opérations et offrir un service de qualité supérieure, répondant ainsi aux attentes des clients d'aujourd'hui et de demain.
Foire aux questions
Qu'est-ce que Dwell et quelles solutions propose-t-elle pour la gestion immobilière ?
Dwell est une entreprise qui propose une plateforme numérique intégrant la technologie immobilière, révolutionnant la gestion des propriétés grâce à des solutions innovantes telles que la réservation en ligne rapide pour les inspections et des rapports détaillés en moins de 24 heures.
Comment Dwell aide-t-elle les gestionnaires de biens ?
Dwell permet aux gestionnaires de biens de se concentrer sur l'engagement client tout en optimisant leurs opérations, réduisant ainsi le fardeau administratif et permettant de gagner jusqu'à deux jours par mois.
Quelle est l'importance de la digitalisation dans les transactions immobilières ?
La digitalisation accélère le processus de vente et de location en permettant aux gestionnaires de traiter des documents, signer des contrats et effectuer des paiements en ligne, ce qui augmente l'efficacité opérationnelle.
Comment Dwell assure-t-elle la conformité légale des états des lieux ?
Dwell propose des états des lieux réalisés par des professionnels qualifiés, garantissant des rapports complets conformes aux exigences légales et un archivage numérique sécurisé pour protéger les données.
Quel impact a l'intelligence artificielle sur la technologie immobilière selon Dwell ?
L'intégration de l'intelligence artificielle et de l'analyse des données transforme les opérations en analysant les tendances du marché et en prédisant les fluctuations des prix, permettant aux responsables d'ajuster leurs stratégies de manière proactive.
Quels avantages les professionnels de l'immobilier peuvent-ils tirer de l'utilisation de l'IA ?
L'utilisation de l'IA permet aux professionnels de se concentrer sur des activités à plus forte valeur ajoutée, avec un retour sur investissement moyen de 1,7 fois dans leurs activités opérationnelles.
Comment Dwell améliore-t-elle la sélection des candidats locataires ?
Dwell facilite la qualification des dossiers locataires grâce à l'analyse des données, réduisant le temps consacré à la sélection et améliorant la qualité des décisions prises.
Quelle est la moyenne des prix des loyers dans les secteurs prisés ?
Les prix des loyers varient fortement selon les quartiers, avec des moyennes oscillant entre 11-13 €/m² dans les secteurs prisés.
Téléphone
09 80 80 63 21Réseaux sociaux
