8 Facteurs Influents sur le Prix d'un DPE Appartement en 2025

Introduction
Le prix d'un Diagnostic de Performance Énergétique (DPE) pour un appartement en 2025 est un enjeu majeur pour les propriétaires et gestionnaires immobiliers. Dans un contexte où les coûts peuvent varier considérablement d'une région à l'autre, il est essentiel de comprendre les huit facteurs déterminants qui influencent ces tarifs. Cet article vous offre une perspective précieuse sur les enjeux financiers et réglementaires liés à cette obligation.
Comment naviguer dans cette complexité tout en maximisant la valeur de votre bien ? Les réponses se trouvent ici, éclairant les choix stratégiques à adopter pour éviter des surprises désagréables. En explorant ces éléments, vous serez mieux préparé à prendre des décisions éclairées et à optimiser votre investissement.
Dwell: Solutions Numériques pour Gérer le DPE Efficacement
Dwell propose des solutions numériques qui révolutionnent la gestion des DPE, permettant aux gestionnaires immobiliers de planifier et de suivre les performances énergétiques. Grâce à une interface intuitive, les utilisateurs peuvent en quelques clics, accéder à des données et centraliser toutes les informations relatives aux propriétés sur une seule plateforme. Cette optimisation réduit le temps consacré aux tâches administratives, permettant ainsi aux gestionnaires de se concentrer sur l'engagement client.
En garantissant des services de qualité, Dwell contribue à améliorer la satisfaction client, avec un taux de satisfaction de 4,7/5, un élément essentiel dans le secteur immobilier. Dwell souligne également que sa suite intégrée de services s’adapte aux besoins des utilisateurs et est accessible où et quand ils le souhaitent, facilitant ainsi la supervision des états grâce à ses fonctionnalités avancées.
Cette digitalisation et automatisation des actions, ainsi qu'un canal de communication unique, illustrent l'importance de l'efficacité et de la confiance dans la gestion immobilière. Pourquoi ne pas découvrir comment Dwell peut améliorer votre expérience dès aujourd'hui ?

Coût d'un DPE: Facteurs Influents et Estimations
En 2025, le coût d'un DPE se situe généralement entre 100 et 250 euros, influencé par divers critères. Ces prix, non réglementés, entraînent une variabilité significative. Parmi les facteurs déterminants, on trouve la localisation, le type de bien, et la superficie.
Par exemple, pour un appartement de trois pièces, le coût peut atteindre 343,97 euros, avec des écarts notables selon les départements. Les propriétaires doivent donc comparer les devis et prendre en compte plusieurs critères pour éviter les surprises financières.
Les caractéristiques techniques, telles que le système de chauffage et l'isolation, jouent également un rôle crucial dans l'évaluation des coûts. Un appartement avec un système de chauffage complexe ou des besoins d'isolation spécifiques peut entraîner des frais supplémentaires. De plus, la taille du bien influence directement le temps requis pour effectuer le DPE, ce qui peut également modifier les tarifs.
Il est essentiel de souligner que des sanctions existent, y compris des amendes pouvant atteindre 300 000 euros et des peines de prison. En 2025, la vigilance est de mise, car les prix peuvent fluctuer considérablement d'un professionnel à l'autre et d'une région à l'autre.

Disparités Régionales des Prix du DPE en 2025
Les prix du DPE en 2025 révèlent des disparités significatives à travers la France. Par exemple, dans l'Hérault, le coût est d'environ 260 €, tandis qu'en Aveyron, il peut atteindre jusqu'à 434 €. Ces variations sont principalement influencées par plusieurs facteurs, notamment la demande locale pour les services de diagnostic, la disponibilité des professionnels qualifiés et le coût de la vie dans chaque région.
Les experts soulignent que ces différences de prix peuvent également être attribuées à la complexité des diagnostics. Un appartement doté de systèmes de chauffage sophistiqués, comme une chaudière à condensation, peut engendrer des coûts accrus en raison de l'analyse approfondie requise. Cela soulève une question cruciale : comment les consommateurs peuvent-ils naviguer dans ces variations de prix ?
Des propriétaires ont rapporté des défis liés à ces variations de prix, notamment lors de la planification de budgets pour des projets de vente ou de location. La nécessité de comparer les devis de plusieurs diagnostiqueurs devient alors essentielle pour éviter des coûts imprévus et garantir un service de qualité.
Dans ce contexte, Dwell propose une tarification simple et transparente, avec des options d'abonnement mensuel sans engagement et un essai gratuit de 14 jours. Pour les agences de moins de 5 utilisateurs, le tarif est réduit, tandis que pour celles de 5 utilisateurs ou davantage, les tarifs commencent à 195 € par mois. Cela permet aux gestionnaires de biens immobiliers de mieux anticiper les dépenses liées aux DPE.
Il est conseillé aux détenteurs et gestionnaires de se renseigner sur le tarif moyen dans leur région et de solliciter des devis pour mieux anticiper les dépenses liées au DPE. De plus, il est essentiel de vérifier l'expérience des diagnostiqueurs pour garantir la qualité du service fourni. Enfin, les détenteurs de biens devraient être conscients des primes disponibles pour l'aide à la rénovation énergétique, qui peuvent atteindre 500 €, afin de maximiser leur budget.

Qui Doit Payer le DPE? Responsabilités et Obligations
En règle générale, c'est le propriétaire qui est responsable du paiement du DPE, que ce soit dans le cadre d'une vente ou d'une location. Cette obligation, inscrite dans la législation française depuis 2011, est cruciale pour la transparence des transactions. Toutefois, cela peut être modifié, à condition que cela soit clairement stipulé dans le contrat de vente ou de location. Par exemple, il peut être précisé que le locataire prend en charge le DPE, mais cela doit être explicitement mentionné pour éviter toute ambiguïté. Environ 71 % des propriétaires respectent cette obligation, soulignant l'importance de la clarté dans ces transactions.
Les contrats de vente et de location doivent donc être soigneusement rédigés pour refléter ces responsabilités, garantissant ainsi que toutes les parties comprennent leurs obligations respectives. À partir du 1er janvier 2025, les logements ne pourront plus être loués, ce qui rend d'autant plus crucial le respect des normes. La législation assure que les DPE sont réalisés par des professionnels qualifiés, respectant les normes légales et les bonnes pratiques. Cela contribue à la clarté et à la conformité des transactions, tout en garantissant un archivage numérique sécurisé. Comme l'indique la Cour des comptes, "le DPE constitue un outil central de la politique de rénovation de l'énergie, avec une portée juridique renforcée.

Aides Financières Disponibles pour Réduire le Coût du DPE
En 2025, plusieurs aides financières seront mises à disposition pour alléger le coût des DPE, bien que le DPE lui-même ne soit pas directement subventionné. Les détenteurs peuvent tirer parti de MaPrimeRénov, qui finance les rénovations énergétiques à hauteur de 30 à 45 % du montant des travaux, ainsi que d'autres aides régionales et locales. Par exemple, des propriétaires ayant bénéficié de MaPrimeRénov ont observé une diminution notable de leurs frais liés aux travaux indispensables pour améliorer leur logement, ce qui peut indirectement influencer le prix du DPE.
De plus, le prêt avance rénovation permet de financer jusqu'à 30 000 € sans intérêt par logement pour les travaux énergétiques votés en copropriété, facilitant ainsi l'accès à des rénovations essentielles. Il est fortement recommandé de consulter les sites gouvernementaux pour des informations actualisées sur les aides disponibles, car ces dispositifs évoluent régulièrement.
Des spécialistes soulignent que ces aides jouent un rôle crucial dans la décision des propriétaires d'entreprendre des travaux de rénovation, contribuant ainsi à une meilleure compréhension et valorisation du DPE dans le cadre de la transition vers des pratiques durables. L'actualité souligne l'urgence de ces rénovations. Qu'attendez-vous pour agir ?

Contenu d'un DPE: Informations Essentielles à Connaître
Un DPE est un document essentiel qui évalue plusieurs aspects cruciaux d'un logement. Il mesure la consommation d'énergie et les émissions de gaz à effet de serre, fournissant ainsi une étiquette allant de A (très performant) à G (très peu performant). En France, environ 32 % des résidences principales sont classées D, tandis que 24 % sont classées C. Cela indique un potentiel d'amélioration significatif pour de nombreux logements.
Mais le DPE ne se limite pas à une simple évaluation; il offre également des conseils pratiques pour les propriétaires. Ces recommandations peuvent inclure le remplacement de systèmes de chauffage obsolètes et l'installation de dispositifs plus économes en énergie.
Par exemple, un rapport pourrait suggérer d'améliorer l'isolation des combles pour réduire la consommation d'énergie. Cela est essentiel pour les propriétaires cherchant à augmenter la valeur de leur bien et à attirer des locataires soucieux de l'environnement en considérant le DPE.
Les recommandations sont d'une importance capitale. Elles informent les propriétaires sur les travaux à réaliser pour améliorer la performance énergétique de leur logement. En effet, un logement dont le DPE est classé D ou mieux peut bénéficier d'aides financières pour la rénovation, rendant ces améliorations non seulement bénéfiques pour l'environnement, mais également économiquement viables. Ainsi, le DPE joue un rôle clé vers des logements plus durables et économes en énergie.

Impact des Étiquettes Énergétiques sur la Valeur des Propriétés
Les étiquettes énergétiques jouent un rôle crucial dans la détermination du prix d'un bien immobilier. En effet, les biens classés A se vendent généralement à des tarifs nettement supérieurs, avec une valeur ajoutée pouvant atteindre 28 % dans certaines zones. En revanche, les biens classés F ou G subissent des décotes significatives, pouvant aller jusqu'à 15 % à 25 % de moins que ceux classés D.
Prenons un exemple concret : en Nouvelle-Aquitaine, une maison peut valoir 51 % de manière supérieure qu'une passoire thermique. Cette dynamique souligne l'importance d'investir dans des rénovations pour maximiser la valeur. Selon le Conseil Supérieur du Notariat, le prix d'un bien immobilier est fortement lié à l'étiquette énergétique ; plus [les logements sont économes](https://magazineexpression.fr/Guides/Diagnostic Immobilier/impact-des-etiquettes-energetiques-sur-les-prix-immobiliers-mythe-ou-realite-4068), plus leur prix médian augmente.
Ainsi, les détenteurs de biens sont incités à effectuer des travaux de rénovation pour améliorer leur étiquette de performance. Cela peut également influencer positivement leur position sur le marché immobilier. Pourquoi ne pas envisager ces rénovations dès maintenant pour garantir une meilleure valorisation de votre bien ?

Comment Obtenir un DPE: Étapes et Conseils Pratiques
Pour connaître le DPE, suivez ces étapes essentielles :
- Contactez un diagnostiqueur pour demander un devis.
- Rassemblez les documents nécessaires, tels que les factures d'énergie et les plans de votre logement.
- Planifiez une visite pour permettre au diagnostiqueur d'évaluer votre propriété.
- Recevez le rapport DPE, qui inclura des informations sur votre bien.
Il est crucial de choisir un diagnostiqueur certifié, car cela garantit la qualité du service. En effet, saviez-vous que 42 % des propriétaires affirment ne pas faire confiance au service de diagnostique ? Cela souligne l'importance d'une expertise fiable.
Avec les nouvelles réglementations qui considèrent les logements comme 'indécents', le DPE est devenu essentiel pour les gestionnaires de biens immobiliers. Cela leur permet d'assurer la conformité et d'améliorer la performance énergétique.
Dwell propose des solutions innovantes pour optimiser ce processus, notamment des logiciels et des états des lieux informatisés. Ces outils garantissent une évaluation précise et conforme des propriétés.

Différences entre DPE et Audit Énergétique: Ce Qu'il Faut Savoir
Le DPE est un diagnostic standardisé qui évalue la performance d'un logement. En revanche, l'audit énergétique constitue une analyse approfondie, examinant les systèmes de chauffage, d'isolation et d'autres facteurs cruciaux. Grâce à la numérisation, le processus d'évaluation devient plus efficace, avec peu de saisies manuelles. Cela garantit un rapport clair, facilitant ainsi leur travail.
L'audit fournit des recommandations, tandis que le DPE offre une évaluation globale. Les détenteurs peuvent choisir de réaliser un audit pour obtenir des conseils détaillés sur les améliorations à apporter. En optant pour cette démarche, ils bénéficient d'aides financières qui favorisent le travail d'équipe.
En somme, l'intégration du DPE et de l'audit via la plateforme Dwell représente une opportunité précieuse pour optimiser la performance énergétique des logements. Pourquoi ne pas envisager dès aujourd'hui?

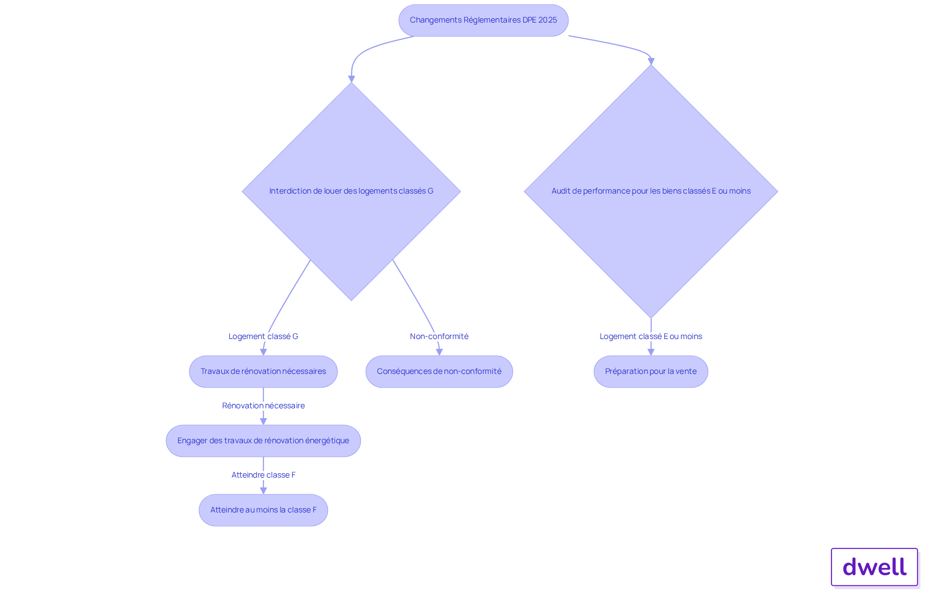
Évolutions Réglementaires du DPE à Prévoir en 2025
En 2025, des changements significatifs concernant le Diagnostic de Performance Énergétique (DPE) seront mis en œuvre. L'obligation, représentant environ 6,3 % des résidences principales en France, marquera un tournant majeur pour les propriétaires. À partir du 1er janvier 2025, ces logements, souvent qualifiés de passoires thermiques, ne pourront pas être mis en location. Cela incitera de nombreux bailleurs à entreprendre des travaux pour atteindre au moins la classe F.
De plus, un DPE sera requis lors de leur vente. Cela renforce la nécessité d'améliorer l'efficacité des logements. Ces mesures visent à réduire le nombre de logements énergivores, qui s'élevait à 4,2 millions pour les résidences principales au début de 2024. Les propriétaires doivent agir pour éviter des sanctions, notamment des amendes pouvant atteindre 15 000 euros pour non-conformité.
Dans ce contexte, des formations seront mises en place pour maîtriser la réalisation d'un DPE. Ce programme inclut des méthodologies pratiques, des exercices interactifs et des études de cas pour mieux préparer les gestionnaires à ces défis. Des exemples de gestionnaires ayant déjà commencé à mettre en œuvre des stratégies de transition énergétique montrent que l'anticipation des changements réglementaires est essentielle pour maintenir la valeur des biens et des investissements.

Conclusion
Le prix d'un Diagnostic de Performance Énergétique (DPE) pour un appartement en 2025 est déterminé par plusieurs facteurs, tels que :
- La superficie
- La localisation géographique
- Les caractéristiques spécifiques du logement
Pour les propriétaires, comprendre ces éléments est essentiel pour anticiper les coûts et éviter des surprises financières. La digitalisation des processus, comme le propose Dwell, simplifie la gestion des DPE, améliore la satisfaction des clients et assure la conformité avec les réglementations en vigueur.
Les disparités régionales et les variations de prix sont des aspects cruciaux à considérer. Les propriétaires doivent :
- Comparer les devis des diagnostiqueurs certifiés
- Être conscients des aides financières disponibles, telles que MaPrimeRénov et le prêt Éco-PTZ
Ces aides peuvent influencer significativement la décision d'entreprendre des travaux de rénovation, contribuant ainsi à une meilleure performance énergétique des logements.
Il est impératif d'agir dès maintenant pour garantir que les biens immobiliers respectent les nouvelles réglementations à venir en 2025, notamment l'interdiction de louer des logements classés G. En investissant dans des améliorations énergétiques, les propriétaires peuvent non seulement accroître la valeur de leur bien, mais aussi participer à un avenir plus durable. Les solutions numériques, comme celles offertes par Dwell, représentent une opportunité précieuse pour naviguer dans ces défis tout en optimisant la gestion des DPE.
Foire aux questions
Qu'est-ce que Dwell et quels services propose-t-il pour la gestion des DPE ?
Dwell est une plateforme qui offre des outils numériques pour gérer les Diagnostics de Performance Énergétique (DPE). Elle permet aux gestionnaires immobiliers de planifier et de suivre les diagnostics efficacement, de réserver des inspections en quelques clics, d'accéder à des rapports détaillés en 24 heures, et de centraliser toutes les informations relatives aux propriétés sur une seule plateforme.
Comment Dwell améliore-t-il la satisfaction des clients ?
Dwell contribue à améliorer la satisfaction des clients en offrant des services rapides et fiables, ce qui se traduit par un taux de satisfaction de 4,7/5. Cela permet aux gestionnaires de se concentrer davantage sur l'engagement client, réduisant ainsi le temps consacré aux tâches administratives.
Quels sont les facteurs influençant le coût d'un DPE en 2025 ?
Le coût d'un DPE en 2025 est influencé par plusieurs facteurs, notamment la superficie du logement, le type de bien (maison ou appartement), la localisation géographique, et les caractéristiques spécifiques du logement comme le système de chauffage et l'isolation.
Quelle est la fourchette de prix pour un DPE appartement en 2025 ?
En 2025, le prix d'un DPE appartement se situe généralement entre 100 et 250 euros, mais peut atteindre jusqu'à 343,97 euros pour un appartement de trois pièces, selon la région.
Pourquoi existe-t-il des disparités régionales dans les prix des DPE en France ?
Les disparités régionales des prix des DPE sont dues à la demande locale pour les services de diagnostic, à la disponibilité des professionnels qualifiés, et au coût de la vie dans chaque région. La complexité des logements à diagnostiquer peut également influencer les coûts.
Quels conseils Dwell donne-t-il pour naviguer dans les variations de prix des DPE ?
Dwell recommande aux gestionnaires immobiliers de comparer les devis de plusieurs diagnostiqueurs pour éviter des coûts imprévus et garantir un service de qualité. De plus, il propose une tarification simple et transparente avec des options d'abonnement mensuel.
Quels sont les tarifs d'abonnement proposés par Dwell ?
Pour les agences de moins de 5 utilisateurs, le tarif est de 39 € par mois, tandis que pour celles de 5 utilisateurs ou plus, les tarifs commencent à 195 € par mois. Dwell offre également un essai gratuit de 14 jours.
Quelles sanctions peuvent découler de DPE frauduleux ?
Les DPE frauduleux peuvent entraîner des sanctions sévères, y compris des amendes pouvant atteindre 300 000 euros et des peines de prison.
Quelles aides financières sont disponibles pour les détenteurs de biens concernant la rénovation énergétique ?
Les détenteurs de biens peuvent bénéficier de primes pour l'aide à la rénovation énergétique, qui peuvent atteindre 500 €, afin de maximiser leur budget.
List of Sources
- Dwell: Solutions Numériques pour Gérer le DPE Efficacement
- Les nouveaux acteurs exclusivement digitaux : quelle place aujourd'hui et demain ? (https://imsi-ecoles.com/immobilier-digital-outils)
- Dwell (https://dwell.immo/blog/9-avantages-du-modele-etat-des-lieux-numerique-pour-la-gestion-immobiliere)
- Marché immobilier et digital, que disent-les chiffres ? (https://ubiflow.net/blog/digitalisation-marche-immobilier-2022)
- L’impact de la digitalisation sur le marché immobilier ? (https://hosman.co/blog/digitalisation-du-marche-immobilier)
- Coût d'un DPE: Facteurs Influents et Estimations
- Prix DPE 2025 : Tarifs, Conseils et Réglementations (https://hellowatt.fr/renovation/diagnostic-performance-energetique/prix?srsltid=AfmBOoqG47l3d_bmT9_oOrAXpcIJzzHIXgYiknDPQ3wVdDS45dG0GFqv)
- Prix du DPE en 2025 : les tarifs moyens constatés (https://heero.fr/prime-eco-energie/performance/dpe/prix)
- kiwidiag.com (https://kiwidiag.com/blog/prix-du-dpe-etude)
- Quel est le Prix d'un DPE en 2026 ? (https://travaux.obat.fr/guides/prix-dpe-2025)
- Disparités Régionales des Prix du DPE en 2025
- Prix du DPE en 2025 : les tarifs moyens constatés (https://heero.fr/prime-eco-energie/performance/dpe/prix)
- Quel est le Prix d'un DPE en 2026 ? (https://travaux.obat.fr/guides/prix-dpe-2025)
- Prix DPE 2025 : Tarifs, Conseils et Réglementations (https://hellowatt.fr/renovation/diagnostic-performance-energetique/prix?srsltid=AfmBOooKhngWfCbSAHw2PCELfg_O3rqLElVtAX4t1Q1-2buufUGIvSw8)
- Prix DPE 2024 : pourquoi les coûts varient-ils autant en France ? (https://monimmeuble.com/actualite/prix-dpe-2024-pourquoi-les-couts-varient-ils-autant-en-france)
- Pourquoi le prix d'un DPE est-il différent selon les régions ? (https://maitrediagnostic.com/pourquoi-le-prix-dun-dpe-est-il-different-selon-les-regions)
- Qui Doit Payer le DPE? Responsabilités et Obligations
- Passoires énergétiques : analyse des données DPE en France (https://cozynergy.com/conseils-subventions/passoires-energetiques-analyse-donnees-dpe-france)
- Le parc de logements par classe de performance énergétique au 1er janvier 2024 (https://statistiques.developpement-durable.gouv.fr/le-parc-de-logements-par-classe-de-performance-energetique-au-1er-janvier-2024)
- L'impact du DPE sur la valeur des logements : décote record pour les passoires thermiques (https://rennesimmo9.com/actualites/environnement/dpe-prix-logements)
- journaldelagence.com (https://journaldelagence.com/1405887-dpe-quels-impacts-chiffres-sur-les-prix-les-vente-et-les-locations)
- actu-juridique.fr (https://actu-juridique.fr/fiscalite/fiscal-finances/renforcer-la-fiabilite-et-lencadrement-du-dpe)
- Aides Financières Disponibles pour Réduire le Coût du DPE
- Quelles aides à la rénovation en 2025 ? (https://mesaidesreno.beta.gouv.fr/blog/aides-renovation-2025)
- Aides financières rénovation énergétique 2025 | Greenta (https://greenta.fr/aides-financieres-renovation-energetique-2025)
-
DPE, aides financières : ce qui change en 2025 (https://izi-by-edf-renov.fr/blog/changements-aides-janvier-2025)
- Etude exclusive 2025 sur les travaux de rénovation énergétique des propriétaires : la publication du deuxième baromètre confirme les enseignements de 2023 - Communiqués de presse - Fédération bancaire française (FBF) (https://fbf.fr/fr/communique_de_presse/etude-exclusive-2025-sur-les-travaux-de-renovation-energetique-des-proprietaires-la-publication-du-deuxieme-barometre-confirme-les-enseignements-de-2023)
- Contenu d'un DPE: Informations Essentielles à Connaître
- Classement du DPE : comment ça marche ? | Conseils | Garanka.fr (https://garanka.fr/2025/08/18/le-classement-dpe-comprendre-son-fonctionnement-et-son-impact-sur-votre-logement-en-2025)
- Le Diagnostic de Performance Energétique (DPE) (https://inc-conso.fr/content/le-diagnostic-de-performance-energetique-dpe-0)
- qualitel.org (https://qualitel.org/particuliers/diagnostics-immobiliers/dpe/classe-energetique-d)
- Ce qu’il faut savoir sur le diagnostic de performance énergétique (DPE) (https://economie.gouv.fr/particuliers/gerer-mon-argent/investir-dans-limmobilier/ce-quil-faut-savoir-sur-le-diagnostic-de)
- Diagnostic de performance énergétique - DPE | Ministères Aménagement du territoire Transition écologique (https://ecologie.gouv.fr/politiques-publiques/diagnostic-performance-energetique-dpe)
- Impact des Étiquettes Énergétiques sur la Valeur des Propriétés
- Impact des étiquettes énergétiques sur les prix immobiliers : mythe ou réalité ? (https://magazineexpression.fr/Guides/Diagnostic Immobilier/impact-des-etiquettes-energetiques-sur-les-prix-immobiliers-mythe-ou-realite-4068)
- DPE E, F, G : le mode d'emploi pour transformer les passoires énergétiques en opportunités pour vos mandats immobiliers - Journal de l'Agence (https://journaldelagence.com/1407419-dpe-e-f-g-le-mode-demploi-pour-transformer-les-passoires-energetiques-en-opportunites-pour-vos-mandats-immobiliers)
- Immobilier : L’impact de l’étiquette énergie sur les prix des logements se renforce (https://mysweetimmo.com/2024/12/26/immobilier-limpact-de-letiquette-energie-sur-les-prix-des-logements-se-renforce)
- journaldelagence.com (https://journaldelagence.com/1405887-dpe-quels-impacts-chiffres-sur-les-prix-les-vente-et-les-locations)
- Quel est l’impact du DPE sur le prix de vente des logements ? (https://cozynergy.com/conseils-subventions/impact-dpe-prix-logements)
- Comment Obtenir un DPE: Étapes et Conseils Pratiques
- DPE : Pourquoi la part de biens E a miraculeusement diminué depuis le 1er janvier 2025 ? (https://journaldelagence.com/1408452-dpe-pourquoi-la-part-de-biens-e-a-miraculeusement-diminue-depuis-le-1er-janvier-2025)
- particulier.hellio.com (https://particulier.hellio.com/blog/actualites/passoires-thermiques-statistiques)
- DPE : ce qui change en octobre 2025 pour éviter les fraudes - Blog LocService (https://locservice.fr/actualites/dpe-mesures-lutte-fraude-14875.html)
- bati-today.com (https://bati-today.com/article/pres-50-des-proprietaires-meconnaissent-le-dpe)
- Le parc de logements par classe de performance énergétique au 1er janvier 2024 (https://statistiques.developpement-durable.gouv.fr/le-parc-de-logements-par-classe-de-performance-energetique-au-1er-janvier-2024)
- Différences entre DPE et Audit Énergétique: Ce Qu'il Faut Savoir
- Impact du DPE et de l’audit sur le marché immobilier - Quotidiag (https://quotidiag.fr/impact-du-dpe-et-de-laudit-sur-le-marche-immobilier)
- Différences DPE et audit énergétique : contenu, obligations, prix | Choisir.com (https://choisir.com/energie/articles/200005/quelles-differences-entre-un-dpe-et-un-audit-obligatoire)
- Audit énergétique ou DPE : Similarités et Différences (https://hellowatt.fr/renovation/audit-energetique/ou-dpe?srsltid=AfmBOoqLjajHKfd76REfWduyQwXCVI-I4GGJFyCAfqZYKls09I0eJzfG)
- Audit et DPE : quelles différences ? (https://effy.fr/renovation-energetique/dpe-ou-audit-energetique)
- Le parc de logements par classe de performance énergétique au 1er janvier 2024 (https://statistiques.developpement-durable.gouv.fr/le-parc-de-logements-par-classe-de-performance-energetique-au-1er-janvier-2024)
- Évolutions Réglementaires du DPE à Prévoir en 2025
- 10 Points Clés sur la DPE Nouvelle Réglementation pour Propriétaires (https://legimetrie.fr/blog/10-points-cles-sur-la-dpe-nouvelle-reglementation-pour-proprietaires)
- DPE 2025 : nouvelles obligations pour les propriétaires ! (https://monmarcheimmobilier.fr/conseil/nouvelle-reglementation-dpe-2025)
- particulier.hellio.com (https://particulier.hellio.com/blog/actualites/passoires-thermiques-statistiques)
- DPE G Interdit à la Location : Que Faut-il Savoir pour Éviter les Sanctions ? (https://ithaque-renovation.fr/post/interdiction-location-dpe-g)
- Interdiction de location des DPE G depuis le 1er janvier 2025 : Ce qu’il faut savoir (https://montpellierimmo9.com/actualites/location/interdiction-location-dpe-g-2025)
Téléphone
09 80 80 63 21Réseaux sociaux
