9 Diagnostics Obligatoires Location à Connaître pour Propriétaires

Aperçu
Les diagnostics obligatoires pour les propriétaires englobent des évaluations essentielles telles que :
- Le Diagnostic de Performance Énergétique (DPE)
- Le constat de risque d'exposition au plomb (CREP)
- L'état des installations électriques et de gaz
Ces évaluations sont cruciales non seulement pour garantir la conformité légale, mais aussi pour assurer la sécurité des locataires. En effet, ces évaluations représentent des exigences légales, mais elles offrent également aux propriétaires une occasion d'améliorer la valeur de leurs biens et d'éviter des litiges. Il est donc impératif d'adopter une approche proactive en matière de planification et de gestion des diagnostics.
Introduction
Dans un paysage immobilier en constante évolution, la gestion des diagnostics locatifs représente une priorité incontournable pour les propriétaires. L'essor des solutions numériques, comme celles proposées par Dwell, rend la planification et le suivi des obligations légales plus accessibles que jamais.
À l'approche de 2025, des réglementations strictes, telles que le Diagnostic de Performance Énergétique et le constat de risque d'exposition au plomb, imposent aux propriétaires de se conformer à des normes de sécurité et d'efficacité énergétique.
Cet article explore les différentes exigences légales en matière de diagnostics immobiliers, les implications financières pour les propriétaires, et souligne l'importance d'une gestion proactive pour éviter les litiges tout en optimisant la valeur des biens.
Les témoignages et études de cas démontrent comment une approche méthodique peut transformer des défis en opportunités dans le secteur locatif.
Dwell: Solutions Numériques pour la Gestion des Diagnostics Locatifs
Dwell propose des solutions numériques innovantes qui révolutionnent la gestion des évaluations locatives. Grâce à une plateforme centralisée, les détenteurs peuvent aisément organiser, surveiller et administrer tous les contrôles nécessaires pour leurs biens. Cette approche numérique permet non seulement de gagner un temps précieux, mais aussi de garantir le respect de toutes les obligations légales, réduisant ainsi considérablement le risque de litiges avec les locataires.
En 2025, l'adoption des plateformes de gestion immobilière en France a atteint des niveaux sans précédent, avec une augmentation significative de l'utilisation des solutions numériques. Les gestionnaires immobiliers constatent un retour sur investissement rapide, grâce à l'engagement des équipes dans l'utilisation de ces technologies.
Des études de cas montrent que l'intégration de pratiques durables et de systèmes de surveillance en temps réel devient une priorité, favorisant l'utilisation de sources d'énergie renouvelable et la réduction de la consommation d'eau et d'énergie. Les témoignages de clients satisfaits renforcent la crédibilité des services offerts, soulignant l'importance des solutions numériques dans la gestion des évaluations locatives.
Par exemple, Alexia Blanchy, star de l’immobilier bordelais, a déclaré qu'elle a obtenu une vingtaine de nouveaux mandats après chaque vidéo.
En somme, , comme celle de Dwell, offre des avantages indéniables pour les détenteurs de biens en simplifiant les processus et en assurant une conformité légale optimale, tout en garantissant des services dans un délai de 24 heures.
Diagnostic de Performance Énergétique (DPE): Évaluer l'Efficacité Énergétique
(DPE) est l'un des diagnostics obligatoires location pour tous les biens mis en location. Ce diagnostic classe les habitations de A (très économe) à G (très énergivore). À partir de 2025, les logements classés G ne pourront plus être loués, ce qui représente un défi majeur pour de nombreux bailleurs en raison des diagnostics obligatoires location. Actuellement, environ 17 % des logements en France sont classés G, ce qui souligne l'urgence d'une mise à niveau rapide pour éviter des pertes financières significatives, notamment la perte de revenus locatifs.
Les propriétaires doivent donc veiller à ce que leur bien soit conforme aux diagnostics obligatoires location pour éviter des pertes financières. Selon UFC-Que Choisir, "Si vous avez un projet de rénovation, ne négligez pas le montage financier de celui-ci", ce qui met en évidence l'importance d'une planification financière adéquate pour les propriétaires souhaitant améliorer l'efficacité énergétique de leurs biens.
Des études de cas montrent que des individus ayant investi dans des rénovations énergétiques, telles que l'installation de pompes à chaleur aérothermiques, ont non seulement amélioré la classification de leur logement, mais ont également réduit leur consommation d'électricité de jusqu'à 75 %. Ainsi, le DPE 2025 ne se limite pas à une obligation légale ; il représente également une opportunité pour les propriétaires d'optimiser la valeur de leurs biens tout en répondant aux attentes croissantes des locataires en matière d'efficacité énergétique.

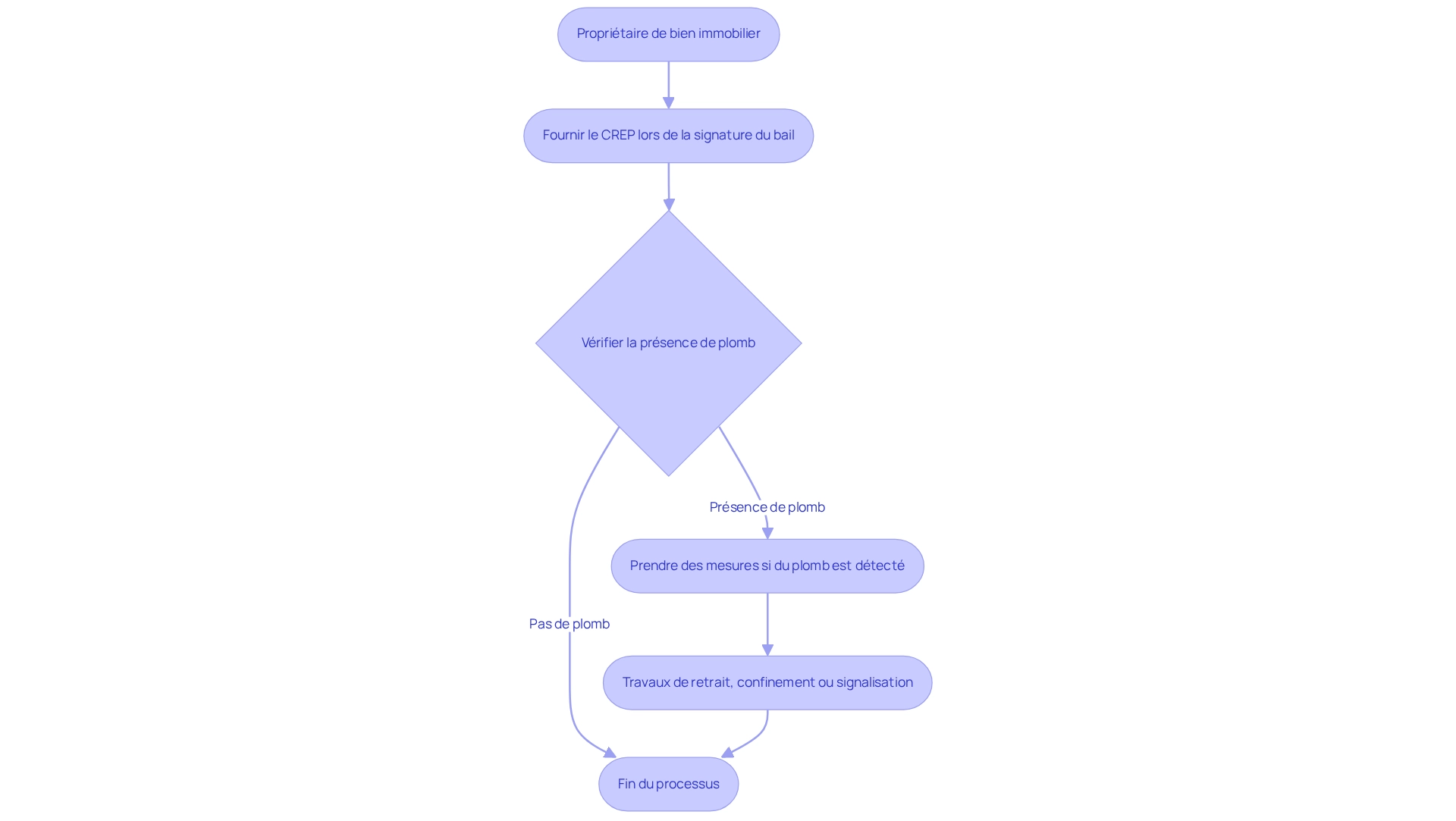
Constat de Risque d'Exposition au Plomb: Obligations pour les Propriétaires
Le constat de risque d'exposition au plomb (CREP) constitue une exigence légale incontournable pour toutes les habitations érigées avant 1949. Lors de la signature du bail, il est impératif que les propriétaires fournissent les diagnostics obligatoires location, qui évaluent la présence de plomb dans les surfaces du logement. Environ 70 % des logements construits avant cette date peuvent contenir des résidus de plomb, selon les chiffres du CSTB. Si le CREP révèle la présence de plomb, les détenteurs du bien sont tenus de prendre des pour protéger les occupants. Cela peut inclure des travaux de retrait, de confinement ou de signalisation des zones à risque.
Des études de cas démontrent que l'oubli de fournir le CREP peut remettre en question la validité du bail, entraînant des conséquences juridiques pour les bailleurs. Par exemple, le dossier technique (DDT) doit regrouper tous les documents nécessaires pour la location d'un bien et doit être annexé au bail lors de sa signature. Son absence peut mener à des litiges. Les détenteurs doivent donc être vigilants et s'assurer que tous les diagnostics obligatoires location sont bien respectés pour éviter des complications futures. En 2025, il est crucial que les détenteurs de biens soient conscients des diagnostics obligatoires location liés au CREP et des mesures à prendre en cas de détection de plomb, telles que le retrait ou le confinement, afin de garantir la sécurité des locataires et de se conformer à la législation en vigueur.

État des Risques et Pollutions: Comprendre les Risques Environnementaux
L'état des risques et pollutions (ERP) est un document essentiel qui informe les locataires des risques naturels, miniers et technologiques auxquels le bien est exposé. Les diagnostics obligatoires location doivent être remis au locataire lors de la signature du bail, et il est impératif pour les bailleurs de s'assurer que ces documents sont à jour et complets. En 2025, un pourcentage significatif de logements ne dispose pas d'un ERP à jour, exposant ainsi les détenteurs à des litiges potentiels.
Les conséquences du non. En effet, en cas de manquement à fournir un état des risques, l'acquéreur ou le locataire peut engager la responsabilité du vendeur ou du bailleur pour vice caché, conformément à l'article 1641 du Code Civil. Cela permet aux acheteurs ou locataires de demander la résolution du contrat ou une diminution du prix, assurant ainsi une protection juridique contre les défauts cachés.
Les statistiques montrent que les litiges liés aux risques environnementaux en location sont en augmentation. Cela souligne l'importance d'un ERP à jour. Les détenteurs doivent également être conscients des diagnostics obligatoires location liés à l'ERP lors de la signature du bail, notamment [les articles L125-5, L125-6, L125-7 et R125-23 à 27 du code de l'environnement](https://amgdiagnostic-immo.com/diagnostic-erp-bordeaux). Les experts s'accordent à dire que la mise à jour régulière de l'ERP est cruciale pour éviter des problèmes juridiques. Pierre-Hugo Monteil, de l'État des Risques et Pollutions, souligne l'importance de remplir correctement le formulaire ERP pour garantir la transparence et la sécurité des transactions immobilières. En mettant à jour leur ERP, les détenteurs peuvent non seulement se conformer à la législation, mais aussi renforcer la confiance des locataires et éviter des conflits futurs.

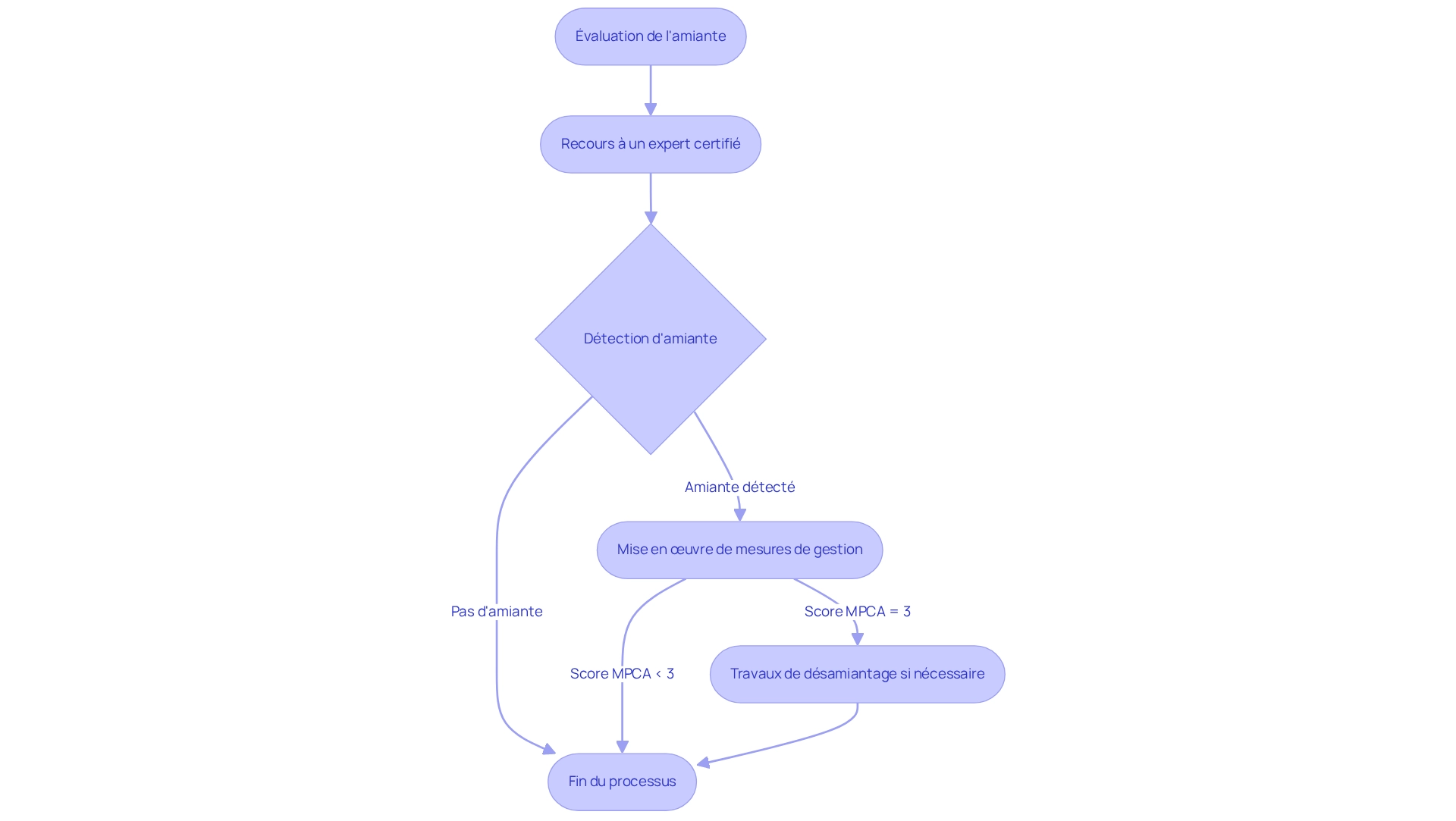
Diagnostic Amiante: Exigences pour les Propriétaires de Biens Anciens
L'évaluation de l'amiante fait partie des diagnostics obligatoires location pour tous les biens construits avant le 1er juillet 1997. Les détenteurs doivent recourir à un expert certifié pour effectuer les diagnostics obligatoires location. En cas de détection d'amiante, des mesures de gestion doivent être mises en œuvre, ce qui peut inclure des travaux de désamiantage. Environ 30 % des logements construits avant 1997 contiennent des matériaux contenant de l'amiante, soulignant l'importance cruciale de cette évaluation. Les détenteurs sont tenus d'inclure le rapport amiante ainsi que les diagnostics obligatoires location au dossier technique lors de toute vente ou travaux dans ces bâtiments.
Des travaux de désamiantage deviennent obligatoires si le score de la Matrice de Produits Contenant de l'Amiante (MPCA) est de 3, nécessitant le retrait du matériau . La non-conformité aux diagnostics obligatoires location peut entraîner des conséquences juridiques et financières significatives pour les détenteurs. Le ministre de l’économie, Bruno Le Maire, a récemment souligné qu'une réforme nécessaire du système de diagnostic de performance énergétique a été mise en lumière, renforçant l'importance de la conformité.
Depuis le 1er avril 2013, le repérage a été élargi pour inclure des éléments extérieurs de l'habitation, accentuant ainsi la nécessité d'une vigilance accrue. Les détenteurs doivent être proactifs dans la gestion de ces évaluations pour éviter des complications futures. Enfin, il est essentiel de considérer les évaluations immobilières et la rénovation écologique comme complémentaires pour favoriser la transition énergétique.

État des Installations Électriques et de Gaz: Garantir la Sécurité Locative
Les propriétaires sont tenus de fournir des diagnostics obligatoires location concernant l'état des installations électriques et de gaz pour les habitations dont l'installation a plus de 15 ans. Ces diagnostics obligatoires location, effectués par des experts certifiés, doivent être remis au locataire lors de la signature du bail, garantissant ainsi que les installations respectent les normes de sécurité en vigueur. En 2025, il est impératif que ces évaluations soient effectuées avec rigueur. En effet, l'absence de certains équipements de sécurité obligatoires peut être considérée comme une « mise en danger de la vie d'autrui », selon la Cour de cassation.
Des études révèlent qu'environ 30 % des logements construits avant 1975 présentent des installations électriques et de gaz non conformes, augmentant ainsi le risque d'accidents. Les évaluations régulières permettent non seulement de garantir la sécurité des occupants, mais aussi de prévenir des incidents potentiellement graves liés à des installations défectueuses.
Des témoignages d'experts soulignent l'importance d'une évaluation précise pour assurer la sécurité locative. Choisir un diagnostiqueur certifié est crucial pour garantir la qualité et la fiabilité des évaluations. En comparant les devis et en vérifiant les avis des clients, les propriétaires peuvent s'assurer de la compétence du diagnostiqueur. Cela est essentiel pour la sécurité des occupants et la conformité légale. En somme, la gestion , favorisée par des diagnostics obligatoires location et des solutions de Dwell, est essentielle pour maintenir des normes de sécurité élevées et protéger les locataires.
Diagnostic de Surface Habitable: Établir des Loyers Justes
Le diagnostic de surface habitable, également connu sous le nom de loi Boutin, fait partie des diagnostics obligatoires location pour tous les baux en France. Il permet de déterminer la surface réelle du logement, ce qui est essentiel pour établir un loyer équitable. En effet, si la surface réelle est inférieure de plus de 5 % à celle indiquée dans le bail, le locataire a le droit de demander une réduction de loyer.
En 2025, il a été constaté que plus de 15 % des logements présentaient des erreurs dans la surface mentionnée sur les baux, entraînant une hausse des demandes en justice. En Île-de-France et sur le pourtour méditerranéen, le taux de litiges dépasse 9 affaires pour 1 000 habitants, comme l'indique Marianne Juillard. Ces chiffres soulignent l'importance d'un mesurage précis.
Les implications juridiques d'une surface habitable incorrecte sont considérables. Les propriétaires doivent être conscients que des erreurs peuvent non seulement perturber la fixation des loyers, mais également engendrer des conséquences financières et juridiques. Par exemple, une étude de cas récente a révélé que des erreurs dans l'évaluation de la surface habitable avaient conduit à des demandes de remboursement de loyers pour des montants significatifs.
Pour , un mesurage professionnel rigoureux est fortement recommandé. Dwell propose des solutions de gestion de propriété efficaces, incluant des opérateurs formés et expérimentés, des rapports disponibles sous 24h, et des états des lieux informatisés pour plus de fluidité. De plus, des photos des dégradations et des indicateurs d'état sont fournis pour renforcer la transparence et la précision des évaluations. En somme, les diagnostics obligatoires location, y compris le diagnostic de surface habitable en vertu de la loi Boutin, sont cruciaux pour garantir des relations locatives transparentes et équitables, tout en protégeant les droits des locataires et des bailleurs.

Variabilité des Diagnostics selon la Localisation: Ce que les Propriétaires Doivent Savoir
Les exigences en matière de diagnostics obligatoires location en . Certaines régions imposent des réglementations spécifiques concernant l'amiante et les risques environnementaux, influençant ainsi les coûts et les processus de gestion immobilière. En 2025, il est crucial pour les propriétaires de se familiariser avec les diagnostics obligatoires location et les exigences locales afin de garantir leur conformité légale.
Les statistiques révèlent que le parc total d'habitations en France comprend environ 30 millions d'unités, dont une part significative est classée E ou inférieure, nécessitant des audits énergétiques obligatoires. À partir de janvier 2022, ces audits sont devenus essentiels pour les ventes de logements classés E, avec des exigences de certification plus strictes pour les diagnostiqueurs. Cette évolution devrait accroître la demande d'audits, mais la fin des attestations provisoires et les nouvelles modalités d'examen compliquent la situation pour les diagnostiqueurs. Le coût total de l'éradication des 'passoires thermiques' est estimé à près de 100 milliards d'euros d'ici 2030, soulignant l'importance de ces audits pour les détenteurs.
Les propriétaires doivent également être conscients des opinions d'experts sur les réglementations spécifiques aux différentes régions. Certaines régions peuvent exiger des évaluations supplémentaires en raison de leur situation géographique ou de leur historique environnemental. Des études de cas montrent que la variabilité des exigences de diagnostics obligatoires location peut entraîner des différences significatives dans les coûts et les délais de mise en conformité. En effet, à partir de janvier 2022, l'audit énergétique devient obligatoire pour les ventes de logements classés E, ce qui complique la situation pour les diagnostiqueurs.
En somme, il est impératif pour les propriétaires de se renseigner sur les diagnostics obligatoires location ainsi que sur les réglementations spécifiques à leur région afin d'éviter des complications potentielles et de garantir une gestion efficace de leurs biens immobiliers. Comme l'a souligné Véronique Steiner, "la professionnalité et la fiabilité de Dwell en font le choix privilégié pour les solutions de gestion immobilière sur le marché.
Coûts des Diagnostics: Anticiper les Dépenses pour les Propriétaires
Les coûts des évaluations immobilières en France varient considérablement selon plusieurs critères, tels que :
- la taille du bien
- le type d'évaluation nécessaire
- la localisation géographique
En moyenne, . Il est crucial de noter que des réductions sur les ensembles d'analyses peuvent dépasser 50 % du coût total, allégeant ainsi le budget des propriétaires. Par exemple, un propriétaire qui choisit un ensemble d'évaluations peut économiser jusqu'à 150 euros, représentant une réduction significative lors de la mise en location de son bien.
Les détenteurs doivent anticiper ces frais dans leur budget pour éviter des difficultés financières. Généralement, les coûts des évaluations sont plus élevés dans les grandes métropoles, en raison d'une concurrence accrue parmi les professionnels. En revanche, les zones rurales offrent souvent des tarifs plus compétitifs, grâce à des frais généraux plus bas et à une concurrence moindre. Par exemple, un détenteur ayant sélectionné un diagnostiqueur dans une zone rurale a pu réduire ses coûts de 30 % par rapport à ceux d'une grande ville.
Des études de cas montrent que les détenteurs qui planifient ces dépenses à l'avance peuvent mieux gérer leur budget et éviter des surprises financières. En 2025, il est essentiel pour les propriétaires de s'informer sur les coûts moyens des évaluations immobilières et de prévoir les dépenses associées à ces obligations légales, telles que les contrôles de performance énergétique et d'amiante, afin d'assurer une transaction immobilière légale et sécurisée.

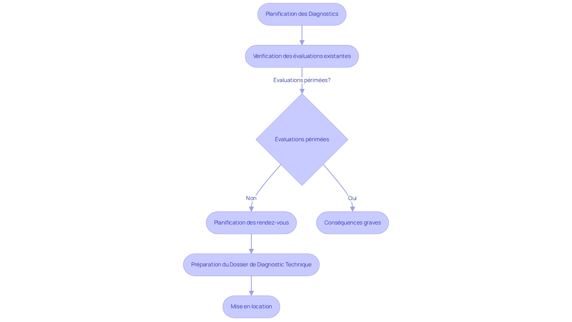
Planification des Diagnostics: Respecter les Délais Légaux pour la Location
Il est essentiel pour les détenteurs de planifier soigneusement la réalisation de leurs évaluations afin de respecter les délais légaux. En 2025, les diagnostics obligatoires location avant la mise en location ne sont pas seulement une obligation, mais également une nécessité pour éviter des complications. Près de 30 % des propriétaires ont des évaluations périmées, ce qui peut entraîner des retards significatifs dans le processus de location, en raison des diagnostics obligatoires location.
Les évaluations de loi Carrez, de plomb et d'amiante, par exemple, ont une validité illimitée, mais d'autres contrôles nécessitent un renouvellement régulier. Ne pas respecter ces délais peut avoir des conséquences graves. Bernard Brault souligne : « Faillir de planifier, c’est planifier sa faillite. Un Dossier de Diagnostic Technique (DDT) bien préparé, incluant les diagnostics obligatoires location, facilite la transparence et renforce la confiance entre le bailleur et le locataire.
Grâce à Dwell, les détenteurs peuvent simplifiées, telles que la planification des rendez-vous et la gestion des clés. Cela facilite la préparation d'un DDT bien organisé. Déléguez, on prend le relais ! Les propriétaires qui prennent le temps de planifier leurs diagnostics obligatoires location avec Dwell sont mieux préparés, évitant ainsi des complications potentielles et garantissant une expérience de location fluide et conforme aux exigences légales.

Conclusion
La gestion des diagnostics locatifs est essentielle pour les propriétaires, surtout à l'approche des nouvelles réglementations de 2025. Les exigences telles que le Diagnostic de Performance Énergétique, le constat de risque d'exposition au plomb, et l'état des risques et pollutions ne constituent pas seulement des obligations légales; elles représentent également des opportunités pour optimiser la valeur des biens immobiliers. En intégrant des solutions numériques comme celles proposées par Dwell, les propriétaires peuvent simplifier la planification et le suivi de ces diagnostics, tout en minimisant les risques de litiges.
Les implications financières sont également significatives. Le non-respect des normes peut entraîner des pertes de revenus locatifs et des coûts juridiques. En investissant dans des rénovations énergétiques et en maintenant la conformité avec les diagnostics obligatoires, les propriétaires peuvent non seulement protéger leur investissement, mais aussi répondre aux attentes croissantes des locataires en matière de sécurité et d'efficacité énergétique.
En somme, adopter une approche proactive et méthodique dans la gestion des diagnostics locatifs est crucial. Cela permet non seulement d'éviter des complications juridiques, mais aussi de garantir des relations locatives transparentes et équitables. Les propriétaires sont donc encouragés à prendre ces mesures dès maintenant pour assurer leur conformité et maximiser la valeur de leurs biens dans un marché immobilier en constante évolution.
Foire aux questions
Quelles solutions propose Dwell pour la gestion des évaluations locatives ?
Dwell propose des solutions numériques innovantes qui permettent aux détenteurs de biens d'organiser, surveiller et administrer facilement tous les contrôles nécessaires pour leurs propriétés via une plateforme centralisée.
Quels sont les avantages de l'approche numérique de Dwell ?
L'approche numérique permet de gagner du temps précieux, de garantir le respect des obligations légales et de réduire considérablement le risque de litiges avec les locataires.
Quelle est la tendance de l'adoption des plateformes de gestion immobilière en France en 2025 ?
En 2025, l'adoption des plateformes de gestion immobilière en France a atteint des niveaux sans précédent, avec une utilisation significativement accrue des solutions numériques par les gestionnaires immobiliers.
Quels bénéfices les gestionnaires immobiliers constatent-ils grâce à l'utilisation des technologies numériques ?
Les gestionnaires immobiliers constatent un retour sur investissement rapide grâce à l'engagement de leurs équipes dans l'utilisation de ces technologies.
Quel impact les pratiques durables et les systèmes de surveillance en temps réel ont-ils sur la gestion immobilière ?
L'intégration de pratiques durables et de systèmes de surveillance en temps réel devient une priorité, favorisant l'utilisation de sources d'énergie renouvelable et la réduction de la consommation d'eau et d'énergie.
Pourquoi le Diagnostic de Performance Énergétique (DPE) est-il important pour les propriétaires ?
Le DPE est un diagnostic obligatoire pour tous les biens mis en location, classant les habitations de A (très économe) à G (très énergivore). À partir de 2025, les logements classés G ne pourront plus être loués, ce qui représente un défi pour de nombreux bailleurs.
Que doivent faire les propriétaires pour éviter des pertes financières liées aux diagnostics obligatoires ?
Les propriétaires doivent veiller à ce que leur bien soit conforme aux diagnostics obligatoires pour éviter des pertes financières, notamment la perte de revenus locatifs.
Quelles opportunités le DPE 2025 offre-t-il aux propriétaires ?
Le DPE 2025 représente une opportunité pour les propriétaires d'optimiser la valeur de leurs biens tout en répondant aux attentes croissantes des locataires en matière d'efficacité énergétique.
Quelles sont les obligations liées au constat de risque d'exposition au plomb (CREP) ?
Le CREP est une exigence légale pour toutes les habitations érigées avant 1949. Les propriétaires doivent fournir ce diagnostic lors de la signature du bail et prendre des mesures immédiates si la présence de plomb est détectée.
Quelles conséquences peuvent découler de l'oubli de fournir le CREP ?
L'oubli de fournir le CREP peut remettre en question la validité du bail, entraînant des conséquences juridiques pour les bailleurs, notamment des litiges potentiels.
Téléphone
09 80 80 63 21Réseaux sociaux
