9 Diagnostics Obligatoires pour la Location Meublée

Aperçu
Les diagnostics obligatoires pour la location meublée, tels que le Diagnostic de Performance Énergétique (DPE) et le diagnostic plomb, sont cruciaux pour garantir la conformité légale et la sécurité des occupants. En effet, le non-respect de ces obligations peut entraîner des sanctions financières significatives.
Une plateforme comme Dwell facilite la gestion de ces diagnostics, permettant ainsi aux propriétaires de se concentrer sur d'autres aspects de leur activité tout en respectant les exigences réglementaires.
En intégrant ces évaluations, les propriétaires s'assurent non seulement de la légalité de leur offre, mais aussi de la satisfaction et de la sécurité de leurs locataires.
Introduction
Dans un marché locatif en pleine mutation, la conformité aux diagnostics obligatoires s'impose comme une priorité incontournable pour les propriétaires de logements meublés. Avec l'échéance de 2025, marquée par l'interdiction de louer des biens classés G, la nécessité de respecter les normes légales devient cruciale. Cet article examine les neuf diagnostics essentiels que chaque bailleur doit connaître pour éviter des sanctions sévères et garantir la sécurité de leurs locataires.
Comment naviguer efficacement dans cette jungle réglementaire tout en optimisant la gestion de ses biens ?
Dwell: Solutions pour la Gestion des Diagnostics Obligatoires
Dwell propose une plateforme numérique innovante qui facilite la gestion des évaluations obligatoires, notamment le diagnostic obligatoire location meuble, pour les locations meublées. Grâce à ses outils intuitifs, les propriétaires peuvent organiser et suivre facilement les évaluations nécessaires, assurant ainsi leur conformité avec la législation en vigueur. En 2024, avec l'interdiction de louer des logements classés G, la rapidité et l'efficacité de Dwell deviennent essentielles pour les gestionnaires immobiliers. Cela leur permet de se concentrer sur d'autres aspects de leur activité tout en respectant les obligations légales.
En intégrant des fonctionnalités telles que la réservation rapide d'inspections et des rapports détaillés accessibles sous 24 heures, Dwell aide à réduire le temps consacré à la gestion des évaluations. Cela s'avère crucial dans un marché où la conformité est de plus en plus surveillée. De surcroît, Dwell a réalisé un total de 14,000 inspections, témoignant de son expérience et de sa fiabilité.
L'utilisation croissante des plateformes numériques pour la gestion des diagnostics immobiliers, dans un marché dont la valeur est passée de 11,35 milliards de dollars en 2021 à 12,82 milliards de dollars en 2022, témoigne d'une tendance vers une digitalisation nécessaire. Cela permet aux professionnels de s'adapter aux exigences réglementaires tout en améliorant leur efficacité opérationnelle. En effet, Dwell aide à économiser jusqu'à deux jours par mois pour les gestionnaires de biens, renforçant ainsi son rôle dans l'optimisation des opérations.
Pour obtenir des et découvrir comment nos solutions peuvent transformer votre gestion immobilière, contactez-nous dès aujourd'hui !

Diagnostic de Performance Énergétique (DPE): Évaluation de la Consommation Énergétique
Le diagnostic obligatoire location meuble inclut le Diagnostic de Performance Énergétique (DPE) qui est désormais une exigence incontournable pour toutes les locations meublées. À partir du 1er janvier 2025, les selon le DPE ne pourront plus être loués, touchant environ 567 000 biens sur le marché locatif. Ce diagnostic évalue la consommation énergétique du logement et propose des recommandations pour améliorer son efficacité. En 2024, près de 250 000 logements de catégorie G devraient être retirés du marché locatif, représentant un défi majeur pour les bailleurs.
Pour éviter des sanctions, il est crucial que les propriétaires s'assurent que leur DPE est à jour et conforme aux nouvelles normes. Actuellement, seulement 13,9 % des résidences principales en France sont classées comme passoires énergétiques. Ce chiffre pourrait augmenter si les détenteurs ne prennent pas les mesures nécessaires. Des exemples de propriétaires ayant mis à jour leur DPE montrent que des investissements dans des travaux de rénovation peuvent non seulement éviter des sanctions, mais aussi améliorer la valeur locative de leurs biens.
Les nouvelles normes DPE, qui entreront en vigueur en 2025, visent à réduire le nombre de logements énergivores sur le marché. Les propriétaires doivent donc agir rapidement pour se conformer à ces exigences, car la non-conformité pourrait entraîner des pertes financières significatives. En effet, les sanctions pour les logements classés G incluent l'interdiction de location, ce qui pourrait aggraver la crise du logement. Il est impératif que les propriétaires prennent conscience de l'importance d'un DPE à jour pour naviguer efficacement dans le marché locatif actuel.

Diagnostic Plomb: Protection Contre les Risques d'Exposition
Le diagnostic obligatoire location meuble comprend le diagnostic plomb, ou Constat de Risque d'Exposition au Plomb (CREP), qui est une obligation légale pour tous les logements construits avant 1949. En 2024, plus de 100 000 évaluations plomb ont été effectuées en France, soulignant ainsi l'importance cruciale de cette démarche pour la sécurité des occupants.
Ce diagnostic obligatoire location meuble doit être effectué par un professionnel certifié, qui remettra le rapport au locataire lors de la signature du bail. Grâce à Dwell, les gestionnaires immobiliers bénéficient de rapports disponibles dans leur espace sous 24 heures, facilitant ainsi leur conformité avec les obligations légales.
En cas de détection de plomb, il est impératif de prendre des mesures immédiates pour protéger les occupants, notamment en réalisant des travaux de confinement ou d'élimination des matériaux contaminés. Les opérateurs formés et expérimentés de Dwell garantissent des inspections efficaces, réduisant ainsi les risques d'erreurs.
De plus, les états des lieux informatisés permettent une gestion plus efficace et précise des diagnostics, contribuant à une organisation améliorée des interventions. Les gestionnaires immobiliers doivent faire preuve de vigilance, car l'absence de diagnostic obligatoire location meuble peut entraîner des sanctions sévères, y compris des amendes atteignant 300 000 euros pour les propriétaires.
Des témoignages de gestionnaires immobiliers, tels que "Dwell a transformé notre approche de la conformité, rendant le processus beaucoup plus simple et rapide", montrent que la mise en conformité avec ces obligations renforce la confiance des locataires et améliore la valeur des biens.
En résumé, le respect des obligations liées au diagnostic obligatoire location meuble est essentiel pour prévenir les risques d'exposition au plomb dans les logements anciens et garantir la sécurité des occupants. Les photos des dégradations et les indicateurs d'état sont également des outils précieux pour et planifier les travaux nécessaires.

Diagnostic Amiante: Identification des Matériaux Dangereux
Le diagnostic obligatoire location meuble est impératif pour tous les bâtiments érigés avant le 1er juillet 1997. Réalisé par un professionnel certifié, ce diagnostic a pour objectif d'identifier la . En cas de détection, il est essentiel d'instaurer des mesures de sécurité pour protéger les occupants. De plus, des travaux de désamiantage peuvent s'avérer nécessaires pour garantir un environnement sûr. Assurez-vous de respecter le diagnostic obligatoire location meuble pour protéger la santé des personnes et la valeur de vos biens.

Diagnostics Gaz et Électricité: Sécurisation des Installations
Les contrôles de gaz et d'électricité sont obligatoires pour toutes les installations de plus de 15 ans. Réalisés par des experts certifiés, ces évaluations, connues sous le nom de , doivent être remises au locataire lors de la signature du contrat de location. Elles garantissent que les installations respectent les normes de sécurité en vigueur, protégeant ainsi les occupants contre les risques d'accidents.
En 2024, un nombre alarmant d'accidents liés à des installations non conformes a été enregistré, soulignant l'importance cruciale de ces évaluations. En moyenne, 2 300 accidents d'origine électrique sont recensés chaque année dans le monde du travail en France, renforçant ainsi la nécessité d'effectuer ces diagnostics régulièrement.
Les normes de sécurité exigent que toute installation électrique soit conforme au Règlement général sur les installations électriques (RGIE), qui impose des mesures strictes pour garantir la sécurité des biens et des personnes. Par exemple, les installations doivent être vérifiées pour s'assurer qu'elles ne présentent pas de défauts pouvant entraîner des accidents. De plus, les installations de gaz doivent répondre aux exigences de sécurité spécifiques pour éviter les fuites et les explosions.
Des études montrent que les installations défectueuses sont responsables d'une part significative des accidents domestiques, ce qui accentue la nécessité d'effectuer ces diagnostics régulièrement. En somme, le diagnostic obligatoire location meuble fait partie des mesures de sécurité essentielles pour garantir un environnement de vie sûr et conforme aux réglementations en vigueur.

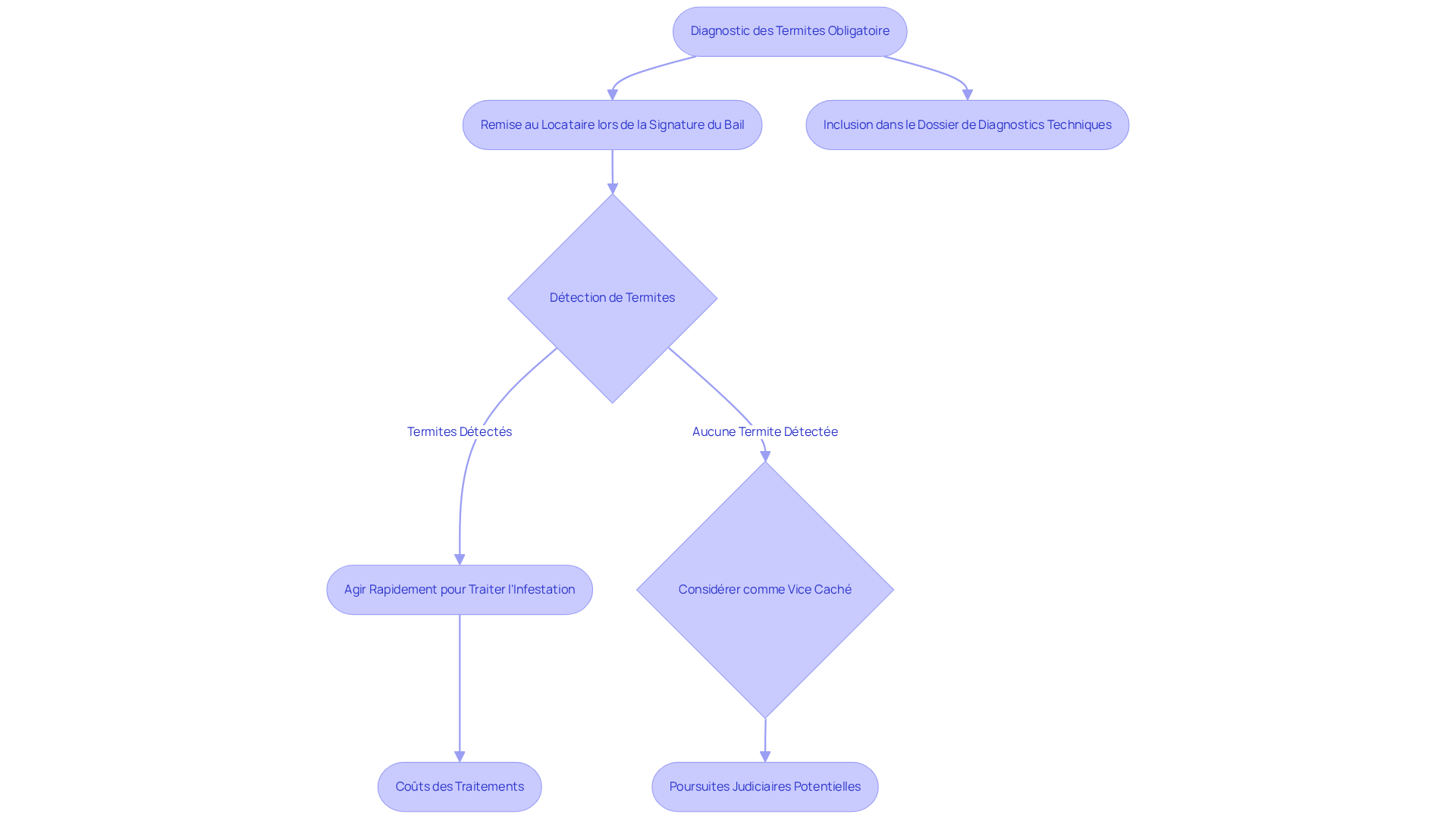
Diagnostic Termites: Prévention des Dommages Structurels
Le diagnostic termites est une exigence incontournable dans les zones identifiées comme à risque. Réalisé par un , ce diagnostic doit être remis au locataire lors de la signature du bail. En cas de détection de termites, il est impératif d'agir rapidement pour traiter l'infestation, car les termites peuvent causer des dommages structurels significatifs, notamment à la charpente et aux murs.
Les propriétaires doivent être conscients que la non-divulgation d'une infestation peut être considérée comme un vice caché, exposant ainsi le vendeur à des poursuites judiciaires. Les coûts des traitements contre les termites varient généralement entre 110 € et 300 €, selon la taille du logement et la gravité de l'infestation.
Il est conseillé d'inclure le diagnostic obligatoire location meuble dans le Dossier de Diagnostics Techniques (DDT) pour garantir la transparence et la sécurité des transactions immobilières. En cas d'infestation, les propriétaires doivent faire appel à des professionnels pour évaluer la situation et mettre en œuvre des mesures préventives, telles que l'utilisation de traitements curatifs et préventifs, afin d'éviter des réparations coûteuses à l'avenir.
Dwell, en tant que plateforme spécialisée dans la gestion immobilière, peut aider les gestionnaires à automatiser ces diagnostics grâce à des commandes en ligne rapides et efficaces, à la coordination des rendez-vous avec les locataires, et à des rapports professionnels mis à disposition dans votre espace sous 24h pour une gestion efficace des infestations.

État des Risques Naturels et Technologiques: Information Cruciale pour les Locataires
L'état des risques naturels et technologiques (ERNMT) est un diagnostic obligatoire location meuble que tout propriétaire doit fournir lors de la mise en location d'un bien. Ce document a pour rôle d'informer les locataires des risques potentiels associés à l'emplacement du logement, notamment les inondations, les mouvements de terrain et autres aléas naturels. En France, environ 64 % de la population vivant dans des zones à risque d'inondation n'est pas consciente de ce danger, ce qui souligne l'importance cruciale de l'information sur les risques liés à l'emplacement. De plus, il est à noter que 2 communes sur 3 en France sont exposées à au moins un risque naturel, renforçant ainsi la nécessité de l'ERNMT.
Depuis 2006, la loi impose aux détenteurs de fournir des informations sur les risques majeurs, garantissant la transparence et la sécurité des occupants. Par exemple, des gestionnaires proactifs fournissent des , permettant aux locataires de prendre des décisions éclairées. Cette obligation d'information concernant le diagnostic obligatoire location meuble contribue non seulement à la protection des locataires, mais également à la réduction des litiges potentiels liés aux risques environnementaux. En intégrant ces informations dans le dossier de diagnostic technique, les propriétaires renforcent leur responsabilité et leur engagement envers la sécurité de leurs locataires. De 1900 à 2021, plus de 520 événements naturels dommageables ont eu lieu en France, soulignant l'importance de l'ERNMT pour la sécurité des locataires.

Constat de Risque d'Exposition au Plomb: Obligation d'Information
Le Constat de Risque d'Exposition au Plomb (CREP) est un document incontournable à remettre au locataire lors de la signature du bail pour les logements construits avant 1949. Ce diagnostic crucial informe les occupants des dangers associés à la présence de plomb dans les peintures et revêtements, pouvant entraîner des maladies graves, telles que le saturnisme, particulièrement dangereux pour les jeunes enfants et les femmes enceintes. En cas de détection de plomb, il est impératif d'effectuer des travaux de retrait ou de confinement pour garantir la sécurité des occupants.
Les litiges liés à la non-remise du CREP sont fréquents. Les acquéreurs ont la possibilité de demander l'annulation de la vente ou du bail, et peuvent obtenir des dommages et intérêts en cas de fausses informations. Par exemple, un gestionnaire immobilier avisé pourrait informer ses locataires des risques liés au plomb, en fournissant des détails sur les mesures à prendre si le CREP révèle une concentration supérieure à 1 mg/cm².
Les propriétaires sont légalement tenus de communiquer le CREP aux occupants et de veiller à l'exactitude des informations fournies. Le non-respect de cette obligation peut engager la responsabilité pénale du propriétaire, entraînant des sanctions pouvant atteindre 300 000 € d'amende. Il est donc essentiel pour les gestionnaires immobiliers de se conformer à ces exigences afin d'assurer la sécurité des occupants et d'éviter des litiges potentiels.

Dossier de Diagnostic Technique: Regroupement des Obligations
Le Dossier de Diagnostic Technique (DDT) est un document fondamental qui regroupe le diagnostic obligatoire location meuble ainsi que tous les bilans obligatoires à fournir lors de la mise en location d'un bien immobilier. Ce dossier, essentiel pour toute transaction, doit être remis au locataire et annexé à la promesse de vente ou à l'acte authentique. Il inclut des éléments cruciaux tels que :
- le Diagnostic de Performance Énergétique (DPE)
- le Constat des Risques d'Exposition au Plomb (CREP)
- les évaluations gaz et électricité
En France, le coût des évaluations immobilières varie entre 50 et 150 €, selon la localisation et la nature du bien. Il est impératif que ces documents soient à jour pour garantir la conformité légale et la sécurité des occupants. Par exemple, le DPE a une durée de validité de 10 ans, tandis que les contrôles gaz et électricité sont valables 6 ans. Un permet non seulement de respecter les obligations légales, mais aussi de protéger les détenteurs contre d'éventuelles réclamations. Des gestionnaires immobiliers s'assurent que toutes les évaluations sont effectuées et regroupées efficacement, facilitant ainsi la gestion des biens et la tranquillité d'esprit des locataires. En intégrant tous ces éléments, le diagnostic obligatoire location meuble devient un outil indispensable pour toute location meublée.

Sanctions Administratives et Financières: Risques de Non-Conformité
Les propriétaires qui négligent leurs obligations de diagnostic s'exposent à des sanctions administratives et financières significatives. En effet, les amendes peuvent atteindre jusqu'à 1 500 euros pour chaque diagnostic manquant ou non conforme. En cas de récidive, cette amende peut grimper à 3 000 euros. En 2024, le nombre de litiges liés à des évaluations manquantes a considérablement augmenté, soulignant l'importance cruciale de la conformité.
De plus, la non-présentation des évaluations lors d'un litige peut être interprétée comme un vice caché, entraînant des conséquences juridiques graves, telles que l'annulation du contrat de bail ou le versement de dommages-intérêts. Par exemple, un propriétaire a récemment été condamné à payer une amende de 1 500 euros pour un , alors qu'un simple diagnostic mis à jour aurait coûté entre 100 et 250 euros, lui permettant ainsi d'éviter cette sanction.
Il est donc impératif pour les bailleurs de s'assurer que tous les diagnostics sont à jour et conformes aux exigences légales afin d'éviter des pertes financières importantes. En outre, les amendes pour absence de DPE dans une annonce immobilière peuvent atteindre jusqu'à 15 000 euros, renforçant ainsi l'argument sur les conséquences financières. Les propriétaires doivent également être conscients que le recours à un diagnostiqueur non certifié peut entraîner des amendes allant jusqu'à 3 000 euros en cas de récidive.

Conclusion
La gestion des diagnostics obligatoires pour la location meublée est devenue un enjeu crucial pour les propriétaires, surtout avec l'évolution des réglementations qui entrera en vigueur en 2025. La conformité à ces exigences légales, telles que le Diagnostic de Performance Énergétique, le diagnostic plomb, et d'autres évaluations, est essentielle non seulement pour éviter des sanctions financières, mais aussi pour garantir la sécurité et le bien-être des locataires.
Les principaux diagnostics, tels que ceux liés à la performance énergétique, à la sécurité des installations électriques et de gaz, ainsi qu'à la présence de matériaux dangereux comme l'amiante ou le plomb, jouent un rôle clé dans la protection des occupants et dans la valorisation des biens immobiliers. Des plateformes comme Dwell offrent des solutions innovantes pour simplifier la gestion de ces évaluations, permettant ainsi aux propriétaires de se concentrer sur d'autres aspects de leur activité tout en respectant les obligations légales.
Il est impératif pour les propriétaires de prendre ces réglementations au sérieux et d'agir rapidement pour se conformer aux normes en vigueur. En intégrant efficacement tous les diagnostics dans le Dossier de Diagnostic Technique, les bailleurs protègent non seulement leurs locataires, mais assurent également la pérennité de leurs investissements immobiliers. La vigilance et la proactivité dans la gestion des diagnostics obligatoires peuvent faire la différence entre une location réussie et des complications juridiques coûteuses.
Foire aux questions
Qu'est-ce que Dwell et quelles solutions propose-t-il ?
Dwell est une plateforme numérique qui facilite la gestion des évaluations obligatoires, notamment le diagnostic obligatoire pour les locations meublées. Elle permet aux propriétaires d'organiser et de suivre facilement les évaluations nécessaires pour assurer leur conformité légale.
Pourquoi Dwell est-il essentiel pour les gestionnaires immobiliers en 2024 ?
En 2024, l'interdiction de louer des logements classés G rend la rapidité et l'efficacité de Dwell cruciales pour les gestionnaires immobiliers, leur permettant de se concentrer sur d'autres aspects de leur activité tout en respectant les obligations légales.
Quelles fonctionnalités Dwell offre-t-il pour la gestion des diagnostics ?
Dwell propose des fonctionnalités telles que la réservation rapide d'inspections et des rapports détaillés accessibles sous 24 heures, ce qui aide à réduire le temps consacré à la gestion des évaluations.
Quelle est l'importance du Diagnostic de Performance Énergétique (DPE) pour les locations meublées ?
Le DPE est une exigence incontournable pour toutes les locations meublées. À partir du 1er janvier 2025, les logements classés G ne pourront plus être loués, touchant environ 567 000 biens sur le marché locatif.
Que doivent faire les propriétaires pour éviter des sanctions liées au DPE ?
Les propriétaires doivent s'assurer que leur DPE est à jour et conforme aux nouvelles normes pour éviter des sanctions, notamment l'interdiction de location pour les logements classés G.
Quel est le rôle du diagnostic plomb dans la gestion des locations meublées ?
Le diagnostic plomb est une obligation légale pour tous les logements construits avant 1949. Il doit être effectué par un professionnel certifié et est essentiel pour protéger les occupants contre les risques d'exposition au plomb.
Quelles sanctions peuvent encourir les propriétaires en cas de non-conformité aux diagnostics obligatoires ?
Les propriétaires peuvent faire face à des sanctions sévères, y compris des amendes atteignant 300 000 euros pour l'absence de diagnostic obligatoire pour les locations meublées.
Comment Dwell aide-t-il à améliorer la conformité des gestionnaires immobiliers ?
Dwell facilite la conformité grâce à des rapports disponibles sous 24 heures, des états des lieux informatisés et des inspections effectuées par des opérateurs formés, renforçant ainsi la confiance des locataires et améliorant la valeur des biens.
Téléphone
09 80 80 63 21Réseaux sociaux
