Améliorez la Classe Énergétique d'un Immeuble en 3 Étapes Clés

Introduction
La classe énergétique d'un bâtiment, allant de A à G, ne se limite pas à un simple indicateur de consommation ; elle est essentielle pour la valeur immobilière et la rentabilité des investissements. Avec l'échéance de 2025 qui impose des restrictions sur la location des biens classés F et G, les propriétaires doivent agir. Comment peuvent-ils améliorer la performance énergétique de leurs immeubles pour éviter des pertes financières et se conformer aux nouvelles réglementations ?
Il est crucial de comprendre que la transformation d'un bâtiment énergivore en un modèle d'efficacité ne se fait pas du jour au lendemain. Cela nécessite une stratégie bien pensée, des investissements judicieux et une volonté de s'engager dans la lutte contre le changement climatique. Quelles sont donc les étapes clés à suivre ? En répondant à cette question, nous pouvons non seulement protéger notre patrimoine immobilier, mais aussi contribuer à un avenir plus durable.
Comprendre la Classe Énergétique et son Importance
La performance énergétique d'un bâtiment, qui est définie par sa classe énergétique d'A à G, est un indicateur essentiel de sa consommation. A représente les bâtiments les plus économes, tandis que G désigne les plus gourmands. Cette classification, la classe énergétique d, est devenue cruciale, car elle influence non seulement les factures d'énergie, mais aussi la valeur du bien immobilier.
À partir de 2025, les nouvelles réglementations interdiront la location des bâtiments ayant une classe energetique d F et G. Cela rend impératif pour les propriétaires d'améliorer la performance de leurs biens afin d'éviter des pertes financières significatives et de se conformer à la législation. Par exemple, les logements classés G affichent une décote de 15 % par rapport à ceux classés D, soit environ 452 € par m². De plus, les logements classés F ou G restent en moyenne 84 jours sur le marché, tandis que ceux classés de A à E se vendent en 79 jours. Ce délai de vente plus long pour les passoires thermiques souligne l'importance d'une bonne classification.
En améliorant la classe energetique d'énergie, les propriétaires contribuent également à la réduction des émissions de gaz à effet de serre, un enjeu majeur dans la lutte contre le changement climatique. Des initiatives de rénovation ont déjà permis à de nombreux bâtiments de passer à des classe energetique d supérieures, augmentant ainsi leur valeur sur le marché et leur attractivité pour les locataires.
En somme, la classe energetique d est désormais un critère structurant du marché immobilier, comparable à la localisation ou à la surface des biens. Les propriétaires doivent donc agir dès maintenant pour garantir la rentabilité de leurs investissements.

Réaliser un Diagnostic de Performance Énergétique (DPE)
Pour réaliser un Diagnostic de Performance Énergétique (DPE) conforme à la classe energetique d, il est impératif de faire appel à un professionnel certifié. Voici les étapes à suivre :
- Choisir un diagnostiqueur certifié : Sélectionnez un professionnel reconnu, possédant des certifications valides. Consultez les avis en ligne ou demandez des recommandations pour garantir la qualité du service.
- Préparer les documents nécessaires : Rassemblez les informations pertinentes sur l'immeuble, telles que les factures d'électricité des dernières années, les plans de construction, ainsi que les détails concernant les systèmes de chauffage et d'isolation.
- Visite du diagnostiqueur : Le professionnel effectuera une visite pour évaluer la consommation d'énergie, vérifier l'isolation et examiner les systèmes de chauffage et de ventilation. Il utilisera des outils spécifiques pour mesurer la classe énergétique d ses performances.
- Recevoir le rapport : Suite à l'évaluation, le diagnostiqueur fournira un rapport détaillant la classe énergétique d l'immeuble, ainsi que les points à améliorer et des recommandations pour optimiser la performance d'énergie.
Ce diagnostic est non seulement une obligation légale, mais il constitue également un outil précieux pour identifier les travaux nécessaires à la valorisation de votre bien. Avez-vous déjà pensé à l'impact d'un DPE sur la valeur de votre propriété ? Ne sous-estimez pas l'importance de cette démarche.

Mettre en Œuvre des Améliorations Énergétiques
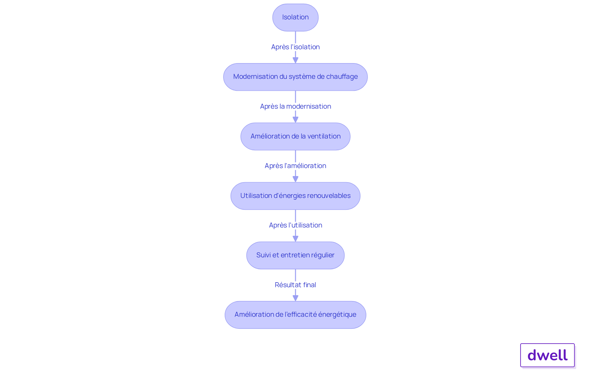
Pour augmenter l'efficacité d'un bâtiment, plusieurs travaux peuvent être envisagés. Voici les principales actions à mettre en œuvre :
-
Isolation : L'isolation des murs, des combles et des fenêtres est primordiale. Une bonne isolation peut réduire les pertes de chaleur jusqu'à 30 %. Utilisez des matériaux performants comme la laine de verre ou le polystyrène expansé. Pourquoi négliger une telle opportunité d'économiser ?
-
Modernisation du système de chauffage : Remplacez les chaudières anciennes par des modèles plus efficaces, comme les chaudières à condensation ou les pompes à chaleur. Ces systèmes consomment moins et offrent un meilleur rendement. Imaginez les économies sur vos factures !
-
Amélioration de la ventilation : Installez un système de ventilation mécanique contrôlée (VMC) pour assurer une circulation d'air optimale tout en minimisant les pertes de chaleur. Cela contribue à maintenir un environnement intérieur sain. Qui ne souhaite pas un air pur chez soi ?
-
Utilisation d'énergies renouvelables : Envisagez d'installer des panneaux solaires pour produire de l'électricité ou de l'eau chaude. Cela peut diminuer significativement les factures d'électricité et améliorer le niveau d'efficacité. Pensez à l'impact positif sur l'environnement !
-
Suivi et entretien régulier : Assurez-vous de réaliser un entretien régulier des systèmes de chauffage et de ventilation pour garantir leur efficacité. Un suivi régulier permet d'identifier rapidement les problèmes et d'optimiser les performances. Ne laissez pas les petites pannes devenir de gros problèmes !
En mettant en œuvre ces améliorations, vous pouvez non seulement augmenter la classe énergétique de votre bâtiment, mais aussi réaliser des économies substantielles sur vos factures d'énergie. N'attendez plus pour agir et transformer votre espace en un modèle d'efficacité.

Conclusion
Améliorer la classe énergétique d'un immeuble est devenu un enjeu crucial pour les propriétaires, tant sur le plan économique qu'environnemental. En investissant dans des rénovations énergétiques, il est possible d'augmenter la valeur du bien tout en répondant aux exigences réglementaires à venir. Les propriétaires doivent donc prendre conscience de l'importance de cette démarche pour garantir la rentabilité de leurs investissements.
Dans cet article, plusieurs étapes clés ont été abordées pour améliorer la classe énergétique d'un bâtiment. D'abord, la réalisation d'un Diagnostic de Performance Énergétique (DPE) est essentielle pour identifier les points à optimiser. Ensuite, des améliorations concrètes telles que :
- l'isolation
- la modernisation des systèmes de chauffage
- l'utilisation d'énergies renouvelables
Chacune de ces actions non seulement contribue à une meilleure classification énergétique, mais permet également de réaliser des économies significatives sur les factures d'énergie.
Il est temps d'agir et de considérer les améliorations énergétiques comme un investissement à long terme. En adoptant des pratiques durables et en respectant les nouvelles réglementations, chaque propriétaire peut jouer un rôle dans la lutte contre le changement climatique tout en valorisant son patrimoine. La transition vers une meilleure classe énergétique n'est pas seulement une obligation légale, mais aussi une opportunité de créer un avenir plus responsable et économiquement viable.
Foire aux questions
Qu'est-ce que la classe énergétique d'un bâtiment ?
La classe énergétique d'un bâtiment, classée de A à G, est un indicateur de sa performance énergétique et de sa consommation d'énergie. A représente les bâtiments les plus économes, tandis que G désigne les plus gourmands en énergie.
Pourquoi la classe énergétique est-elle importante ?
La classe énergétique influence les factures d'énergie et la valeur du bien immobilier. Elle est devenue cruciale pour les propriétaires, surtout avec les nouvelles réglementations qui interdiront la location des bâtiments classés F et G à partir de 2025.
Quelles sont les conséquences de posséder un bâtiment classé F ou G ?
Les logements classés F ou G subissent une décote de 15 % par rapport à ceux classés D, soit environ 452 € par m². De plus, ils restent en moyenne 84 jours sur le marché, ce qui est plus long que les logements classés de A à E qui se vendent en 79 jours.
Comment la classe énergétique impacte-t-elle la vente d'un bien immobilier ?
La classe énergétique affecte le délai de vente des logements. Les biens avec une classe énergétique plus basse (F ou G) mettent plus de temps à se vendre et ont une valeur marchande inférieure par rapport à ceux avec une meilleure classification.
Quel est l'impact environnemental de l'amélioration de la classe énergétique ?
En améliorant la classe énergétique, les propriétaires contribuent à la réduction des émissions de gaz à effet de serre, ce qui est essentiel dans la lutte contre le changement climatique.
Que doivent faire les propriétaires pour se conformer aux nouvelles réglementations ?
Les propriétaires doivent améliorer la performance énergétique de leurs biens pour éviter des pertes financières et se conformer à la législation interdisant la location des bâtiments classés F et G à partir de 2025.
Comment la classe énergétique est-elle perçue sur le marché immobilier ?
La classe énergétique est désormais un critère structurant du marché immobilier, comparable à la localisation ou à la surface des biens, ce qui souligne son importance pour la rentabilité des investissements des propriétaires.
Téléphone
09 80 80 63 21Réseaux sociaux
