Delai pour augmentation loyer : étapes essentielles à suivre

Aperçu
Le respect du délai pour une augmentation de loyer est impératif pour le propriétaire. En effet, celui-ci doit notifier le locataire au moins six mois avant la date d'échéance du bail afin d'éviter des complications juridiques. Ignorer ce délai peut rendre l'augmentation invalide, ce qui souligne l'importance de suivre les étapes légales. De plus, il est crucial de justifier toute hausse pour maintenir une bonne relation avec les locataires. En respectant ces règles, les propriétaires non seulement protègent leurs intérêts, mais favorisent également un climat de confiance avec leurs locataires.
Introduction
La gestion des augmentations de loyer en France représente un processus délicat, encadré par des délais légaux stricts et des critères spécifiques.
Pour les propriétaires, il est essentiel de comprendre ces exigences afin d'éviter des litiges coûteux et de maintenir de bonnes relations avec leurs locataires.
Cet article explore les étapes clés à suivre pour procéder à une augmentation de loyer en conformité avec les délais imposés par la loi.
- Que faire lorsque les locataires contestent une hausse ?
- Comment s'assurer que toutes les notifications sont conformes ?
Les réponses à ces questions peuvent faire la différence entre une augmentation réussie et des complications juridiques.
En naviguant dans ce cadre légal, vous vous positionnez pour optimiser vos relations locatives tout en protégeant vos intérêts.
Comprendre les Délais Légaux pour l'Augmentation de Loyer
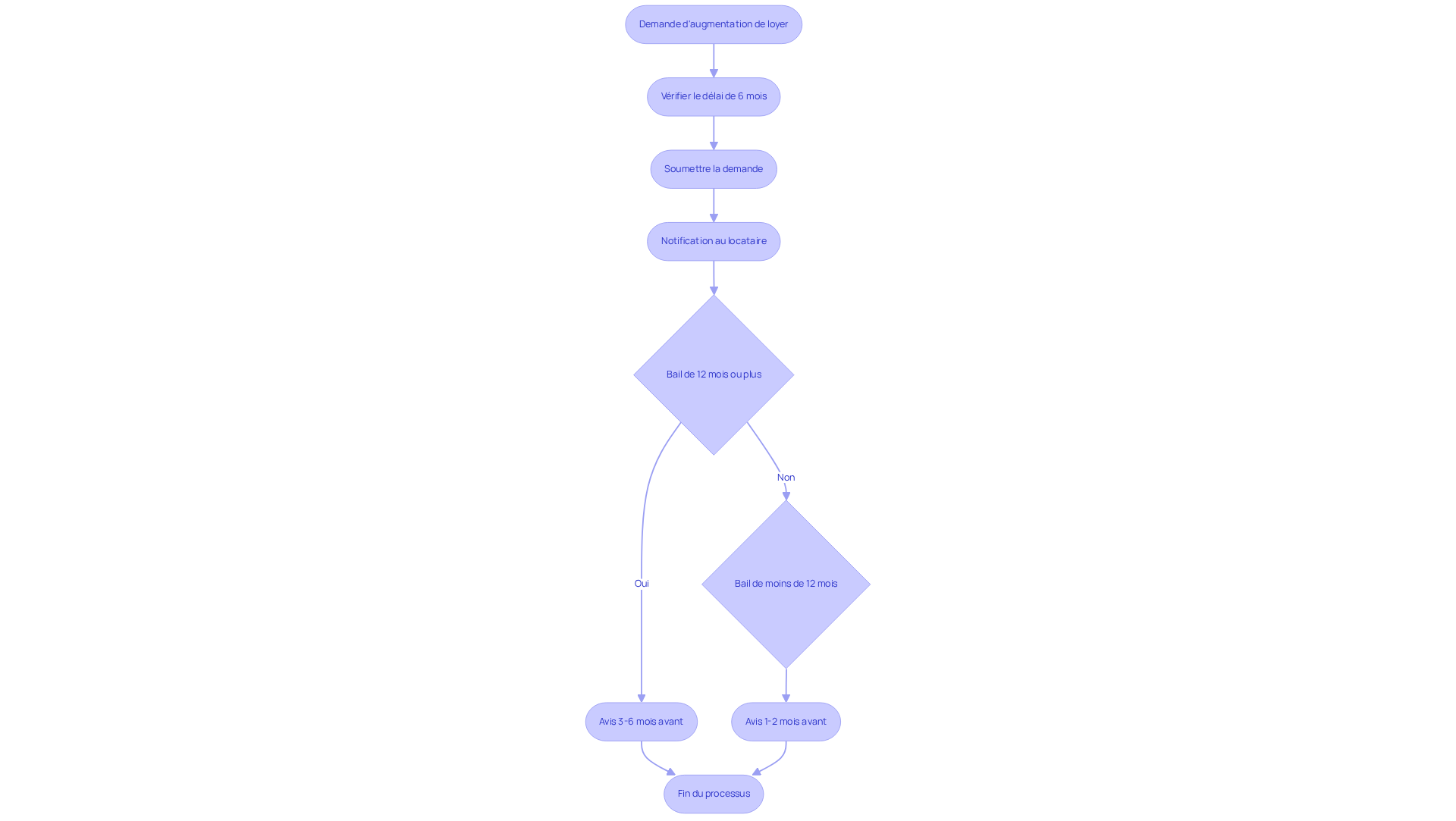
Pour procéder à une augmentation de loyer, le propriétaire doit respecter le délai pour augmentation loyer. En règle générale, le délai pour augmentation loyer doit être formulé au moins six mois avant la date d'échéance du bail. Par exemple, si la date de révision est fixée au 13 mars 2025, le propriétaire peut soumettre sa demande jusqu'au 12 mars 2026. Si la demande est faite après cette date, l'augmentation ne sera applicable qu'à partir de la date de la demande. Il est donc essentiel de bien planifier ces demandes de délai pour augmentation loyer pour éviter des complications juridiques.
Les propriétaires doivent également être conscients des délais de notification spécifiques concernant le délai pour augmentation loyer selon la durée du bail. Pour un contrat de 12 mois ou plus, l'avis se transmet entre trois et six mois avant la fin du contrat. En revanche, pour les baux de moins de 12 mois, l'avis doit être transmis un à deux mois avant la fin du contrat. En cas de non-respect du délai pour augmentation loyer, le locataire peut considérer que l'augmentation n'est pas valide.
Pour 2025, l'augmentation des loyers est prévue à 2,47 %, représentant un coût supplémentaire significatif pour de nombreux ménages. Il est recommandé aux propriétaires de consulter des ressources officielles telles que le site Service-Public.fr, qui fournit des informations sur l'Indice de Référence des Loyers (IRL) ainsi que le délai pour augmentation loyer lié à la révision des loyers. L'IRL est publié tous les trimestres, ce qui est essentiel pour la planification des hausses de prix.
Un exemple de calcul d'augmentation pourrait être le suivant : si le montant actuel est de 800 €, avec l'IRL, le nouveau tarif pourrait être de 830,53 €. En suivant ces étapes et en respectant le délai pour augmentation loyer, les propriétaires peuvent gérer efficacement les hausses de tarifs tout en minimisant les risques de litiges.

Identifier les Critères Légaux d'Augmentation de Loyer
Les critères légaux pour la hausse d'un tarif en France incluent un délai pour augmentation loyer, principalement basé sur l'Indice de Référence des Loyers (IRL), qui établit un plafond pour les hausses. En 2025, par exemple, l'augmentation ne peut excéder 3,5 % pour les baux en cours, avec un IRL fixé à 145,47 en métropole.
Il est crucial de comprendre que si des travaux d'amélioration ont été réalisés, le propriétaire peut demander une hausse supplémentaire, mais celle-ci doit être justifiée et documentée. De plus, les logements classés F ou G, considérés comme énergivores, ne peuvent pas voir leur tarif augmenté. Ce point est un critère légal significatif à prendre en compte pour éviter des litiges potentiels.
Il est essentiel de s'assurer que le bail comprend une clause de révision afin de respecter le délai pour augmentation loyer, car sans celle-ci, le propriétaire ne peut pas effectuer une hausse de prix. Les propriétaires doivent donc veiller à respecter toutes les conditions légales relatives au délai pour augmentation loyer avant d'envisager une hausse, afin de prévenir tout litige potentiel avec les locataires.
Enfin, il est pertinent de mentionner que la prochaine publication de l'IRL est prévue pour le 11 juillet 2025, ce qui pourrait influencer le délai pour augmentation loyer à venir.

Notifier Correctement les Locataires de l'Augmentation
Pour informer un locataire d'une hausse de tarif, il est impératif d'envoyer une lettre recommandée avec accusé de réception. Cette lettre doit stipuler la date d'augmentation, le montant du nouveau tarif et les raisons de cette hausse. Par exemple, si l'augmentation est liée à l'IRL, il est essentiel de mentionner l'indice utilisé pour le calcul.
Il est également conseillé de notifier le locataire au moins six mois avant le délai pour augmentation loyer, afin de lui donner le temps de se préparer. Un modèle de lettre efficace peut inclure des éléments tels que :
- Objet : Notification d'augmentation de loyer
- Date de la notification
- Détails du bail (date de signature, adresse du logement)
- Montant actuel du loyer et nouveau montant proposé
- Justification de l'augmentation (par exemple, référence à l'IRL).
En France, il est observé que la majorité des propriétaires respectent le délai pour augmentation loyer, ce qui contribue à maintenir une bonne relation avec les locataires. En effet, une étude récente a révélé que 75 % des locataires estiment que des notifications claires et anticipées améliorent leur satisfaction. De plus, il est crucial de noter que la loi n°89-462 du 6 juillet 1989 régule les rapports locatifs, et le non-respect du délai pour augmentation loyer peut entraîner des complications juridiques. En suivant ces étapes, les gestionnaires immobiliers peuvent non seulement se conformer aux exigences légales, mais aussi favoriser un climat de confiance avec leurs locataires.

Gérer les Refus d'Augmentation de Loyer par les Locataires
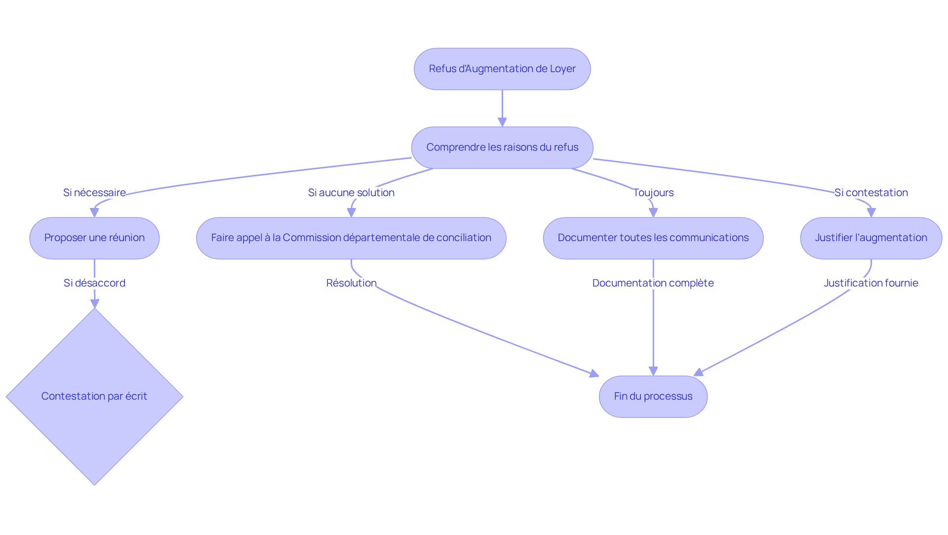
Lorsqu'un locataire refuse une augmentation de loyer, il est essentiel d'adopter une attitude calme et professionnelle. Le propriétaire doit d'abord s'efforcer de comprendre les raisons de ce refus. Si le locataire estime que l'augmentation n'est pas justifiée, il a le droit de contester cette décision par écrit. Dans ce contexte, le propriétaire peut proposer une réunion pour discuter des préoccupations du locataire et tenter de trouver un terrain d'entente.
Si aucune solution amiable n'est trouvée, le propriétaire peut faire appel à la Commission départementale de conciliation, chargée de résoudre les litiges liés aux loyers. Il est également conseillé de documenter toutes les communications et de respecter le délai pour augmentation loyer ainsi que les délais légaux afin d'éviter des complications supplémentaires. En cas de refus, le propriétaire doit être prêt à justifier l'augmentation avec des preuves tangibles, telles que des documents relatifs à l'indice de référence des loyers (IRL), qui était de 138,61 au premier trimestre 2023, ou des justificatifs de travaux d'amélioration réalisés dans le logement.
Il est crucial de rappeler que les augmentations de loyer doivent respecter les dispositions légales, en particulier le délai pour augmentation loyer de 3,5 % fixé par la loi, pour protéger les locataires contre des hausses injustifiées. En cas de contestation, une lettre formelle au bailleur, expliquant clairement les raisons de la contestation, est une étape incontournable. Cette lettre doit être précise, fondée sur des arguments légaux, et il est recommandé de l'envoyer par courrier recommandé pour disposer d'une preuve de la démarche entreprise. De plus, il est important de noter que les relances à 'J + 1' ont atteint 25 % en août 2023, soulignant ainsi la nécessité d'une vigilance accrue dans la gestion des refus.

Conclusion
Pour réussir une augmentation de loyer en France, il est crucial de respecter les délais légaux et d'adopter une approche méthodique. Formuler la demande d'augmentation au moins six mois avant la date d'échéance du bail est essentiel, en tenant compte des différentes durées de contrat qui dictent les délais de notification. Un respect rigoureux de ces délais permet non seulement d'éviter des complications juridiques, mais aussi de maintenir une relation de confiance avec les locataires.
Les propriétaires doivent également être conscients des critères légaux, tels que l'Indice de Référence des Loyers (IRL), qui détermine le plafond des augmentations. En 2025, par exemple, cette augmentation est limitée à 3,5 % pour les baux en cours, nécessitant ainsi une planification adéquate. De plus, notifier les locataires par lettre recommandée, en précisant les raisons de l'augmentation et en leur laissant suffisamment de temps pour s'adapter, est essentiel.
En somme, la gestion efficace des augmentations de loyer repose sur une connaissance approfondie des lois et des étapes à suivre. Les propriétaires sont encouragés à se familiariser avec les réglementations en vigueur et à consulter des ressources officielles pour naviguer ce processus complexe. En agissant de manière transparente et en respectant les droits des locataires, ils peuvent non seulement assurer la légitimité de leurs hausses de loyer, mais aussi favoriser une relation harmonieuse et durable avec leurs locataires.
Foire aux questions
Quel est le délai légal pour une augmentation de loyer ?
Le délai pour une augmentation de loyer doit être formulé au moins six mois avant la date d'échéance du bail.
Que se passe-t-il si la demande d'augmentation de loyer est faite après la date limite ?
Si la demande est faite après la date limite, l'augmentation ne sera applicable qu'à partir de la date de la demande.
Quels sont les délais de notification spécifiques en fonction de la durée du bail ?
Pour un contrat de 12 mois ou plus, l'avis doit être transmis entre trois et six mois avant la fin du contrat. Pour les baux de moins de 12 mois, l'avis doit être transmis un à deux mois avant la fin du contrat.
Que peut faire un locataire si le délai pour l'augmentation de loyer n'est pas respecté ?
En cas de non-respect du délai, le locataire peut considérer que l'augmentation n'est pas valide.
Quel est le pourcentage prévu pour l'augmentation des loyers en 2025 ?
L'augmentation des loyers est prévue à 2,47 % pour 2025.
Où les propriétaires peuvent-ils trouver des informations officielles sur l'augmentation de loyer ?
Les propriétaires peuvent consulter le site Service-Public.fr pour des informations sur l'Indice de Référence des Loyers (IRL) et le délai pour augmentation loyer.
Comment se calcule l'augmentation de loyer en fonction de l'IRL ?
Par exemple, si le montant actuel est de 800 €, avec l'IRL, le nouveau tarif pourrait être de 830,53 €.
Pourquoi est-il important de respecter les délais pour l'augmentation de loyer ?
Respecter les délais permet aux propriétaires de gérer efficacement les hausses de tarifs tout en minimisant les risques de litiges.
Téléphone
09 80 80 63 21Réseaux sociaux
