Diagnostics pour Location Appartement : Guide Pratique pour Gestionnaires

Introduction
La location d'appartements en France est soumise à des obligations strictes en matière de diagnostics immobiliers. Cet aspect, souvent négligé, est pourtant crucial pour les gestionnaires de biens. Ces évaluations, allant du Diagnostic de Performance Énergétique (DPE) aux vérifications des installations électriques, ne sont pas de simples formalités. Elles constituent des éléments déterminants pour attirer des locataires et éviter des sanctions financières.
Avec des changements réglementaires imminents, comme l'interdiction de louer des logements classés G à partir de 2025, la question se pose : comment garantir que ces diagnostics sont réalisés correctement et efficacement ? Il est essentiel de minimiser les risques associés à une évaluation erronée. En tant que gestionnaire de biens, il est impératif de s'assurer que toutes les évaluations sont effectuées avec rigueur et précision.
Comprendre les Diagnostics Obligatoires pour la Location d'Appartements
Les diagnostics pour location appartement comprennent plusieurs éléments clés. Le Diagnostic de Performance Énergétique (DPE) est essentiel, car il évalue l'efficacité énergétique du logement et attribue une note allant de A à G. Cette notation influence directement l'attractivité du bien sur le marché locatif.
En plus du DPE, d'autres évaluations obligatoires incluent :
- le constat de risque d'exposition au plomb (CREP)
- l'état d'amiante
- les vérifications des installations électriques et de gaz
Chaque diagnostic doit être réalisé par un professionnel certifié. Il est crucial de noter qu'un propriétaire qui ne fait pas appel à un diagnostiqueur certifié risque une amende de 1 500 euros, pouvant atteindre 3 000 euros en cas de récidive. Tous ces rapports doivent être annexés au bail lors de sa signature, y compris le dossier technique (DDT).
Dwell propose des solutions numériques novatrices pour simplifier l'élaboration de ces évaluations. Cela garantit la conformité légale et un archivage numérique sécurisé des rapports, qui sont complets et conformes aux exigences légales.
Il est impératif de se tenir informé des évolutions législatives, notamment celles prévues pour 2025, qui interdiront la location de logements classés G, et cela inclut les diagnostics pour location appartement, car les logements classés E seront également concernés par cette interdiction à partir de 2034. Un DPE défavorable peut dissuader des candidats à la location soucieux de l'environnement, rendant ainsi la conformité encore plus essentielle pour les gestionnaires de biens.

Étapes pour Réaliser les Diagnostics Immobiliers
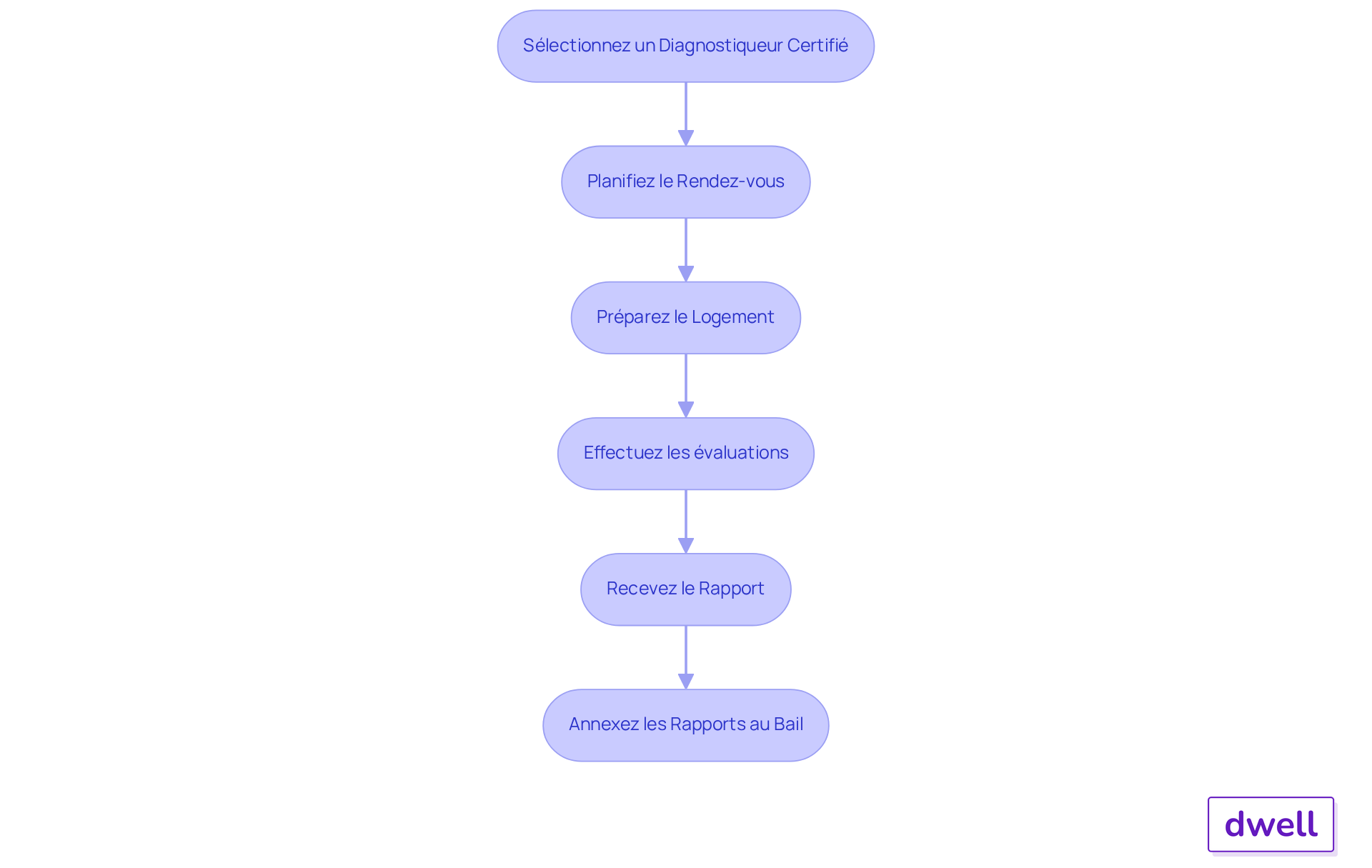
Pour réaliser les diagnostics immobiliers, suivez ces étapes essentielles :
-
Sélectionnez un Diagnostiqueur Certifié : Choisissez un professionnel qualifié en vérifiant ses certifications, délivrées par un organisme accrédité comme le COFRAC, ainsi que son expérience dans le domaine. Il est primordial de faire preuve d’indépendance et d’impartialité lors de cette sélection.
-
Planifiez le Rendez-vous : Contactez le diagnostiqueur pour convenir d'une date et d'une heure pour l'évaluation, en tenant compte de sa disponibilité et de celle du logement.
-
Préparez le Logement : Assurez-vous que le logement est accessible et que toutes les zones à diagnostiquer, telles que les installations électriques et de gaz, sont dégagées pour faciliter l'évaluation.
-
Effectuez les évaluations : Le diagnostiqueur procédera à l'évaluation selon les normes en vigueur, en utilisant des outils spécifiques pour chaque type d'évaluation, comme le DPE ou les contrôles amiante. Un diagnostiqueur immobilier doit être couvert par une assurance responsabilité civile professionnelle pour protéger le client en cas d'erreur ou de faute durant les diagnostics pour location appartement. Une entreprise propose également des opérateurs formés et expérimentés pour garantir une évaluation précise et rapide.
-
Recevez le Rapport : Après l'évaluation, le diagnostiqueur vous fournira un rapport détaillé, généralement dans les 24 heures, qui inclura toutes les observations et recommandations nécessaires. Grâce aux solutions numériques de Dwell, les rapports sont accessibles rapidement, ce qui permet d'analyser les dommages et d'éviter les litiges. Les évaluations immobilières, incluant les diagnostics pour location appartement, peuvent impacter directement la valeur du bien et le prix négocié lors de la transaction.
-
Annexez les Rapports au Bail : Intégrez les rapports de diagnostic dans le dossier de diagnostic technique (DDT) à remettre au locataire lors de la signature du bail, garantissant ainsi la transparence et la conformité réglementaire.

Conséquences d'un Diagnostic Erroné et Sanctions Associées
Un diagnostic erroné peut avoir des conséquences graves pour le bailleur. Les sanctions encourues incluent :
- des amendes administratives
- des poursuites judiciaires
- même l'annulation du bail
Imaginez un DPE mal réalisé : cela peut entraîner des litiges avec le locataire, qui pourrait revendiquer des dommages-intérêts. De plus, la responsabilité du diagnostiqueur peut être engagée, ce qui expose le bailleur à des recours possibles.
Il est donc impératif de s'assurer que tous les diagnostics pour location appartement sont effectués correctement et par des professionnels qualifiés. C'est ici qu'intervient une entreprise spécialisée, proposant un programme de formation de deux jours qui définit le cadre juridique et la méthodologie pratique pour réaliser des diagnostics pour location appartement. Grâce à des outils numériques innovants, cette entreprise permet aux gestionnaires de biens immobiliers de garantir la conformité légale tout en optimisant l'efficacité des inspections.
En réduisant le risque de sanctions et en améliorant la satisfaction des utilisateurs, cette approche proactive est essentielle pour naviguer dans le paysage complexe de la gestion immobilière. Pourquoi prendre le risque d'une mauvaise évaluation ? Investir dans une formation adéquate est la clé pour protéger vos intérêts.

Outils et Ressources pour Effectuer les Diagnostics
Pour garantir la conformité et l'efficacité, il est essentiel d'utiliser des logiciels spécialisés tels que DPEWIN et CLIMAWIN, qui répondent aux normes en vigueur pour les diagnostics pour location appartement et autres diagnostics obligatoires. Imaginez une plateforme numérique innovante qui réduit les saisies manuelles, permettant ainsi un parcours fluide et une utilisation fréquente par toutes les équipes. Pourquoi ne pas envisager cette solution pour optimiser vos processus ?
Un télémètre laser est indispensable pour mesurer avec précision les dimensions des pièces, tandis qu'un humidimètre permet de vérifier le taux d'humidité. De plus, un appareil de mesure de la qualité de l'air est crucial pour assurer un environnement sain dans les logements. Grâce aux indicateurs clés et aux fonctionnalités de collaboration de Dwell, les gestionnaires peuvent bâtir une super équipe pour optimiser la gestion locative. Envisagez-vous d'améliorer la qualité de vos diagnostics ?
Pour rester informé des obligations légales et des évolutions réglementaires, il est conseillé de consulter régulièrement des sites comme Service-Public.fr, qui fournissent des informations à jour sur les exigences en matière d'évaluations immobilières. Ne laissez pas le changement vous surprendre ; restez proactif dans votre apprentissage.
Investir dans des formations continues pour vous et votre équipe est primordial. Cela permet de se tenir au courant des meilleures pratiques et des nouvelles réglementations, garantissant ainsi la qualité des diagnostics pour location appartement réalisés et renforçant la crédibilité auprès des clients. Êtes-vous prêt à faire le pas vers l'excellence ?

Conclusion
Il est essentiel pour les gestionnaires immobiliers de maîtriser les diagnostics obligatoires pour la location d'appartements. Ces évaluations, telles que le Diagnostic de Performance Énergétique (DPE) et d'autres contrôles de sécurité, ne sont pas seulement une exigence légale, mais elles jouent également un rôle crucial dans l'attractivité et la valeur d'un bien sur le marché locatif. En s'assurant que ces diagnostics sont réalisés par des professionnels certifiés, les propriétaires évitent des sanctions potentielles et garantissent la sécurité et la satisfaction de leurs locataires.
Les étapes pour effectuer ces diagnostics sont claires et doivent être suivies rigoureusement. De la sélection d'un diagnostiqueur certifié à l'annexion des rapports au bail, chaque phase est cruciale pour assurer la conformité et la transparence. Les conséquences d'un diagnostic erroné, qui peuvent aller des amendes à l'annulation du bail, soulignent l'importance d'une exécution précise et professionnelle. L'utilisation d'outils numériques, comme ceux proposés par Dwell, facilite ce processus et permet une gestion efficace des rapports.
En conclusion, investir dans des formations continues et se tenir informé des évolutions réglementaires sont des actions indispensables pour les gestionnaires immobiliers. En restant proactif et en utilisant des ressources appropriées, il est possible de naviguer avec succès dans le paysage complexe des diagnostics immobiliers. La qualité des évaluations effectuées renforce non seulement la crédibilité auprès des clients, mais contribue également à un marché locatif plus sûr et plus efficace.
Foire aux questions
Quels sont les diagnostics obligatoires pour la location d'appartements ?
Les diagnostics obligatoires pour la location d'appartements comprennent le Diagnostic de Performance Énergétique (DPE), le constat de risque d'exposition au plomb (CREP), l'état d'amiante, ainsi que les vérifications des installations électriques et de gaz.
Qu'est-ce que le Diagnostic de Performance Énergétique (DPE) ?
Le DPE évalue l'efficacité énergétique du logement et attribue une note allant de A à G, ce qui influence l'attractivité du bien sur le marché locatif.
Qui doit réaliser les diagnostics obligatoires ?
Chaque diagnostic doit être réalisé par un professionnel certifié.
Quelles sont les conséquences pour un propriétaire qui ne fait pas appel à un diagnostiqueur certifié ?
Un propriétaire qui ne fait pas appel à un diagnostiqueur certifié risque une amende de 1 500 euros, pouvant atteindre 3 000 euros en cas de récidive.
Que doit inclure le bail lors de sa signature ?
Tous les rapports de diagnostics doivent être annexés au bail lors de sa signature, y compris le dossier technique (DDT).
Comment Dwell aide-t-il dans le processus de diagnostic ?
Dwell propose des solutions numériques pour simplifier l'élaboration des évaluations, garantissant ainsi la conformité légale et un archivage numérique sécurisé des rapports.
Quelles évolutions législatives sont prévues concernant les logements classés G et E ?
À partir de 2025, la location de logements classés G sera interdite, et à partir de 2034, les logements classés E seront également concernés par cette interdiction.
Pourquoi est-il important de se conformer aux exigences des diagnostics ?
Un DPE défavorable peut dissuader des candidats à la location soucieux de l'environnement, rendant la conformité essentielle pour les gestionnaires de biens.
Téléphone
09 80 80 63 21Réseaux sociaux
