État des Lieux d'Entrée : Guide Pratique pour Gestionnaires Immobiliers

Aperçu
L'état des lieux d'entrée représente un document fondamental qui décrit la condition d'un bien immobilier lors de la prise de possession par un locataire. Ce document sert de référence cruciale pour éviter des litiges futurs.
Il est impératif que sa précision et son respect des obligations légales soient garantis, car cela protège les droits tant des propriétaires que des locataires. Pour cela, des étapes et outils spécifiques sont proposés afin d'assurer un état des lieux complet et efficace.
En adoptant ces pratiques, vous minimisez les risques de conflits et établissez une relation de confiance dès le départ.
Introduction
L'état des lieux d'entrée constitue une étape essentielle dans la relation entre locataires et propriétaires, agissant comme un rempart contre les litiges potentiels. Environ 42 % des propriétaires se retrouvent confrontés à des désaccords concernant la condition de leur bien. Cela souligne l'importance d'un document bien rédigé et précis.
Ce guide pratique propose des étapes claires et des outils indispensables pour réaliser un état des lieux d'entrée efficace. Mais comment garantir que chaque détail est correctement consigné pour éviter des conflits futurs ?
Comprendre l'État des Lieux d'Entrée
L'état des lieux entrée est un élément crucial qui décrit la condition d'un bien au moment où un locataire en prend possession. Réalisé en présence des deux parties, il doit refléter fidèlement la condition de l'habitation et de ses équipements. Ce document agit comme référence pour comparer la condition du logement lors de la sortie du locataire, protégeant ainsi les droits des deux parties.
En effet, environ 42 % des propriétaires ont déjà rencontré des litiges avec des locataires, souvent liés à des désaccords sur les conditions de location. Dans ce contexte, un état des lieux entrée bien documenté peut faire toute la différence. Il est souvent le premier élément consulté en cas de litige, permettant d'établir clairement les responsabilités de chacun.
Des spécialistes soulignent que la qualité de cet état des comptes est cruciale pour éviter des conflits futurs, car un document précis et détaillé peut résoudre des litiges avant qu'ils ne s'intensifient.
En résumé, l'état des lieux entrée joue un rôle essentiel dans la protection des droits des locataires et des propriétaires, garantissant ainsi une relation locative plus sereine.

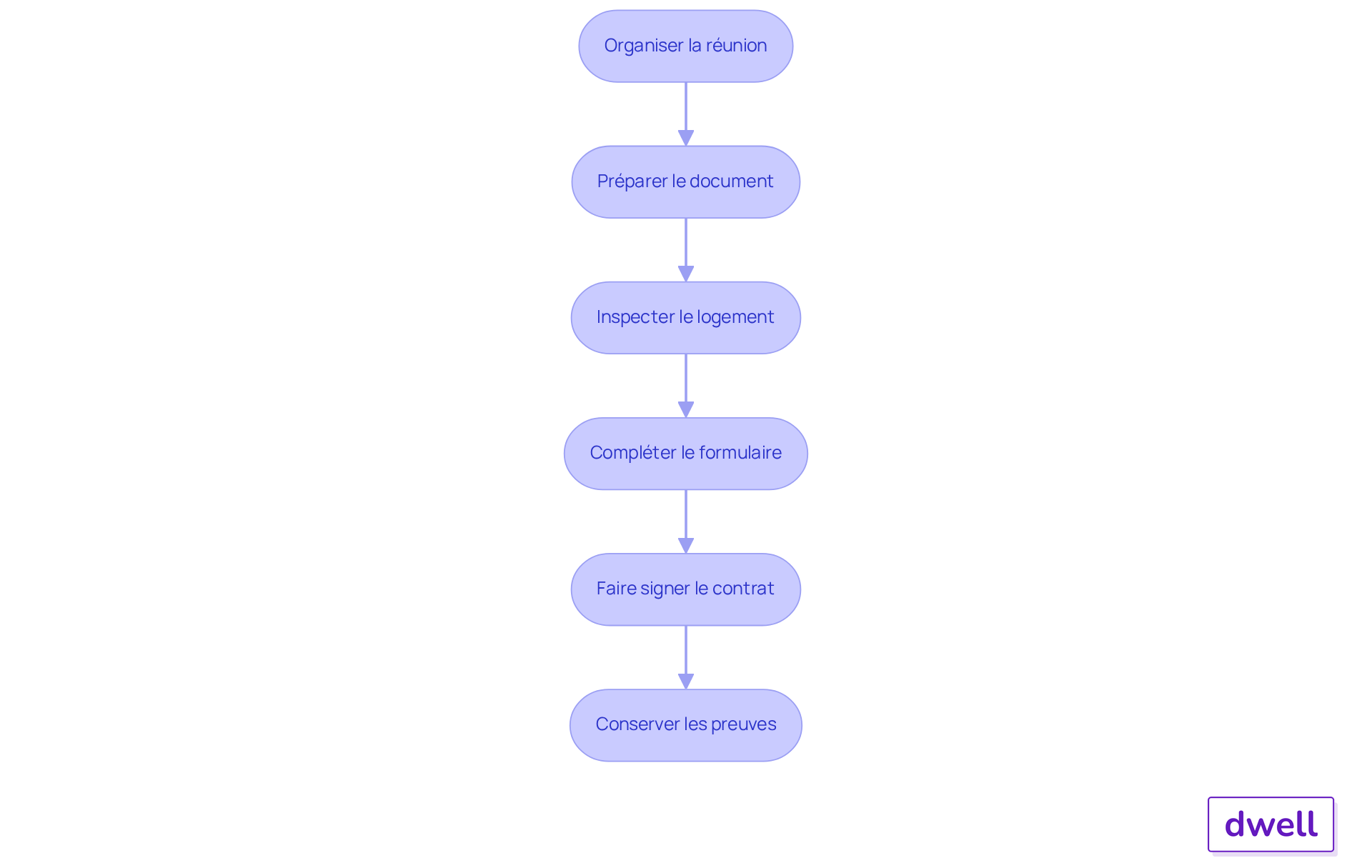
Étapes pour Réaliser un État des Lieux d'Entrée
Pour réaliser un état des lieux d'entrée efficace, suivez ces étapes recommandées par des professionnels :
-
Organisez la réunion : Déterminez une date et une heure pour la visite, en vous assurant que les deux parties sont disponibles. Cela permet d'éviter les malentendus et de garantir une présence mutuelle.
-
Préparez le document : Utilisez un modèle d'état des lieux conforme à la loi, incluant toutes les mentions obligatoires telles que la date, l'adresse complète du bien, et les noms des parties. Environ 62,5 % des gestionnaires immobiliers ne respectent pas au moins une obligation professionnelle, soulignant l'importance de l'utilisation de modèles pour assurer la conformité et la précision.
-
Inspectez le logement : Parcourez chaque pièce du logement, en observant la condition des murs, des sols, des plafonds, des fenêtres et des équipements. Prenez des photos pour illustrer visuellement la situation, ce qui est essentiel pour éviter des litiges futurs. L'évaluation de l'inventaire pour un studio ou un petit appartement dure généralement entre 30 minutes et 1 heure. Grâce à l'application Dwell, vous pouvez réaliser des états des lieux entrée numériques 2 à 3 fois plus rapidement que sur papier, facilitant ainsi le processus.
-
Complétez le formulaire : Décrivez objectivement la condition de chaque élément inspecté, en utilisant un langage clair et précis. Cela aide à identifier tout problème potentiel dans le logement.
-
Faites signer le contrat : Une fois l'inventaire complété, faites-le signer par les deux parties. Conservez une copie pour chaque partie, ce qui est crucial pour la transparence et la responsabilité.
-
Conservez les preuves : Gardez toutes les photos et documents associés pour référence future. Il est conseillé de finaliser l'état de l'environnement avec des preuves visuelles, comme des photos ou des croquis, pour éviter des litiges futurs. Dwell propose également des rapports mis à disposition dans votre espace sous 24h, ce qui renforce la précision et la rapidité de la documentation.
En appliquant ces meilleures pratiques, vous garantissez un état des lieux entrée complet et précis, minimisant ainsi les risques de litiges et protégeant les intérêts des deux parties.

Outils et Ressources pour un État des Lieux Efficace
Pour réaliser un état des lieux d'entrée efficace, plusieurs outils et ressources s'avèrent particulièrement utiles :
- Modèles d'état des lieux : Utilisez des modèles conformes à la législation actuelle, disponibles sur des sites spécialisés, pour garantir la conformité et la clarté.
- Applications mobiles : Des applications comme Dwell permettent d'effectuer des états directement sur votre smartphone ou tablette, simplifiant ainsi la prise de notes et l'ajout de photos. Dwell offre une suite intégrée de services qui s'adapte à vos besoins. Selon Monsieur Hugo, ces outils peuvent réduire le temps nécessaire à la documentation jusqu'à quatre fois, un atout considérable pour les gestionnaires immobiliers.
- Outils de photographie : Un appareil photo de bonne qualité ou un smartphone performant est essentiel pour capturer l'état de la propriété de manière détaillée, ce qui est crucial pour éviter des litiges ultérieurs.
- Checklists : Créez ou téléchargez des checklists pour vous assurer de ne rien omettre lors de l'inspection, garantissant ainsi une évaluation complète et précise.
- Logiciels de gestion immobilière : Envisagez d'utiliser des logiciels comme Dwell, qui centralisent toutes les informations relatives à la gestion de vos propriétés, y compris les rapports d'état. Dwell se distingue par sa forte adoption et son design bien pensé, permettant une utilisation fréquente par l'ensemble des équipes. Environ 70 % des gestionnaires immobiliers utilisent des logiciels pour faciliter cette tâche, témoignant de l'efficacité de ces outils dans la pratique quotidienne.
Il est également essentiel de souligner que, depuis la loi ALUR, un état des lieux entrée est obligatoire lors de la remise des clés d'un logement, mettant en avant l'importance de la précision et de la documentation dans ce processus. De plus, si un mandataire est impliqué, le coût de l'état des zones ne peut excéder 3 euros par mètre carré, permettant ainsi de gérer les frais associés à cette tâche.
En intégrant ces ressources, vous pourrez non seulement améliorer la précision de vos états des lieux entrée, mais également réduire le risque de conflits avec les locataires. Optimisez votre gestion immobilière grâce aux solutions innovantes de Dwell.

Conclusion
L'état des lieux d'entrée constitue un élément fondamental dans la gestion immobilière, garantissant que la condition d'un bien est clairement documentée au moment où un locataire en prend possession. Ce processus, qui implique la collaboration des deux parties, est essentiel pour prévenir des conflits futurs et protéger les droits de chacun. En établissant une référence précise, il permet de comparer l'état du logement lors de la sortie du locataire, minimisant ainsi les risques de litiges.
Les étapes pour réaliser un état des lieux d'entrée efficace incluent :
- L'organisation d'une réunion conjointe
- La préparation d'un document conforme
- L'inspection minutieuse des lieux
- La signature du contrat par les deux parties
L'utilisation d'outils modernes, tels que des applications dédiées et des modèles respectant la législation, facilite considérablement ce processus. De plus, la conservation de preuves visuelles, comme des photos, s'avère cruciale pour éviter des désaccords ultérieurs.
En conclusion, il est impératif pour les gestionnaires immobiliers d'intégrer ces pratiques et outils dans leur routine afin d'assurer des états des lieux d'entrée précis et complets. Cela non seulement renforce la transparence et la responsabilité, mais contribue également à établir une relation locative plus sereine. En adoptant ces meilleures pratiques, les gestionnaires peuvent se prémunir contre les litiges tout en optimisant leur gestion immobilière.
Foire aux questions
Qu'est-ce que l'état des lieux d'entrée ?
L'état des lieux d'entrée est un document qui décrit la condition d'un bien au moment où un locataire en prend possession, reflétant fidèlement la condition de l'habitation et de ses équipements.
Pourquoi est-il important de réaliser un état des lieux d'entrée ?
Il est important car il sert de référence pour comparer la condition du logement lors de la sortie du locataire, protégeant ainsi les droits des deux parties et aidant à éviter des litiges.
Quel est le pourcentage de propriétaires ayant rencontré des litiges avec des locataires ?
Environ 42 % des propriétaires ont déjà rencontré des litiges avec des locataires, souvent liés à des désaccords sur les conditions de location.
Comment un état des lieux d'entrée bien documenté peut-il aider en cas de litige ?
Un état des lieux d'entrée bien documenté peut établir clairement les responsabilités de chacun et est souvent le premier élément consulté en cas de litige.
Quelle est la conséquence d'un état des lieux d'entrée précis et détaillé ?
Un document précis et détaillé peut résoudre des litiges avant qu'ils ne s'intensifient, réduisant ainsi les conflits futurs.
Quel rôle joue l'état des lieux d'entrée dans la relation locative ?
L'état des lieux d'entrée joue un rôle essentiel dans la protection des droits des locataires et des propriétaires, garantissant une relation locative plus sereine.
Téléphone
09 80 80 63 21Réseaux sociaux
