État des lieux meuble : Étapes pour une Gestion Efficace

Aperçu
Cet article traite des étapes essentielles pour réaliser un état des lieux meuble efficace. Il souligne l'importance d'une préparation minutieuse et d'une documentation précise afin d'éviter les litiges. Les procédures décrites, telles que :
- l'inventaire des meubles
- l'inspection visuelle
- la signature des documents
sont soutenues par des statistiques. Celles-ci indiquent que la négligence dans ces étapes peut entraîner des conflits significatifs entre propriétaires et locataires. En comprenant et en appliquant ces processus, les professionnels de l'immobilier peuvent réduire les risques de litiges et garantir une relation harmonieuse entre les parties concernées.
Introduction
La gestion efficace des états des lieux meubles représente une étape cruciale dans le processus locatif, souvent négligée par de nombreux acteurs du secteur immobilier. En suivant des étapes clés, les propriétaires et les locataires peuvent non seulement éviter des malentendus, mais aussi instaurer une relation de confiance dès le départ.
Comment s'assurer que chaque détail est correctement documenté et respecté pour prévenir d'éventuels litiges à la fin de la location ?
Cette question mérite une attention particulière, car elle est au cœur d'une gestion locative réussie.
Réaliser l'État des Lieux d'Entrée : Étapes Clés
- Préparation : Avant la rencontre, il est crucial de s'assurer que le logement est propre et accessible. Rassemblez tous les documents nécessaires, y compris le contrat de bail et un état des lieux meuble. En France, environ 62,5 % des professionnels de l'immobilier ne respectent pas toutes leurs obligations, soulignant ainsi l'importance d'une préparation minutieuse. Tiffany WILLM, responsable de la communication, a observé que cette négligence peut placer les locataires dans des situations délicates lors de l'inspection de sortie.
- Présence des Parties : L'état des lieux meuble doit être réalisé en présence du propriétaire et du locataire. Si l'une des parties ne peut pas être présente, un représentant peut être désigné. Cela garantit la transparence et la responsabilité lors de l'inspection.
- Inspection Visuelle : Parcourez chaque pièce du logement en observant la condition des murs, des sols, des plafonds et des équipements. Prenez des photos pour documenter visuellement la situation. Les états d'entrée, en particulier l', sont souvent négligés, ce qui peut entraîner des conflits lors de l'état de sortie. Une documentation précise est donc essentielle. Dwell atténue les litiges potentiels grâce à sa capacité à fournir des rapports détaillés.
- Remplissage du Document : Utilisez un modèle d'état des lieux meuble pour consigner toutes les observations. Assurez-vous que chaque partie signe le document en deux exemplaires. Cela permet d'éviter les malentendus et de garantir que toutes les parties sont d'accord sur la condition du logement.
- Remise des Clés : À la fin de l'état, remettez les clés au locataire et conservez une copie signée de l'inventaire pour vos dossiers. Cela formalise la transition et protège les droits de chaque partie. En France, un pourcentage significatif de propriétaires effectue un état d'entrée, ce qui contribue à une gestion locative plus efficace. De plus, des outils numériques comme Startloc peuvent faciliter la réalisation d'états des lieux conformes à la loi.

Effectuer un Inventaire Complet des Meubles
- Liste des Meubles : Dressez une liste complète de tous les meubles et équipements présents dans le logement, y compris les appareils électroménagers et la vaisselle. Cette étape est cruciale, car un inventaire bien rédigé rassure le locataire et évite des malentendus, favorisant ainsi une bonne relation entre le propriétaire et le locataire. Il est impératif de noter que [l'état des lieux meuble est requis selon la loi ALUR](https://paulduvaux.com/documentations/location-meublee-et-parahotellerie/item/751-les-informations-statistiques-interessantes-mais-incompletes-fournies-par-le-rapport-le-meur) et le décret du 31 juillet 2015.
- Évaluation de l'État : Pour chaque élément, notez son état (neuf, bon, usé) et toute anomalie visible. Environ 80 % des locataires signent un état des lieux meuble lors de leur entrée, ce qui souligne l'importance de cette étape pour éviter des litiges futurs. aide à gérer l'entretien et le renouvellement des équipements, permettant au propriétaire d'anticiper leur remplacement et de prévoir un budget adapté.
- Photographies : Prenez des photos de chaque meuble et équipement pour avoir une preuve visuelle de leur état. Ces images peuvent servir de référence en cas de désaccord sur l'état des lieux meuble à la fin de la location.
- Signature de l'Inventaire : Faites signer l'inventaire par le locataire et le propriétaire pour valider le document. L'état des lieux meuble doit être signé par les deux parties, et un double exemplaire de l'état des lieux meuble doit être conservé pour référence en cas de litige.
- Conservation des Documents : Conservez une copie de l'inventaire signé pour référence future. Cela permet de prouver la conformité des équipements selon la législation. [Dwell facilite la gestion des états et des inventaires](https://dwell.immo/operateur-etats-des-lieux), garantissant une efficacité qui réduit les litiges potentiels.

Conduire l'État des Lieux de Sortie : Procédures et Considérations
- Planification : Informez le locataire de la date et de l'heure de l'inspection de sortie, en veillant à lui donner un préavis d'au moins sept jours, comme l'exige la réglementation. Cette étape est cruciale pour établir une communication claire et éviter toute confusion.
- Comparaison avec l'état des lieux meuble : Ayez à disposition le rapport d'entrée pour effectuer une comparaison précise de l'état des lieux meuble actuel du logement. Cela est essentiel, car près de 45 % des états de sortie révèlent des dégradations, ce qui peut entraîner des conflits. En effet, 68 % des litiges concernant le dépôt de garantie sont liés à des désaccords sur la situation des espaces. La préparation est la clé du succès.
- Inspection Détailée : Inspectez chaque pièce minutieusement, en notant les différences par rapport à l'état d'entrée. Prenez des photos pour documenter les dégradations, car chaque constat est illustré par plus de 250 images, renforçant ainsi la valeur juridique du rapport. Cette documentation est indispensable pour prévenir les litiges concernant l'état des lieux meuble.
- Remplissage du Formulaire : Complétez le formulaire d'état de sortie en notant toutes les observations. Assurez-vous que le fichier soit identique à celui de l'état des lieux meuble ou au moins sur un format similaire, afin d'éviter toute confusion. Notez également que le montant à régler par le locataire ne peut excéder 3 € par m², un aspect crucial à considérer pour éviter des malentendus.
- Signature et Remise des Clés : Faites signer le document par les deux parties, validant ainsi le constat effectué, et récupérez les clés du logement. Cette étape est essentielle pour clore la relation locative dans un esprit de confiance. Un diagnostic bien réalisé peut , qui touchent environ 30 % des cas liés au dépôt de garantie. Dwell gère 100 % des réservations de rendez-vous et fournit des rapports détaillés, facilitant ainsi le processus d'évaluation.

Comprendre les Obligations Légales et Juridiques de l'État des Lieux
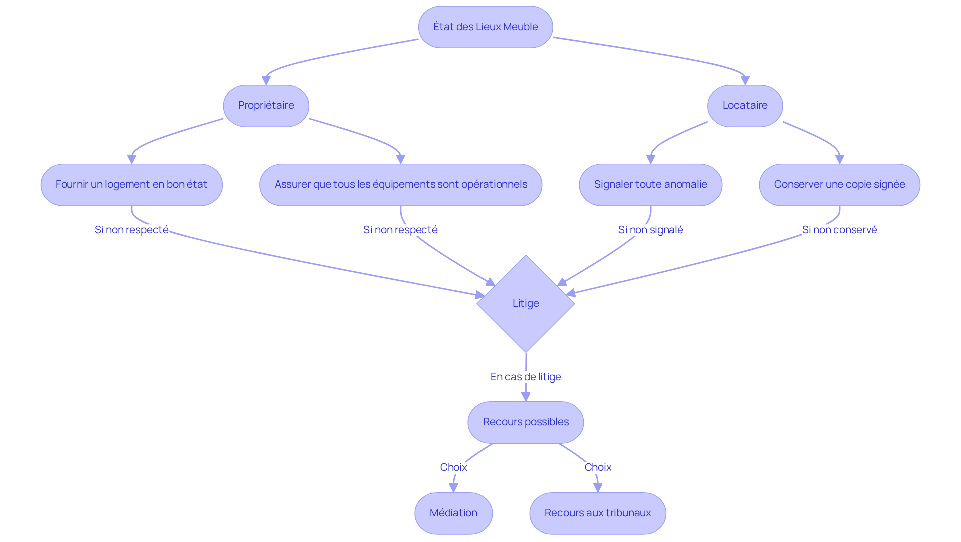
La loi ALUR, mise en application en 2014, impose une régulation stricte des états des lieux meuble en France, établissant des modèles types de documents que propriétaires et locataires doivent impérativement suivre. Lors de l'établissement de l'inventaire, le propriétaire est tenu de fournir un logement en bon état et de s'assurer que tous les équipements mentionnés dans le sont opérationnels. De son côté, le locataire a l'obligation de signaler toute anomalie ou dégradation observée lors de l'inspection.
Il est crucial que les deux parties disposent de tous les documents nécessaires, tels que le contrat de bail et l'état des lieux meuble, afin d'éviter toute ambiguïté. Une fois l'état des lieux meuble effectué, il est recommandé de conserver une copie signée pour référence future, ce qui peut s'avérer déterminant en cas de différend. En effet, des études révèlent qu'environ 30 % des conflits dans le secteur locatif sont liés à des problèmes d'état des lieux meuble non conformes à la législation. En cas de désaccord, il est essentiel de connaître les recours possibles, tels que la médiation ou le recours aux tribunaux, pour résoudre les conflits de manière efficace. En respectant ces obligations légales lors de l'état des lieux meuble, propriétaires et locataires peuvent minimiser les risques de litiges et garantir une relation locative harmonieuse.

Conclusion
Réaliser un état des lieux meuble efficace est essentiel pour établir une relation locative harmonieuse et éviter des litiges potentiels. En suivant les étapes clés, de la préparation à la remise des clés, chaque partie peut s'assurer que les obligations légales sont respectées et que la condition du logement est clairement documentée. Une attention particulière à cette procédure protège non seulement les droits des propriétaires et des locataires, mais favorise également une gestion immobilière plus sereine.
Les points abordés dans cet article soulignent l'importance d'une préparation minutieuse, d'un inventaire détaillé des meubles et de la documentation visuelle. En respectant les exigences légales imposées par la loi ALUR et en s'assurant que toutes les parties sont présentes et d'accord sur les constatations, il est possible de minimiser les conflits lors de l'état de sortie. De plus, l'utilisation d'outils numériques peut grandement faciliter la gestion de ces processus.
Pour garantir une gestion locative efficace, il est crucial d'intégrer ces pratiques dans chaque location. Que ce soit en établissant un état des lieux d'entrée rigoureux ou en conduisant une inspection de sortie méticuleuse, chaque étape doit être réalisée avec soin. En agissant de manière proactive et en respectant les obligations légales, propriétaires et locataires peuvent non seulement prévenir les malentendus, mais aussi instaurer un climat de confiance propice à une relation locative réussie.
Foire aux questions
Quelles sont les étapes clés pour réaliser un état des lieux d'entrée ?
Les étapes clés incluent la préparation du logement, la présence des parties, l'inspection visuelle, le remplissage du document et la remise des clés.
Pourquoi est-il important de préparer le logement avant l'état des lieux ?
Il est crucial de s'assurer que le logement est propre et accessible, et de rassembler tous les documents nécessaires pour éviter des malentendus lors de l'inspection.
Qui doit être présent lors de l'état des lieux meuble ?
L'état des lieux meuble doit être réalisé en présence du propriétaire et du locataire. Si l'une des parties ne peut pas être présente, un représentant peut être désigné.
Que doit-on faire lors de l'inspection visuelle ?
Il faut parcourir chaque pièce en observant la condition des murs, des sols, des plafonds et des équipements, et prendre des photos pour documenter la situation.
Comment remplir le document d'état des lieux ?
Utilisez un modèle d'état des lieux meuble pour consigner toutes les observations et assurez-vous que chaque partie signe le document en deux exemplaires.
Que se passe-t-il à la fin de l'état des lieux ?
À la fin de l'état, il faut remettre les clés au locataire et conserver une copie signée de l'inventaire pour les dossiers, ce qui formalise la transition.
Quels outils peuvent faciliter la réalisation d'états des lieux conformes à la loi ?
Des outils numériques comme Startloc peuvent faciliter la réalisation d'états des lieux conformes à la loi.
Téléphone
09 80 80 63 21Réseaux sociaux
