État des Lieux Meublé Modèle : 5 Étapes Pratiques à Suivre

Aperçu
L'article "État des Lieux Meublé Modèle : 5 Étapes Pratiques à Suivre" met en lumière les étapes cruciales pour effectuer un état des lieux meublé conforme aux exigences légales.
Il est impératif d'accorder une attention particulière à la préparation minutieuse, à la documentation précise et à l'utilisation d'outils numériques. Ces éléments garantissent la transparence et préviennent les litiges entre bailleurs et locataires.
En intégrant des considérations juridiques et pratiques, cet article assure la validité du processus, offrant ainsi une ressource précieuse pour les gestionnaires immobiliers et agents immobiliers en quête de solutions efficaces.
Introduction
Évaluer l'état d'un bien meublé est une étape cruciale pour garantir une location harmonieuse. Bien que cela puisse sembler une tâche ardue, un état des lieux bien réalisé est essentiel pour prévenir les litiges futurs. Cet article propose un guide pratique en cinq étapes pour effectuer un état des lieux meublé efficace, tout en mettant en avant l'importance de la transparence entre bailleurs et locataires.
Comment s'assurer que chaque élément est correctement inspecté et documenté ? La réponse réside dans une préparation minutieuse et l'utilisation d'outils numériques adaptés. Préparez-vous à découvrir des méthodes éprouvées qui faciliteront cette démarche.
Définir les Objectifs de l'État des Lieux Meublé
Avant de débuter l'évaluation, il est essentiel de définir clairement vos objectifs. Cela peut inclure :
- Évaluer l'état général du mobilier et des équipements, en s'assurant que chaque appareil électrique est testé pour vérifier son bon fonctionnement.
- Identifier les éventuels dommages ou usures.
- Établir un inventaire précis des meubles et des appareils fournis, garantissant ainsi une transparence totale entre le bailleur et le locataire. Grâce à la plateforme novatrice de Dwell, vous pouvez profiter de rapports rapides et d'états numérisés, rendant cette étape essentielle plus facile.
- Documenter la condition du bien pour éviter toute ambiguïté lors de la restitution du dépôt de garantie.
Il est également conseillé d'échanger avec le locataire pour s'assurer que vous êtes tous deux d'accord sur les objectifs de l'inspection, renforçant ainsi la confiance et la coopération. N'oubliez pas que l'état des lieux meublé modèle est obligatoire pour les locations meublées depuis la loi Alur de 2014, et que ce document doit être signé par les deux parties pour attester de leur accord, conférant ainsi une valeur légale au document. En utilisant les outils de Dwell, vous optimisez vos rapports d'état, garantissant ainsi conformité légale et archivage sécurisé.

Lister les Éléments Obligatoires à Inclure
Pour un état des lieux meublé, il est crucial d'inclure les éléments suivants :
- La date et l'heure de l'état des lieux.
- L'adresse complète du bien.
- Un inventaire détaillé des meubles et équipements, précisant leur état (neuf, usé, endommagé).
- Des descriptions précises de la condition de chaque élément, en utilisant des termes clairs pour éviter toute ambiguïté.
- Des photos pour illustrer visuellement la situation, car une documentation visuelle peut diminuer les litiges potentiels.
Utiliser un état des lieux meublé modèle conforme aux normes de 2025 vous aidera à structurer ces informations de manière claire et ordonnée. En effet, des études montrent que jusqu'à 30 % des litiges locatifs proviennent d'états de propriété mal documentés. Un inventaire détaillé, accompagné de photographies, est essentiel pour protéger les droits des deux parties et garantir une restitution rapide du dépôt de garantie. Dwell propose également une formation complète sur les états, incluant des sessions théoriques et pratiques, afin d'assurer que les gestionnaires de biens immobiliers maîtrisent les normes légales et les bonnes pratiques, tout en utilisant des outils numériques innovants pour optimiser leurs rapports d'état.

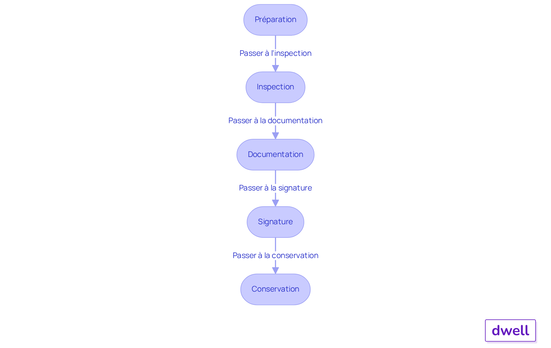
Réaliser l'État des Lieux : Étapes Pratiques
Pour réaliser un état des lieux meublé de manière efficace, suivez ces étapes pratiques :
-
Préparation : Rassemblez tous les documents nécessaires, notamment le contrat de location et un état des lieux meublé modèle conforme à la loi ALUR. Assurez-vous que le logement est alimenté en eau, électricité et gaz pour tester les équipements. Il est crucial de prendre son temps pendant cette étape afin de garantir que chaque élément est correctement inspecté. Une entreprise propose des outils numériques qui facilitent cette préparation, garantissant que toutes les informations sont accessibles et organisées.
-
Inspection : Parcourez chaque pièce du bien, en notant la condition de chaque meuble et équipement. Prenez le temps d'examiner minutieusement chaque détail, car une inspection rigoureuse permet d'identifier d'éventuels défauts et d'éviter des litiges futurs. Grâce à la méthodologie commune de Dwell et à la formation des opérateurs, vous pouvez vous attendre à une exécution rapide et efficace de cette étape. En moyenne, la réalisation d'un inventaire peut prendre entre 30 minutes et plusieurs heures, selon la taille et l'état du bien.
-
Documentation : Remplissez le modèle d'état des lieux meublé modèle avec les informations collectées, en ajoutant des photos pour chaque élément. Des preuves visuelles, datées et signées, renforcent la validité du dossier et servent de référence en cas de désaccord. Le texte doit inclure l'identité des parties, l'adresse complète du bien, et la date de réalisation. La plateforme numérique facilite cette documentation, permettant de centraliser toutes les informations et de générer des rapports clairs et lisibles, disponibles dans votre espace sous 24h.
-
Signature : Faites signer le formulaire par le locataire pour confirmer l'accord sur l'état des lieux. La présence des deux parties est essentielle pour garantir la transparence et la compréhension mutuelle des conditions, conformément à la loi ALUR. Cette entreprise fournit des outils qui assurent une communication fluide entre les parties.
-
Conservation : Conservez une copie signée pour vos dossiers et fournissez-en une au locataire. Cela facilite la restitution du dépôt de garantie et protège les droits des deux parties en cas de litige. Avec cette plateforme, vous pouvez facilement stocker et accéder à ces documents à tout moment, renforçant ainsi la sécurité et la clarté des transactions.
Une préparation adéquate et une attention particulière à chaque étape sont cruciales pour assurer une location sans litige. Les solutions numériques de Dwell optimisent ce processus. De plus, il est important d'évaluer le coût des dégradations constatées en se référant à la base de prix standard des travaux à effectuer.

Comprendre les Aspects Légaux et Éviter les Litiges
Il est essentiel de saisir les éléments juridiques associés à la situation. Voici quelques points clés :
- L'état des lieux doit être réalisé en présence des deux parties (propriétaire et locataire) pour assurer la transparence et l'équité du processus.
- Il doit être signé par les deux parties pour être valide. Cette signature constitue une preuve cruciale en cas de désaccord ultérieur.
- En cas de litige, le constat signé sert de preuve devant un tribunal. En effet, environ 70 % des conflits liés aux locations sont résolus grâce à un inventaire bien documenté.
- L'état des lieux meublé modèle est une exigence légale selon la loi ALUR, qui régit les états de constatation en France, afin de garantir que votre document est conforme. De plus, l'état des documents doit être effectué en deux exemplaires, un pour chaque partie.
- Les frais pour faire appel à un huissier de justice ne peuvent excéder 3 € par m² de surface habitable.
Pour maîtriser ces aspects, Dwell propose un programme de formation de deux jours qui définit le cadre juridique et la réglementation des états d'inventaire, en intégrant l'état des lieux meublé modèle, tout en mettant en place des méthodologies pratiques et des outils numériques innovants. En cas de doute, consultez un professionnel du droit immobilier.

Utiliser des Outils Numériques pour Simplifier le Processus
Pour optimiser le processus lié à l'état des lieux meublé modèle, l'utilisation d'outils numériques s'avère essentielle. Voici quelques solutions efficaces :
- Applications de gestion immobilière : Ces applications permettent de créer des états des lieux numériques, d'ajouter des photos et de partager des documents en toute simplicité. Dwell propose une suite intégrée de services qui s'adapte à vos besoins, garantissant la conformité des biens loués. Grâce à l'intégration de l'intelligence artificielle, ces solutions facilitent la création de l'état des lieux meublé modèle, permettant ainsi aux professionnels de gagner un temps précieux tout en améliorant la précision des rapports.
- Modèles en ligne : Profitez des modèles d'état des lieux meublé modèle disponibles sur Internet pour gagner du temps et standardiser vos fichiers. Conçus pour répondre aux exigences légales, ces états des lieux meublé modèle peuvent être facilement adaptés à vos besoins spécifiques. Dwell propose également des formations pour devenir opérateur d'état des sites, un atout indéniable pour les gestionnaires de biens immobiliers.
- Outils de signature électronique : Facilitez la signature des documents à distance, particulièrement utile si le locataire ne peut pas être présent. Les états des lieux numériques, signables sur des tablettes, incluent l'état des lieux meublé modèle, qui est non seulement plus rapide à traiter, mais également juridiquement fiable, contribuant ainsi à réduire les litiges potentiels. Dwell assure également un archivage numérique sécurisé, garantissant que toutes les informations sont correctement enregistrées et facilement accessibles.
Ces outils ne se contentent pas de rendre le processus plus rapide ; ils garantissent également que toutes les informations sont correctement enregistrées et facilement accessibles, ce qui est crucial dans un marché locatif de plus en plus exigeant.

Conclusion
Un état des lieux meublé bien réalisé est fondamental pour garantir la transparence et la protection des droits des deux parties dans une location. En suivant des étapes pratiques telles que la préparation minutieuse, l'inspection détaillée et la documentation claire, on peut éviter de nombreux litiges potentiels. De plus, l'utilisation d'outils numériques simplifie considérablement ce processus, rendant chaque étape plus efficace et accessible.
Les points essentiels à retenir incluent :
- L'importance de définir des objectifs clairs avant l'évaluation
- D'inclure des éléments obligatoires dans l'état des lieux
- D'adopter une approche méthodique lors de l'inspection et de la documentation
La signature par les deux parties et la conservation des documents sont des étapes cruciales pour assurer la validité de l'état des lieux, conformément à la loi ALUR.
En conclusion, maîtriser les aspects légaux et utiliser des solutions numériques adaptées non seulement simplifie le processus d'état des lieux meublé, mais renforce également la confiance entre bailleurs et locataires. Pour garantir une location sans heurts, il est impératif d'adopter ces pratiques et d'explorer les outils disponibles pour optimiser chaque étape de cette démarche.
Foire aux questions
Quels sont les objectifs principaux de l'état des lieux meublé ?
Les objectifs principaux incluent l'évaluation de l'état général du mobilier et des équipements, l'identification des dommages ou usures, l'établissement d'un inventaire précis des meubles et appareils fournis, la documentation de la condition du bien pour éviter des ambiguïtés lors de la restitution du dépôt de garantie, et la communication avec le locataire pour s'assurer d'un accord sur les objectifs de l'inspection.
Quelles sont les obligations légales concernant l'état des lieux meublé ?
Depuis la loi Alur de 2014, l'état des lieux meublé est obligatoire pour les locations meublées. Ce document doit être signé par le bailleur et le locataire pour attester de leur accord, conférant ainsi une valeur légale au document.
Quels éléments doivent être inclus dans un état des lieux meublé ?
Un état des lieux meublé doit inclure la date et l'heure de l'état des lieux, l'adresse complète du bien, un inventaire détaillé des meubles et équipements avec leur état, des descriptions précises de la condition de chaque élément, et des photos pour illustrer la situation.
Pourquoi est-il important d'utiliser des photos dans l'état des lieux ?
Les photos sont importantes car elles permettent de documenter visuellement la situation, ce qui peut diminuer les litiges potentiels entre le bailleur et le locataire.
Comment Dwell peut-il aider dans le processus d'état des lieux ?
Dwell propose des rapports rapides et des états numérisés pour faciliter l'évaluation, ainsi qu'une formation complète sur les états, incluant des sessions théoriques et pratiques pour s'assurer que les gestionnaires de biens immobiliers maîtrisent les normes légales et les bonnes pratiques.
Quel est l'impact d'un état des lieux mal documenté sur les litiges locatifs ?
Des études montrent que jusqu'à 30 % des litiges locatifs proviennent d'états de propriété mal documentés, soulignant l'importance d'un inventaire détaillé et d'une documentation claire pour protéger les droits des deux parties.
Téléphone
09 80 80 63 21Réseaux sociaux
