État des Lieux Tarif : Comparaison des Coûts pour Propriétaires

Aperçu
Cet article compare les coûts des états des lieux entre professionnels et particuliers.
D'une part, les services professionnels, bien que plus onéreux, offrent une protection juridique et une documentation précise, essentielles pour prévenir d'éventuels litiges.
D'autre part, même si réaliser un état des lieux soi-même peut sembler économique, cela comporte des risques d'erreurs. Ces erreurs peuvent entraîner des frais supplémentaires en cas de conflit.
Ainsi, il est crucial de choisir judicieusement entre ces deux options pour garantir une gestion efficace des biens.
Introduction
La gestion immobilière repose sur des processus essentiels, parmi lesquels l'état des lieux tarif se distingue par son rôle protecteur tant pour les propriétaires que pour les locataires. En fournissant une documentation précise sur l'état d'un bien à des moments critiques, ce document permet d'éviter des conflits fréquents liés aux dépôts de garantie et aux réparations. Face à la diversité des options disponibles, il est crucial de se poser la question : faut-il faire appel à un professionnel ou réaliser l'état des lieux soi-même ? Cette interrogation soulève des enjeux financiers et juridiques significatifs qui méritent d'être explorés en profondeur.
Définir l'État des Lieux : Importance et Rôle
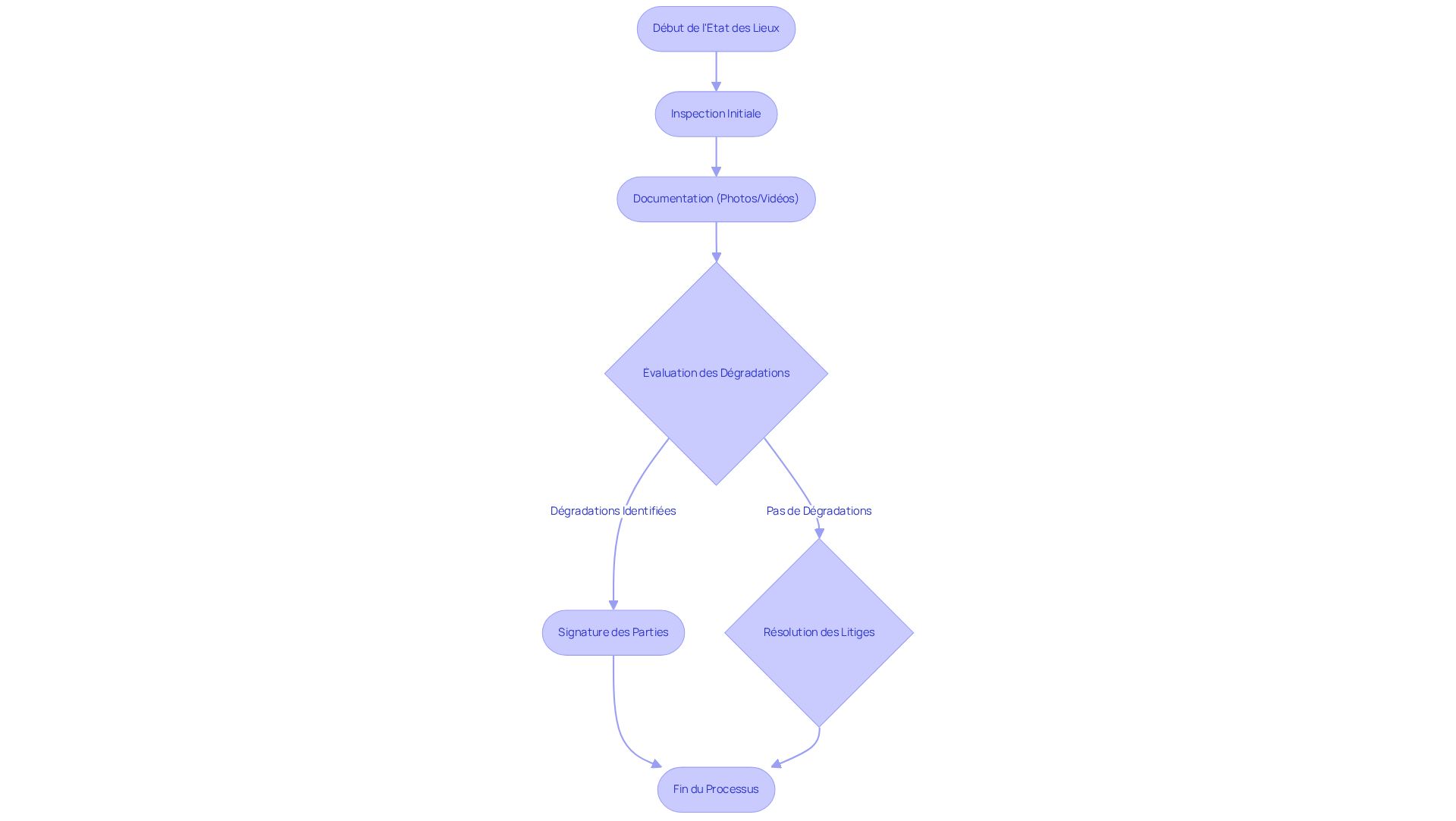
L'état des lieux tarif est un document fondamental qui décrit la condition d'un bien immobilier à des moments cruciaux, généralement au début et à la fin d'un contrat de location. Il joue un rôle essentiel dans la protection des droits des propriétaires et des locataires.
En fournissant une référence précise sur l'état des lieux tarif de la propriété, cela permet d'éviter des conflits potentiels concernant les dépôts de garantie et les réparations. Près de 45 % des états de sortie révèlent des dégradations, engageant souvent la responsabilité du locataire selon l'état des lieux tarif pour un montant moyen de 600 euros.
Un inventaire bien documenté, en rapport avec l'état des lieux tarif, peut également servir de preuve en cas de conflit, soulignant ainsi son efficace. En moyenne, 1 constat sur 5 entraîne un litige concernant le dépôt de garantie, souvent à cause d'une documentation insuffisante.
Pour réduire ces risques, il est conseillé d'employer un modèle d'inspection standardisé et de bien documenter la situation du logement avec des photos et des vidéos. Cela garantit transparence et clarté, protégeant les intérêts des deux parties.
Dwell facilite ce processus grâce à des rapports mis à disposition dans votre espace sous 24h, des opérateurs formés et expérimentés pour éviter les loupés, et des états de situation informatisés pour plus de fluidité. De plus, le propriétaire doit rendre le dépôt de garantie dans un délai d'un mois si l'inspection de sortie est conforme à l'inspection d'entrée.
Enfin, la signature de l'état des lieux tarif par les deux parties est cruciale pour valider les constats et faciliter la résolution des litiges potentiels.

Comparer les Coûts : Professionnels vs Particuliers
Les coûts des varient considérablement selon qu'ils sont réalisés par des professionnels ou par des particuliers. En général, les services professionnels facturent entre 100 et 200 euros pour une évaluation d'appartement, et jusqu'à 300 euros pour des maisons spacieuses, en fonction de l'état des lieux tarif, de la superficie et de l'emplacement du bien.
À l'inverse, les particuliers peuvent réaliser l'état des lieux eux-mêmes, ce qui semble économique. Cependant, cette approche comporte des risques significatifs. Des erreurs dans la documentation ou un manque de détails précis peuvent entraîner des coûts additionnels en cas de litige, car le locataire est supposé avoir pris les locaux en bon état sans inventaire.
Ainsi, bien que les services professionnels entraînent un état des lieux tarif initial plus élevé, ils offrent souvent une tranquillité d'esprit et une protection juridique précieuses. En effet, un inventaire effectué par un expert est conforme à la législation et sert de preuve en cas de conflit, réduisant ainsi les ambiguïtés et les malentendus entre le bailleur et le locataire.
De plus, les honoraires des experts peuvent être répartis entre le locataire et le propriétaire, ce qui rend cette option plus accessible. En résumé, investir dans un état professionnel s'avère judicieux pour prévenir des complications futures.

Facteurs Influant sur les Tarifs des États des Lieux
Les tarifs des états d'évaluation, ou état des lieux tarif, sont influencés par plusieurs facteurs clés, dont la localisation géographique est centrale. Dans les grandes villes, la demande élevée entraîne généralement des coûts plus élevés. Par exemple, dans les zones très tendues, les frais d'agence peuvent atteindre jusqu'à 15 €/m², tandis que dans d'autres régions, ils se situent autour de 11 €/m².
La taille et le type de propriété sont également déterminants ; selon l'état des lieux tarif, un appartement de deux chambres sera souvent moins coûteux à inspecter qu'une maison individuelle spacieuse. En outre, la complexité de l'état des lieux tarif, qui peut inclure des installations spécifiques ou des équipements particuliers, influence les prix.
Un pour un logement de 40 m² dans une zone très tendue pourrait coûter jusqu'à 600 €, correspondant aux frais d'agence de 15 €/m² dans ces zones. Il est essentiel de souligner que l'état des lieux tarif pour le coût d'un inventaire est limité à 3 €/m² depuis le 15 septembre 2014.
Enfin, la réputation et l'expérience du professionnel engagé jouent un rôle significatif dans la détermination des tarifs. Les entreprises bien établies ont tendance à facturer davantage pour leurs services, justifiant ainsi leur expertise et leur fiabilité.
Il est primordial de rappeler que le locataire ne doit assumer aucun coût pour un rapport de sortie amiable, et que le constat doit être effectué au moment de la remise des clés au propriétaire.

Avantages et Inconvénients des Options Professionnelles et Particulières
Les choix professionnels pour établir un inventaire offrent des avantages considérables, tels qu'une expertise technique, une documentation précise et une protection juridique. Les professionnels sont formés pour identifier des que des particuliers pourraient négliger. Cependant, il est important de noter que l'état des lieux tarif de ces services peut s'avérer élevé.
D'un autre côté, réaliser un inventaire soi-même peut sembler économique, mais cela comporte des risques significatifs, notamment des erreurs potentielles et un manque de protection en cas de litige. En effet, l'absence d'une évaluation adéquate peut engendrer des conflits, exposant ainsi le propriétaire à des frais supplémentaires.
De plus, les particuliers peuvent manquer d'objectivité, ce qui nuit à la qualité de l'état des lieux. Il est également essentiel que les frais liés à l'état des lieux tarif soient partagés équitablement entre le bailleur et le locataire.
En fin de compte, le choix entre un service professionnel et une approche personnelle repose sur les priorités et les ressources de chaque propriétaire. Il est donc crucial de peser les risques associés à chaque option et de garantir une documentation rigoureuse pour éviter des complications futures.

Conclusion
L'état des lieux tarif est un élément clé dans la gestion locative, garantissant la protection des droits tant des propriétaires que des locataires. En établissant un inventaire précis de la condition d'un bien immobilier, il permet d'éviter des conflits futurs, notamment en ce qui concerne les dépôts de garantie et les réparations. La compréhension et l'application rigoureuse de ce processus sont essentielles pour assurer une relation harmonieuse entre les deux parties.
Les coûts associés à l'état des lieux varient considérablement selon qu'ils soient réalisés par des professionnels ou par des particuliers. Bien que faire appel à des experts implique un investissement initial plus élevé, cela offre une tranquillité d'esprit et une protection juridique qui peuvent s'avérer précieuses en cas de litige. À l'inverse, une approche personnelle, bien que plus économique, comporte des risques significatifs liés à des erreurs de documentation et à un manque de protection.
Il est crucial de prendre en compte tous les facteurs influençant les tarifs des états des lieux, tels que la localisation, la taille de la propriété et la réputation du professionnel engagé. En pesant soigneusement les avantages et les inconvénients de chaque option, les propriétaires peuvent faire un choix éclairé qui protège leurs intérêts tout en minimisant les risques de conflits. Adopter une approche proactive et bien documentée est essentiel pour garantir une gestion locative réussie et éviter des complications à l'avenir.
Foire aux questions
Qu'est-ce qu'un état des lieux tarif ?
L'état des lieux tarif est un document qui décrit la condition d'un bien immobilier à des moments clés, généralement au début et à la fin d'un contrat de location.
Quelle est l'importance de l'état des lieux tarif ?
Il protège les droits des propriétaires et des locataires, aide à éviter des conflits concernant les dépôts de garantie et les réparations, et sert de référence pour évaluer l'état du bien.
Quel pourcentage des états de sortie révèle des dégradations ?
Près de 45 % des états de sortie révèlent des dégradations, ce qui peut engager la responsabilité du locataire.
Quel est le montant moyen des dégradations identifiées dans les états de lieux ?
Le montant moyen des dégradations identifiées est de 600 euros.
Pourquoi un inventaire bien documenté est-il important ?
Un inventaire bien documenté peut servir de preuve en cas de conflit, soulignant son rôle crucial dans la gestion immobilière efficace.
Quel est le taux de litiges liés au dépôt de garantie ?
En moyenne, 1 constat sur 5 entraîne un litige concernant le dépôt de garantie, souvent dû à une documentation insuffisante.
Comment réduire les risques de litiges lors de l'état des lieux ?
Il est conseillé d'utiliser un modèle d'inspection standardisé et de bien documenter la situation du logement avec des photos et des vidéos.
Comment Dwell facilite-t-il le processus d'état des lieux ?
Dwell propose des rapports disponibles dans un délai de 24h, des opérateurs formés pour éviter les erreurs, et des états de situation informatisés pour plus de fluidité.
Quel est le délai pour rendre le dépôt de garantie après une inspection conforme ?
Le propriétaire doit rendre le dépôt de garantie dans un délai d'un mois si l'inspection de sortie est conforme à l'inspection d'entrée.
Pourquoi la signature de l'état des lieux tarif par les deux parties est-elle cruciale ?
La signature est essentielle pour valider les constats et faciliter la résolution des litiges potentiels.
Téléphone
09 80 80 63 21Réseaux sociaux
