Gérer les Diagnostics Immobiliers : Comprendre la Durée de Validité

Aperçu
La gestion des diagnostics immobiliers est cruciale pour comprendre la durée de validité des évaluations, qui varie selon le type de diagnostic. Cela a des implications significatives sur les transactions immobilières.
Des diagnostics à jour, comme le DPE valable 10 ans, sont essentiels pour éviter des sanctions. Ils facilitent également les ventes et garantissent la sécurité des locataires. En effet, une gestion proactive dans le secteur immobilier n'est pas seulement une option, mais une nécessité.
En intégrant des diagnostics récents, les professionnels de l'immobilier peuvent non seulement se conformer aux réglementations, mais aussi renforcer leur crédibilité auprès des clients. Cela démontre l'importance d'une approche proactive dans la gestion des biens immobiliers.
En somme, investir dans des diagnostics à jour est un choix stratégique qui peut faire la différence entre une transaction réussie et des complications potentielles. Pourquoi attendre ? Agissez dès maintenant pour sécuriser vos transactions immobilières.
Introduction
La gestion des diagnostics immobiliers représente un enjeu crucial pour les professionnels du secteur, surtout à l'approche de 2025. De nouvelles réglementations vont bouleverser les pratiques établies. Comprendre la durée de validité de chaque type de diagnostic est essentiel. Cela garantit non seulement la conformité légale, mais optimise également la valorisation des biens.
Cependant, comment naviguer dans ce labyrinthe de normes et d'exigences tout en évitant les sanctions financières et les retards de transaction ? Cette question soulève des défis importants. En explorant ces enjeux, nous pouvons identifier des solutions efficaces qui permettront aux gestionnaires de biens et aux agents immobiliers de rester en conformité tout en maximisant la valeur de leurs propriétés.
Il est temps d'agir et de se préparer à ces changements. En comprenant les implications des diagnostics immobiliers, vous vous positionnez en tant qu'expert dans votre domaine, prêt à relever les défis à venir.
Comprendre les Types de Diagnostics Immobiliers
Les évaluations immobilières sont des analyses techniques essentielles qui informent sur l'état d'un bien immobilier. Voici les principaux types de diagnostics :
- Diagnostic de Performance Énergétique (DPE) : Ce diagnostic évalue la consommation d'énergie et l'impact environnemental d'un logement. Les diagnostics immobiliers durée de validité de 10 ans en font un outil essentiel pour les gestionnaires de biens souhaitant optimiser la performance énergétique de leurs propriétés.
 - Évaluation Amiante : Obligatoire pour les bâtiments construits avant 1997, elle doit être renouvelée tous les 3 ans si des travaux sont effectués. Cette évaluation est cruciale pour assurer la sécurité des occupants.
 - Plomb : Nécessaire pour les logements construits avant 1949, il est valable un an si le résultat est positif. La gestion proactive des diagnostics immobiliers durée de validité est essentielle pour éviter des risques sanitaires.
 - Évaluation Électricité et Gaz : Ces évaluations, valables 3 ans, vérifient la sécurité des installations électriques et de gaz, garantissant ainsi la sécurité des occupants et la conformité réglementaire.
 - Diagnostic Termites : Valable 6 mois, il est requis dans certaines zones à risque, permettant de prévenir des dommages structurels importants.
 
Chaque type de diagnostic, notamment les diagnostics immobiliers durée de validité, a des exigences spécifiques et des implications sur la gestion des actifs, soulignant l'importance de leur compréhension pour les professionnels de l'immobilier. En 2025, la demande pour des évaluations précises et fiables est en hausse, renforçant leur rôle dans la sécurisation des transactions immobilières et la valorisation des actifs. Il est également essentiel de prendre en compte les nouvelles réglementations, telles que l'interdiction progressive de la location des logements classés F et G au DPE, qui impactent directement les stratégies de gestion immobilière.
Pour maîtriser ces enjeux, Dwell propose un programme de formation de deux jours. Ce programme permet aux professionnels de se familiariser avec le cadre juridique, les méthodologies pratiques, et d'utiliser des outils numériques innovants pour optimiser la gestion des états des lieux et des évaluations. Il comprend des exercices pratiques, des études de cas, et des conseils d'experts, garantissant ainsi une formation complète et adaptée aux besoins des gestionnaires de propriétés immobilières.

Durée de Validité des Diagnostics Immobiliers
La durée de validité des diagnostics immobiliers varie selon le type d'expertise. Voici un aperçu des durées de validité :
- DPE : 10 ans (doit être renouvelé pour les biens classés 'F' ou 'G' à partir de 2025)
 - Diagnostic Amiante : 3 ans (si des traces sont détectées)
 - Diagnostic Plomb : 1 an (si positif, obligatoire pour les biens construits avant 1949)
 - Diagnostic Électricité et Gaz : 3 ans
 - Diagnostic Termites : 6 mois
 
Il est crucial de noter que certains diagnostics doivent être renouvelés avant la vente ou la location d'un bien. Par exemple, un DPE doit être réalisé moins de 10 ans avant la mise en vente, et un diagnostic plomb doit être effectué moins d'un an avant la vente si le résultat est positif. Cela garantit que toutes les informations fournies aux acheteurs ou locataires sont à jour et fiables.
De plus, un Dossier de Diagnostic Technique (DDT) doit être fourni lors de la vente ou de la location, ce qui est essentiel pour la transparence et la conformité légale. Dwell facilite ce processus grâce à des rapports mis à disposition dans votre espace sous 24h, des opérateurs formés et expérimentés pour éviter les loupés, et des états des lieux informatisés pour plus de fluidité.
Des études montrent que le respect des délais de renouvellement des diagnostics immobiliers contribue à sécuriser les transactions immobilières. En effet, un dossier de diagnostic technique complet et à jour protège le propriétaire en cas de litige, tout en renforçant la confiance des acheteurs potentiels. Les professionnels de l'immobilier soulignent également l'importance des diagnostics immobiliers pour éviter des sanctions financières liées à des évaluations manquantes ou périmées. Ainsi, une gestion proactive des évaluations immobilières est essentielle pour assurer la conformité et la transparence lors des transactions.

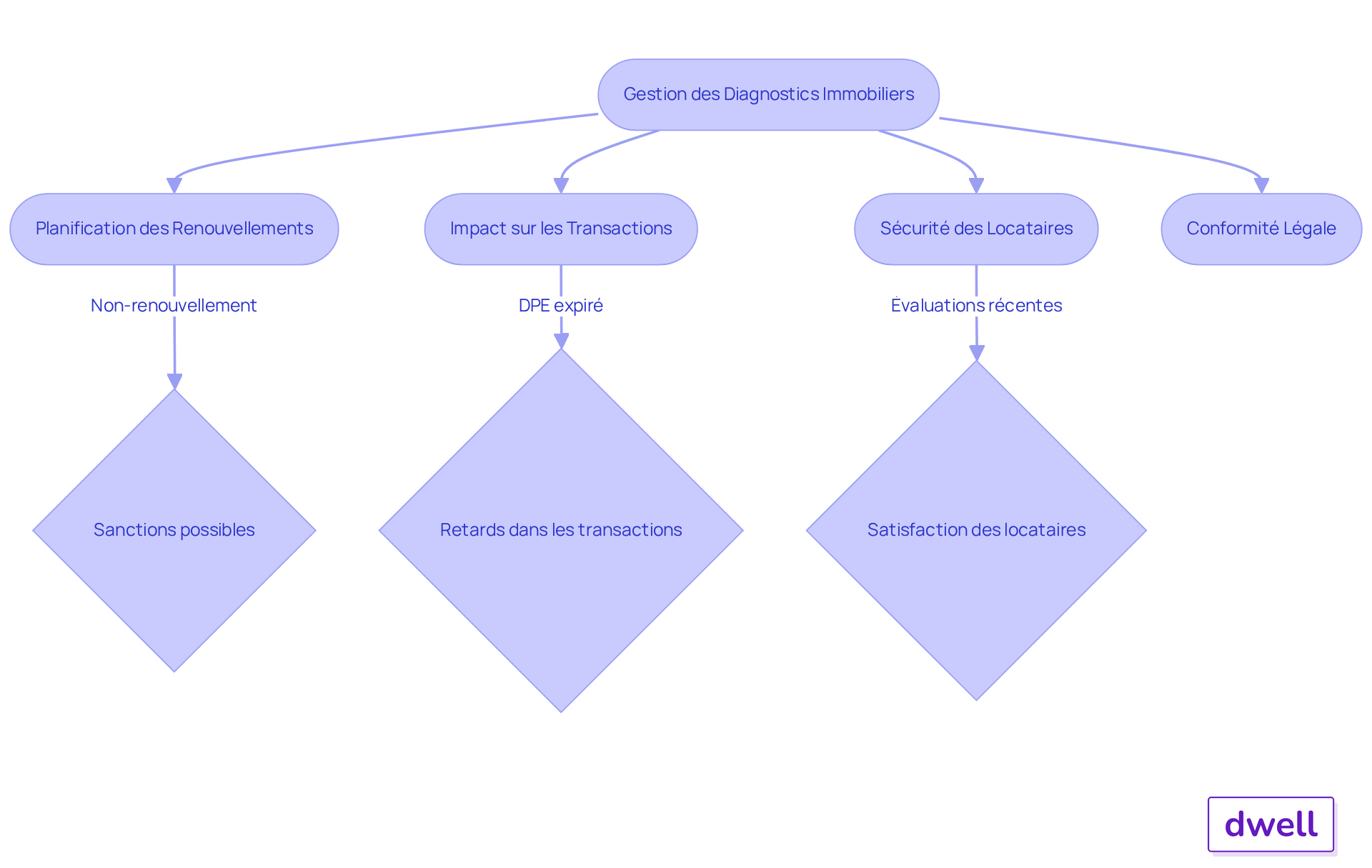
Implications de la Durée de Validité sur la Gestion des Biens
La gestion des biens est fortement influencée par les diagnostics immobiliers durée de validité des évaluations immobilières. Voici quelques points clés à considérer :
- 
Planification des Renouvellements : Les gestionnaires doivent établir un calendrier précis pour le renouvellement des diagnostics afin d'éviter les périodes de non-conformité, qui peuvent entraîner des sanctions pouvant atteindre 15 000 euros. Il est essentiel de noter que les diagnostics immobiliers durée de validité effectués avant le 1er juillet 2021 ne sont plus valides, soulignant l'urgence de renouveler ces évaluations. Dwell propose un programme de formation de deux jours qui aide les professionnels à définir le cadre juridique et à mettre en place une méthodologie pratique pour gérer ces renouvellements efficacement.
 - 
Impact sur les Transactions : Les diagnostics immobiliers durée de validité expirés peuvent retarder une vente ou une location, nuisant ainsi à la réputation du gestionnaire immobilier et à la satisfaction des clients. Des études montrent qu'un DPE à jour facilite les transactions immobilières et peut influencer positivement la perception des acheteurs ou locataires. De plus, les études des Notaires de France révèlent un écart de prix de 15 % à 20 % entre les logements classés A/B et ceux classés F/G, ce qui souligne l'importance des diagnostics immobiliers durée de validité pour la valorisation des biens. Grâce aux outils numériques innovants de Dwell, les gestionnaires peuvent réaliser des états des lieux rapidement et sans stress, ce qui améliore l'efficacité des transactions.
 - 
Sécurité des Locataires : Des évaluations récentes garantissent la sécurité des locataires, essentielle pour maintenir de bonnes relations et éviter des litiges. Les logements performants permettent de réduire les factures énergétiques de 50 % à 70 %, ce qui contribue à la satisfaction des occupants. Dwell offre également des conseils d'experts et des ressources pour optimiser la gestion des états des lieux, renforçant ainsi la sécurité des locataires.
 - 
Conformité Légale : Le non-respect des exigences de contrôle, notamment celles relatives aux diagnostics immobiliers durée de validité, peut entraîner des amendes et des complications juridiques, soulignant l'importance d'une gestion proactive des évaluations. Les nouvelles réglementations sur les diagnostics immobiliers entreront en vigueur en 2025, ce qui rend d'autant plus crucial le respect des normes actuelles. La formation de Dwell inclut des modules sur les normes légales et les bonnes pratiques, permettant aux gestionnaires de se préparer efficacement à ces changements.
 
En intégrant ces pratiques dans la gestion quotidienne, les professionnels de l'immobilier peuvent non seulement se conformer aux réglementations, mais aussi améliorer l'expérience client et optimiser la valeur de leurs biens.

Conclusion
La compréhension des diagnostics immobiliers et de leur durée de validité est essentielle pour assurer la sécurité et la conformité des biens. Les différents types de diagnostics, tels que le Diagnostic de Performance Énergétique et l'évaluation amiante, jouent un rôle crucial dans la gestion immobilière. Chaque évaluation a des exigences spécifiques en matière de durée de validité, soulignant l'importance d'une gestion proactive pour éviter des complications lors des transactions.
Les points clés abordés ici mettent en lumière l'impact direct de la durée de validité des diagnostics sur :
- la planification des renouvellements
 - la valorisation des biens
 - la sécurité des occupants
 
Il est impératif pour les gestionnaires immobiliers de rester informés des réglementations en constante évolution, notamment celles qui entreront en vigueur en 2025. Comment optimiser votre stratégie de gestion dans ce contexte ?
En intégrant ces connaissances et en adoptant une approche proactive, les professionnels de l'immobilier peuvent non seulement se conformer aux exigences légales, mais aussi améliorer la satisfaction des clients et la valeur de leurs actifs. La formation continue et l'utilisation d'outils numériques adaptés, comme ceux proposés par Dwell, peuvent grandement faciliter cette gestion. Il est temps d'agir pour garantir la sécurité, la transparence et la rentabilité des transactions immobilières.
Foire aux questions
Quels sont les principaux types de diagnostics immobiliers ?
Les principaux types de diagnostics immobiliers incluent le Diagnostic de Performance Énergétique (DPE), l'Évaluation Amiante, le diagnostic Plomb, les évaluations Électricité et Gaz, et le Diagnostic Termites.
Qu'est-ce que le Diagnostic de Performance Énergétique (DPE) ?
Le DPE évalue la consommation d'énergie et l'impact environnemental d'un logement. Sa durée de validité est de 10 ans.
Qui doit réaliser une évaluation amiante et à quelle fréquence ?
L'évaluation amiante est obligatoire pour les bâtiments construits avant 1997 et doit être renouvelée tous les 3 ans si des travaux sont effectués.
Quelle est la durée de validité du diagnostic plomb ?
Le diagnostic plomb est valable un an si le résultat est positif et est nécessaire pour les logements construits avant 1949.
À quelle fréquence doivent être effectuées les évaluations électricité et gaz ?
Les évaluations électricité et gaz doivent être réalisées tous les 3 ans pour garantir la sécurité des installations.
Quelle est la durée de validité du diagnostic termites ?
Le diagnostic termites est valable 6 mois et est requis dans certaines zones à risque.
Pourquoi est-il important de comprendre les diagnostics immobiliers ?
Comprendre les diagnostics immobiliers est essentiel pour la gestion des actifs, la sécurisation des transactions immobilières, et la valorisation des propriétés, surtout avec les nouvelles réglementations en matière de performance énergétique.
Que propose Dwell pour aider les professionnels de l'immobilier ?
Dwell propose un programme de formation de deux jours pour familiariser les professionnels avec le cadre juridique, les méthodologies pratiques, et l'utilisation d'outils numériques pour optimiser la gestion des états des lieux et des évaluations.
Téléphone
09 80 80 63 21Réseaux sociaux
