Guide Pratique du Diagnostic Obligatoire en Copropriété

Aperçu
Le diagnostic obligatoire en copropriété est essentiel pour garantir la sécurité et la conformité des bâtiments. Il comprend des évaluations de performance énergétique, de sécurité électrique et des risques naturels. La maîtrise de ces exigences par les gestionnaires immobiliers est cruciale pour protéger les occupants et éviter des sanctions légales. En effet, comment les gestionnaires peuvent-ils assurer la sécurité tout en naviguant dans les complexités réglementaires ?
Cet article détaille les étapes de préparation, de réalisation et d'analyse des diagnostics, soulignant l'importance d'une approche proactive.
En conclusion, la diligence dans la gestion des diagnostics ne se limite pas à la conformité ; elle est fondamentale pour le bien-être des occupants et la pérennité des biens immobiliers.
Introduction
Le diagnostic obligatoire en copropriété représente un enjeu crucial pour la sécurité et la conformité des bâtiments. Ces évaluations, allant de la performance énergétique à la sécurité électrique, sont indispensables pour garantir un environnement sain et éviter des sanctions légales. Cependant, la complexité des exigences et des procédures soulève des questions :
- Comment s'assurer que tous les aspects du diagnostic sont correctement réalisés ?
- Comment garantir que les résultats sont efficacement communiqués aux parties prenantes ?
Ce guide pratique offre des réponses et des conseils précieux pour naviguer dans ce processus essentiel.
Comprendre le Diagnostic Obligatoire en Copropriété
Le diagnostic obligatoire copropriété constitue un ensemble d'examens essentiels pour garantir la sûreté et la conformité des bâtiments. Les diagnostics obligatoires copropriété englobent des évaluations de performance énergétique, de sécurité électrique et d'état des risques naturels. Il est impératif que les gestionnaires immobiliers maîtrisent ces exigences afin de veiller à ce que toutes les propriétés respectent les normes en vigueur. En agissant ainsi, ils protègent non seulement les occupants, mais évitent également des sanctions légales pour non-conformité. En résumé, une compréhension approfondie de ces évaluations est cruciale pour le succès et la pérennité des opérations immobilières.

Préparer le Diagnostic : Étapes Préliminaires
Avant de procéder au diagnostic, il est crucial de rassembler tous les documents nécessaires, tels que les plans de l'immeuble, les précédents rapports de diagnostic et les certificats de conformité. Ces anciens rapports permettent au diagnostiqueur d'établir un bilan précis de l’état du bien. Ensuite, planifiez les visites avec des professionnels qualifiés. Grâce à Dwell, vous bénéficiez de commandes en ligne rapides et efficaces, ainsi que d'une prise de rendez-vous simplifiée avec les locataires, ce qui vous permet de gagner un temps précieux. Assurez-vous de communiquer avec les copropriétaires pour les informer des dates et des attentes. Une bonne préparation inclut également la vérification des accès aux parties communes et aux appartements concernés, ainsi qu'un des pièces pour faciliter l'inspection. De plus, vérifiez que les appareils de gaz et d'électricité sont en état de fonctionnement le jour de l'évaluation. En suivant ces meilleures pratiques, vous minimisez les risques de frais supplémentaires dus à des visites de suivi ou à des documents manquants. L'absence de documents nécessaires entraînera une nouvelle vérification sur place et des frais de déplacement pour le propriétaire. Avec Dwell, vous pouvez compter sur des rapports mis à disposition rapidement, des états des lieux informatisés et des reportages photos, tout en ayant des opérateurs formés pour éviter les erreurs, renforçant ainsi l'efficacité de votre gestion immobilière.

Réaliser le Diagnostic : Procédure à Suivre
Pour réaliser un diagnostic efficace, commencez par une inspection visuelle approfondie des lieux. Examinez minutieusement les installations électriques, la plomberie, ainsi que l'état général des murs et des sols. Utilisez des outils spécifiques tels que des thermomètres infrarouges, des hygromètres et d'autres pour évaluer la performance énergétique et détecter d'éventuels problèmes d'humidité.
Documentez chaque étape avec des photos et des notes détaillées, car cela facilitera l'analyse ultérieure. Il est crucial de noter qu'à partir du 1er janvier 2025, un diagnostic obligatoire coproprit sera requis pour vendre une maison ou un immeuble classé E par le DPE, et que les DPE réalisés avant le 1er juillet 2021 ne seront plus valables.
Une fois l'inspection terminée, compilez toutes les données recueillies pour une évaluation complète. Cette approche méthodique garantit que tous les aspects du bâtiment sont pris en compte, permettant ainsi de répondre aux exigences réglementaires tout en assurant la protection et le confort des occupants.

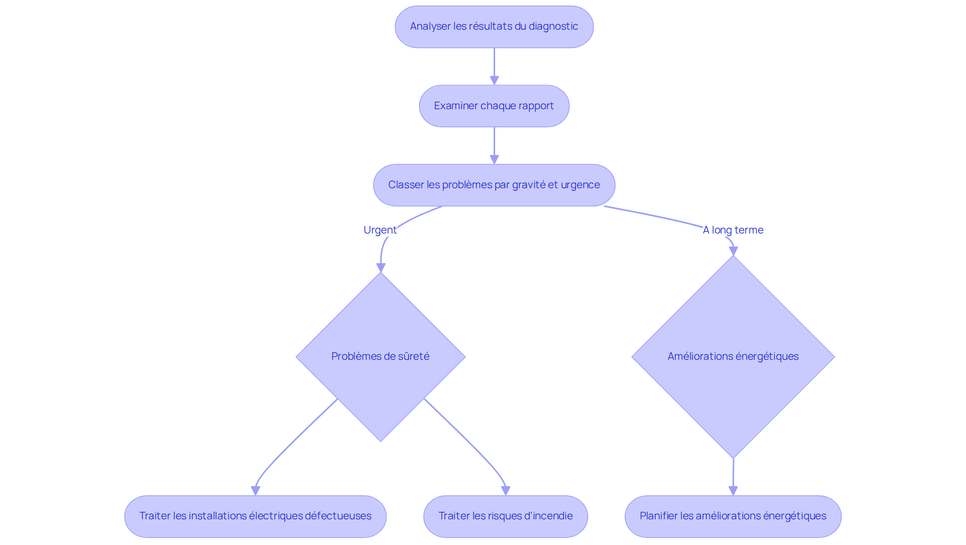
Analyser les Résultats du Diagnostic
Une fois le diagnostic obligatoire coproprit réalisé, il est crucial d'analyser les résultats avec soin. Chaque rapport doit être examiné pour identifier les domaines nécessitant une attention immédiate. Il est recommandé de . Par exemple, les problèmes de sûreté, tels que les installations électriques défectueuses ou les risques d'incendie, doivent être traités en priorité. En revanche, les améliorations énergétiques, bien qu'importantes, peuvent être planifiées sur le long terme.
Cette approche permet non seulement de répondre aux exigences réglementaires, mais aussi d'assurer la protection des occupants et d'optimiser la gestion des biens. Des experts soulignent l'importance de cette priorisation, affirmant que 'tous les logements en location classés G par le DPE sont considérés comme non décents', ce qui souligne la nécessité d'une attention particulière aux problèmes identifiés lors des diagnostics obligatoires coproprit.
De plus, il est essentiel de rappeler que les DPE réalisés avant le 1er juillet 2021 ne sont plus valides, renforçant ainsi l'urgence d'une analyse approfondie des conclusions. En intégrant des exemples concrets de classement des problèmes de sécurité, tels que les installations électriques défectueuses et les risques d'incendie, les gestionnaires peuvent établir un plan d'action efficace et conforme aux normes en vigueur.

Communiquer les Résultats aux Parties Prenantes
Après l'analyse des données, il est impératif de les communiquer de manière claire aux parties prenantes, notamment dans le cadre du diagnostic obligatoire coproprit pour les copropriétaires et les gestionnaires.
- Organisez une réunion dédiée pour présenter ces conclusions et discuter des étapes suivantes.
- L'utilisation de graphiques et de tableaux facilitera grandement la , rendant l'information plus accessible.
- Il est également crucial de répondre à toutes les questions et préoccupations soulevées par les participants, tout en établissant un calendrier précis pour les actions à entreprendre.
Comme le souligne un expert en communication, 'la transparence dans la communication des informations est fondamentale pour maintenir la confiance des parties prenantes'.
Des exemples de réunions efficaces incluent des présentations interactives où les participants peuvent poser des questions en temps réel, favorisant ainsi un dialogue constructif et une meilleure intégration des résultats dans le processus décisionnel.

Conclusion
Le diagnostic obligatoire en copropriété constitue un élément essentiel pour garantir la sécurité et la conformité des bâtiments. En maîtrisant ces évaluations, les gestionnaires immobiliers jouent un rôle crucial dans la protection des occupants et la prévention des sanctions légales. En effet, la réussite des opérations immobilières repose sur une compréhension approfondie et une préparation rigoureuse de ces diagnostics.
Les étapes clés comprennent :
- La collecte des documents nécessaires
- La planification des visites avec des professionnels qualifiés
- Une exécution minutieuse des diagnostics
Chaque phase, de l'inspection visuelle à l'analyse des résultats, doit être réalisée avec soin pour s'assurer que toutes les normes réglementaires soient respectées. De plus, la communication claire des résultats aux parties prenantes est essentielle pour maintenir la confiance et faciliter la mise en œuvre des actions correctives.
En somme, la prise en compte des diagnostics obligatoires en copropriété ne se limite pas à une obligation légale ; elle représente une opportunité d'améliorer la gestion des biens et d'assurer le confort des occupants. Une approche proactive et informée dans ce domaine est indispensable pour naviguer dans les défis de la copropriété et garantir un environnement sûr et conforme pour tous.
Foire aux questions
Qu'est-ce que le diagnostic obligatoire en copropriété?
Le diagnostic obligatoire en copropriété est un ensemble d'examens essentiels qui garantissent la sûreté et la conformité des bâtiments, incluant des évaluations de performance énergétique, de sécurité électrique et d'état des risques naturels.
Pourquoi est-il important pour les gestionnaires immobiliers de maîtriser ces exigences?
Il est crucial pour les gestionnaires immobiliers de maîtriser ces exigences afin de garantir que toutes les propriétés respectent les normes en vigueur, protégeant ainsi les occupants et évitant des sanctions légales pour non-conformité.
Quelles sont les étapes préliminaires à suivre avant de procéder au diagnostic?
Avant de procéder au diagnostic, il est important de rassembler les documents nécessaires, planifier des visites avec des professionnels qualifiés, informer les copropriétaires des dates et attentes, vérifier les accès aux parties communes et s'assurer que les appareils de gaz et d'électricité fonctionnent correctement.
Comment Dwell facilite-t-il le processus de diagnostic?
Dwell offre des commandes en ligne rapides, une prise de rendez-vous simplifiée avec les locataires, des rapports mis à disposition rapidement, des états des lieux informatisés et des reportages photos, tout en ayant des opérateurs formés pour éviter les erreurs.
Quels risques peuvent survenir en cas d'absence de documents nécessaires pour le diagnostic?
L'absence de documents nécessaires peut entraîner une nouvelle vérification sur place, des frais de déplacement pour le propriétaire et des frais supplémentaires dus à des visites de suivi.
Téléphone
09 80 80 63 21Réseaux sociaux
