Maîtriser les Diagnostics Locaux Commerciaux en 4 Étapes Clés

Aperçu
Les diagnostics locaux commerciaux sont essentiels pour garantir la conformité légale et améliorer la santé des occupants. Pour les maîtriser, suivez ces quatre étapes clés :
- Comprendre les évaluations nécessaires : Il est crucial de connaître les évaluations comme le DPE et l'ERP, qui informent sur les risques et l'état des biens immobiliers.
- Planifier et organiser les diagnostics : Une bonne planification permet d'optimiser le processus et d'assurer une exécution efficace.
- Utiliser les outils appropriés : Choisir les bons outils est fondamental pour obtenir des résultats fiables.
- Assurer un suivi post-diagnostic : Un suivi rigoureux permet de s'assurer que les recommandations sont mises en œuvre et que les normes sont respectées.
Ces étapes ne sont pas seulement des formalités ; elles sont la clé pour protéger les occupants et garantir la valeur des biens. En intégrant ces pratiques, vous vous positionnez comme un professionnel compétent et fiable dans le domaine.
Introduction
Les diagnostics locaux commerciaux sont essentiels dans la gestion immobilière, garantissant la sécurité et la conformité des biens. En examinant les évaluations obligatoires, telles que le Diagnostic de Performance Énergétique et l'État des Risques et Pollutions, les propriétaires et gestionnaires peuvent non seulement protéger la santé des occupants, mais aussi optimiser la valeur de leurs propriétés.
Avec les nouvelles réglementations à l'horizon, il est crucial de se demander : comment s'assurer que ces diagnostics sont effectués de manière efficace et conforme ? En intégrant des pratiques rigoureuses et en restant informé des exigences légales, les professionnels de l'immobilier peuvent naviguer dans ce paysage complexe avec assurance.
En fin de compte, investir dans des diagnostics de qualité n'est pas seulement une obligation légale, mais une stratégie intelligente pour maximiser la valeur et la sécurité des biens.
Comprendre les Diagnostics Locaux Commerciaux
Les diagnostics locaux commerciaux comprennent plusieurs évaluations obligatoires, telles que le Diagnostic de Performance Énergétique (DPE), l'État des Risques et Pollutions (ERP), et le contrôle amiante. Chacun de ces diagnostics est crucial pour informer les propriétaires et les locataires sur l'état du bien et les risques potentiels.
Prenons le DPE, par exemple. Il évalue la consommation d'énergie du local et fournit une étiquette de performance qui classe le bien de A à G. De son côté, l'ERP informe sur les risques environnementaux, comme les inondations ou la présence de polluants.
Dwell, avec ses solutions d'inspection numérique, s'assure que ces évaluations sont réalisées par des professionnels qualifiés, garantissant ainsi la conformité légale des états des lieux des propriétés. Ces documents sont non seulement complets, mais aussi conformes aux exigences légales, renforçant leur crédibilité.
De plus, l'archivage numérique sécurisé des rapports permet une gestion efficace et accessible des documents, favorisant la transparence et la responsabilité. Les experts soulignent également que le DPE, en tant qu'outil de sensibilisation, contribue à améliorer la qualité de l'air intérieur et à réduire les risques pour la santé. Cela en fait un élément essentiel dans la gestion des diagnostics locaux commerciaux.
Comprendre ces évaluations est donc primordial pour assurer la conformité légale et protéger la santé des occupants. Pourquoi ne pas explorer ces solutions dès aujourd'hui pour garantir la sécurité et la conformité de vos propriétés?

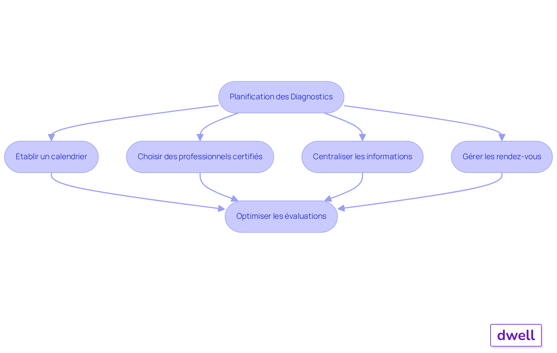
Planifier et Organiser les Diagnostics
Pour planifier efficacement les évaluations, commencez par établir un calendrier qui respecte les délais légaux pour chaque type d'évaluation. Saviez-vous qu'environ 85 % des gestionnaires immobiliers choisissent des professionnels certifiés pour garantir la qualité des évaluations ? En optant pour des services intégrés, vous centralisez toutes les informations nécessaires sur les biens que vous gérez. Cela inclut la création de fiches de biens, facilitant ainsi la collecte des documents requis, tels que les plans du local et les précédents diagnostics locaux commerciaux.
Contactez des professionnels certifiés pour obtenir des devis et planifier les interventions. N'oubliez pas de tirer parti des outils disponibles pour gérer les prises de rendez-vous avec les locataires. Cela améliore la communication et évite les conflits d'horaire. Une bonne organisation, facilitée par les services de l'entreprise, vous permettra de vous concentrer sur vos clients tout en réduisant votre charge administrative.
En résumé, une planification rigoureuse et l'utilisation de professionnels certifiés sont essentielles pour optimiser vos évaluations et améliorer votre efficacité.

Utiliser les Outils et Ressources Appropriés
Pour garantir des évaluations de qualité, il est crucial d'utiliser des outils appropriés. Pensez aux appareils de mesure pour le Diagnostic de Performance Énergétique (DPE) et aux kits de test pour l'amiante. En outre, faire appel à des diagnostiqueurs certifiés est fortement recommandé. Leur expertise leur permet de manipuler ces équipements de manière efficace.
L'utilisation de programmes de suivi, comme ceux proposés par Dwell, est également essentielle. Ces outils permettent de surveiller les évaluations réalisées et les dates d'expiration. En réduisant les saisies manuelles, ils améliorent la précision des évaluations et favorisent la collaboration au sein des équipes grâce à des indicateurs clés et des outils de communication intégrés.
En 2025, plusieurs logiciels de gestion se démarqueront sur le marché, facilitant le suivi et l'organisation des interventions. Selon des témoignages de diagnostiqueurs certifiés, l'intégration de ces technologies améliore considérablement l'efficacité des opérations et la précision des évaluations. Cela contribue à une meilleure satisfaction client.
De plus, le décret BACS impose des exigences spécifiques à partir de 2025. Les solutions de Dwell sont conçues pour aider les gestionnaires de biens immobiliers à répondre à ces nouvelles normes. Êtes-vous prêt à optimiser vos évaluations et à vous conformer aux nouvelles réglementations ?

Assurer le Suivi et la Conformité Post-Diagnostic
Après l'élaboration des évaluations, il est crucial d'analyser attentivement les documents et de mettre en pratique les conseils donnés. Cela peut inclure des travaux de rénovation visant à améliorer l'efficacité énergétique, tels que l'isolation des murs ou le remplacement des systèmes de chauffage obsolètes. Saviez-vous que des rénovations suite à des évaluations peuvent réduire la consommation d'énergie de 20 à 30 % ? C'est non seulement bénéfique pour l'environnement, mais cela permet également de diminuer les coûts d'exploitation à long terme.
Il est impératif de conserver tous les diagnostics locaux commerciaux dans un dossier accessible, car ils peuvent être requis lors de la vente ou de la location du local. En France, environ 70 % des propriétaires conservent ces documents, facilitant ainsi les transactions immobilières et assurant la transparence vis-à-vis des futurs acquéreurs ou locataires.
Un suivi régulier des conditions du local et des mises à jour des évaluations est également recommandé pour garantir la conformité à long terme. Cela inclut :
- La vérification des installations électriques
- La vérification des systèmes de plomberie
- La mise à jour des diagnostics locaux commerciaux, surtout avec les nouvelles réglementations qui interdisent la location de logements classés G à partir de 2025.
En intégrant ces pratiques, les gestionnaires de biens immobiliers peuvent non seulement se conformer aux exigences légales, mais aussi améliorer la valeur de leurs propriétés sur le marché.
Grâce à la plateforme numérique de Dwell, qui inclut des reportages photos pour plus de précision et des indicateurs d’état et de propreté, les gestionnaires peuvent optimiser la création de rapports précis et structurés. Cela contribue à prévenir les litiges et à assurer une gestion efficace des biens.

Conclusion
Maîtriser les diagnostics locaux commerciaux est essentiel pour garantir la conformité légale et protéger la santé des occupants. Chaque étape de ce processus, depuis la compréhension des évaluations obligatoires jusqu'à l'organisation et le suivi post-diagnostic, joue un rôle crucial dans la gestion efficace des biens immobiliers. En intégrant des outils numériques et en collaborant avec des professionnels certifiés, il devient possible d'optimiser cette démarche tout en minimisant les risques.
Les principaux points abordés incluent l'importance des différents diagnostics, tels que le Diagnostic de Performance Énergétique et l'État des Risques et Pollutions. Une planification rigoureuse est nécessaire. L'utilisation d'outils adaptés et le suivi des recommandations post-diagnostic sont également des éléments clés pour améliorer la performance énergétique des locaux et assurer leur conformité face aux nouvelles réglementations.
En conclusion, il est impératif pour les gestionnaires immobiliers de prendre ces étapes au sérieux. En mettant en œuvre des solutions numériques et en s'engageant dans un suivi régulier, non seulement la conformité sera assurée, mais cela contribuera également à augmenter la valeur des propriétés sur le marché. Adopter ces meilleures pratiques dès aujourd'hui permettra de transformer les défis des diagnostics locaux commerciaux en opportunités pour un avenir plus sûr et plus durable.
Foire aux questions
Quels sont les principaux diagnostics locaux commerciaux?
Les principaux diagnostics locaux commerciaux comprennent le Diagnostic de Performance Énergétique (DPE), l'État des Risques et Pollutions (ERP), et le contrôle amiante.
Quel est l'objectif du Diagnostic de Performance Énergétique (DPE)?
Le DPE évalue la consommation d'énergie du local et fournit une étiquette de performance qui classe le bien de A à G.
Que couvre l'État des Risques et Pollutions (ERP)?
L'ERP informe sur les risques environnementaux, tels que les inondations ou la présence de polluants.
Comment Dwell assure-t-elle la conformité des diagnostics?
Dwell s'assure que les évaluations sont réalisées par des professionnels qualifiés, garantissant ainsi la conformité légale des états des lieux des propriétés.
Quels sont les avantages de l'archivage numérique des rapports de diagnostics?
L'archivage numérique sécurisé des rapports permet une gestion efficace et accessible des documents, favorisant la transparence et la responsabilité.
Comment le DPE contribue-t-il à la santé des occupants?
Le DPE, en tant qu'outil de sensibilisation, contribue à améliorer la qualité de l'air intérieur et à réduire les risques pour la santé.
Pourquoi est-il important de comprendre ces évaluations?
Comprendre ces évaluations est primordial pour assurer la conformité légale et protéger la santé des occupants.
Téléphone
09 80 80 63 21Réseaux sociaux
