Modèle pour Remplir une Quittance de Loyer : Étapes Clés à Suivre

Aperçu
La question centrale de cet article est : quelles sont les étapes clés pour remplir une quittance de loyer ? Cette interrogation est cruciale pour les bailleurs et les locataires. Pour y répondre, nous vous proposons un guide pratique qui détaille les informations indispensables à inclure. Cela comprend :
- Les coordonnées du bailleur
- Les coordonnées du locataire
- Le montant du loyer
- La date d'émission
Il est essentiel de rédiger cette quittance avec soin. Une rédaction soignée permet d'éviter les litiges potentiels. En effet, une quittance bien remplie protège les droits des deux parties et assure une transparence dans la relation locative. Pensez-vous à toutes les conséquences d'une erreur dans ce document ?
En résumé, suivre ces étapes clés vous permettra de remplir une quittance de loyer de manière efficace et sécurisée. Ne sous-estimez pas l'importance de ce document dans la gestion de vos biens immobiliers.
Introduction
Dans le domaine de la location, la quittance de loyer n'est pas qu'un simple document administratif. Elle représente un gage de confiance et de transparence entre bailleurs et locataires, jouant un rôle crucial dans la gestion des relations locatives.
Mais comment s'assurer que ce document essentiel soit à la fois conforme et exempt d'erreurs ? Cet article vous propose un guide pratique pour remplir correctement une quittance de loyer, en mettant en lumière les étapes clés et les mentions obligatoires à inclure.
Prévenez d'éventuels litiges en maîtrisant cet outil indispensable.
Comprendre la Quittance de Loyer : Définition et Importance
Le reçu de loyer est bien plus qu'un simple document ; c'est une garantie de transparence et de confiance entre le bailleur et le résident. Ce document officiel, délivré par le bailleur, confirme que le loyer et les charges ont été réglés pour une période spécifique. En France, la loi stipule que le bailleur doit fournir un reçu sur demande du résident, renforçant ainsi cette relation de confiance.
Pourquoi est-ce si crucial ? En cas de litige, le reçu de loyer sert de preuve de paiement, un élément essentiel pour résoudre des conflits potentiels. De plus, le résident peut demander un reçu à tout moment, affirmant ainsi ses droits. Ce document peut également être utilisé comme justificatif de domicile dans diverses démarches administratives, souvent accepté par les organismes gouvernementaux comme preuve de résidence.
Des experts s'accordent à dire que conserver soigneusement ces documents est vital pour maintenir des relations locatives harmonieuses et éviter des complications futures. Il est également important de noter que la délivrance du reçu est gratuite, conformément à la législation en vigueur. En somme, le reçu de loyer est un outil indispensable pour toute relation locative, garantissant sécurité et clarté pour les deux parties.

Mentions Obligatoires sur une Quittance de Loyer
Pour qu'une quittance de loyer soit valide, elle doit contenir plusieurs mentions obligatoires :
- Nom et adresse du bailleur : Identifie clairement le propriétaire.
- Nom et adresse du locataire : Permet d'identifier le locataire concerné dans le modele remplir quittance de loyer.
- Désignation du bien loué : Inclut l'adresse complète du logement dans le modele remplir quittance de loyer.
- Montant du loyer et des charges : Détaille le montant total payé selon le modele remplir quittance de loyer.
- Période de location : Indique le mois et l'année concernés par le paiement dans le modele remplir quittance de loyer.
- Date d'émission du reçu : Indique quand le modele remplir quittance de loyer a été rédigé.
- Modele remplir quittance de loyer : Cela confirme l'authenticité du document.
Il est crucial de noter qu'environ 20 % des reçus présentent des erreurs dans le calcul des charges. Cela souligne l'importance d'une attention particulière lors de la rédaction. De plus, plus de 80 % des litiges locatifs pourraient être évités avec une bonne gestion administrative. Cela renforce l'argument en faveur d'un modèle remplir quittance de loyer soigneusement rédigé.
L'utilisation d'une plateforme innovante comme Dwell, qui propose des rapports d'état des lieux numériques, peut optimiser la gestion des reçus. En garantissant la conformité et en évitant les erreurs grâce à des vérifications automatiques, Dwell, avec son modele remplir quittance de loyer, se positionne comme une solution efficace. En cas de litige, un document bien rédigé peut servir de preuve que les obligations contractuelles ont été remplies.
Enfin, il est essentiel de conserver les reçus pendant un minimum de 10 ans, conformément aux exigences légales. Êtes-vous prêt à améliorer la gestion de vos quittances de loyer ?

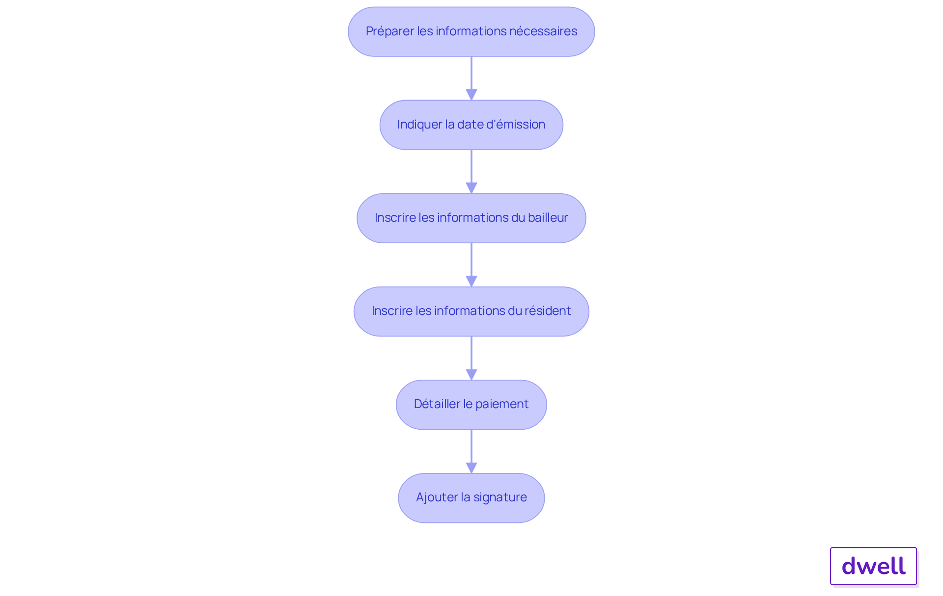
Étapes pour Remplir une Quittance de Loyer : Guide Pratique
Voici un guide pratique pour remplir une quittance de loyer, tout en optimisant votre gestion locative grâce aux services intégrés de Dwell :
-
Préparer les informations nécessaires : Rassemblez les coordonnées du bailleur et du résident, ainsi que les détails du paiement, y compris le montant du loyer et des charges. Dwell vous permet d'accéder à ces informations facilement, où et quand vous le souhaitez.
-
Indiquer la date d'émission : Notez la date à laquelle la quittance est rédigée, ce qui est essentiel pour la traçabilité.
-
Inscrire les informations du bailleur : Mentionnez le nom, l'adresse et éventuellement le numéro de téléphone du bailleur pour garantir la clarté des informations.
-
Inscrire les informations du résident : Indiquez le nom et l'adresse de la personne, tels qu'ils figurent sur le contrat de location, afin d'éviter toute confusion.
-
Détailler le paiement : Indiquez le montant total de la location (par exemple, 800 euros pour le mois de janvier 2023), les charges éventuelles, et précisez la période concernée par le paiement pour garantir la transparence. Il est important de noter que le reçu doit inclure des détails sur les charges, comme le stipule la loi du 6 juillet 1989, qui impose au propriétaire de fournir un reçu de loyer sur demande du locataire. Grâce à Dwell, vous pouvez facilement gérer ces détails pour garantir la conformité.
-
Ajouter la signature : Terminez par la signature du bailleur pour authentifier le document, ce qui est une exigence légale. Cette signature est cruciale pour garantir la validité du document.
En suivant ces étapes, vous garantissez que le modele remplir quittance de loyer est complet et conforme aux exigences légales, minimisant ainsi les risques de litiges. Avec Dwell, simplifiez votre gestion locative et renforcez la confiance avec vos propriétaires et locataires.

Modèles de Quittance de Loyer : Choisir le Bon Format
Il existe plusieurs formats de quittance de loyer, chacun présentant des avantages distincts :
- Format papier : Idéal pour les envois postaux ou les remises en main propre, ce format assure une présentation soignée, surtout lorsqu'il est imprimé sur du papier de qualité.
- Format numérique (PDF) : Pratique pour les envois par email, ce format permet une transmission rapide et sécurisée. Il est essentiel de s'assurer que le document est facilement accessible pour l'occupant. L'envoi d'un justificatif de paiement par mail est légal si le locataire a donné son accord par écrit, conformément à l'article 21 de la loi du 06 juillet 1989.
- Modèles en ligne : De nombreux sites proposent des modèles remplir quittance de loyer gratuits, respectant les exigences légales. Ces modèles de remplir quittance de loyer sont personnalisables, permettant aux bailleurs d'adapter les fichiers à leurs besoins spécifiques.
- Applications de gestion locative : Des plateformes comme Dwell offrent des outils pour générer automatiquement des reçus de loyer, facilitant ainsi le processus pour les bailleurs. Grâce à des inspections de propriété réalisées par des professionnels qualifiés, Dwell assure la conformité légale des documents émis et offre un archivage numérique sécurisé, ce qui est crucial pour une gestion locative efficace. Cela permet non seulement de gagner du temps, mais aussi de garantir que tous les documents respectent les normes requises. Il est courant que le reçu soit envoyé mensuellement, mais il peut également être bimensuel, trimestriel ou semestriel.
En choisissant le bon format, les bailleurs peuvent optimiser leur gestion locative tout en garantissant la satisfaction de leurs locataires. Il est également important de mentionner que la loi oblige le propriétaire à fournir une quittance si le locataire en fait la demande.

Conclusion
Le reçu de loyer est un document essentiel qui établit une relation de confiance entre le bailleur et le résident. En garantissant la transparence des transactions, il joue un rôle crucial dans la prévention des litiges. Comprendre son importance et les étapes nécessaires pour le remplir correctement est fondamental pour toute personne impliquée dans une relation locative.
Dans cet article, nous avons exploré les éléments clés d'une quittance de loyer, notamment :
- les mentions obligatoires à inclure
- les étapes pour le remplir
- les différents formats disponibles
L'utilisation d'outils modernes comme Dwell a également été mise en avant pour faciliter la gestion locative et assurer la conformité légale des documents. En suivant ces conseils, vous pouvez minimiser les erreurs et améliorer les relations entre locataires et propriétaires.
En somme, la gestion efficace des quittances de loyer n'est pas seulement une obligation légale, mais aussi un moyen d'instaurer un climat de confiance. Prenez le temps d'appliquer ces bonnes pratiques et de vous informer sur les ressources disponibles pour optimiser ce processus. Adopter une approche proactive dans la gestion des quittances peut faire toute la différence dans la réussite d'une relation locative.
Foire aux questions
Qu'est-ce qu'une quittance de loyer ?
La quittance de loyer est un document officiel délivré par le bailleur qui confirme que le loyer et les charges ont été réglés pour une période spécifique.
Pourquoi la quittance de loyer est-elle importante ?
Elle est cruciale car elle sert de preuve de paiement en cas de litige, renforce la confiance entre le bailleur et le résident, et peut être utilisée comme justificatif de domicile dans diverses démarches administratives.
Le bailleur est-il obligé de fournir une quittance de loyer ?
Oui, en France, la loi stipule que le bailleur doit fournir un reçu sur demande du résident.
À quel moment un résident peut-il demander une quittance de loyer ?
Le résident peut demander une quittance de loyer à tout moment, affirmant ainsi ses droits.
La délivrance d'une quittance de loyer est-elle payante ?
Non, la délivrance de la quittance est gratuite, conformément à la législation en vigueur.
Pourquoi est-il important de conserver les quittances de loyer ?
Conserver ces documents est vital pour maintenir des relations locatives harmonieuses et éviter des complications futures.
Téléphone
09 80 80 63 21Réseaux sociaux
