Modification des Lieux Après Signature : Guide Pratique pour Gestionnaires

Aperçu
La modification des lieux après signature est non seulement possible, mais elle doit être effectuée dans un délai de 10 jours. Cela permet aux locataires de contester des éléments de l'état des lieux qui ne reflètent pas la réalité.
Il est crucial de souligner que 68 % des litiges liés au dépôt de garantie proviennent de désaccords sur l'état des lieux. Cette statistique met en lumière l'importance de cette démarche.
Pour faciliter le processus de modification, cet article propose des étapes pratiques ainsi que des ressources pertinentes. En agissant rapidement, les locataires peuvent éviter des conflits futurs et garantir que leur situation est correctement représentée.
Introduction
La modification de l'état des lieux après signature représente une étape cruciale, souvent négligée par les gestionnaires et locataires. En effet, cette procédure peut non seulement prévenir des litiges coûteux, mais elle est également encadrée par des délais et des conditions précises que chacun doit respecter.
Comment s'assurer que les modifications nécessaires sont effectuées correctement et dans les temps, tout en maintenant une communication efficace avec le bailleur ?
Cet article propose un guide pratique pour naviguer dans le processus de modification des lieux, en soulignant les étapes essentielles et les ressources disponibles pour éviter les conflits. En prenant conscience de ces enjeux, les professionnels du secteur peuvent agir de manière proactive et éviter des désagréments futurs.
Comprendre la Modification des Lieux Après Signature
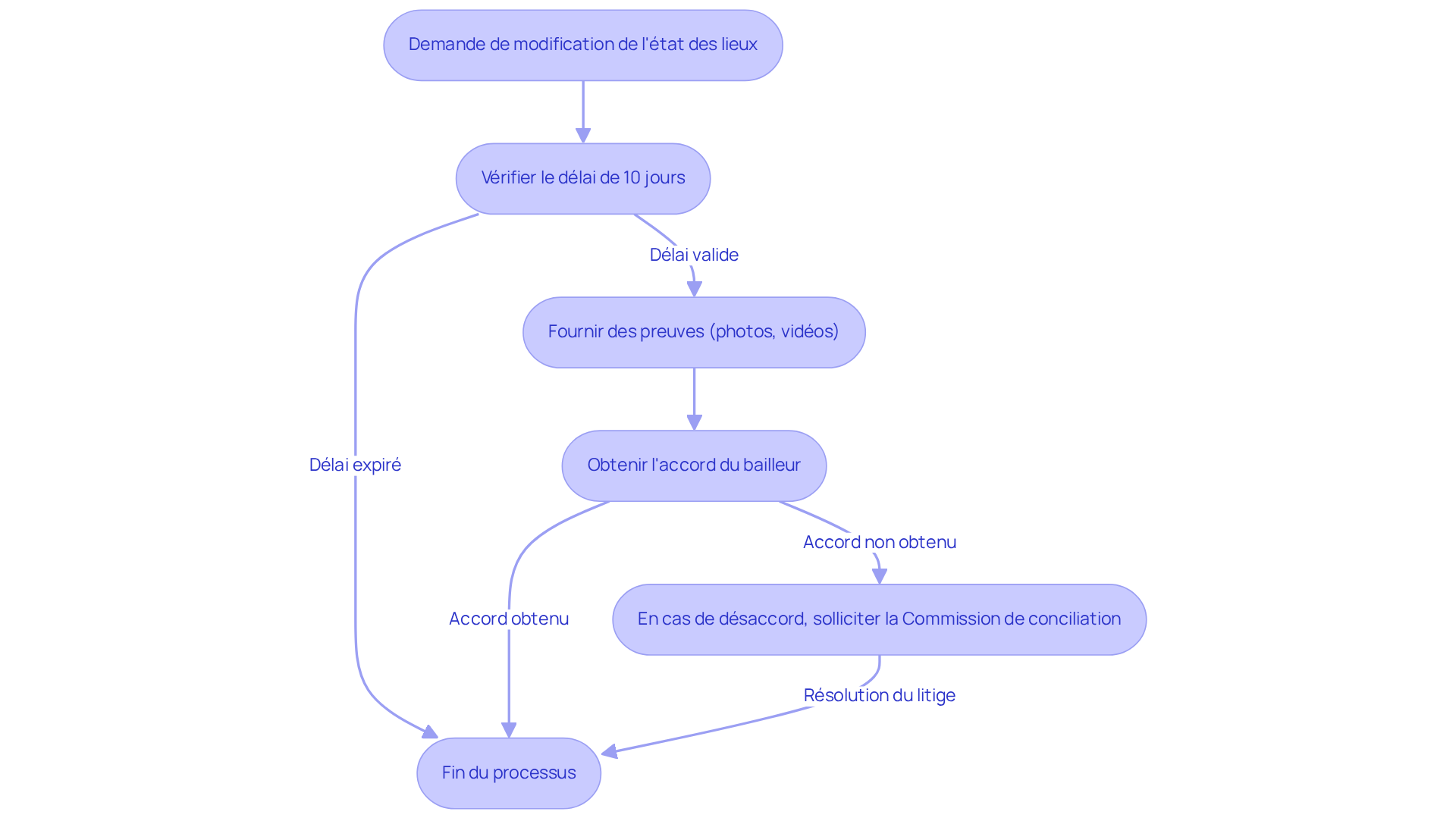
La modification de l'état des lieux après signature est non seulement envisageable, mais il est également essentiel de respecter certaines conditions précises. En effet, selon la législation, le locataire dispose d'un délai de 10 jours après la signature pour demander des modifications de l'état des lieux après signature. Ce délai est crucial, car il permet de contester des éléments qui ne reflètent pas fidèlement l'état réel du logement lors de la modification de l'état des lieux après signature. Environ 68 % des litiges concernant le dépôt de garantie émanent de désaccords sur l’état des lieux, soulignant ainsi l'importance de cette étape. De plus, 43 % des conflits locatifs portent sur des retenues injustifiées sur la caution, mettant en avant la nécessité d'établir des rapports de condition précis.
Toute demande de changement doit être accompagnée de preuves tangibles, telles que des photos ou des vidéos, afin de renforcer la crédibilité de la requête. L'accord du bailleur est indispensable pour valider tout changement, ce qui souligne l'importance d'une entre les parties. Des exemples de changements acceptés par les bailleurs incluent la correction d'erreurs matérielles évidentes, telles que des descriptions inexactes des pièces ou des équipements inexistants.
En cas de désaccord persistant, il est également possible de solliciter la Commission départementale de conciliation pour aider à résoudre le litige. En respectant ces conditions et en favorisant un dialogue ouvert, les gestionnaires peuvent non seulement faciliter le processus de changement, mais aussi éviter des litiges futurs.

Étapes Pratiques pour Effectuer la Modification
Pour effectuer une modification de l'état des lieux après signature, suivez ces étapes essentielles :
- Vérifiez le Délai : Assurez-vous d'agir dans le délai de 10 jours suivant la signature de l'état des lieux, conformément à . Le respect du délai est crucial pour la validité de votre demande de modification tat des lieux aprs signature.
- Rassemblez les Preuves : Collectez toutes les preuves nécessaires pour justifier votre demande de modification. Des photos des défauts ou des témoignages de tiers seront des éléments clés en cas de litige. N'oubliez pas d'inclure une liste des remarques non notées lors du constat initial, car cela renforcera votre dossier.
- Rédigez une Lettre de Demande : Écrivez une lettre recommandée avec accusé de réception au propriétaire, en détaillant les éléments que vous souhaitez modifier. Mentionnez la date de l'état des lieux initial et joignez les preuves rassemblées pour appuyer votre demande de modification tat des lieux aprs signature.
- Envoyez la Demande : Envoyez la lettre au propriétaire et conservez une copie pour vos dossiers. Cela est crucial pour toute référence future et pour assurer une bonne traçabilité de votre démarche.
- Attendez la Réponse : Le propriétaire doit répondre à votre demande. Si celle-ci est acceptée, un avenant à l'état des lieux doit être rédigé et signé par les deux parties, garantissant ainsi la mise à jour des informations. En cas de refus, n'hésitez pas à contacter la commission départementale de conciliation pour faire valoir vos droits.
- Documentez Tout : Assurez-vous que tous les changements sont bien documentés pour éviter des malentendus futurs. Cela inclut la mise à jour de la situation et la conservation de tous les documents relatifs à l'ajustement.
En suivant ces étapes, vous maximisez vos chances d'obtenir une réponse positive à votre demande de changement de l'état.

Outils et Ressources pour Simplifier le Processus
Pour simplifier le processus de modification des états des lieux, plusieurs outils et ressources peuvent être exploités :
- Modèles de Lettres : Profitez de modèles de lettres disponibles en ligne pour rédiger vos demandes de modification. Ces modèles sont facilement adaptables à vos besoins spécifiques, garantissant ainsi une communication claire et professionnelle.
- Applications de Gestion Locative : Des applications comme ImmoPad et CheckApp proposent des solutions numériques pour gérer les états des biens. ImmoPad, par exemple, permet de générer un PDF sécurisé des états et d'ajouter un nombre illimité de photos, rendant le processus plus efficace et transparent.
- Outils de Communication : Maintenez un contact régulier avec le bailleur via des plateformes de communication. Cela peut aider à résoudre rapidement les problèmes et à éviter des malentendus.
- Ressources Juridiques : Consultez des sites juridiques pour obtenir des informations actualisées sur les droits et obligations des locataires et des bailleurs concernant les changements d'état. Par exemple, la loi ALUR permet la modification des lieux après signature, ce qui vous donnera l'assurance de naviguer dans le processus et de respecter les délais légaux.
- Taux d'Adoption des Outils Numériques : En 2024, l'utilisation d'outils numériques pour la gestion locative a considérablement augmenté, avec un taux de déclaration des biens atteignant 73% pour l'ensemble des propriétaires et 64% chez les multipropriétaires. Cela témoigne d'une tendance vers une digitalisation accrue dans le secteur immobilier, permettant aux gestionnaires de gagner en efficacité et en précision.

Résoudre les Problèmes Courants lors de la Modification
Lors de la modification tat des lieux aprs signature, plusieurs problèmes peuvent survenir. Voici comment les résoudre :
- Refus du Bailleur : Si le bailleur refuse votre demande, discutez directement avec lui pour comprendre ses raisons. Proposez une rencontre pour clarifier les points de désaccord.
- Délai de Réponse : Si le bailleur ne répond pas dans un délai raisonnable, envoyez un rappel par écrit. Documentez toutes vos communications pour référence future.
- Manque de Preuves : Si vous n'avez pas suffisamment de preuves pour justifier votre demande, envisagez de faire appel à un professionnel, comme un huissier, pour établir un constat d'état.
- Litiges : En cas de litige persistant, envisagez de saisir la commission départementale de conciliation pour tenter de résoudre le conflit de manière amiable avant d'envisager des actions judiciaires.
En France, près de 68% des litiges sur le dépôt de garantie concernent des désaccords liés à la modification tat des lieux aprs signature. Cela souligne l'importance d'une bonne documentation et d'une communication claire. Des exemples de résolution de litiges montrent que la médiation peut souvent aboutir à des solutions satisfaisantes pour les deux parties, renforçant ainsi la relation entre locataire et bailleur.

Conclusion
La modification des lieux après signature est un processus essentiel, souvent négligé, mais qui peut avoir des répercussions significatives sur la relation entre locataires et bailleurs. En respectant les délais et en suivant les étapes appropriées, il est possible d'assurer que l'état des lieux reflète fidèlement la réalité, minimisant ainsi les litiges futurs.
Les points clés à retenir incluent :
- L'importance de respecter le délai de 10 jours pour soumettre une demande de modification
- La nécessité de fournir des preuves tangibles pour soutenir toute demande
- L'importance d'une communication ouverte entre les parties
En cas de désaccord, des recours tels que la commission départementale de conciliation peuvent être envisagés pour résoudre les conflits de manière amiable.
En somme, la gestion proactive des modifications des lieux après signature n'est pas seulement bénéfique pour éviter des désaccords ; elle renforce également la confiance entre locataires et bailleurs. Adopter une approche méthodique et se familiariser avec les outils et ressources disponibles est crucial pour naviguer efficacement dans ce processus. Une bonne préparation et une documentation rigoureuse sont les clés pour garantir une expérience locative harmonieuse.
Foire aux questions
Qu'est-ce que la modification de l'état des lieux après signature ?
La modification de l'état des lieux après signature est la possibilité de demander des changements concernant l'état du logement, même après la signature du document.
Quel est le délai pour demander des modifications de l'état des lieux après signature ?
Le locataire dispose d'un délai de 10 jours après la signature pour demander des modifications de l'état des lieux.
Pourquoi est-il important de modifier l'état des lieux après signature ?
Il est important de modifier l'état des lieux pour contester des éléments qui ne reflètent pas fidèlement l'état réel du logement, ce qui peut éviter des litiges concernant le dépôt de garantie.
Quel pourcentage des litiges concernant le dépôt de garantie provient de désaccords sur l'état des lieux ?
Environ 68 % des litiges concernant le dépôt de garantie proviennent de désaccords sur l'état des lieux.
Que doit comprendre toute demande de changement d'état des lieux ?
Toute demande de changement doit être accompagnée de preuves tangibles, telles que des photos ou des vidéos, pour renforcer la crédibilité de la requête.
Quel est le rôle du bailleur dans la modification de l'état des lieux ?
L'accord du bailleur est indispensable pour valider tout changement, ce qui souligne l'importance d'une communication claire et constructive entre les parties.
Quels types de changements sont généralement acceptés par les bailleurs ?
Des changements acceptés incluent la correction d'erreurs matérielles évidentes, telles que des descriptions inexactes des pièces ou des équipements inexistants.
Que faire en cas de désaccord persistant sur l'état des lieux ?
En cas de désaccord persistant, il est possible de solliciter la Commission départementale de conciliation pour aider à résoudre le litige.
Téléphone
09 80 80 63 21Réseaux sociaux
