Moisissure dans l'Appartement : Guide des Obligations et Solutions Légales

Aperçu
Les obligations légales concernant la moisissure dans un appartement sont claires : les propriétaires doivent garantir un habitat sain et gérer les problèmes de moisissure. En parallèle, les locataires ont la responsabilité de signaler ces problèmes et de conserver des preuves. Que se passe-t-il si ces obligations ne sont pas respectées ? Cela peut entraîner des litiges, ce qui souligne l'importance de la vigilance de chaque partie.
Il est essentiel pour les locataires de documenter les problèmes de moisissure et de consulter un avocat si le propriétaire ne prend pas de mesures. En effet, le non-respect de ces obligations peut avoir des conséquences juridiques significatives. Les locataires doivent donc être proactifs et bien informés.
En résumé, la gestion des problèmes de moisissure est une responsabilité partagée. Les propriétaires doivent agir rapidement, tandis que les locataires doivent être vigilants et bien documentés. Cette dynamique est cruciale pour maintenir un environnement de vie sain et éviter des complications juridiques.
Introduction
La présence de moisissure dans un appartement ne se limite pas à un simple désagrément esthétique; elle soulève des enjeux de santé et de légalité qui concernent tant les propriétaires que les locataires. Comprendre les obligations légales de chaque partie est essentiel pour naviguer dans cette problématique. En effet, des conflits peuvent rapidement survenir si ces responsabilités ne sont pas respectées.
Que faire lorsque la moisissure s'installe malgré tous les efforts de nettoyage ? Ce guide propose des solutions pratiques et des recours légaux pour gérer efficacement cette situation. Il est crucial de protéger les droits de chacun tout en abordant ce problème de manière proactive. En vous informant sur les meilleures pratiques, vous pourrez agir avec confiance et compétence.
Comprendre les Obligations Légales des Propriétaires et Locataires
Les propriétaires ont une obligation légale de fournir un habitat sain et sûr, ce qui inclut la gestion des problèmes de moisissure. Selon le Code de la santé publique, ils doivent effectuer les réparations nécessaires pour éliminer la moisissure et prévenir son apparition. En France, un domicile convenable doit être exempt de moisissures, car celles-ci peuvent entraîner des problèmes de santé, notamment des allergies et des irritations respiratoires. Saviez-vous qu'un taux d'humidité supérieur à 40 % dans une habitation indique souvent une infiltration ou un dégât des eaux ? En revanche, un taux d'humidité inférieur à 20 % est considéré comme normal, ce qui aide à contextualiser les problèmes d'humidité.
Les locataires, de leur côté, ont la responsabilité de signaler tout problème de moisissure dès qu'il est détecté et de conserver des preuves pour soutenir leurs réclamations. Que faire si le propriétaire ne répond pas ? Plusieurs recours sont possibles, y compris la mise en insalubrité de l'habitation. Des conflits peuvent survenir lorsque les propriétaires ne respectent pas leur obligation de fournir un habitat décent, ce qui peut mener à des actions légales. Il est donc crucial pour les deux parties de bien comprendre leurs obligations respectives afin d'éviter des litiges et d'assurer un environnement de vie sain et conforme aux normes de salubrité. Comme le souligne Oriane Levoux, "Il est essentiel d'agir rapidement et de documenter toute situation afin de protéger ses droits.

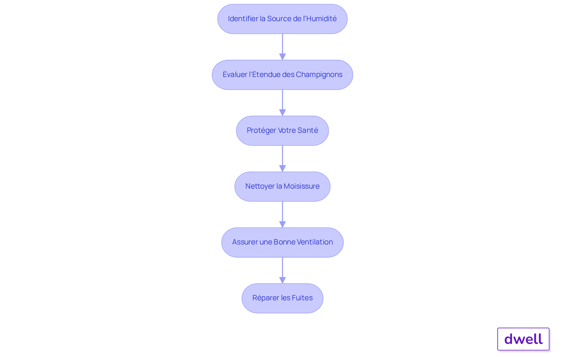
Étapes Pratiques pour Traiter la Moisissure dans Votre Appartement
-
Identifier la Source de l'Humidité : Inspectez minutieusement votre logement pour détecter les fuites d'eau, les problèmes de ventilation ou les infiltrations. Les infiltrations par la façade ou le toit, ainsi que la condensation sur les fenêtres, peuvent indiquer un taux d'humidité trop élevé. Ces problèmes sont souvent causés par des défauts d'étanchéité ou des malfaçons dans la construction. Ne laissez pas ces signes passer inaperçus.
-
Évaluer l'Étendue des Champignons : Il est crucial de déterminer si les champignons sont simplement superficiels ou s'ils ont pénétré dans les murs. Une inspection approfondie peut révéler des dommages cachés nécessitant une attention particulière. Ignorer ces signes pourrait entraîner des complications plus graves.
-
Protéger Votre Santé : Avant de commencer le nettoyage, portez un masque et des gants pour éviter l'inhalation de spores de champignons. Ces spores peuvent provoquer des difficultés respiratoires, surtout chez les personnes sensibles comme les enfants et les asthmatiques. Votre santé doit être votre priorité.
-
Nettoyer la Moisissure : Utilisez un mélange d'eau et de vinaigre blanc ou un produit antifongique pour nettoyer les surfaces touchées. Les lingettes microfibres humidifiées avec un détergent sont également efficaces pour éliminer les spores. Rincez les surfaces nettoyées à l'eau claire et séchez-les complètement. Un nettoyage efficace est essentiel pour prévenir la réapparition de la moisissure.
-
Assurer une Bonne Ventilation : Ouvrez les fenêtres pour aérer les pièces et utilisez des déshumidificateurs pour réduire l'humidité ambiante. Il est recommandé d'aérer chaque pièce au moins 10 minutes par jour pour prévenir la condensation et la formation de moisissures. Pendant le nettoyage, gardez les fenêtres ouvertes pour favoriser la circulation de l'air. Une bonne ventilation est la clé d'un environnement sain.
-
Réparer les Fuites : Si des fuites sont identifiées, faites-les réparer immédiatement. Ignorer ces problèmes peut entraîner une réapparition de la moisissure appartement loi, ce qui engendrera des coûts de réparation élevés à long terme. Un entretien régulier des gouttières et des systèmes de ventilation est essentiel pour prévenir l'accumulation d'humidité. Évitez d'introduire des objets moisis dans le logement pour respecter la loi sur la moisissure appartement et réduire les risques de contamination. Prenez des mesures proactives pour protéger votre propriété.

Recours Légaux en Cas de Problèmes de Moisissure Persistants
Si la moisissure persiste malgré vos efforts de nettoyage, sachez que vous avez plusieurs recours efficaces à votre disposition :
-
Documenter le Problème : Prenez des photos datées et conservez tous les échanges avec le propriétaire concernant la moisissure. Cela constitue une preuve essentielle pour toute action future.
-
Envoyer une Lettre Recommandée : Informez le propriétaire par écrit de la situation, en détaillant les problèmes rencontrés et en demandant des réparations. Cette démarche formalise votre demande et crée un historique. Selon l'Agence nationale pour l'information sur l'habitat, il est crucial d'informer le propriétaire par lettre recommandée avec accusé de réception.
-
Contacter les Autorités Compétentes : Si le propriétaire ne réagit pas dans un délai raisonnable, il est conseillé de contacter la mairie ou un service de santé publique, comme l'ARS, pour signaler l'insalubrité de l'habitation. Les autorités compétentes peuvent exiger des travaux au bailleur.
-
Consulter un Avocat : En cas de non-respect des obligations légales par le propriétaire, il peut être nécessaire de consulter un avocat spécialisé en droit immobilier. Celui-ci pourra vous conseiller sur les options de recours, y compris la possibilité de demander des dommages-intérêts ou même la résiliation du bail si le lieu est jugé insalubre.
N'oubliez pas que le locataire a également l'obligation d'aérer son logement quotidiennement pour prévenir la moisissure dans l'appartement selon la loi, surtout si le taux d'humidité dépasse 60 %, ce qui favorise leur prolifération.

Conclusion
La gestion de la moisissure dans un appartement n'est pas seulement une question de confort, mais un enjeu de santé publique et de responsabilité légale. Propriétaires et locataires ont des obligations précises :
- Les propriétaires doivent garantir un environnement sain.
- Les locataires doivent signaler les problèmes de manière proactive.
Cette dynamique est essentielle pour prévenir les litiges et assurer un cadre de vie conforme aux normes de salubrité.
Pour traiter efficacement la moisissure, il est crucial d'adopter des étapes pratiques :
- Identifier les sources d'humidité.
- Procéder à un nettoyage approprié.
- Mettre en place une bonne ventilation.
En cas de problèmes persistants, des recours légaux existent, allant de la documentation de la situation à la consultation d'un avocat, permettant ainsi aux locataires de défendre leurs droits face à des propriétaires négligents.
Les locataires doivent rester vigilants et informés sur leurs droits et obligations concernant la moisissure. En agissant rapidement et en documentant chaque étape, il est possible de maintenir un environnement de vie sain et de protéger sa santé. La sensibilisation et la proactivité sont les clés pour faire face à ce problème. Chaque individu doit prendre les mesures nécessaires pour garantir un logement exempt de moisissures. Pourquoi attendre ? Agissez dès maintenant pour assurer votre bien-être et celui de votre famille.
Foire aux questions
Quelles sont les obligations légales des propriétaires concernant la moisissure ?
Les propriétaires ont l'obligation légale de fournir un habitat sain et sûr, ce qui inclut la gestion des problèmes de moisissure. Selon le Code de la santé publique, ils doivent effectuer les réparations nécessaires pour éliminer la moisissure et prévenir son apparition.
Pourquoi est-il important d'éliminer la moisissure dans les habitations ?
Il est important d'éliminer la moisissure car elle peut entraîner des problèmes de santé, notamment des allergies et des irritations respiratoires. Un domicile convenable doit être exempt de moisissures.
Quel est le taux d'humidité normal dans une habitation ?
Un taux d'humidité inférieur à 20 % est considéré comme normal, tandis qu'un taux supérieur à 40 % indique souvent une infiltration ou un dégât des eaux.
Quelles responsabilités ont les locataires concernant la moisissure ?
Les locataires ont la responsabilité de signaler tout problème de moisissure dès qu'il est détecté et de conserver des preuves pour soutenir leurs réclamations.
Que faire si le propriétaire ne répond pas à un problème de moisissure ?
Si le propriétaire ne répond pas, plusieurs recours sont possibles, y compris la mise en insalubrité de l'habitation. Des actions légales peuvent également être envisagées.
Pourquoi est-il crucial que propriétaires et locataires comprennent leurs obligations respectives ?
Il est crucial que les deux parties comprennent leurs obligations respectives pour éviter des litiges et assurer un environnement de vie sain et conforme aux normes de salubrité.
Téléphone
09 80 80 63 21Réseaux sociaux
