Moisissure : Obligations des Propriétaires et Droits des Locataires

Aperçu
Les obligations des propriétaires en matière de moisissure sont claires et cruciales : garantir un logement sain et réparer rapidement les problèmes d'humidité, conformément au Code de la construction et de l'habitation. Ignorer ces responsabilités peut entraîner des conséquences significatives pour les locataires, notamment des recours pour des réparations ou même la résiliation de leur bail. Cela met en lumière l'importance d'une collaboration active entre propriétaires et locataires pour maintenir un environnement de vie sain. Il est donc impératif que les propriétaires prennent ces obligations au sérieux, non seulement pour respecter la loi, mais aussi pour assurer le bien-être de leurs locataires.
Introduction
La moisissure dans les logements représente un problème de santé publique majeur, affectant près d'un logement sur cinq en France. Ce phénomène soulève des préoccupations significatives tant pour les occupants que pour les propriétaires. Les obligations légales des propriétaires concernant la moisissure sont strictes, mais il est tout aussi essentiel de prendre en compte les droits des locataires pour garantir un environnement de vie sain.
Comment les deux parties peuvent-elles naviguer dans ce paysage complexe de responsabilités et de recours ? Cet article examine les obligations des propriétaires, les droits des locataires et les mesures préventives à mettre en place pour éviter les litiges liés à la moisissure.
Obligations Légales des Propriétaires en Matière de Moisissure
Les propriétaires doivent respecter la moisissure obligation propriétaire, qui impose des obligations légales strictes en matière de gestion des champignons dans leurs biens immobiliers. Conformément au Code de la construction et de l'habitation, ils doivent garantir un logement décent, exempt de risques pour la santé des occupants. Cela implique une moisissure obligation propriétaire pour détecter et remédier aux problèmes de champignons. En cas de constatation de moisissure, le propriétaire a l'obligation d'agir rapidement pour effectuer les réparations nécessaires et d'assurer une ventilation adéquate, conformément au décret n°2002-120 du 30 janvier 2002, qui précise les exigences en matière de confort et de sécurité.
Le non-respect de ces obligations peut entraîner des sanctions légales, y compris des recours pour les locataires, qui sont en mesure de demander des réparations ou même de résilier leur bail si le logement est jugé impropre à l'habitation. Des jurisprudences ont établi que les propriétaires peuvent être tenus responsables en vertu de la moisissure obligation propriétaire si les moisissures résultent de défauts de construction ou d'une mauvaise gestion de l'humidité. Il est également important de noter que la moisissure obligation propriétaire implique une responsabilité partagée entre le propriétaire et le locataire, chacun devant respecter ses obligations pour maintenir un environnement sain.
En France, près d'un logement sur cinq est affecté par des soucis d'humidité, soulignant l'urgence de cette question. La présence de moisissures peut entraîner des problèmes de santé, notamment des allergies et des irritations respiratoires, ce qui renforce l'importance de la conformité aux normes de santé et de sécurité.

Droits des Locataires Concernant la Moisissure
Les occupants détiennent des droits fondamentaux relatifs aux champignons, notamment celui d'exiger un logement sain et sécurisé. Ils ont la capacité de demander au propriétaire d'agir rapidement pour éliminer les champignons, en vertu de la moisissure obligation propriétaire, et prévenir leur réapparition. En cas de non-respect de la moisissure obligation propriétaire, les occupants peuvent :
- Réclamer une réduction de loyer
- Exiger des réparations
- Résilier leur bail
Selon des études, près de 30 % des réclamations des occupants concernent des questions d'humidité et de moisissure, ce qui souligne l'importance de ces droits pour la santé et le bien-être des résidents. De plus, des rapports de Santé publique France révèlent que les difficultés respiratoires sont fréquentes en raison de l'humidité, renforçant ainsi l'importance d'un logement décent.
Les occupants peuvent également alerter les autorités locales, lesquelles ont le pouvoir d'intervenir pour garantir que les propriétaires respectent leurs obligations légales, telles que :
- La garantie d'une ventilation efficace
- La réalisation de réparations sans délai en cas de défaut de décence
Des exemples de personnes ayant exercé avec succès leurs droits montrent que la documentation des problèmes et la communication proactive avec le bailleur sont essentielles pour obtenir des résultats. Il est crucial de noter que la moisissure obligation propriétaire est une responsabilité partagée entre le propriétaire et le locataire. En somme, ces droits sont essentiels pour assurer un cadre de vie sain et sécurisé.

Recours des Locataires en Cas de Non-Respect des Obligations par les Propriétaires
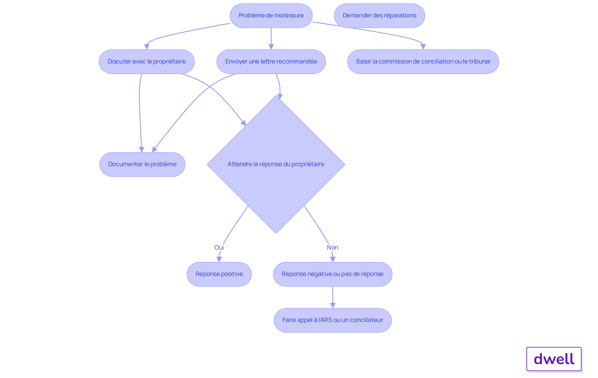
En cas de non-respect des obligations des propriétaires concernant la moisissure obligation propriétaire, les locataires disposent de plusieurs recours. Tout d'abord, ils peuvent tenter de résoudre le problème à l'amiable en contactant le propriétaire pour discuter de la situation. Si cette approche échoue, il est conseillé d'envoyer une lettre recommandée, documentant le problème de moisissure et demandant des réparations. Cette démarche est cruciale, car elle permet de garder une trace écrite des communications. De plus, les manuels d'utilisation de Dwell offrent des conseils pratiques sur la documentation et la communication structurée dans ces situations.
Si le propriétaire ne répond pas, les occupants ont la possibilité de saisir la commission de conciliation ou le tribunal d'instance pour faire valoir leurs droits. En France, les litiges liés à la moisissure sont fréquents ; des statistiques montrent que près de 30 % des conflits locatifs concernent des problèmes d'humidité. Dans certains cas, les occupants peuvent également réclamer des indemnités pour les préjudices subis en raison de l'humidité, ce qui souligne l'importance de la moisissure obligation propriétaire pour garantir que les propriétaires respectent leurs obligations légales.
Dwell propose également des études de cas et une FAQ dynamique pour aider les gestionnaires de biens immobiliers à naviguer dans ces situations complexes, illustrant des méthodes efficaces pour gérer les litiges.

Mesures Préventives Contre la Moisissure pour Propriétaires et Locataires
La moisissure obligation propriétaire nécessite une collaboration active entre propriétaires et occupants pour sa prévention. Les propriétaires ont la moisissure obligation propriétaire de garantir une ventilation adéquate des logements, réparer rapidement les fuites d'eau et utiliser des matériaux de construction résistants à l'humidité. En parallèle, les locataires ont la responsabilité de signaler immédiatement tout problème d'humidité ou de fuite, tout en maintenant une bonne circulation de l'air dans leur espace de vie.
Des actions simples, telles que :
- l'utilisation de déshumidificateurs
- le nettoyage régulier des zones sujettes à l'humidité
jouent également un rôle crucial dans la prévention des moisissures. En travaillant ensemble sur ces aspects, les deux parties peuvent non seulement créer un environnement de vie plus sain, mais aussi réduire considérablement les risques de litiges liés à des problèmes d'humidité.
En effet, un logement devient potentiellement insalubre lorsque l'humidité ou les moisissures créent une moisissure obligation propriétaire pour la santé des occupants. Cela souligne l'importance d'une gestion proactive de ces enjeux.

Conclusion
Les obligations des propriétaires en matière de moisissure et les droits des locataires forment un cadre essentiel pour garantir un environnement de vie sain et sécurisé. La législation impose aux propriétaires de prendre des mesures proactives pour éviter la moisissure, tout en offrant aux locataires des recours en cas de non-respect de ces obligations. Cette dynamique souligne l'importance d'une responsabilité partagée pour maintenir des logements décents.
Il est crucial de comprendre que les propriétaires doivent non seulement détecter et remédier aux problèmes de moisissure, mais aussi assurer une ventilation adéquate et effectuer des réparations en temps opportun. Les locataires, de leur côté, ont le droit d'exiger un logement exempt de moisissures et peuvent revendiquer des réparations ou même la résiliation de leur bail si ces conditions ne sont pas respectées. Des statistiques révèlent que près de 30 % des litiges locatifs concernent des problèmes d'humidité, mettant ainsi en lumière l'importance de ces droits.
En conclusion, il est impératif que propriétaires et locataires collaborent pour prévenir les problèmes de moisissure. La sensibilisation aux obligations légales et aux droits des locataires est cruciale pour assurer un cadre de vie sain. En adoptant des mesures préventives et en communiquant efficacement, les deux parties peuvent non seulement améliorer la qualité de vie dans les logements, mais aussi réduire les conflits liés à l'humidité. Il est donc recommandé de se tenir informé des lois sur la moisissure et des meilleures pratiques pour protéger la santé et le bien-être de tous les occupants.
Foire aux questions
Quelles sont les obligations légales des propriétaires en matière de moisissure?
Les propriétaires doivent garantir un logement décent, exempt de risques pour la santé des occupants, ce qui inclut la détection et la remédiation des problèmes de moisissure.
Que doit faire un propriétaire en cas de constatation de moisissure?
En cas de constatation de moisissure, le propriétaire a l'obligation d'agir rapidement pour effectuer les réparations nécessaires et d'assurer une ventilation adéquate.
Quelles sont les conséquences du non-respect des obligations liées à la moisissure?
Le non-respect de ces obligations peut entraîner des sanctions légales, y compris des recours pour les locataires, qui peuvent demander des réparations ou résilier leur bail si le logement est jugé impropre à l'habitation.
Dans quelles situations un propriétaire peut-il être tenu responsable des moisissures?
Les propriétaires peuvent être tenus responsables si les moisissures résultent de défauts de construction ou d'une mauvaise gestion de l'humidité.
Quelle est la responsabilité des locataires concernant les problèmes de moisissure?
La moisissure obligation propriétaire implique une responsabilité partagée entre le propriétaire et le locataire, chacun devant respecter ses obligations pour maintenir un environnement sain.
Quelle est l'ampleur du problème de moisissure en France?
En France, près d'un logement sur cinq est affecté par des soucis d'humidité, soulignant l'urgence de cette question.
Quels problèmes de santé peuvent être causés par la présence de moisissures?
La présence de moisissures peut entraîner des problèmes de santé, notamment des allergies et des irritations respiratoires.
Téléphone
09 80 80 63 21Réseaux sociaux
