Optimiser la capacité d'autofinancement de votre propriété

Aperçu
La capacité d'autofinancement d'une propriété représente sa faculté à générer des revenus suffisants pour couvrir ses propres coûts. Cela garantit une autonomie financière sans nécessiter d'apports supplémentaires de l'investisseur.
Pour optimiser cette capacité, il est crucial de :
- Augmenter les revenus locatifs
- Réduire les charges
- Négocier des financements avantageux
- Exploiter les avantages fiscaux
Ces stratégies permettent d'améliorer la rentabilité et de maîtriser le taux d'endettement. En appliquant ces principes, les gestionnaires de biens et les agents immobiliers peuvent non seulement renforcer leur position sur le marché, mais aussi assurer une croissance durable de leurs investissements.
Introduction
La capacité d'autofinancement d'une propriété constitue un élément crucial pour tout investisseur immobilier désireux de maximiser ses gains tout en minimisant ses risques financiers. En comprenant comment un bien peut générer suffisamment de revenus pour couvrir ses coûts, les propriétaires peuvent non seulement sécuriser leur investissement, mais aussi améliorer leur tranquillité d'esprit face à la hausse des taux d'intérêt.
Cependant, comment optimiser cette capacité d'autofinancement et garantir une rentabilité durable dans un marché en constante évolution ? Ce guide explore des stratégies pratiques et des bonnes pratiques pour aider les investisseurs à évaluer et à renforcer la performance financière de leurs biens immobiliers.
Définir l'Autofinancement dans la Gestion Immobilière
Dans la gestion immobilière, la capacité d'autofinancement désigne la capacité d'un bien à générer des gains suffisants pour couvrir ses propres coûts, y compris les remboursements de prêts, les taxes et les frais d'entretien. En d'autres termes, un bien autofinancé est celui dont les loyers perçus égalent ou dépassent les dépenses engagées.
Pour évaluer le financement interne, il est crucial de considérer les revenus locatifs nets, calculés après déduction des charges et des impôts. Selon des études, un est souvent requis pour garantir l'autonomie financière sur un crédit de 20 ans. Cela permet de déterminer la viabilité à long terme de l'investissement, sans nécessiter d'apports financiers supplémentaires de l'investisseur.
L'importance de la capacité d'autofinancement est accentuée par le fait qu'elle permet aux investisseurs de mieux contrôler leur taux d'endettement, évitant ainsi d'ajouter des fonds personnels chaque mois, ce qui est essentiel dans un contexte de hausse des taux d'intérêt.
Comme l'indique Thomas CORNU, cibler des biens qui s’autofinancent permet de mieux maîtriser votre taux d’endettement tout en préservant votre reste à vivre.

Évaluer la Capacité d'Autofinancement de Votre Propriété
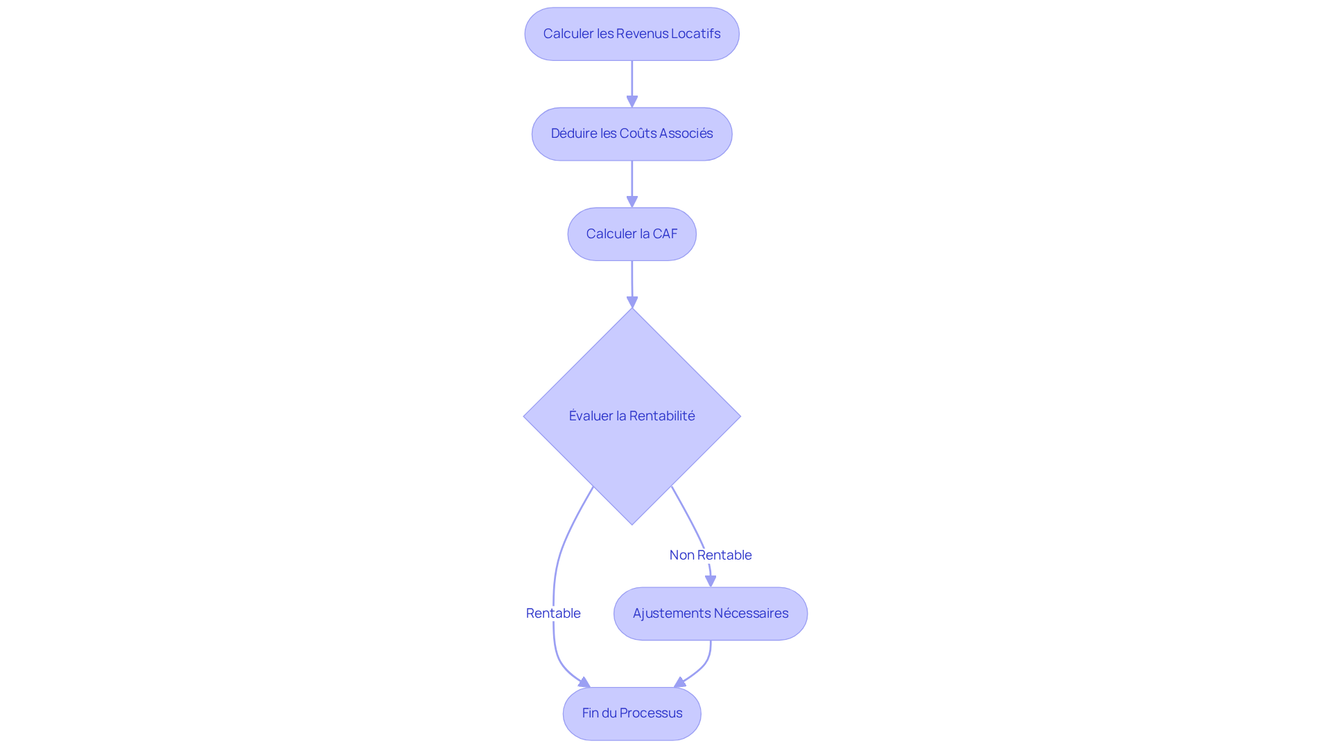
Pour évaluer la de votre propriété, commencez par calculer vos revenus locatifs annuels. Ensuite, déduisez tous les coûts associés, tels que les frais de gestion, les réparations, les taxes foncières et les intérêts d'emprunt. La formule de base est la suivante :
Capacité d'Autofinancement (CAF) = Revenus Locatifs - Charges
Il est crucial de prendre en compte les produits non encaissables et les charges non décaissables pour obtenir une image complète de la rentabilité. Par exemple, les produits calculés peuvent inclure des éléments comme les reprises de provisions, tandis que les coûts calculés englobent des dépenses telles que les amortissements. Une fois que vous avez ces chiffres, vous pouvez déterminer si votre propriété possède la capacité d'autofinancement ou si des ajustements sont nécessaires pour améliorer sa performance financière.
En 2025, la moyenne des coûts liés à l'administration immobilière a évolué, soulignant ainsi l'importance d'une analyse régulière pour optimiser la rentabilité de vos investissements. De plus, Dwell aide les administrateurs immobiliers à économiser jusqu'à deux jours par mois grâce à l'automatisation des tâches, comme la centralisation des informations et la manipulation des clés, tout en facilitant la création de fiches de biens.

Optimiser l'Autofinancement : Stratégies et Bonnes Pratiques
Pour optimiser l'autofinancement de votre propriété, plusieurs stratégies efficaces peuvent être mises en œuvre :
- Augmenter les Revenus Locatifs : Réévaluez vos loyers pour vous assurer qu'ils sont compétitifs par rapport au marché. Envisagez des améliorations telles que des rénovations ou l'ajout de services supplémentaires, comme l'accès à Internet ou des espaces de rangement, qui peuvent justifier une augmentation de loyer. Des études montrent que des travaux d'amélioration, comme la modernisation de la cuisine, augmentent la valeur perçue du bien, permettant ainsi de justifier des loyers plus élevés.
- Réduire les Charges : Analysez vos dépenses et identifiez les domaines où vous pouvez réduire les coûts. Cela peut inclure la renégociation des contrats d'administration ou l'optimisation des dépenses d'entretien. Par exemple, imposer des charges récupérables justifiées et négocier avec vos prestataires peut maximiser vos revenus tout en maintenant de bonnes relations avec vos locataires. Dwell aide les responsables de biens à économiser jusqu'à deux jours par mois en automatisant ces tâches, y compris la gestion des clés et les commandes en ligne, ce qui favorise la capacité d'autofinancement.
- Optimiser le Financement : Négociez des taux d'intérêt plus bas sur vos prêts ou envisagez des options de refinancement pour réduire vos mensualités. Une approche proactive de votre financement peut significativement améliorer votre cash flow.
- Exploiter les Avantages Fiscaux : Renseignez-vous sur les déductions fiscales disponibles pour les propriétaires, telles que celles offertes par la loi Pinel ou le régime Censi-Bouvard, ce qui peut améliorer votre rentabilité nette. Ces dispositifs sont essentiels pour maximiser vos gains.
- Utiliser des : Adoptez des programmes qui vous aident à suivre vos revenus et dépenses. Dwell, par exemple, permet de gérer toutes les informations relatives à la propriété sur une plateforme centralisée, facilitant ainsi une approche proactive de la capacité d'autofinancement. Les témoignages de clients, comme celui de Véronique Steiner de Square Habitat, soulignent comment Dwell a aidé d'autres à optimiser leur gestion locative.
En appliquant ces stratégies, vous pouvez non seulement améliorer la rentabilité globale de votre investissement immobilier, mais également atteindre la capacité d'autofinancement.

Conclusion
Optimiser la capacité d'autofinancement d'une propriété est non seulement crucial pour garantir la pérennité d'un investissement immobilier, mais également pour en assurer la rentabilité. En veillant à ce que les revenus locatifs couvrent les coûts associés, les investisseurs peuvent réduire leur dépendance au financement externe tout en maximisant leur retour sur investissement.
Cet article met en lumière plusieurs stratégies clés pour améliorer l'autofinancement :
- Augmenter les revenus locatifs grâce à des rénovations judicieuses
- Réduire les charges par une gestion proactive des dépenses
- Exploiter les avantages fiscaux disponibles
De plus, l'importance d'une évaluation régulière de la capacité d'autofinancement a été soulignée, permettant aux propriétaires de s'adapter aux évolutions du marché et des coûts.
En appliquant ces conseils pratiques, les investisseurs immobiliers renforcent non seulement la viabilité financière de leurs biens, mais se positionnent également favorablement dans un environnement économique en constante évolution. L'autofinancement ne doit pas être perçu comme un simple objectif, mais comme une stratégie essentielle pour bâtir un portefeuille immobilier solide et durable.
Foire aux questions
Qu'est-ce que l'autofinancement dans la gestion immobilière ?
L'autofinancement désigne la capacité d'un bien immobilier à générer des gains suffisants pour couvrir ses propres coûts, y compris les remboursements de prêts, les taxes et les frais d'entretien.
Comment évaluer la capacité d'autofinancement d'un bien immobilier ?
Pour évaluer la capacité d'autofinancement, il est crucial de considérer les revenus locatifs nets, calculés après déduction des charges et des impôts.
Quel rendement net est souvent requis pour garantir l'autonomie financière sur un crédit de 20 ans ?
Un rendement net d'au moins 7,57 % est souvent requis pour garantir l'autonomie financière sur un crédit de 20 ans.
Pourquoi est-il important de viser des biens autofinancés ?
Viser des biens autofinancés permet aux investisseurs de mieux contrôler leur taux d'endettement et d'éviter d'ajouter des fonds personnels chaque mois, ce qui est essentiel dans un contexte de hausse des taux d'intérêt.
Quel est l'impact de l'autofinancement sur le reste à vivre d'un investisseur ?
L'autofinancement permet de mieux maîtriser le taux d'endettement tout en préservant le reste à vivre de l'investisseur.
Téléphone
09 80 80 63 21Réseaux sociaux
