Optimisez vos Transactions avec le Bon de Visite Immobilière

Aperçu
Le bon de visite immobilière joue un rôle crucial dans l'optimisation des transactions. En établissant une preuve tangible de la visite, il protège les intérêts de l'agent immobilier contre d'éventuels litiges. Bien qu'il ne crée pas d'obligation d'achat, ce document renforce la confiance entre l'agent et le client.
Pourquoi est-ce si important ? En cas de non-respect des engagements, le bon de visite peut servir de preuve, ce qui est essentiel pour sécuriser le processus de vente. En effet, une transaction immobilière sans garanties peut mener à des complications.
En résumé, le bon de visite immobilière n'est pas seulement un document, mais un outil stratégique qui favorise la transparence et la confiance dans le secteur immobilier. Pour les agents immobiliers, il est donc impératif d'intégrer ce document dans leur processus de vente.
Introduction
Le bon de visite immobilière, souvent sous-estimé, est un outil indispensable pour les professionnels du secteur. Il formalise non seulement la relation entre l'agent et le visiteur, mais joue également un rôle crucial dans la sécurisation des transactions et la protection des intérêts de l'agent.
Pourtant, malgré son importance, de nombreux acteurs de l'immobilier négligent son utilisation appropriée.
Comment s'assurer que ce document soit non seulement signé, mais également exploité de manière optimale pour éviter les litiges et garantir une transaction fluide ?
En intégrant ce bon dans votre processus, vous pouvez non seulement protéger vos intérêts, mais aussi améliorer l'expérience de vos clients.
Définir le Bon de Visite en Immobilier
Le bon de visite immobilière est un document essentiel que tout professionnel de l'immobilier devrait demander à un potentiel acheteur ou locataire de signer avant ou après la visite d'un bien immobilier. Bien qu'il ne soit pas obligatoire, il est fortement recommandé. Pourquoi ? Parce qu'il prouve que le visiteur a réellement exploré le bien par l'intermédiaire de l'agence. Ce document joue un rôle crucial dans la protection des intérêts de l'intermédiaire immobilier en cas de litige, en fournissant une preuve tangible de la rencontre.
Il doit inclure des informations clés telles que :
- l'identité du visiteur
- la date du rendez-vous
- les détails du bien exploré
En signant le bon de passage, le candidat s'engage à ne pas négocier directement avec le vendeur. Cela est essentiel pour éviter que l'acquéreur contourne l'agence et garantir que le représentant est dûment rémunéré pour son travail. Environ 63 % des acheteurs négocient le prix d'un bien avant d'acheter, ce qui souligne l'importance d'un bon de visite immobilière pour sécuriser les transactions.
De plus, l'utilisation de ce document peut établir une relation de confiance et de transparence entre le représentant et le client. En intégrant des pratiques exemplaires, telles que :
- la vérification de la signature du bon d'accès
- le suivi après la rencontre
- l'analyse des retours des visiteurs
les agents peuvent maximiser l'efficacité de leurs transactions immobilières.
Enfin, il est crucial de souligner que le bon de visite immobilière sert également de preuve pour le vendeur que l'agent immobilier accomplit correctement sa mission, renforçant ainsi la crédibilité de l'agent.

Comprendre la Valeur Juridique du Bon de Visite
La valeur juridique du bon de visite immobilière suscite souvent des débats parmi les professionnels de l'immobilier. Bien que ce bon de visite immobilière ne lie pas l'acheteur à l'achat du bien, il constitue une preuve tangible que l'exploration a eu lieu. Dans le cadre d'un mandat exclusif, le bon de visite immobilière peut s'avérer crucial pour l'agent immobilier en cas de litige, car il atteste de l'exécution de ses obligations.
Prenons un exemple : la Cour de cassation a statué le 14 novembre 2000 en faveur d'un agent immobilier qui a pu prouver son intervention grâce à un bon de présence signé, même si l'acquéreur a conclu l'achat directement avec le vendeur 19 mois plus tard. Il est essentiel de comprendre que, même si la signature d'un bon de visite immobilière ne crée pas un contrat de vente, elle peut avoir des implications juridiques significatives, notamment en cas de non-respect des engagements par les parties.
En effet, un agent immobilier peut réclamer des dommages-intérêts équivalents à sa commission en présentant un bon de visite immobilière, ce qui souligne son importance dans la protection des droits des agents face à des pratiques déloyales. De plus, la décision de la Cour d'appel de Toulouse concernant le manquement à l'obligation de loyauté illustre les conséquences juridiques potentielles pour les acquéreurs.
Enfin, le bon de visite immobilière protège le travail du professionnel de l'immobilier en évitant la collusion entre le vendeur et l'acquéreur. Ce point est essentiel à prendre en compte dans le cadre des litiges immobiliers.

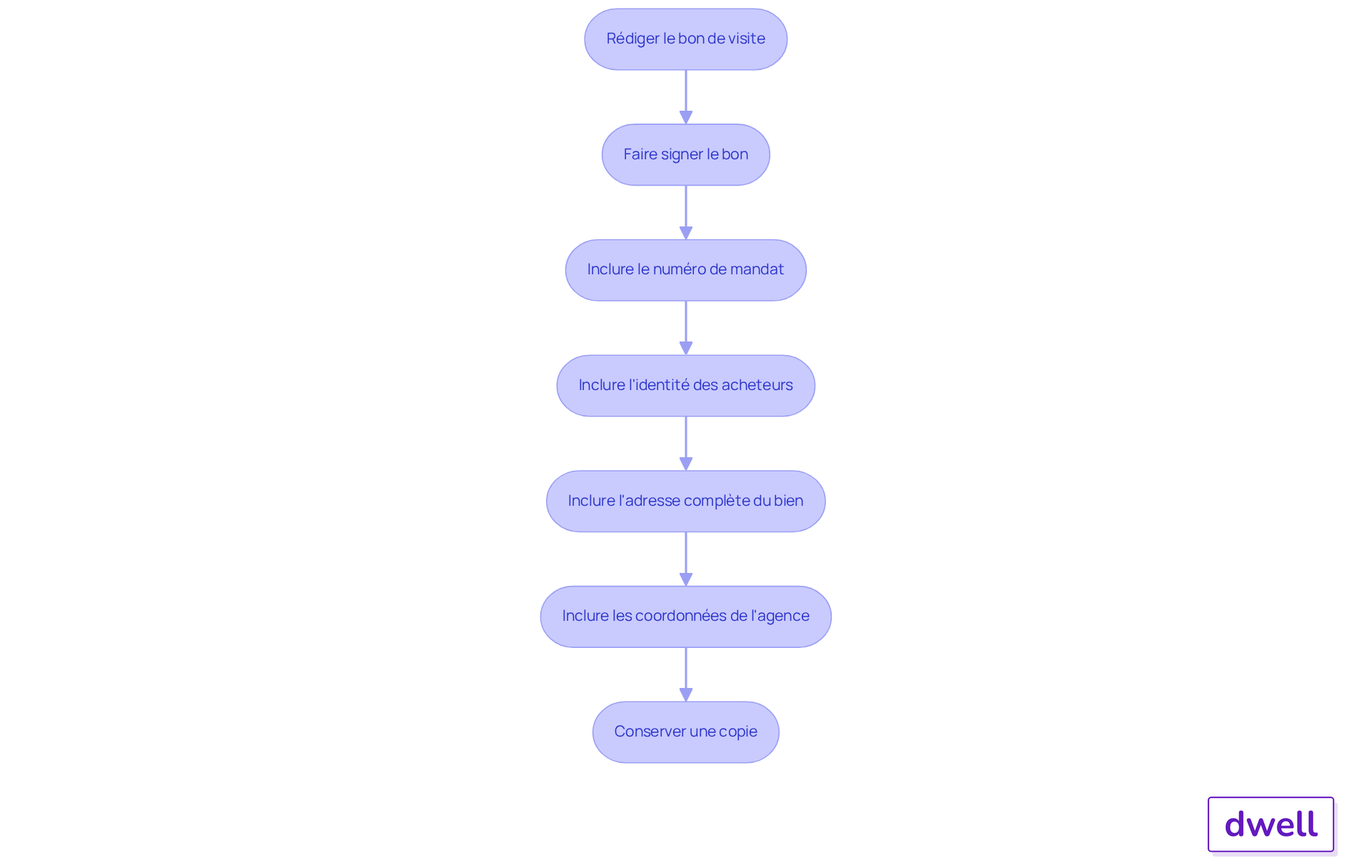
Utiliser le Bon de Visite pour Optimiser Vos Transactions
Pour optimiser vos transactions, il est crucial de faire signer le bon avant la découverte du bien. Pourquoi est-ce si important ? Ce document formalise la relation entre l'agent et le visiteur, tout en établissant une preuve concrète de la présence. Assurez-vous que le bon d'entrée soit correctement rédigé, en incluant toutes les informations nécessaires :
- le numéro de mandat
- l'identité des acheteurs
- l'adresse complète du bien
- les coordonnées de l'agence
Après le passage, conservez une copie du bon de passage dans vos dossiers. Cela peut s'avérer crucial en cas de litige ou de contestation concernant la commission. En intégrant cette pratique, vous renforcez non seulement votre position en tant qu'agent, mais vous améliorez également la satisfaction de vos clients. Offrez-leur transparence et sécurité dans le processus de transaction.
En somme, faire signer le bon avant la visite n'est pas qu'une formalité ; c'est une étape essentielle pour garantir une transaction fluide et sécurisée.

Meilleures Pratiques et Erreurs à Éviter avec le Bon de Visite
Pour garantir une utilisation efficace du bon d'accès, il est crucial d'adopter certaines meilleures pratiques. Tout d'abord, assurez-vous que le document soit signé avant le rendez-vous. Cette signature engage le visiteur à ne pas traiter directement avec le vendeur, renforçant ainsi la confiance dans la transaction. Vérifiez également que toutes les informations soient correctes et complètes, et n'oubliez pas de conserver une copie pour vos dossiers.
Évitez les erreurs fréquentes, telles que :
- ne pas faire signer le bon d'accès
- omettre des informations essentielles
- ne pas expliquer clairement son utilité au visiteur
Par exemple, une mauvaise gestion du bon de passage peut entraîner des malentendus et des conflits. Prenons le cas d'une habitante d'Arcachon qui a perdu 80 000 euros à cause d'un squat, ce qui souligne l'importance de protéger les intérêts des propriétaires.
Il est également essentiel de noter que le bon de visite immobilière n'a pas de réelle valeur contractuelle. En intégrant des solutions numériques professionnelles, comme celles de Dwell pour les rapports d'état des lieux, vous assurez la conformité légale et un archivage sécurisé. Cela renforce la confiance entre vous et vos clients tout en protégeant vos intérêts professionnels. Alors, êtes-vous prêt à optimiser votre gestion des bons d'accès?

Conclusion
Le bon de visite immobilière est un outil indispensable pour optimiser les transactions dans le secteur immobilier. Bien qu'il ne soit pas légalement obligatoire, sa signature par les potentiels acheteurs ou locataires renforce la sécurité des transactions et protège les intérêts des agents immobiliers. En établissant une preuve tangible de la visite, ce document joue un rôle crucial dans la prévention des litiges et la garantie d'une rémunération adéquate pour les agents.
Pourquoi ignorer un tel levier ? Au fil de cet article, nous avons abordé plusieurs points clés :
- L'importance de faire signer le bon avant la visite
- Les informations essentielles à y inclure
- Les meilleures pratiques à adopter pour éviter les erreurs courantes
Des exemples concrets, tels que les implications juridiques en cas de non-respect des engagements, soulignent la nécessité d'une gestion rigoureuse du bon de visite pour sécuriser les transactions et établir une relation de confiance entre agents et clients.
En conclusion, il est impératif pour tout professionnel de l'immobilier de reconnaître la valeur du bon de visite comme un levier essentiel pour optimiser ses transactions. En intégrant ces pratiques dans leur approche, les agents peuvent non seulement améliorer leur efficacité, mais aussi offrir une expérience client plus transparente et sécurisée. Alors, qu'attendez-vous ? Il est temps d'agir et de mettre en œuvre ces stratégies pour tirer pleinement parti des avantages qu'offre le bon de visite dans le domaine immobilier.
Foire aux questions
Qu'est-ce qu'un bon de visite en immobilier ?
Le bon de visite immobilière est un document que tout professionnel de l'immobilier devrait demander à un potentiel acheteur ou locataire de signer avant ou après la visite d'un bien immobilier. Il prouve que le visiteur a réellement exploré le bien par l'intermédiaire de l'agence.
Est-il obligatoire de signer un bon de visite ?
Non, le bon de visite n'est pas obligatoire, mais il est fortement recommandé pour protéger les intérêts de l'intermédiaire immobilier en cas de litige.
Quelles informations doivent être incluses dans un bon de visite ?
Un bon de visite doit inclure l'identité du visiteur, la date du rendez-vous et les détails du bien exploré.
Quelle est l'importance de signer un bon de visite pour un acheteur ?
En signant le bon de visite, le candidat s'engage à ne pas négocier directement avec le vendeur, ce qui évite que l'acquéreur contourne l'agence et garantit que le représentant est dûment rémunéré pour son travail.
Quel pourcentage d'acheteurs négocie le prix d'un bien avant d'acheter ?
Environ 63 % des acheteurs négocient le prix d'un bien avant d'acheter, ce qui souligne l'importance du bon de visite pour sécuriser les transactions.
Comment le bon de visite peut-il établir une relation de confiance entre l'agent et le client ?
L'utilisation du bon de visite peut établir une relation de confiance et de transparence en intégrant des pratiques exemplaires, telles que la vérification de la signature, le suivi après la rencontre et l'analyse des retours des visiteurs.
Quel rôle joue le bon de visite pour le vendeur ?
Le bon de visite sert de preuve pour le vendeur que l'agent immobilier accomplit correctement sa mission, renforçant ainsi la crédibilité de l'agent.
Téléphone
09 80 80 63 21Réseaux sociaux
