Pourquoi le mesurage loi Carrez est-il obligatoire pour les gestionnaires immobiliers?

Introduction
La loi Carrez, instaurée en 1996, a été conçue pour protéger les acheteurs de biens en copropriété face aux abus fréquents dans les transactions immobilières. En imposant un mesurage obligatoire, elle garantit des informations fiables sur la superficie des biens, un élément crucial pour établir la confiance entre acheteurs et vendeurs.
Cependant, comment les gestionnaires immobiliers peuvent-ils s'assurer de la conformité à cette réglementation tout en évitant les litiges coûteux liés à des erreurs de mesure ? Cette question mérite une attention particulière, car la conformité à la loi Carrez est essentielle pour maintenir la crédibilité et la confiance dans le secteur immobilier.
Origines de l'obligation du mesurage loi Carrez
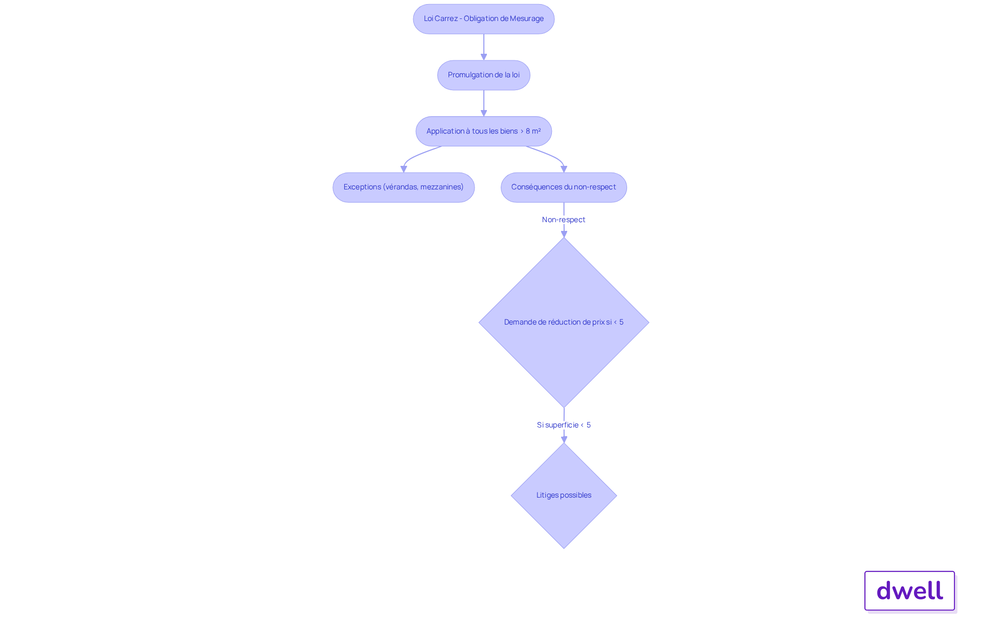
La loi promulguée le 18 décembre 1996 vise à renforcer la protection des acquéreurs de biens en copropriété, en réponse aux abus fréquents dans les transactions immobilières. Avant son adoption, de nombreux acheteurs se heurtaient à des surfaces annoncées souvent surestimées, ce qui entraînait des litiges et des frustrations. Cette loi, en imposant un mesurage loi carrez obligatoire, garantit aux acheteurs des informations fiables sur la superficie des biens qu'ils envisagent d'acquérir.
Cette obligation de mesurage loi carrez obligatoire s'applique à tous les biens en copropriété d'une surface supérieure à 8 m², à l'exception de certaines constructions comme les vérandas et mezzanines. Le non-respect de cette réglementation, qui impose le mesurage loi carrez obligatoire, peut entraîner des conséquences juridiques pour le vendeur, notamment des demandes de réduction de prix si la superficie réelle est inférieure de plus de 5 % à celle annoncée. Ainsi, la loi favorise une transparence accrue dans le secteur immobilier, essentielle pour établir la confiance entre acheteurs et vendeurs.
Des experts soulignent que le mesurage loi carrez obligatoire est essentiel pour éviter des contestations post-vente. Pour aider les gestionnaires immobiliers à se conformer à la réglementation du mesurage loi carrez obligatoire, Dwell propose un programme de formation de deux jours. Ce programme couvre le cadre juridique et les méthodologies pratiques pour réaliser des états des lieux conformes, incluant le mesurage loi carrez obligatoire, ainsi que des exercices pratiques et des études de cas. Les participants se familiarisent ainsi avec les outils numériques innovants de Dwell.
Grâce à ces ressources, Dwell simplifie la gestion locative, permettant aux professionnels de garantir la conformité des biens loués tout en optimisant leur activité. Plusieurs gestionnaires immobiliers ont mis en œuvre cette loi avec succès, optimisant ainsi la valorisation de leurs biens tout en prévenant les litiges. Par exemple, des agences immobilières à Paris ont adapté leurs pratiques pour se conformer à la législation, renforçant leur rôle de conseil en valorisation d'actifs immobiliers.

Conséquences d'un mesurage incorrect selon la loi Carrez
Un relevé inexact selon le mesurage loi carrez obligatoire peut avoir des conséquences majeures sur les transactions immobilières. Imaginez qu'un bien soit vendu pour 300 000 euros, mais que sa superficie réelle soit inférieure de 10 m² à celle indiquée dans l'acte de vente. Dans ce cas, l'acheteur pourrait demander une réduction proportionnelle du prix, ce qui pourrait entraîner une perte significative pour le vendeur. En effet, si la superficie réelle est inférieure de plus de 5 %, l'acquéreur a également la possibilité d'annuler la vente dans un délai d'un mois suivant la signature. Cela expose le vendeur à des risques financiers et juridiques considérables.
Saviez-vous que près de 23 % des litiges immobiliers sont liés à des erreurs de mesure ? Cela souligne l'importance d'une précision rigoureuse pour éviter des conflits coûteux et maintenir la confiance entre acheteurs et vendeurs. Les experts recommandent vivement de faire appel à des professionnels certifiés pour garantir la conformité des mesurages loi carrez obligatoire. Cela permet non seulement de prévenir les complications juridiques, mais aussi de sécuriser les transactions immobilières.
Avec ses solutions numériques innovantes, Dwell assure des rapports d'état des lieux conformes aux exigences légales. De plus, elle propose un archivage sécurisé, essentiel dans le contexte des nouvelles réglementations, notamment la loi Climat et Résilience. En choisissant Dwell, vous optez pour la tranquillité d'esprit et la fiabilité dans vos transactions immobilières.

Avantages du mesurage loi Carrez pour les acheteurs et vendeurs
Le mesurage loi Carrez obligatoire offre plusieurs avantages significatifs pour les acheteurs et les vendeurs. Pour les acheteurs, elle assure une transparence sur la superficie réelle du bien, leur permettant ainsi de prendre des décisions éclairées et d'éviter des litiges futurs. En effet, si la superficie dépasse de plus de 5 % la surface réelle, l'acquéreur peut demander une diminution de prix. Cela souligne l'importance cruciale de fournir une mesure précise. De plus, l'absence de mesurage loi Carrez obligatoire peut entraîner l'annulation de la vente par le vendeur sans pénalité, renforçant ainsi l'obligation légale pour les vendeurs de respecter cette norme.
Pour les vendeurs, cette mesure renforce la crédibilité de leur offre et facilite la vente en évitant des contestations sur la superficie. Des études montrent également que cette législation contribue à réduire le taux de litiges dans les transactions immobilières, établissant ainsi un cadre de confiance entre les parties. Cette confiance est essentielle dans le secteur immobilier, où les relations à long terme sont souvent la clé du succès.
En intégrant des solutions numériques innovantes, comme celles proposées par Dwell, les gestionnaires immobiliers peuvent garantir non seulement la conformité légale des états des lieux, mais aussi un archivage sécurisé des rapports. Cela renforce la transparence et la confiance dans chaque transaction. Pourquoi ne pas envisager ces solutions pour améliorer vos pratiques commerciales et renforcer la satisfaction de vos clients?

Défis de mise en œuvre du mesurage loi Carrez
La mise en œuvre du mesurage loi Carrez obligatoire présente des défis significatifs pour les gestionnaires immobiliers. Saviez-vous que jusqu'à 30% des transactions immobilières peuvent comporter des erreurs de mesure ? Cela souligne l'importance d'une formation adéquate du personnel sur les méthodes de mesure précises et les exigences légales. Bien que cette formation soit essentielle, elle engendre des coûts et nécessite un investissement en temps considérable. Les erreurs de mesure, souvent causées par la complexité des biens immobiliers, sont fréquentes, en particulier dans les copropriétés où les espaces communs doivent être pris en compte.
Pour surmonter ces défis, Dwell propose des formations spécifiques axées sur le mesurage loi Carrez obligatoire. Ces formations permettent d'améliorer la précision des mesures et de renforcer la confiance des clients. Imaginez la tranquillité d'esprit que vous pourriez offrir à vos clients en garantissant des mesures précises ! De plus, la gestion des attentes des clients concernant la superficie annoncée peut s'avérer délicate, surtout lorsque des différences sont constatées après la vente.
Ces défis soulignent l'importance d'une approche rigoureuse et professionnelle dans la gestion des biens immobiliers. En garantissant la conformité aux exigences légales, vous préservez non seulement la satisfaction des clients, mais vous établissez également votre crédibilité en tant que gestionnaire immobilier. Ne laissez pas les erreurs de mesure compromettre votre succès. Engagez-vous dès aujourd'hui à former votre personnel et à améliorer vos pratiques de mesure.

Conclusion
Le mesurage loi Carrez représente une obligation essentielle pour les gestionnaires immobiliers, garantissant une transparence cruciale dans les transactions de biens en copropriété. En imposant cette mesure, la loi protège les acquéreurs en leur fournissant des informations précises sur la superficie des biens, établissant ainsi un climat de confiance entre acheteurs et vendeurs.
Les arguments en faveur de cette réglementation sont nombreux :
- réduction des litiges liés aux superficies erronées
- préservation des intérêts financiers des parties impliquées
- nécessité d'une formation adéquate pour les professionnels du secteur
En adoptant des solutions numériques et en suivant des formations spécifiques, les gestionnaires immobiliers peuvent non seulement se conformer à la loi, mais aussi optimiser leurs pratiques commerciales et améliorer la satisfaction de leurs clients.
Il est donc impératif pour les gestionnaires immobiliers de reconnaître la valeur du mesurage loi Carrez et de s'engager activement à garantir la conformité de leurs transactions. En évitant les erreurs de mesure et en renforçant leur expertise, ils peuvent prévenir des complications juridiques et établir leur crédibilité dans un marché immobilier de plus en plus compétitif. Adopter ces bonnes pratiques est un investissement essentiel pour le succès à long terme dans le domaine de la gestion immobilière.
Foire aux questions
Qu'est-ce que la loi Carrez et pourquoi a-t-elle été promulguée ?
La loi Carrez, promulguée le 18 décembre 1996, vise à renforcer la protection des acquéreurs de biens en copropriété en garantissant des informations fiables sur la superficie des biens, en réponse aux abus fréquents dans les transactions immobilières.
À quels types de biens s'applique l'obligation de mesurage loi Carrez ?
L'obligation de mesurage loi Carrez s'applique à tous les biens en copropriété d'une surface supérieure à 8 m², à l'exception de certaines constructions comme les vérandas et mezzanines.
Quelles sont les conséquences du non-respect de la réglementation sur le mesurage loi Carrez ?
Le non-respect de la réglementation peut entraîner des conséquences juridiques pour le vendeur, notamment des demandes de réduction de prix si la superficie réelle est inférieure de plus de 5 % à celle annoncée.
Pourquoi le mesurage loi Carrez est-il important pour les transactions immobilières ?
Le mesurage loi Carrez est essentiel pour éviter des contestations post-vente et favoriser une transparence accrue dans le secteur immobilier, ce qui est crucial pour établir la confiance entre acheteurs et vendeurs.
Comment Dwell aide-t-elle les gestionnaires immobiliers à se conformer à la loi Carrez ?
Dwell propose un programme de formation de deux jours qui couvre le cadre juridique et les méthodologies pratiques pour réaliser des états des lieux conformes, incluant le mesurage loi Carrez, ainsi que des exercices pratiques et des études de cas.
Quels bénéfices les gestionnaires immobiliers ont-ils observés en mettant en œuvre la loi Carrez ?
Plusieurs gestionnaires immobiliers ont optimisé la valorisation de leurs biens tout en prévenant les litiges, renforçant ainsi leur rôle de conseil en valorisation d'actifs immobiliers.
Téléphone
09 80 80 63 21Réseaux sociaux
