Réalisez un Audit Énergétique 2025 : Étapes et Outils Essentiels

Aperçu
Un audit énergétique 2025 est non seulement crucial pour évaluer la consommation d'énergie d'un bâtiment, mais il représente également une opportunité stratégique d'amélioration, surtout dans le contexte actuel des normes de durabilité de plus en plus strictes. Cet audit permet de se conformer aux réglementations en vigueur tout en optimisant les coûts d'exploitation. En effet, il contribue à améliorer le confort des occupants, tout en fournissant des recommandations pratiques pour une mise en œuvre efficace. En somme, un audit énergétique bien réalisé est un investissement incontournable pour les gestionnaires immobiliers et les agents immobiliers soucieux d'efficacité et de durabilité.
Introduction
La transition vers une consommation énergétique plus responsable est désormais une priorité incontournable pour les gestionnaires immobiliers, surtout avec l'échéance de 2025 qui approche à grands pas.
Réaliser un audit énergétique ne se limite pas à une simple obligation réglementaire ; c'est une véritable opportunité pour optimiser les coûts d'exploitation et améliorer la durabilité des bâtiments.
Cependant, face à des exigences de plus en plus strictes et à des enjeux financiers potentiels, comment s'assurer que cet audit soit non seulement conforme, mais également bénéfique ?
Comprendre l'Audit Énergétique : Définition et Importance
Une analyse de l'énergie constitue une évaluation systématique de la consommation d'énergie d'un bâtiment, visant à identifier les opportunités d'amélioration de l'efficacité énergétique. Pour les gestionnaires immobiliers, cette évaluation présente plusieurs avantages essentiels :
- Elle permet de se conformer aux réglementations énergétiques.
- Elle améliore le confort des occupants.
- Elle augmente la valeur de la propriété.
En 2025, avec l'entrée en vigueur de normes de durabilité plus strictes, il est indispensable de réaliser un pour rester compétitif sur le marché. Des études de cas ont démontré que des évaluations énergétiques réussies entraînent une réduction significative des coûts d'exploitation, tout en contribuant à diminuer l'empreinte carbone des bâtiments.
De plus, le coût d'une évaluation de la consommation d'énergie varie entre 500 € et 1000 €, et des aides financières telles que MaPrimeRénov’ et la prime CEE peuvent aider à couvrir ces frais. Il est également crucial de souligner que des sanctions financières sont prévues en cas de non-respect des obligations d'audit. Anticiper ces exigences réglementaires et investir dans des audits énergétiques 2025 peut transformer une contrainte en une opportunité stratégique pour les gestionnaires immobiliers.

Étapes pour Réaliser un Audit Énergétique : Processus Détaillé
Pour réaliser un audit énergétique efficace, suivez ces étapes clés :
- Préparation : Rassemblez tous les documents nécessaires, y compris les factures d'électricité des trois dernières années et les plans du bâtiment, afin d'avoir une vue d'ensemble complète de l'utilisation énergétique. Cette étape est cruciale pour établir une base solide pour l'audit.
- Inspection Visuelle : Effectuez une inspection approfondie des systèmes de chauffage, de ventilation et de climatisation (CVC), de l'isolation, et des fenêtres. Identifiez les zones de perte qui pourraient nécessiter des améliorations. Par exemple, vérifiez l'état des joints des fenêtres et l'isolation des conduits d'air. Quelles améliorations pouvez-vous envisager pour réduire les pertes énergétiques ?
- Collecte de Données : Utilisez des outils de mesure avancés pour évaluer l'utilisation énergétique et les performances des équipements. Cela inclut des dispositifs comme le Comptage Télé-relevé Automatisé (CTA) pour garantir des données précises. Ces mesures fourniront des informations essentielles pour l'analyse.
- Analyse des Données : Comparez les données collectées avec des normes de référence pour identifier les inefficacités. Cette analyse est cruciale pour déterminer les domaines nécessitant des interventions. L'objectif de l'audit énergétique 2025 est de réduire chaque année de 1,9 % la consommation d'énergie finale des organismes publics par rapport à 2021. Êtes-vous prêt à relever ce défi ?
- Rapport d'Audit : Rédigez un rapport détaillé qui présente les résultats de l'audit énergétique 2025, les inefficacités identifiées, et les recommandations d'amélioration. Ce rapport doit être accessible au public pour assurer la transparence, conformément aux exigences réglementaires. En cas de non-conformité, des sanctions financières peuvent atteindre jusqu'à 2 % du chiffre d'affaires hors taxes. La transparence est non seulement une obligation, mais aussi un atout stratégique.
- Mise en Œuvre des Recommandations : Planifiez et exécutez les améliorations suggérées pour optimiser la performance énergétique. Assurez-vous que ces actions soient suivies d'un plan d'actions concret, avec des objectifs chiffrés et des délais précis, afin de garantir un suivi efficace et mesurable. La transparence en matière d'énergie est cruciale pour préserver l'image et la crédibilité de l'entreprise. Comment allez-vous assurer le suivi de ces recommandations ?

Outils et Ressources Essentiels pour un Audit Énergétique Réussi
Pour garantir le succès de l'audit énergétique 2025, il est crucial de disposer des outils et ressources appropriés. Voici quelques éléments essentiels :
- Thermomètre infrarouge : Cet outil est indispensable pour détecter les pertes de chaleur dans les murs et les fenêtres, permettant ainsi d'identifier les zones à améliorer.
- Analyseur de puissance : Il permet de mesurer l'utilisation énergétique des appareils électriques, fournissant des données précieuses pour optimiser la consommation.
- Logiciels d'audit : Des programmes tels qu'EnergyPlus ou RETScreen sont conçus pour modéliser la consommation d'énergie et simuler des améliorations, facilitant ainsi la prise de décision.
- Guides et normes : Il est conseillé de consulter des ressources comme les normes ISO 50001, qui offrent des lignes directrices sur la gestion de l'énergie, renforçant ainsi la crédibilité de l'audit.
- Formations : Participer à des ateliers ou des cours en ligne est une excellente manière d'approfondir vos connaissances sur les évaluations énergétiques, vous permettant de rester à jour dans ce domaine dynamique.
En intégrant ces outils dans votre processus d'audit energetique 2025, vous maximiserez non seulement l'efficacité énergétique, mais vous contribuerez également à des économies significatives à long terme.

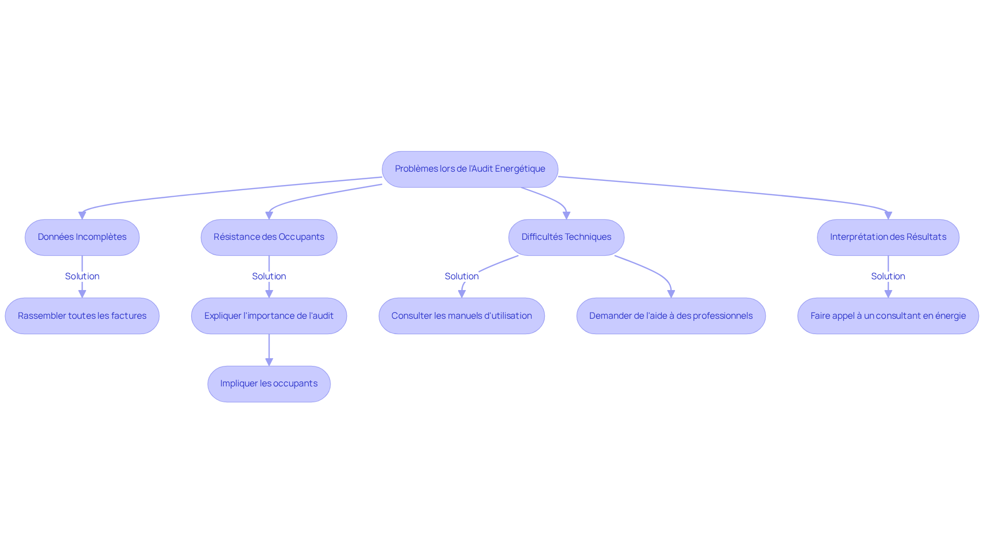
Résoudre les Problèmes Fréquents lors d'un Audit Énergétique
Lors de la réalisation de l'audit énergétique 2025, divers problèmes peuvent survenir. Voici comment les résoudre efficacement :
- Données Incomplètes : Rassemblez toutes les factures et documents nécessaires avant de commencer l'audit. En cas de données manquantes, contactez les fournisseurs d'énergie pour les obtenir.
- Résistance des Occupants : Il est crucial d'expliquer l'importance de l'audit aux occupants afin d'obtenir leur coopération. Impliquez-les dans le processus pour réduire les réticences et favoriser une meilleure acceptation.
- Difficultés Techniques : Si des problèmes surviennent avec les outils de mesure, consultez les manuels d'utilisation ou recherchez des tutoriels en ligne. N'hésitez pas à demander de l'aide à des professionnels si nécessaire pour garantir la précision des mesures.
- Interprétation des Résultats : Si l'analyse des données vous pose des difficultés, envisagez de faire appel à un consultant en énergie. Leur expertise vous aidera à interpréter les résultats et à formuler des recommandations pertinentes.
En suivant ces conseils, vous serez en mesure de surmonter les obstacles courants lors d'un audit energetique 2025, garantissant ainsi une évaluation précise et efficace.

Conclusion
Réaliser un audit énergétique en 2025 s'avère être une démarche incontournable pour les gestionnaires immobiliers souhaitant optimiser la consommation d'énergie de leurs bâtiments. Cette évaluation systématique ne se limite pas à la conformité réglementaire ; elle s'étend également à l'amélioration du confort des occupants et à la valorisation des propriétés. En anticipant les exigences futures en matière de durabilité, il est possible de transformer cet audit en un véritable atout stratégique.
Les étapes essentielles pour mener à bien un audit énergétique, de la préparation à la mise en œuvre des recommandations, sont clairement définies. L'importance d'outils appropriés, tels que des thermomètres infrarouges et des logiciels d'audit, est indéniable, car ils facilitent une analyse précise et une prise de décision éclairée. De plus, la résolution proactive des problèmes courants rencontrés lors de l'audit garantit une évaluation efficace et complète.
En somme, l'audit énergétique 2025 représente une opportunité unique d'améliorer l'efficacité énergétique tout en réduisant les coûts d'exploitation et l'empreinte carbone. Il est impératif pour les gestionnaires immobiliers de s'engager dans cette démarche, non seulement pour respecter les réglementations, mais aussi pour contribuer à un avenir plus durable. La mise en œuvre de ces recommandations pourrait faire la différence entre un bâtiment obsolète et un espace optimisé, adapté aux défis environnementaux contemporains.
Foire aux questions
Qu'est-ce qu'un audit énergétique ?
Un audit énergétique est une évaluation systématique de la consommation d'énergie d'un bâtiment, visant à identifier les opportunités d'amélioration de l'efficacité énergétique.
Quels sont les avantages d'un audit énergétique pour les gestionnaires immobiliers ?
Les avantages incluent la conformité aux réglementations énergétiques, l'amélioration du confort des occupants et l'augmentation de la valeur de la propriété.
Pourquoi est-il important de réaliser un audit énergétique en 2025 ?
En 2025, des normes de durabilité plus strictes entreront en vigueur, rendant indispensable la réalisation d'audits énergétiques pour rester compétitif sur le marché.
Quels résultats peuvent être attendus d'une évaluation énergétique réussie ?
Des études de cas ont montré que des évaluations énergétiques réussies entraînent une réduction significative des coûts d'exploitation et contribuent à diminuer l'empreinte carbone des bâtiments.
Quel est le coût d'une évaluation de la consommation d'énergie ?
Le coût d'une évaluation de la consommation d'énergie varie entre 500 € et 1000 €.
Existe-t-il des aides financières pour couvrir les frais d'audit énergétique ?
Oui, des aides financières telles que MaPrimeRénov’ et la prime CEE peuvent aider à couvrir les frais d'audit énergétique.
Quelles sont les conséquences en cas de non-respect des obligations d'audit ?
Des sanctions financières sont prévues en cas de non-respect des obligations d'audit énergétique.
Comment un audit énergétique peut-il être perçu par les gestionnaires immobiliers ?
Anticiper les exigences réglementaires et investir dans des audits énergétiques peut transformer une contrainte en une opportunité stratégique pour les gestionnaires immobiliers.
Téléphone
09 80 80 63 21Réseaux sociaux
