Réalisez un état des lieux à imprimer : Guide pratique étape par étape

Introduction
Réaliser un état des lieux à imprimer est une étape essentielle dans le processus de location, tant pour les propriétaires que pour les locataires. Ce document juridique, encadré par la loi ALUR, joue un rôle crucial en établissant une référence claire sur la condition d'un bien immobilier. Cela permet d'éviter de nombreux conflits et de protéger les intérêts de chaque partie. Pourtant, malgré son importance, de nombreuses personnes commettent des erreurs évitables.
Comment s'assurer que cet état des lieux soit non seulement conforme aux exigences légales, mais aussi qu'il protège efficacement les intérêts de chacun ? En comprenant les enjeux et en suivant les bonnes pratiques, vous pouvez garantir un processus de location sans accroc.
Définir l'état des lieux : Qu'est-ce que c'est ?
Un état des lieux à imprimer est un document juridique crucial qui décrit la condition d'un bien immobilier lors de l'entrée ou de la sortie d'un locataire. Il établit un état des lieux à imprimer qui englobe les murs, les sols, les équipements et les installations. Ce document est essentiel pour protéger les droits des deux parties, le locataire et le propriétaire, en fournissant une référence claire pour toute éventuelle dispute concernant la condition du bien à la fin de la location.
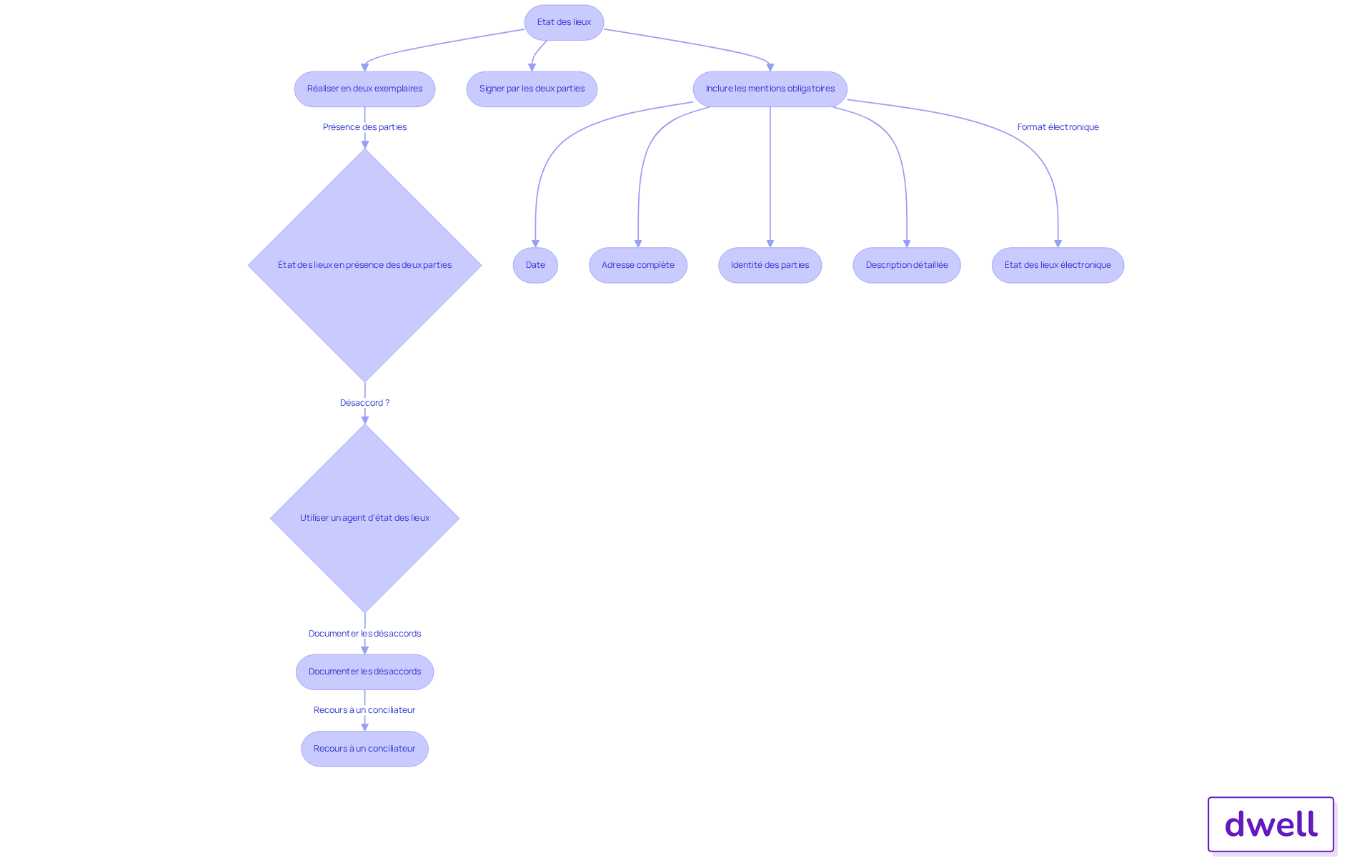
En France, l'état des lieux à imprimer est encadré par la loi ALUR, qui stipule que ce document doit être réalisé en présence des deux parties et signé par elles. Cela garantit une transparence et une équité dans le processus de location. Grâce à cette plateforme, les gestionnaires de biens immobiliers peuvent déléguer la réalisation des inventaires, ce qui leur permet de gagner un temps précieux et d'améliorer la satisfaction de leurs clients.
Dwell propose des solutions numériques innovantes qui simplifient la gestion immobilière et garantissent la conformité légale des rapports d'état des lieux à imprimer. En choisissant Dwell, vous optez pour une gestion efficace et sécurisée de vos biens immobiliers. Pourquoi ne pas explorer ces solutions dès aujourd'hui ?

Étapes pour réaliser un état des lieux : Guide pratique
-
Préparation : Avant de commencer, assurez-vous d'avoir tous les documents nécessaires, tels que le contrat de location et un modèle d'inventaire. Avez-vous pensé à prendre des photographies détaillées avant l'inspection ? Cela peut servir de preuve en cas de désaccord ultérieur. Une entreprise propose des outils numériques pour faciliter cette préparation, garantissant que toutes les informations sont accessibles et organisées.
-
Planification : Fixez une date et une heure pour l'évaluation, en vous assurant que les deux parties (locataire et propriétaire) sont présentes. Une bonne planification favorise une communication claire et évite les malentendus. Grâce à cette application, vous pouvez facilement coordonner ces rendez-vous via une plateforme intuitive.
-
Inspection : Parcourez chaque pièce du logement dans un ordre logique, par exemple, de la porte d'entrée vers l'intérieur. Vérifiez les murs, les sols, les plafonds, les fenêtres et les équipements. Une évaluation rigoureuse permet d'identifier les défauts potentiels dès le début. Cette entreprise propose un état des lieux à imprimer pour plus de fluidité et de précision.
-
Documentation : Notez tous les détails, y compris les défauts ou les dommages. Prenez des photos pour documenter visuellement la situation, ce qui peut servir de preuve en cas de désaccord ultérieur. Les rapports générés par Dwell sont disponibles dans votre espace sous 24h, facilitant ainsi la documentation.
-
Rédaction : Complétez le modèle d'état avec toutes les informations recueillies. Assurez-vous que les deux parties signent le document à la fin, ce qui officialise l'accord sur l'état du logement. Le logiciel permet une rédaction structurée et précise des états des lieux à imprimer.
-
Distribution : Fournissez une copie signée à chaque partie pour leurs dossiers. Cela garantit que chacun dispose d'une référence claire en cas de besoin futur. La plateforme facilite également cette distribution numérique.
-
Délai de contestation : Notez que la demande de modification de la situation doit être exercée dans les 10 jours calendaires suivant la réalisation de la situation.
-
Conciliation : En cas de litige inférieur ou égal à 5000 €, la conciliation est obligatoire avant d'envisager des actions judiciaires. Dwell propose des solutions pour analyser les dommages et gérer les litiges efficacement.
-
Durée moyenne : Pour un studio ou un petit appartement, l'état d'entrée prend généralement entre 30 minutes et une heure, tandis que pour des maisons plus grandes, cela peut nécessiter jusqu'à 3 heures.

Comprendre les obligations légales liées à l'état des lieux
L'état des lieux, régi par la loi ALUR, impose des obligations claires aux propriétaires et aux locataires. Il doit être réalisé en deux exemplaires, un pour chaque partie, et signé par les deux. Les mentions obligatoires incluent :
- La date
- L'adresse complète du bien
- L'identité des parties
- Une description détaillée de la condition du logement, y compris les revêtements, équipements et éléments présents.
En cas de conflit, le rapport d'inspection sert de preuve pour établir les responsabilités de chaque partie concernant les réparations ou les dégradations.
Saviez-vous que le contentieux du logement représente 5 affaires pour 1 000 habitants dans la population métropolitaine ? Cela souligne l'importance d'un état des lieux à imprimer conforme pour éviter des conflits. Il est donc vivement conseillé de réaliser l'état des lieux à imprimer en présence des deux parties, ce qui assure la clarté et réduit les incompréhensions. Par exemple, l'absence d'état d'inventaire d'entrée suppose que le locataire a reçu le logement en bon état, ce qui peut le rendre responsable des dégradations observées à la fin du bail.
De plus, la loi ALUR favorise l'utilisation de photos ou de vidéos pour accompagner l'inventaire, permettant ainsi de réaliser un état des lieux à imprimer qui fournit une documentation visuelle de la condition du logement. Pour les contrats de bail signés depuis le 1er juin 2016, une grille de vétusté peut être convenue entre le locataire et le bailleur, soulignant ainsi les responsabilités de chaque partie.
Dwell propose des solutions de formation personnalisées pour aider les gestionnaires de biens immobiliers à maîtriser ces exigences légales. Grâce à des outils innovants, nous simplifions la gestion immobilière et la réalisation d'inventaires. Envisagez-vous de nommer un représentant si une partie ne peut pas être présente lors de l'évaluation ? Cela garantit la transparence et renforce la confiance entre les parties.

Conseils pour éviter les erreurs fréquentes lors de l'état des lieux
-
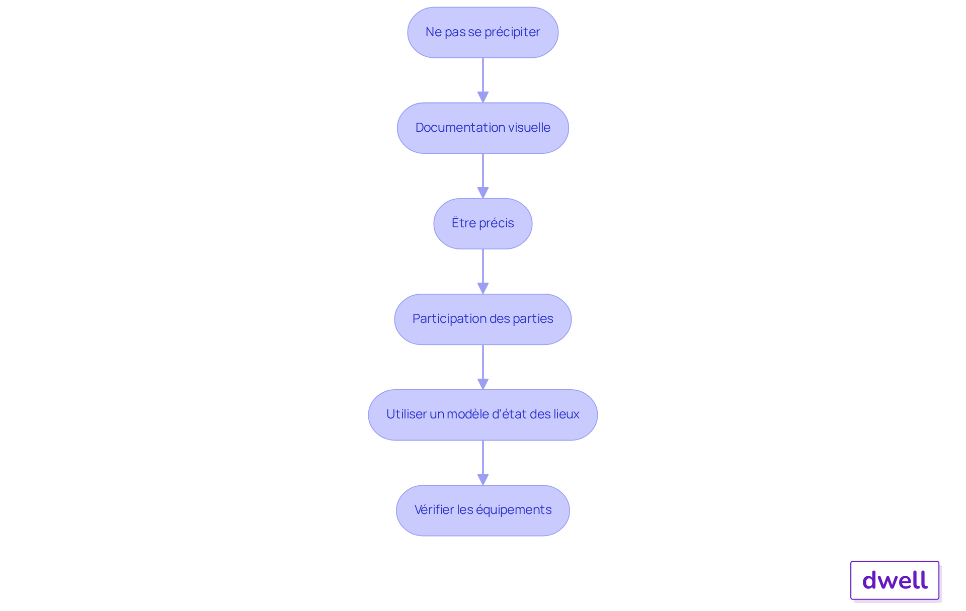
Ne pas se précipiter : Prenez le temps nécessaire pour inspecter chaque pièce minutieusement. Une vérification exhaustive permet de relever toutes les anomalies, diminuant ainsi les risques de contestation lors de la sortie. En effet, une inspection soignée est la première étape vers une restitution sans accroc.
-
Documentation visuelle : Prenez des photos de chaque pièce et des défauts éventuels pour avoir une preuve visuelle. Les photographies doivent être nettes, bien cadrées et datées, car elles constituent un outil essentiel pour éviter les litiges. Saviez-vous que 93% des litiges peuvent être évités grâce à une documentation visuelle adéquate ? Cela souligne l'importance de cette étape.
-
Être précis : Notez tous les détails, même ceux qui semblent mineurs, car ils peuvent avoir de l'importance lors de la restitution du dépôt de garantie. Un état des lieux à imprimer bien documenté protège les droits des propriétaires et des locataires, reflétant ainsi la réalité objective sans omissions ni exagérations. La précision est votre meilleur allié.
-
Participation des parties : Assurez-vous que le locataire et le propriétaire sont présents lors de l'examen pour éviter les malentendus. La présence des deux parties instaure une relation de confiance et permet de valider les informations notées. Cela renforce également la transparence du processus.
-
Utilisez un modèle d'état des lieux à imprimer conforme à la législation pour vous assurer que toutes les mentions obligatoires sont incluses. Cela garantit que le document est opposable en cas de litige, en respectant les exigences de la loi ALUR. Un modèle approprié est un gage de sécurité.
-
Vérifier les équipements : Testez tous les équipements (chauffage, plomberie, électricité) pour vous assurer qu'ils fonctionnent correctement. Un relevé précis des compteurs d'eau et d'électricité doit également être effectué lors de l'entrée et de la sortie, afin de documenter l'état des installations et d'éviter des désaccords futurs. Ne laissez rien au hasard.

Conclusion
Réaliser un état des lieux à imprimer est essentiel pour garantir une location sereine et sans litiges. Ce document juridique, encadré par la loi ALUR, protège les droits des locataires et des propriétaires en fournissant une référence claire sur l'état du bien immobilier. En suivant un processus structuré, il est possible de prévenir les malentendus et de s'assurer que les deux parties sont en accord sur les conditions de location.
Les étapes clés pour un état des lieux réussi incluent :
- Préparation minutieuse
- Inspection rigoureuse
- Documentation détaillée
- Signature du document par les deux parties
Chaque étape joue un rôle crucial dans la création d'un rapport fiable, qui servira de preuve en cas de conflit. En intégrant des outils numériques comme ceux proposés par Dwell, la gestion de ces étapes devient plus fluide et efficace, renforçant ainsi la transparence du processus.
Il est primordial de prendre le temps nécessaire pour éviter les erreurs fréquentes, telles que la précipitation ou le manque de documentation visuelle. En veillant à respecter les obligations légales et à impliquer toutes les parties lors de l'évaluation, on favorise une relation de confiance et on minimise les risques de litiges. En somme, un état des lieux bien réalisé est non seulement une protection pour les deux parties, mais aussi un gage de tranquillité d'esprit tout au long de la durée de la location. Pourquoi prendre le risque de négliger cette étape cruciale ? Assurez-vous que votre location soit une expérience positive et sans tracas.
Foire aux questions
Qu'est-ce qu'un état des lieux à imprimer ?
Un état des lieux à imprimer est un document juridique qui décrit la condition d'un bien immobilier lors de l'entrée ou de la sortie d'un locataire, englobant les murs, les sols, les équipements et les installations.
Pourquoi est-il important d'avoir un état des lieux ?
L'état des lieux est essentiel pour protéger les droits des deux parties, le locataire et le propriétaire, en fournissant une référence claire pour toute éventuelle dispute concernant la condition du bien à la fin de la location.
Quelle est la législation qui encadre l'état des lieux en France ?
En France, l'état des lieux est encadré par la loi ALUR, qui stipule que ce document doit être réalisé en présence des deux parties et signé par elles, garantissant ainsi transparence et équité dans le processus de location.
Comment les gestionnaires de biens immobiliers peuvent-ils bénéficier de l'état des lieux ?
Les gestionnaires de biens immobiliers peuvent déléguer la réalisation des inventaires, ce qui leur permet de gagner du temps précieux et d'améliorer la satisfaction de leurs clients.
Quelles solutions propose Dwell pour la gestion des états des lieux ?
Dwell propose des solutions numériques innovantes qui simplifient la gestion immobilière et garantissent la conformité légale des rapports d'état des lieux à imprimer.
Téléphone
09 80 80 63 21Réseaux sociaux
