Réalisez un Inventaire pour Location Meublée en 3 Étapes Clés

Aperçu
L'inventaire pour location meublée est crucial pour éviter les litiges. Comment s'assurer que tout est en ordre ? Voici trois étapes clés à suivre :
- Planification d'un rendez-vous : Organisez une rencontre entre le bailleur et le locataire.
- Inspection pièce par pièce : Notez l'état des meubles et équipements.
- Vérification et signature : Finalisez le document avec les deux parties.
Cette méthode rigoureuse permet de prévenir les litiges en fournissant une documentation précise et détaillée. Cela est essentiel pour la restitution du dépôt de garantie et la protection des droits des deux parties. En suivant ces étapes, vous vous assurez une gestion efficace et professionnelle de vos locations.
Introduction
L'inventaire pour location meublée n'est pas qu'une simple formalité ; c'est un document essentiel qui peut déterminer le succès d'une relation locative. En recensant minutieusement tous les meubles et équipements, il protège à la fois le bailleur et le locataire en cas de litige. Pourtant, malgré son importance, beaucoup ignorent les étapes clés pour réaliser un inventaire efficace.
Comment s'assurer que chaque détail est pris en compte et que toutes les parties sont en accord ? Cet article vous propose un guide en trois étapes clés pour établir un inventaire solide et éviter les conflits futurs.
Définir l'Inventaire des Meubles en Location Meublée
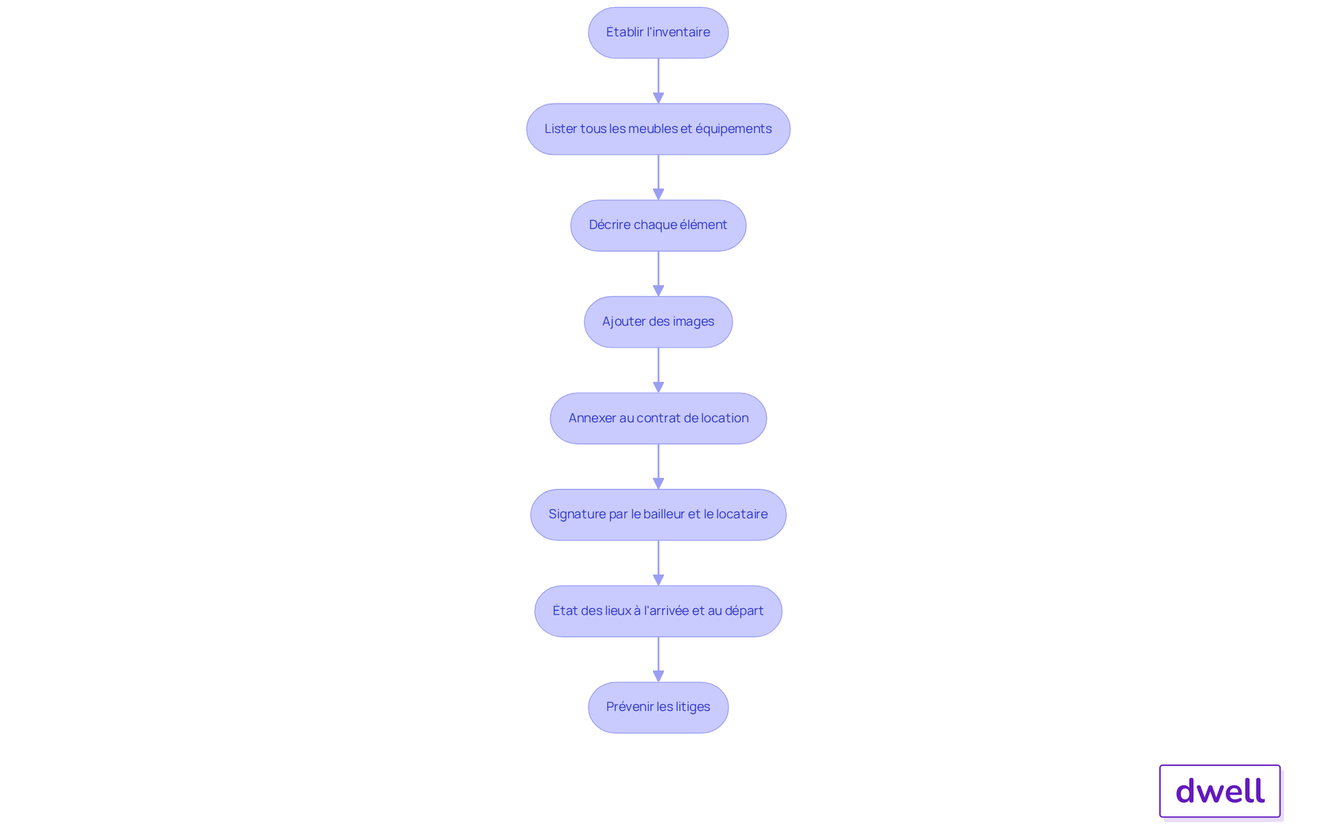
L'inventaire pour location meublée est un document essentiel qui recense tous les meubles et équipements présents dans le logement au moment de l'entrée du locataire. Ce document joue un rôle clé en tant que référence pour évaluer l'état des biens à la fin du bail. Un relevé bien effectué est indispensable pour protéger les deux parties en cas de litige concernant l'état des lieux ou la restitution du dépôt de garantie. En effet, saviez-vous qu'environ 30 % des litiges liés aux locations meublées concernent des désaccords sur l'état des lieux ? Cela souligne la nécessité d'une liste précise et détaillée.
Cet inventaire doit inclure non seulement les meubles, mais aussi les appareils électroménagers et autres équipements fournis par le propriétaire. La loi ALUR précise que l'inventaire pour location meublée est à annexer au contrat de location ; sans cet inventaire, le logement peut être jugé comme vide, garantissant ainsi que le propriétaire respecte ses engagements envers le résident. Chaque élément doit être soigneusement décrit, car une documentation rigoureuse permet de prévenir les conflits futurs.
Dwell propose des solutions numériques innovantes qui facilitent cette tâche, avec des opérateurs formés et expérimentés pour garantir des rapports rapides et précis. Il est conseillé d'ajouter des images des articles et équipements, prouvant leur état au moment de l'arrivée du résident. Cette approche proactive, soutenue par les outils de Dwell, contribue à établir une entente solide et durable entre bailleurs et locataires. En fin de compte, un inventaire pour location meublée bien réalisé est non seulement une protection, mais aussi un gage de confiance entre les parties.

Étapes pour Réaliser un Inventaire des Meubles
Pour réaliser un inventaire des meubles, suivez ces étapes clés :
-
Planifiez un rendez-vous : Organisez une rencontre entre le bailleur et le résident pour effectuer l'inventaire ensemble. Cela garantit que les deux parties s'accordent sur l'état des biens, minimisant ainsi les risques de litiges futurs.
-
Procédez pièce par pièce : Commencez par la première pièce et notez chaque meuble et équipement. Indiquez leur état (neuf, usé, endommagé) et prenez des photos pour documenter visuellement chaque élément. Cette méthode permet de s'assurer que tous les détails sont capturés, facilitant ainsi la vérification lors de l'état des lieux de sortie.
-
Utilisez un modèle d'inventaire : Pour faciliter le processus, utilisez un modèle d'inventaire. Cela vous aidera à ne rien oublier et à structurer les informations de manière claire. Un tableau bien conçu avec des colonnes pour chaque élément (pièce, mobilier/équipement, quantité, état à l'entrée, état à la sortie, commentaires) est recommandé pour une gestion efficace.
-
Vérifiez et signez : Une fois l'inventaire complété, relisez-le avec le résident. Les deux parties doivent signer chaque exemplaire pour attester de l'exactitude des informations. Cela renforce la validité de l'inventaire en tant que document contractuel, essentiel pour justifier toute retenue sur le dépôt de garantie en cas de dégradations.

Éléments Obligatoires à Inclure dans l'Inventaire
Un inventaire de location meublée doit inclure les éléments suivants :
- Mobilier : lits, canapés, tables, chaises, étagères, etc. Chaque pièce doit être dotée d'un mobilier adéquat à son usage.
- Équipements électroménagers : réfrigérateur, four, plaques de cuisson, lave-linge, etc. Un logement bien meublé peut justifier un loyer supérieur de 10 % à 15 % dans certaines zones. Cela souligne l'importance de ces équipements pour le confort des locataires. Il est impératif que ces équipements soient en bon état de fonctionnement, conformément à la législation.
- Ustensiles de cuisine : vaisselle, couverts, casseroles, etc. N'oubliez pas d'inclure tous les ustensiles indispensables pour le quotidien.
- Literie : matelas, draps, couvertures, oreillers. Cela permet à l'occupant de vivre sans achat supplémentaire.
- État des éléments : pour chaque item, notez son état (neuf, usé, endommagé) et prenez des photos pour référence. Cela sert de preuve visuelle en cas de désaccord sur l'état des meubles à la fin de la location.
Il est impératif de réaliser un inventaire pour location meublée conformément à la loi ALUR. Ce relevé doit être signé par les deux parties, le bailleur et le locataire, pour attester de son exactitude et de son exhaustivité. Chaque relevé doit contenir une date, une paraphe et une signature des deux parties pour qu'il soit valide. L'utilisation d'outils numériques, comme les solutions de Dwell, facilite la réalisation de l'inventaire pour location meublée. Cela garantit des rapports conformes aux exigences légales et un archivage sécurisé. Les rapports sont mis à disposition dans votre espace sous 24h, et les opérateurs formés et expérimentés assurent une exécution sans loupés.

Conclusion
Réaliser un inventaire pour location meublée est une étape cruciale qui assure une transparence et une protection tant pour le bailleur que pour le locataire. Ce document, qui recense tous les meubles et équipements présents dans le logement, est indispensable pour prévenir les litiges et garantir une restitution correcte du dépôt de garantie. En établissant un inventaire précis, les deux parties s'engagent sur l'état des biens et posent les bases d'une relation de confiance.
Les étapes clés pour un inventaire réussi incluent :
- La planification d'un rendez-vous entre le bailleur et le locataire.
- L'examen minutieux de chaque pièce.
- L'utilisation d'un modèle d'inventaire structuré.
- La vérification finale avec la signature des deux parties.
En intégrant des éléments tels que le mobilier, les équipements électroménagers et les ustensiles de cuisine, l'inventaire devient non seulement un outil de référence, mais également un gage de confort pour le résident.
En somme, un inventaire bien réalisé n'est pas qu'une formalité légale, mais un fondement essentiel pour une location sereine. Adopter les meilleures pratiques en matière d'inventaire pour location meublée contribue à éviter des conflits futurs et à renforcer la confiance entre bailleurs et locataires. Il est donc conseillé d'investir du temps et des ressources dans cette démarche, notamment en utilisant des solutions numériques innovantes, pour garantir la conformité et la sécurité des informations.
Foire aux questions
Qu'est-ce qu'un inventaire pour location meublée?
L'inventaire pour location meublée est un document qui recense tous les meubles et équipements présents dans le logement au moment de l'entrée du locataire, servant de référence pour évaluer l'état des biens à la fin du bail.
Pourquoi est-il important de réaliser un inventaire?
Un inventaire bien effectué est essentiel pour protéger les deux parties en cas de litige concernant l'état des lieux ou la restitution du dépôt de garantie, car environ 30 % des litiges liés aux locations meublées concernent des désaccords sur l'état des lieux.
Que doit inclure l'inventaire pour location meublée?
L'inventaire doit inclure non seulement les meubles, mais aussi les appareils électroménagers et autres équipements fournis par le propriétaire.
Quelle est la réglementation concernant l'inventaire?
La loi ALUR stipule que l'inventaire pour location meublée doit être annexé au contrat de location ; sans cet inventaire, le logement peut être considéré comme vide, ce qui garantit que le propriétaire respecte ses engagements envers le résident.
Comment doit-on décrire les éléments dans l'inventaire?
Chaque élément doit être soigneusement décrit, car une documentation rigoureuse permet de prévenir les conflits futurs.
Quelles solutions propose Dwell pour faciliter la création d'un inventaire?
Dwell propose des solutions numériques innovantes avec des opérateurs formés et expérimentés pour garantir des rapports rapides et précis, ainsi que des images des articles et équipements pour prouver leur état au moment de l'arrivée du résident.
Quel est l'impact d'un bon inventaire sur la relation entre bailleurs et locataires?
Un inventaire bien réalisé est non seulement une protection, mais aussi un gage de confiance entre les parties, contribuant à établir une entente solide et durable.
Téléphone
09 80 80 63 21Réseaux sociaux
