Restitution de Caution Appartement: Étapes Clés pour les Gestionnaires

Introduction
La restitution de la caution d'un appartement est un processus délicat, souvent source de conflits entre locataires et gestionnaires. En comprenant les étapes clés et les meilleures pratiques, les gestionnaires peuvent non seulement faciliter cette restitution, mais également renforcer la confiance avec leurs locataires.
Mais comment s'assurer que chaque partie est satisfaite tout en respectant les obligations légales et en évitant les litiges ? Cet article explore les stratégies essentielles pour naviguer efficacement dans ce processus complexe, garantissant ainsi une restitution sans accroc.
Préparer la Restitution de Caution: Documentation et Attentes
Avant de procéder à la restitution caution appartement, il est essentiel de rassembler tous les documents nécessaires. Voici les étapes à suivre :
-
Rassembler les documents : Assurez-vous d'avoir l'état des lieux d'entrée et de sortie, ainsi que toute correspondance pertinente avec le locataire. Ces documents sont cruciaux pour justifier le remboursement ou les retenues éventuelles, notamment les factures ou devis pour les réparations. Dwell propose une plateforme innovante pour des rapports d'état des lieux numériques, garantissant la conformité aux normes légales et facilitant la gestion de ces documents.
-
Rédiger une lettre de demande de remboursement : Cette lettre doit comporter la date de départ du résident, le montant du dépôt de garantie, et une mention des conditions de remboursement. Une communication claire aide à éviter les malentendus. Pourquoi ne pas prendre le temps de bien formuler cette demande ? Cela peut faire toute la différence.
-
Établir des attentes claires : Informez le locataire des délais de retour, qui sont généralement d'un mois si l'état des lieux est conforme, ou de deux mois en cas de dégradations. En France, le non-respect de ces délais peut entraîner des pénalités de retard de 10 % par mois. L'utilisation des solutions numériques de Dwell permet de structurer ces informations de manière précise, réduisant ainsi le risque de litiges.
-
Vérifier les paiements : Assurez-vous que tous les loyers ont été réglés avant de procéder à la remise. En cas de loyers impayés, le propriétaire a le droit de déduire ces montants du dépôt de garantie. Dwell garantit également que les états des lieux réalisés par des professionnels qualifiés sont archivés de manière sécurisée, renforçant ainsi la transparence et la confiance dans le processus.
En suivant ces étapes, vous vous assurez que le processus de restitution caution appartement se déroule sans accroc, minimisant ainsi le risque de litiges, qui représentent une part significative des conflits locatifs en France.

Effectuer l'Inspection de l'Appartement: Processus et Communication
L'inspection de l'appartement doit être réalisée avec une attention particulière. Voici les étapes à suivre :
-
Planifier l'inspection : Informez le locataire de la date et de l'heure de l'inspection, en lui laissant un délai suffisant pour se préparer. Cela favorise une atmosphère de coopération.
-
Documenter l'état des lieux : Prenez des photos de chaque pièce, en notant les dégradations éventuelles ou les différences par rapport à l'état d'entrée. Environ 80 % des inspections d'appartements sont documentées avec des photos, ce qui renforce la crédibilité du document final. Grâce à la plateforme numérique de Dwell, vous pouvez facilement intégrer ces photos dans un document structuré, garantissant une évaluation précise et évitant les réclamations. Par exemple, photographiez les murs, les sols et les équipements pour avoir une trace visuelle claire.
-
Communiquer avec le locataire : Expliquez clairement les éléments que vous allez vérifier lors de l'inspection et encouragez le locataire à poser des questions. Une communication ouverte aide à établir la confiance et à éviter les malentendus. Dwell propose également des fonctionnalités de collaboration qui facilitent cette communication entre les gestionnaires et les locataires.
-
Établir un compte rendu d'inspection : Après l'inspection, rédigez un document détaillant vos constatations. Ce document servira de référence pour la restitution de la caution appartement et doit inclure des photos et des commentaires sur la condition de chaque pièce. Selon les meilleures pratiques, il est conseillé d'utiliser un modèle de rapport standardisé, comme ceux proposés par Dwell, pour garantir que toutes les informations nécessaires sont incluses.
Cette méthode assure que toutes les parties sont bien informées et en accord sur l'état de l'appartement, minimisant ainsi les risques de litiges lors de la restitution caution appartement.

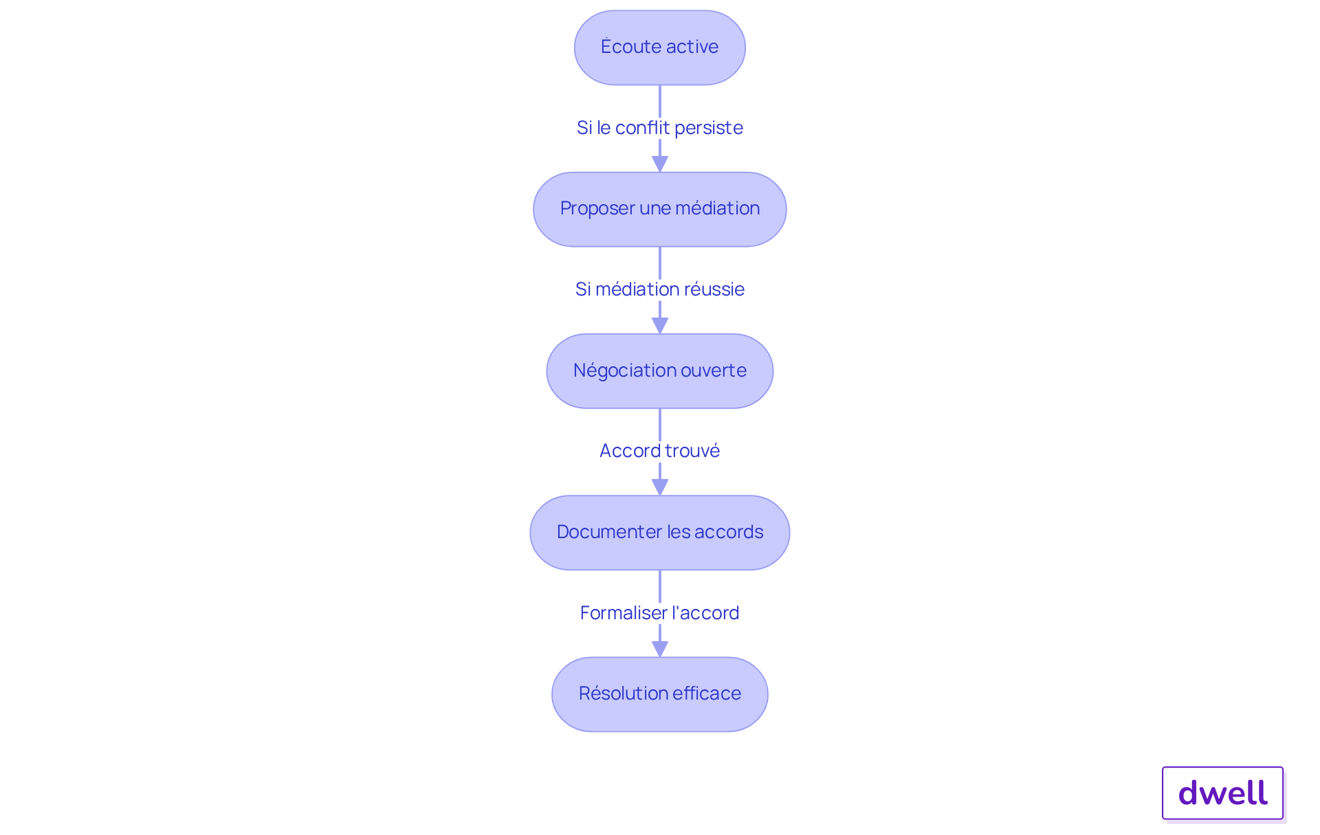
Gérer les Conflits: Stratégies de Médiation et de Négociation
Lorsqu'un conflit survient, il est crucial d'agir rapidement et efficacement. Voici quelques stratégies clés :
-
Écoute active : Accordez une attention particulière aux préoccupations du résident. Cela démontre votre respect pour leur point de vue et votre volonté de trouver une solution. L'écoute active est essentielle dans la gestion des conflits, car elle permet de réduire les tensions et de favoriser une atmosphère positive. Comme le souligne Navnish Bhardwaj, "Restez pleinement présent dans la conversation, concentrez-vous sur le locuteur sans formuler votre réponse dans votre esprit."
-
Proposer une médiation : Si le conflit persiste, envisagez de faire appel à un médiateur neutre. La médiation est une méthode efficace, avec environ 70% des conflits dans le secteur immobilier résolus par ce biais, permettant ainsi d'établir un dialogue constructif entre les parties. Des exemples de médiation réussie incluent des cas où des locataires et des propriétaires ont pu trouver un terrain d'entente sur des questions de dépôt de garantie.
-
Négociation ouverte : Soyez prêt à négocier et à trouver un compromis qui satisfait les deux parties. Cela peut inclure des ajustements sur le montant de la restitution caution appartement, en tenant compte des préoccupations exprimées par le locataire.
-
Documenter les accords : Une fois un accord trouvé, assurez-vous de le formaliser par écrit. Cela évite toute confusion future et garantit que les deux parties sont sur la même longueur d'onde.
Ces stratégies favorisent une résolution pacifique et efficace des conflits, tout en préservant une bonne relation avec le locataire. En intégrant l'écoute active dans vos interactions, vous pouvez mieux comprendre les émotions et les besoins sous-jacents, ce qui est fondamental pour une gestion efficace des conflits. Dwayne Chumley rappelle que "le plus grand obstacle à l'écoute active est de laisser nos propres émotions nous contrôler au lieu de contrôler nos émotions.

Conclusion
La restitution de la caution d'un appartement est un processus crucial qui nécessite une préparation minutieuse et une communication claire entre le gestionnaire et le locataire. En suivant les étapes décrites, il est possible de garantir que ce processus se déroule sans encombre, minimisant ainsi les risques de litiges et établissant une relation de confiance.
Les principales étapes incluent :
- La collecte de la documentation nécessaire
- La réalisation d'une inspection approfondie de l'appartement
- La gestion efficace des conflits potentiels
L'utilisation de solutions numériques, comme celles proposées par Dwell, facilite la gestion des états des lieux et améliore la transparence du processus. De plus, des stratégies telles que l'écoute active et la médiation peuvent grandement contribuer à résoudre les désaccords de manière pacifique et constructive.
En somme, une approche proactive et bien organisée dans la restitution de la caution d'un appartement protège non seulement les intérêts des gestionnaires, mais aussi ceux des locataires. Il est essentiel d'adopter ces meilleures pratiques pour assurer une expérience positive pour toutes les parties impliquées. En mettant en œuvre ces stratégies, les gestionnaires immobiliers peuvent éviter des conflits tout en renforçant leur réputation et la satisfaction des locataires.
Foire aux questions
Quels documents sont nécessaires pour la restitution de la caution d'un appartement ?
Il est essentiel de rassembler l'état des lieux d'entrée et de sortie, ainsi que toute correspondance pertinente avec le locataire, comme les factures ou devis pour les réparations.
Comment rédiger une lettre de demande de remboursement de la caution ?
La lettre doit inclure la date de départ du résident, le montant du dépôt de garantie, et une mention des conditions de remboursement. Une communication claire est importante pour éviter les malentendus.
Quels sont les délais de restitution de la caution ?
Les délais de retour sont généralement d'un mois si l'état des lieux est conforme, ou de deux mois en cas de dégradations. En France, des pénalités de retard de 10 % par mois peuvent s'appliquer en cas de non-respect de ces délais.
Que faire si des loyers sont impayés avant la restitution de la caution ?
Si des loyers sont impayés, le propriétaire a le droit de déduire ces montants du dépôt de garantie avant de procéder à la restitution.
Comment Dwell facilite-t-il le processus de restitution de la caution ?
Dwell propose une plateforme pour des rapports d'état des lieux numériques, garantissant la conformité aux normes légales, et permet de structurer les informations de manière précise, réduisant ainsi le risque de litiges.
Téléphone
09 80 80 63 21Réseaux sociaux
